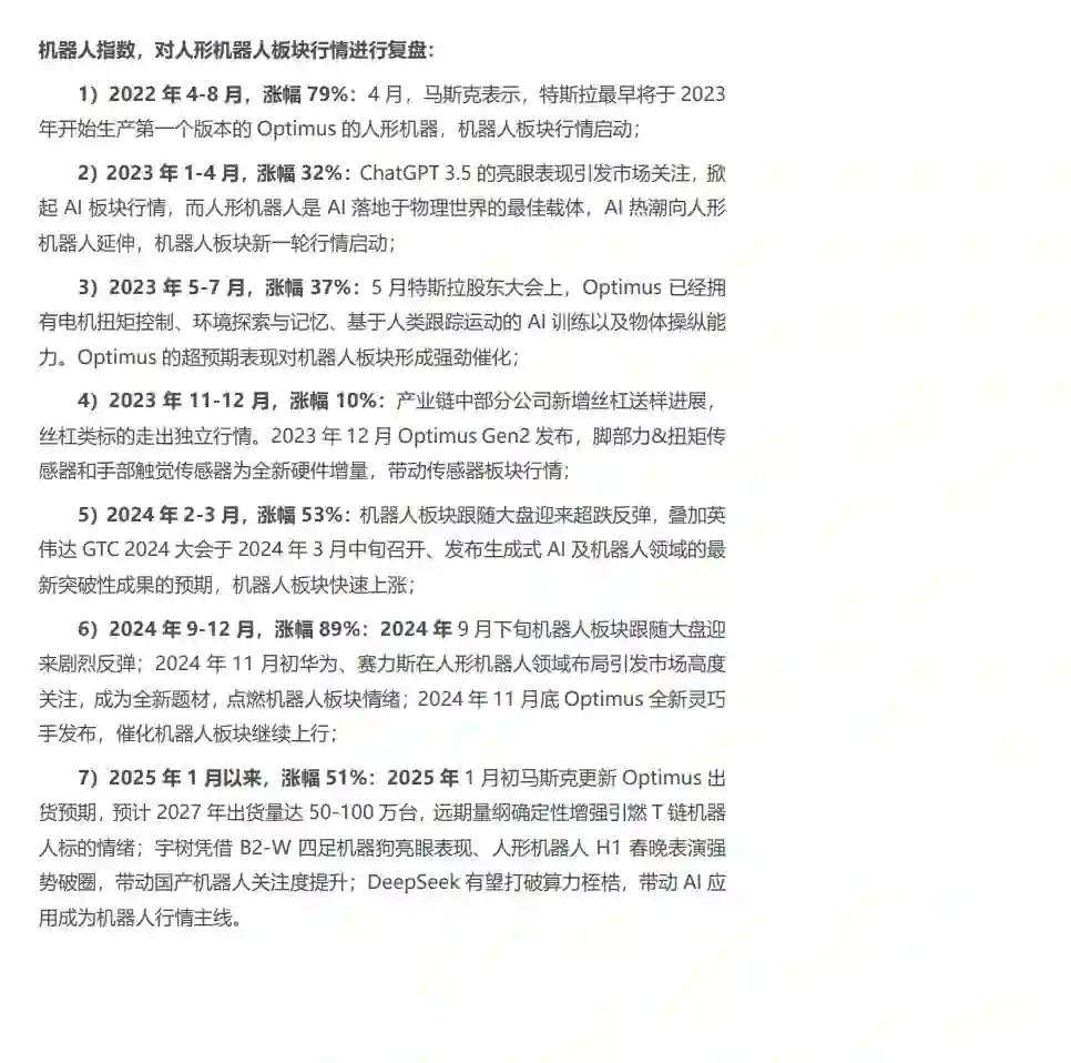
引言:产业化拐点确立,三重驱动开启万亿赛道。人形机器人板块正从主题投资迈向成长投资,2025年有望成为全球量产元年。技术端,大模型突破通用性瓶颈,DeepSeek低成本训练范式加速AGI落地;产业端,特斯拉、英伟达、华为等科技巨头密集布局;政策端,政府工作报告明确,培育具身智能等未来产业,大力发展智能机器人。我们预计,2025年全球出货量将达万台级别,2027年特斯拉目标产能突破百万台,产业链长期成长空间打开。   产业逻辑:AI赋能+巨头入局,三重驱动强化趋势。1)技术基座升级:非具身大模型实现任务分解与规划,具身大模型直接输出高频动作指令,AGI终极形态下机器人将具备单模型闭环、主动理解与强适应能力;2)场景成本突破:特斯拉Optimus将率先导入超级工厂,车端供应链复用推动售价降至2-3万美元,远期规模效应下成本有望进一步下探;3)政策密集催化:2025年政府工作报告首次将具身智能纳入未来产业培育,地方政策围绕技术攻关、产业集群、应用示范三方面加码,形成“中央定调-地方落实”的立体支持体系。   供给维度:全球产业巨头形成多维共振。1)特斯拉:2025年计划出货数千台,2027年目标百万台,硬件方案趋于锁定,复用汽车降本经验;2)华为:具身智能创新中心聚焦“大脑”(多模态大模型)与“小脑”(柔性制造技术);赛力斯启动具身智能团队招聘;3)英伟达:构建三大机器人协同平台,形成“训练-仿真-部署”闭环,联合Figure、宇树等14家厂商推动通用机器人开发。此外,Figure AI、宇树科技、优必选等创业公司启动量产,小鹏、比亚迪等车企复用汽车供应链切入赛道,北京、上海等十余省市出台专项政策推动产业集群发展,协同创新与生态共建成为产业化关键驱动力。   产品维度:确定性+高壁垒/高价值量为核心主线。1)感知层:六维力传感器通过精准力学反馈实现力控交互与平衡调节;触觉传感器向MEMS微型化/柔性化升级,电子皮肤技术加速突破;视觉方案中,特斯拉延续纯视觉路线,国内多采用3D视觉融合激光雷达提升环境建模精度;2)执行层:谐波减速器是旋转关节核心部件,行星滚柱丝杠是直线关节核心部件;无框电机与空心杯电机分别适配关节与灵巧手驱动需求。当前产业链高价值、高壁垒环节集中于行星滚柱丝杠、六维力传感器、空心杯电机及MEMS触觉传感器四大方向,国产替代空间显著,具备技术卡位能力的厂商有望率先抢占人形机器人产业化红利。

成为VIP会员查看完整内容
20

相关内容

2024年人形机器人核心场景发展洞察研究报告
专知会员服务
23+阅读 · 4月26日
人形机器人行业跟踪专题:关注Optimus核心进展
专知会员服务
26+阅读 · 2024年11月25日
2024年具身智能产业发展研究报告
专知会员服务
67+阅读 · 2024年9月29日
具身智能:突破人机边界,AI产业的下一站
专知会员服务
88+阅读 · 2024年5月18日
人工智能行业专题:大模型带来机器人变革
专知会员服务
57+阅读 · 2024年1月23日
AIGC行业深度报告:华为算力分拆:全球AI算力的第二极
专知会员服务
91+阅读 · 2023年10月10日
【数字化】制造业数字化转型的实战路线图
产业智能官
40+阅读 · 2019年9月10日
2018年边缘计算行业研究报告
行业研究报告
12+阅读 · 2019年4月15日
人工智能的现状与未来(附PPT)
人工智能学家
76+阅读 · 2019年3月27日
自动驾驶最新综述论文(31页PDF下载)
专知
119+阅读 · 2019年1月15日
国家自然科学基金
0+阅读 · 2015年12月31日
国家自然科学基金
28+阅读 · 2014年12月31日
国家自然科学基金
8+阅读 · 2014年12月31日
国家自然科学基金
5+阅读 · 2014年12月31日
国家自然科学基金
0+阅读 · 2014年12月31日
国家自然科学基金
2+阅读 · 2014年12月31日
国家自然科学基金
1+阅读 · 2014年12月31日
国家自然科学基金
2+阅读 · 2014年12月31日
国家自然科学基金
12+阅读 · 2013年12月31日
Arxiv
174+阅读 · 2023年4月20日
A Survey of Large Language Models
Arxiv
493+阅读 · 2023年3月31日
Arxiv
177+阅读 · 2023年3月24日
Arxiv
25+阅读 · 2023年3月17日
VIP会员
相关VIP内容
2024年人形机器人核心场景发展洞察研究报告
专知会员服务
23+阅读 · 4月26日
人形机器人行业跟踪专题:关注Optimus核心进展
专知会员服务
26+阅读 · 2024年11月25日
2024年具身智能产业发展研究报告
专知会员服务
67+阅读 · 2024年9月29日
具身智能:突破人机边界,AI产业的下一站
专知会员服务
88+阅读 · 2024年5月18日
人工智能行业专题:大模型带来机器人变革
专知会员服务
57+阅读 · 2024年1月23日
AIGC行业深度报告:华为算力分拆:全球AI算力的第二极
专知会员服务
91+阅读 · 2023年10月10日
相关基金
国家自然科学基金
0+阅读 · 2015年12月31日
国家自然科学基金
28+阅读 · 2014年12月31日
国家自然科学基金
8+阅读 · 2014年12月31日
国家自然科学基金
5+阅读 · 2014年12月31日
国家自然科学基金
0+阅读 · 2014年12月31日
国家自然科学基金
2+阅读 · 2014年12月31日
国家自然科学基金
1+阅读 · 2014年12月31日
国家自然科学基金
2+阅读 · 2014年12月31日
国家自然科学基金
12+阅读 · 2013年12月31日
微信扫码咨询专知VIP会员