1.定义综述

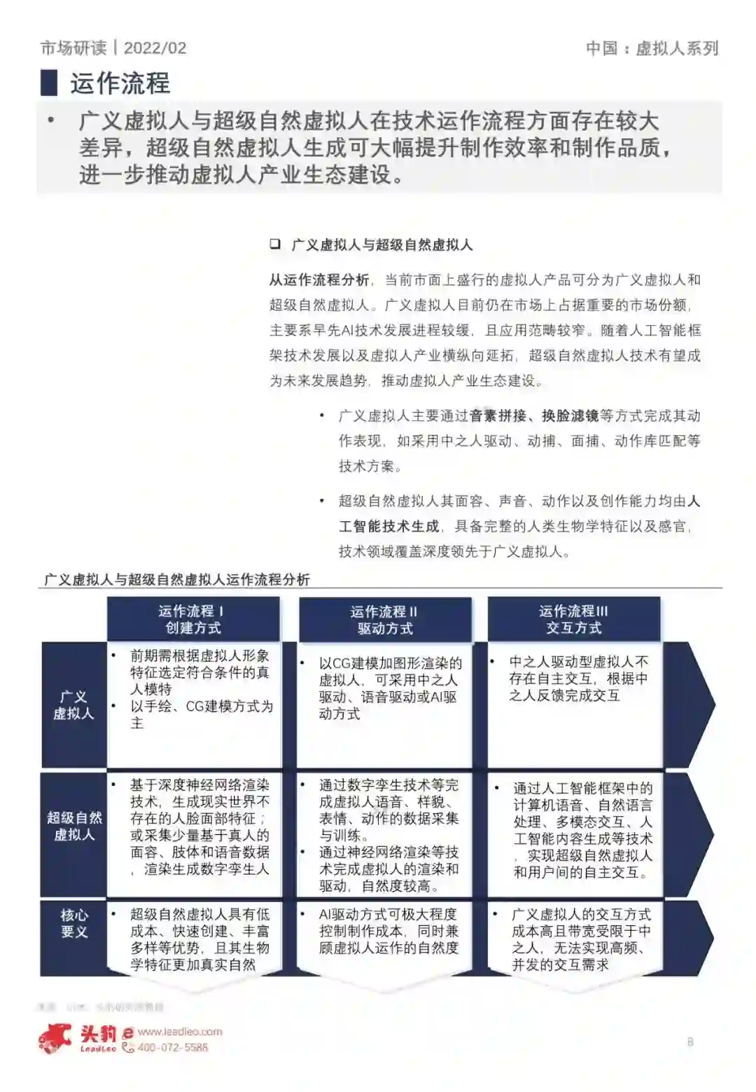
  虚拟人(Virtual Human),是指通过计算机图 形学、图形渲染、动作捕捉、深度学习、语音 合成、神经网络渲染等包括CG、AI、动捕等综 合技术手段,打造出存在于非物理世界中的虚 拟人物,这一概念主要包括AI being和Meta human两大虚拟人流派。   广义虚拟人(Meta Human)指通过CG建模、 中之人联合动捕驱动技术打造出的虚拟人   超级自然虚拟人(AI being)核心为通过AI技术 “一站式”完成虚拟人制作与运营全过程,并具 备感知、表达、交互能力。广义虚拟人与超级 自然虚拟人在技术运作流程方面存在较大差异, 超级自然虚拟人强调以AI技术为核心实现全栈 式虚拟人生成、驱动和内容生成,可大幅提升 制作与运营效率。   2. 产业发展趋势   中国领先的互联网企业、人工智能企业以其技 术、应用和发展优势持续拓展虚拟人产业的发 展,助力虚拟人产业完成全景生态的构建。   虚拟人产业链上游为工具类、人工智能类等技 术公司,中游为虚拟人平台厂商,下游应用场 景延伸至泛娱乐、金融、文旅、政务、教育、 医疗等领域。   3. 未来发展前瞻   多样性突出体现在社交网络的形成与构建,多 元化虚拟人形态、交互性能、观点呈现使得社 交网络变得更丰富多彩。   技术发展方向、发展路径的选择为虚拟人产业 迭代前进的底层核心,应用领域方向的选择为 虚拟人产业纵向拓展的重要支撑,共同塑造“高 端化”虚拟人产品。

https://data.eastmoney.com/report/zw_industry.jshtml?infocode=AP202205051563701397

成为VIP会员查看完整内容
75

相关内容

2022年中国DPU行业白皮书,61页pdf
专知会员服务
61+阅读 · 2022年5月19日
中银国际《虚拟人行业研究》报告,40页pdf
专知会员服务
54+阅读 · 2022年3月18日
产业元宇宙白皮书(2021-2022)
专知会员服务
114+阅读 · 2022年2月18日
中国网络安全产业白皮书,53页pdf
专知会员服务
78+阅读 · 2022年1月28日
虚拟数字人应用技术与发展路径
专知会员服务
101+阅读 · 2021年11月3日
2021年中国区块链行业发展白皮书,63页pdf
专知会员服务
70+阅读 · 2021年10月27日
人工智能AI中台白皮书(2021年),45页pdf
专知会员服务
288+阅读 · 2021年9月18日
专知会员服务
74+阅读 · 2021年5月3日
《2021年中国AIoT产业全景图谱》白皮书,244页pdf
专知会员服务
131+阅读 · 2021年1月16日
第一次,虚拟人有了行业共识
量子位
3+阅读 · 2022年5月5日
产业元宇宙白皮书(2021-2022),32页pdf
专知
12+阅读 · 2022年2月18日
中国网络安全产业白皮书,53页pdf
专知
4+阅读 · 2022年1月28日
区块链白皮书,44页pdf
专知
7+阅读 · 2021年12月30日
元宇宙专题深度(附链接)
THU数据派
0+阅读 · 2021年12月8日
2021年中国线性驱动系统行业短报告
专知
1+阅读 · 2021年11月26日
国家自然科学基金
0+阅读 · 2013年12月31日
国家自然科学基金
1+阅读 · 2013年12月31日
国家自然科学基金
1+阅读 · 2013年12月31日
国家自然科学基金
2+阅读 · 2012年12月31日
国家自然科学基金
7+阅读 · 2012年12月31日
国家自然科学基金
2+阅读 · 2011年12月31日
国家自然科学基金
0+阅读 · 2009年12月31日
国家自然科学基金
3+阅读 · 2008年12月31日
Arxiv
22+阅读 · 2022年3月31日
Arxiv
31+阅读 · 2022年2月15日
Arxiv
17+阅读 · 2019年3月28日
VIP会员
相关VIP内容
2022年中国DPU行业白皮书,61页pdf
专知会员服务
61+阅读 · 2022年5月19日
中银国际《虚拟人行业研究》报告,40页pdf
专知会员服务
54+阅读 · 2022年3月18日
产业元宇宙白皮书(2021-2022)
专知会员服务
114+阅读 · 2022年2月18日
中国网络安全产业白皮书,53页pdf
专知会员服务
78+阅读 · 2022年1月28日
虚拟数字人应用技术与发展路径
专知会员服务
101+阅读 · 2021年11月3日
2021年中国区块链行业发展白皮书,63页pdf
专知会员服务
70+阅读 · 2021年10月27日
人工智能AI中台白皮书(2021年),45页pdf
专知会员服务
288+阅读 · 2021年9月18日
专知会员服务
74+阅读 · 2021年5月3日
《2021年中国AIoT产业全景图谱》白皮书,244页pdf
专知会员服务
131+阅读 · 2021年1月16日
相关资讯
第一次,虚拟人有了行业共识
量子位
3+阅读 · 2022年5月5日
产业元宇宙白皮书(2021-2022),32页pdf
专知
12+阅读 · 2022年2月18日
中国网络安全产业白皮书,53页pdf
专知
4+阅读 · 2022年1月28日
区块链白皮书,44页pdf
专知
7+阅读 · 2021年12月30日
元宇宙专题深度(附链接)
THU数据派
0+阅读 · 2021年12月8日
2021年中国线性驱动系统行业短报告
专知
1+阅读 · 2021年11月26日
相关基金
国家自然科学基金
0+阅读 · 2013年12月31日
国家自然科学基金
1+阅读 · 2013年12月31日
国家自然科学基金
1+阅读 · 2013年12月31日
国家自然科学基金
2+阅读 · 2012年12月31日
国家自然科学基金
7+阅读 · 2012年12月31日
国家自然科学基金
2+阅读 · 2011年12月31日
国家自然科学基金
0+阅读 · 2009年12月31日
国家自然科学基金
3+阅读 · 2008年12月31日
微信扫码咨询专知VIP会员