来源:AUTOSEMO 时间:2022-09-20 14:44:19 作者:   日前,《中国汽车基础软件发展白皮书3.0》在2022世界智能网联汽车大会上正式发布。《白皮书3.0》是继2021年《白皮书1.0》发布之后,在工业信息化部装备一司和装备中心的指导下第三次发布中国汽车基础软件白皮书。   在中国汽车行业发展的关键时期,《白皮书3.0》联合中国汽车芯片产业创新战略联盟以及AUTOSEMO80余家成员单位,根据各家在生态领域积累的经验,结合目前汽车软件产业发展现状,以智能汽车车用基础软件平台为主题,围绕中国汽车基础软件领域中的关键技术和关键标准研究进展进行总结。本书内容涵盖市场发展情况,关键汽车软件技术趋势、关键标准研究情况、汽车软件产业生态发展建议等方面。   目前我国汽车基础软件的发展虽然呈现百花齐放、欣欣向荣的态势,但是车用基础软件的开发,面临着技术复杂度高、投资大、周期长的巨大挑战。随着汽车E/E架构升级演进,基础软件平台化是汽车软件发展的必然趋势。当前,国外主机厂和零部件供应商也正在着力打造其专属基础软件平台,并且已完成从聚焦单纯“内核与中间件”向“基础软件平台”转变。在这样的时代背景下,《白皮书3.0》以“汽车基础软件平台”为主题,围绕其技术形态和关键技术进行深入探讨,共享知识成果。  

  《白皮书3.0》第一章对基础软件平台进行了定义。基础软件平台介于应用软件和异构硬件之间,用于支撑应用软件的快速高效开发,它由基础软件开发平台和基础软件验证平台两部分组成。  

  《白皮书3.0》第二章描述了智能汽车车用基础软件的内核和中间件。选取了CP、AP、操作系统内核、虚拟化中的13个关键技术和9个典型应用案例进行了详细介绍。  

  《白皮书3.0》第三章描述了智能汽车车用基础软件平台,重点梳理了基础软件开发平台的架构及其软件设计要求,以及基础软件验证平台。  

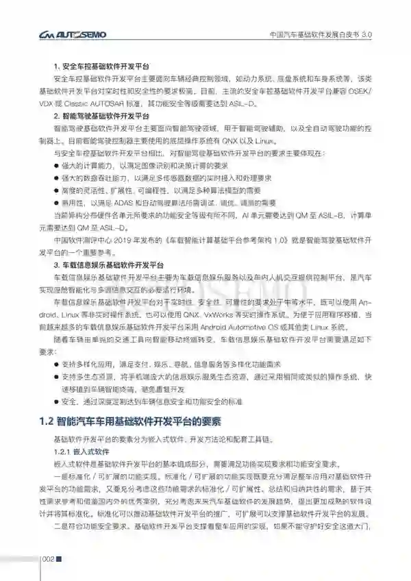
  在基础软件开发平台方面,介绍了基于功能软件的自动驾驶平台和基于ASF的生态参考框架。两者侧重点各有不同,自动驾驶平台适用于自动驾驶等面向高实时、高算力要求的场景,ASF对目前几种典型基础软件平台进行了抽象,根据需求可灵活组合,有利于促进汽车软件生态的发展。   《白皮书3.0》第四章解读了基础软件平台六项关联技术,详细介绍了各技术领域的技术方案与关键技术。其中功能安全与基础软件着重介绍了E-GAS安全架构及AUTOSAR CP对该架构的支撑作用。信息安全与基础软件着重介绍了信息安全软件架构以及安全启动、入侵检测等关键技术。数据管理与基础软件提出了边缘计算是解决智能汽车数据管理的有效方案,并介绍了基于边缘计算的嵌入式车端数据管理系统。车载通信技术研究了SOME/IP和DDS两种支撑SOA的车载通信技术,介绍了其基本功能和通信行为。车载芯片技术研究了车载芯片的发展趋势以及硬件加速、硬件加密等关键技术。开发模型与基础软件研究了双态敏捷开发模型和持续集成/持续交付的技术方案,以支撑基础软件平台高效开发。  

  《白皮书3.0》第五章从基础软件、基础软件平台、自动驾驶、操作系统、车云一体、信息安全等方面展示国产基础软件的优秀案例,以供行业参考。  

  《白皮书3.0》第六章对国产基础软件存在的问题进行了分析和展望。中国汽车基础软件发展的瓶颈,主要体现在技术创新能力不强、产业生态尚不完善、专业人才缺乏三个方面。为此,提出如下建议:   一、加快技术发展与创新。各企业可以基于行业内已经形成的标准或优秀案例,集中资源做更深层次的技术创新,避免行业内卷和垄断,制约技术发展创新的速度。   二、完善生态体系构建。聚集行业力量加大联合开发力度,加强开源开放和跨界融合,共建开放生态,使能万物互联。   三、重视复合型人才培养。持续培养“既懂汽车又懂软件”的复合型人才。发展智能汽车人才培养体系,探索与行业发展相接轨的人才培养之路。   通过多措并举,积极应对国产基础软件当前面临的巨大挑战。危中有机,危中觅机,充分发挥政产学研用一体化的力量,打造自主可控、开放、开源的优秀国产基础软件。

具体内容如下

成为VIP会员查看完整内容
30

相关内容

中国半导体白皮书,25页pdf
专知会员服务
80+阅读 · 2022年8月23日
2022年中国网络安全行业白皮书,61页pdf
专知会员服务
51+阅读 · 2022年8月12日
《分布式云发展白皮书》重磅发布(附下载),47页pdf
专知会员服务
89+阅读 · 2022年6月25日
《工业互联网平台白皮书 2021》,69页pdf
专知会员服务
44+阅读 · 2022年1月16日
车联网白皮书,44页pdf
专知会员服务
80+阅读 · 2022年1月3日
数字孪生城市白皮书(2021),47页pdf
专知会员服务
112+阅读 · 2021年12月24日
人工智能AI中台白皮书(2021年),45页pdf
专知会员服务
288+阅读 · 2021年9月18日
专知会员服务
124+阅读 · 2021年3月22日
电信行业人工智能应用白皮书(2021),50页pdf
专知会员服务
81+阅读 · 2021年3月19日
《2021年中国AIoT产业全景图谱》白皮书,244页pdf
专知会员服务
131+阅读 · 2021年1月16日
中国汽车基础软件发展白皮书3.0,154页pdf
专知
1+阅读 · 2022年9月23日
中国半导体白皮书,25页pdf
专知
0+阅读 · 2022年8月23日
2022年中国网络安全行业白皮书,61页pdf
专知
1+阅读 · 2022年8月12日
车联网白皮书,44页pdf
专知
2+阅读 · 2022年1月3日
数字孪生城市白皮书(2021),47页pdf
专知
6+阅读 · 2021年12月24日
2021年中国云原生AI开发平台白皮书
专知
0+阅读 · 2021年12月4日
国家自然科学基金
0+阅读 · 2015年12月31日
国家自然科学基金
1+阅读 · 2014年12月31日
国家自然科学基金
0+阅读 · 2014年12月31日
国家自然科学基金
0+阅读 · 2013年12月31日
国家自然科学基金
0+阅读 · 2013年12月31日
国家自然科学基金
1+阅读 · 2012年9月30日
国家自然科学基金
3+阅读 · 2011年12月31日
国家自然科学基金
4+阅读 · 2011年6月30日
国家自然科学基金
2+阅读 · 2009年12月31日
国家自然科学基金
0+阅读 · 2009年12月31日
Arxiv
0+阅读 · 2022年10月28日
VIP会员
相关VIP内容
中国半导体白皮书,25页pdf
专知会员服务
80+阅读 · 2022年8月23日
2022年中国网络安全行业白皮书,61页pdf
专知会员服务
51+阅读 · 2022年8月12日
《分布式云发展白皮书》重磅发布(附下载),47页pdf
专知会员服务
89+阅读 · 2022年6月25日
《工业互联网平台白皮书 2021》,69页pdf
专知会员服务
44+阅读 · 2022年1月16日
车联网白皮书,44页pdf
专知会员服务
80+阅读 · 2022年1月3日
数字孪生城市白皮书(2021),47页pdf
专知会员服务
112+阅读 · 2021年12月24日
人工智能AI中台白皮书(2021年),45页pdf
专知会员服务
288+阅读 · 2021年9月18日
专知会员服务
124+阅读 · 2021年3月22日
电信行业人工智能应用白皮书(2021),50页pdf
专知会员服务
81+阅读 · 2021年3月19日
《2021年中国AIoT产业全景图谱》白皮书,244页pdf
专知会员服务
131+阅读 · 2021年1月16日
相关资讯
中国汽车基础软件发展白皮书3.0,154页pdf
专知
1+阅读 · 2022年9月23日
中国半导体白皮书,25页pdf
专知
0+阅读 · 2022年8月23日
2022年中国网络安全行业白皮书,61页pdf
专知
1+阅读 · 2022年8月12日
车联网白皮书,44页pdf
专知
2+阅读 · 2022年1月3日
数字孪生城市白皮书(2021),47页pdf
专知
6+阅读 · 2021年12月24日
2021年中国云原生AI开发平台白皮书
专知
0+阅读 · 2021年12月4日
相关基金
国家自然科学基金
0+阅读 · 2015年12月31日
国家自然科学基金
1+阅读 · 2014年12月31日
国家自然科学基金
0+阅读 · 2014年12月31日
国家自然科学基金
0+阅读 · 2013年12月31日
国家自然科学基金
0+阅读 · 2013年12月31日
国家自然科学基金
1+阅读 · 2012年9月30日
国家自然科学基金
3+阅读 · 2011年12月31日
国家自然科学基金
4+阅读 · 2011年6月30日
国家自然科学基金
2+阅读 · 2009年12月31日
国家自然科学基金
0+阅读 · 2009年12月31日
微信扫码咨询专知VIP会员