2024年,在各大企业纷纷角逐大模型之际,具身智能却“异军突起”,成为推动人工智能向物理世界深度渗透的重要力量。据不完全统计,2024年上半年,具身智能概念创业公司超50家,融资事件频发。同时,在上海世界人工智能大会、世界机器人大会、云栖大会现场,具身智能机器人也备受瞩目。

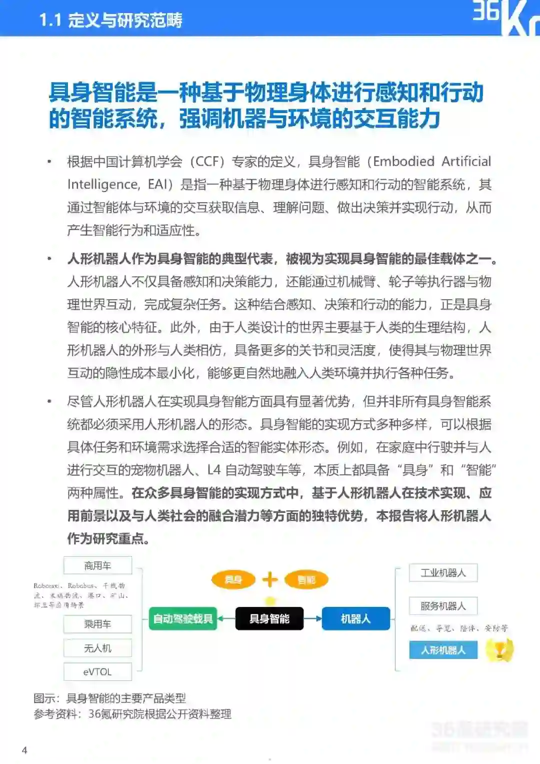
根据中国计算机学会(CCF)专家的定义,具身智能(Embodied Artificial Intelligence, EAI)是指一种基于物理身体进行感知和行动的智能系统,其通过智能体与环境的交互获取信息、理解问题、做出决策并实现行动,从而产生智能行为和适应性。人形机器人作为具身智能的典型代表,被视为实现具身智能的最佳载体之一。但是,并非所有具身智能系统都必须采用人形机器人的形态。具身智能的实现方式多种多样,可以根据具体任务和环境需求选择合适的智能实体形态。

成为VIP会员查看完整内容
67

相关内容

具身智能是指一种基于物理身体进行感知和行动的智能系统,其通过智能体与环境的交互获取信息、理解问题、做出决策并实现行动,从而产生智能行为和适应性。
2024生成式AI产业落地路径研究报告
专知会员服务
71+阅读 · 2024年5月22日
2024中国AI大模型产业发展报告
专知会员服务
145+阅读 · 2024年3月28日
智能机器人产业发展白皮书,41页pdf
专知会员服务
63+阅读 · 2023年7月11日
2022年中国沉浸式产业研究报告
专知会员服务
44+阅读 · 2023年6月24日
2023年全球生成式AI产业研究报告+产业图谱(33页ppt)
专知会员服务
112+阅读 · 2023年5月31日
2023全球数字科技发展研究报告
专知会员服务
64+阅读 · 2022年12月27日
产业元宇宙白皮书(2021-2022)
专知会员服务
114+阅读 · 2022年2月18日
超大规模智能模型产业发展报告(附下载)
专知会员服务
79+阅读 · 2021年9月25日
人工智能AI中台白皮书(2021年),45页pdf
专知会员服务
288+阅读 · 2021年9月18日
《人工智能安全测评白皮书》,99页pdf
专知
36+阅读 · 2022年2月26日
产业元宇宙白皮书(2021-2022),32页pdf
专知
12+阅读 · 2022年2月18日
《2021—2022中国大数据产业发展报告》
专知
12+阅读 · 2022年1月23日
【AIOT】2020年中国智能物联网(AIoT)白皮书|附下载
产业智能官
32+阅读 · 2020年3月13日
2019年中国人工智能基础数据服务行业白皮书
艾瑞咨询
28+阅读 · 2019年9月16日
人工智能商业化研究报告(2019)
腾讯大讲堂
15+阅读 · 2019年7月9日
2019年全球数字化转型现状研究报告
智能交通技术
13+阅读 · 2019年6月2日
2018年边缘计算行业研究报告
行业研究报告
12+阅读 · 2019年4月15日
国家自然科学基金
8+阅读 · 2017年12月31日
国家自然科学基金
7+阅读 · 2015年12月31日
国家自然科学基金
5+阅读 · 2014年12月31日
国家自然科学基金
0+阅读 · 2014年12月31日
国家自然科学基金
1+阅读 · 2014年12月31日
国家自然科学基金
2+阅读 · 2014年12月31日
国家自然科学基金
1+阅读 · 2014年12月31日
国家自然科学基金
18+阅读 · 2014年12月31日
国家自然科学基金
12+阅读 · 2013年12月31日
Arxiv
174+阅读 · 2023年4月20日
A Survey of Large Language Models
Arxiv
492+阅读 · 2023年3月31日
Arxiv
177+阅读 · 2023年3月24日
Arxiv
25+阅读 · 2023年3月17日
VIP会员
相关VIP内容
2024生成式AI产业落地路径研究报告
专知会员服务
71+阅读 · 2024年5月22日
2024中国AI大模型产业发展报告
专知会员服务
145+阅读 · 2024年3月28日
智能机器人产业发展白皮书,41页pdf
专知会员服务
63+阅读 · 2023年7月11日
2022年中国沉浸式产业研究报告
专知会员服务
44+阅读 · 2023年6月24日
2023年全球生成式AI产业研究报告+产业图谱(33页ppt)
专知会员服务
112+阅读 · 2023年5月31日
2023全球数字科技发展研究报告
专知会员服务
64+阅读 · 2022年12月27日
产业元宇宙白皮书(2021-2022)
专知会员服务
114+阅读 · 2022年2月18日
超大规模智能模型产业发展报告(附下载)
专知会员服务
79+阅读 · 2021年9月25日
人工智能AI中台白皮书(2021年),45页pdf
专知会员服务
288+阅读 · 2021年9月18日
相关资讯
《人工智能安全测评白皮书》,99页pdf
专知
36+阅读 · 2022年2月26日
产业元宇宙白皮书(2021-2022),32页pdf
专知
12+阅读 · 2022年2月18日
《2021—2022中国大数据产业发展报告》
专知
12+阅读 · 2022年1月23日
【AIOT】2020年中国智能物联网(AIoT)白皮书|附下载
产业智能官
32+阅读 · 2020年3月13日
2019年中国人工智能基础数据服务行业白皮书
艾瑞咨询
28+阅读 · 2019年9月16日
人工智能商业化研究报告(2019)
腾讯大讲堂
15+阅读 · 2019年7月9日
2019年全球数字化转型现状研究报告
智能交通技术
13+阅读 · 2019年6月2日
2018年边缘计算行业研究报告
行业研究报告
12+阅读 · 2019年4月15日
相关基金
国家自然科学基金
8+阅读 · 2017年12月31日
国家自然科学基金
7+阅读 · 2015年12月31日
国家自然科学基金
5+阅读 · 2014年12月31日
国家自然科学基金
0+阅读 · 2014年12月31日
国家自然科学基金
1+阅读 · 2014年12月31日
国家自然科学基金
2+阅读 · 2014年12月31日
国家自然科学基金
1+阅读 · 2014年12月31日
国家自然科学基金
18+阅读 · 2014年12月31日
国家自然科学基金
12+阅读 · 2013年12月31日
微信扫码咨询专知VIP会员