ChatGPT带动AIGC风靡全球,成为2023年最强产业风口。 ChatGPT具备划时代的强大功能,一经发布短短5天便获得100万用户,此前全球顶流社交软件INS触及100万用户花费了2.5个月时间。其后,仅上线两月ChatGPT就获得1亿月度活跃用户,成为历史上增长最快的面向消费者的应用。 而ChatGPT爆火的背后,是汹涌而来的AIGC浪潮! 作为AIGC最新浪潮的代表性作品,ChatGPT引发了全球资本市场对AIGC前所未有的投资热潮。Deelroom数据显示,2023年1月全球生成式AI总估值达到480亿美元,相比2020年底增长了6倍。其中OpenAI估值达到290亿美元,相比2021年增长超1倍。 ChatGPT以及AIGC背后蕴藏的巨大商机,迅速掀起了全球各大科技企业抢滩布局的热潮。这不仅将加速新一轮科技变革的步伐,而且带来的将是全行业的彻底颠覆,所有的企业或将被洗牌,所有的商业模式可能被改写。 为了更好洞察产业机遇、把脉市场风向,近日,前瞻产业研究院重磅发布了《ChatGPT开启AIGC产业生态新时代》(以下简称《报告》),旨在提供对人工智能以及AIGC产业发展情况概述,主要包括新风口、新生态、新变革、新机遇等进行前瞻性判断和分析,以下为《报告》的一些节选内容: (一)AIGC产业链市场规模将突破万亿

《报告》显示,2023年中国AIGC产业规模约170亿元人民币,预计到2030年市场规模将达到万亿级别。2025年后随着生态完善,预计增速有明显提高;2027年后随着产业链完善及商业化加深,预计市场增速再次迸发。

其中,在AIGC领域,多模态是中国投融资领域热点赛道,图像、视频预计成为高潜领域。 《报告》指出,从投融资端看,AIGC赛道投融资金金额呈现波动变化,2018及2021年投资金额均为阶段性高峰,近年投融资热度较高。细分赛道方面,多模态、文本、图像是中国投融资热点领域,事件数量占比均在15%以上。

而结合技术成熟度、落地可行性而言,2023年相对市场规模较大的领域包括文字生成图像、文字生成视频、文字辅助生成等。

(二)电子商务成受AIGC影响最大的行业

《报告》显示,2030年受AIGC影响较大的行业主要有电子商务、影视、内容资讯、办公软件等,其中电子商务领域预计未来AIGC市场规模最大

AIGC让电商行业创造虚实结合的购物环境,通过3D模型用于虚拟展示、打造虚拟主播用于提高直播效率、创造全新的虚拟展览等,给予用户沉浸式体验、提升购买效率。

同样,AIGC也会对不同的岗位造成不同程度的冲击。AIGC对职位影响机制主要在于技能点相似从而实现替代。整体来看,对于简单、重复性较强的初级工作AIGC具备较强的理论替代可行性,典型岗位如电商客服、新闻记者、动画设计师、教师、文员。

与之相对,工作对科学方法和批判性思维的依赖程度与大型语言模型影响情况呈负相关。此外,体力劳动较多的岗位如社会援助、食品服务、木工、护理等受到的潜在威胁也较小。 (三)AIGC时代的机遇与挑战

《报告》指出,商业机遇在经济上往往意味着更大的经济效益,从收入增长及成本节约维度切入分析,AIGC带来的商业机遇包括新的市场需求创造、原有市场需求再扩大、成本环节**/要素减少、效率提升**。

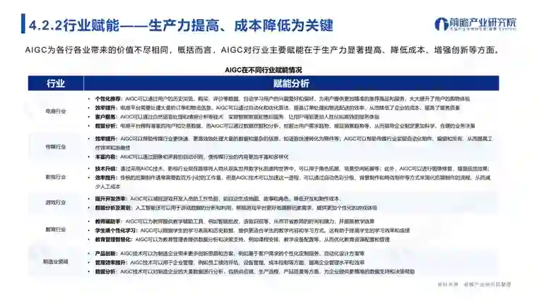
从行业赋能来看,AIGC为各行各业带来的价值不尽相同,概括而言,AIGC对行业主要赋能在于生产力显著提高、降低成本、增强创新等方面 但在迎来机遇的同时,AIGC产业发展也面临包括数据隐私及安全、侵犯知识产权、伦理问题、环境污染、技术不成熟、标准规范不健全等挑战,围绕公平、责任、安全的争议有所增多。

其中,中国在AIGC发展中的挑战,算法/算力是关键。产业链上游(基础层)制约着AIGC产业发展,其中数据、算法、算力是AI领域发展的核心三要素,从全球对比来看,中国在数据方面增速较好,但在算法、算力方面与海外具有较大差距,较大程度上限制了中国AIGC产业发展。 针对中国在AIGC面临的发展挑战,前瞻产业研究院建议可以通过加强人才培养、加强投资、促进产学研结合、加强知识产权保护、以及加强国际合作等方面来推动中国AIGC产业发展。 以上内容来源《ChatGPT开启AIGC产业生态新时代》报告节选,关注前瞻产业研究院微信公众号,搜索报告名,可下载完整版报告。 前瞻产业研究院是一家专注为各细分行业做深入研究的智库机构,设立了32个细分市场调研事业部,持续研究超6600+细分领域,出品了上万份行研精品报告,发布了近百份行业白皮书。数十年来,前瞻产业研究院以严谨细致的工作作风和高度专业的职业素养,赢得了客户的广泛认同,服务了2200+政府客户、24万+企业客户,成为中国产业研究咨询的领导品牌。 未来,前瞻产业研究院将持续深入对AIGC以及人工智能领域的研究,期望为推动中国AIGC以及人工智能产业发展贡献一份力量,也为行业从业者及参与者提供更多的真知和远见。

成为VIP会员查看完整内容
50

相关内容

ChatGPT(全名:Chat Generative Pre-trained Transformer),美国OpenAI 研发的聊天机器人程序 [1] ,于2022年11月30日发布 。ChatGPT是人工智能技术驱动的自然语言处理工具,它能够通过学习和理解人类的语言来进行对话,还能根据聊天的上下文进行互动,真正像人类一样来聊天交流,甚至能完成撰写邮件、视频脚本、文案、翻译、代码,写论文任务。 [1] https://openai.com/blog/chatgpt/
ChatGPT引领AI迎来“奇点”时刻,把握AIGC应用端新机遇
专知会员服务
39+阅读 · 2023年9月24日
AI应用:难点、痛点与未来(附下载,118页)
专知会员服务
93+阅读 · 2023年8月12日
AI大模型赋能千行百业(附下载,117页)
专知会员服务
185+阅读 · 2023年7月20日
全球人工智能AI行业产业研究重磅手册,258页pdf
专知会员服务
109+阅读 · 2023年7月2日
2023年全球生成式AI产业研究报告+产业图谱(33页ppt)
专知会员服务
112+阅读 · 2023年5月31日
ChatGPT与AIGC深度报告:引领AI新浪潮,AIGC商业化启程
专知会员服务
186+阅读 · 2023年2月9日
最新《ChatGPT》报告, 风口已至,商业化落地加速, 14页pdf
微软T-ULRv6:引领基础模型向多语言“大一统”迈进
微软研究院AI头条
1+阅读 · 2022年11月17日
鸿蒙开发套件,打造鸿蒙世界技术底座
CSDN
1+阅读 · 2022年11月7日
【AIOT】2020年中国智能物联网(AIoT)白皮书|附下载
产业智能官
32+阅读 · 2020年3月13日
国家自然科学基金
0+阅读 · 2015年12月31日
国家自然科学基金
0+阅读 · 2015年12月31日
国家自然科学基金
0+阅读 · 2014年12月31日
国家自然科学基金
0+阅读 · 2014年12月31日
国家自然科学基金
1+阅读 · 2014年12月31日
国家自然科学基金
2+阅读 · 2014年12月31日
Arxiv
174+阅读 · 2023年4月20日
A Survey of Large Language Models
Arxiv
491+阅读 · 2023年3月31日
Arxiv
177+阅读 · 2023年3月24日
VIP会员
相关主题
相关VIP内容
ChatGPT引领AI迎来“奇点”时刻,把握AIGC应用端新机遇
专知会员服务
39+阅读 · 2023年9月24日
AI应用:难点、痛点与未来(附下载,118页)
专知会员服务
93+阅读 · 2023年8月12日
AI大模型赋能千行百业(附下载,117页)
专知会员服务
185+阅读 · 2023年7月20日
全球人工智能AI行业产业研究重磅手册,258页pdf
专知会员服务
109+阅读 · 2023年7月2日
2023年全球生成式AI产业研究报告+产业图谱(33页ppt)
专知会员服务
112+阅读 · 2023年5月31日
ChatGPT与AIGC深度报告:引领AI新浪潮,AIGC商业化启程
专知会员服务
186+阅读 · 2023年2月9日
最新《ChatGPT》报告, 风口已至,商业化落地加速, 14页pdf
相关基金
国家自然科学基金
0+阅读 · 2015年12月31日
国家自然科学基金
0+阅读 · 2015年12月31日
国家自然科学基金
0+阅读 · 2014年12月31日
国家自然科学基金
0+阅读 · 2014年12月31日
国家自然科学基金
1+阅读 · 2014年12月31日
国家自然科学基金
2+阅读 · 2014年12月31日
微信扫码咨询专知VIP会员