今年以来,以“人工智能”为代表的数字化技术赛道无疑是A股市场的最大热点,相关板块也一度呈现集中快速上涨且大幅放量的火爆态势,也由此引发市场对于该板块交易拥挤、投资价值是否尚存的种种关注和讨论。与此同时,从估值角度看,各子板块估值差异较大,其中,人工智能指数估值已处于数年来极高位置,但TMT、芯片、数字经济等指数的估值还在近几年的低位。但如从科技自主可控与安全的国家战略视角来看,数字化技术等科技创新相关行业及企业的发展无疑是值得期待,投资者若择优而行,长期坚持,一定会收获新时代的科技红利。为此,本报告以“人工智能”为切入点,对TMT相关行业从政策、技术、产业等多方面进行梳理,以预判其中的投资机会。

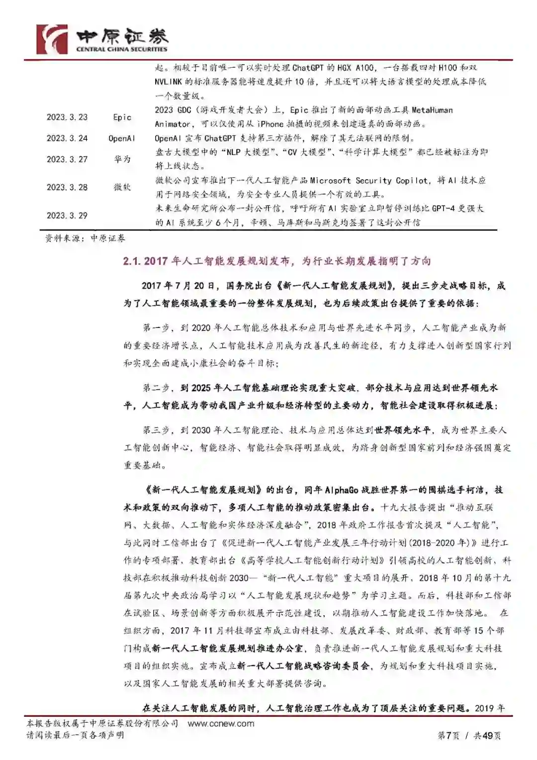
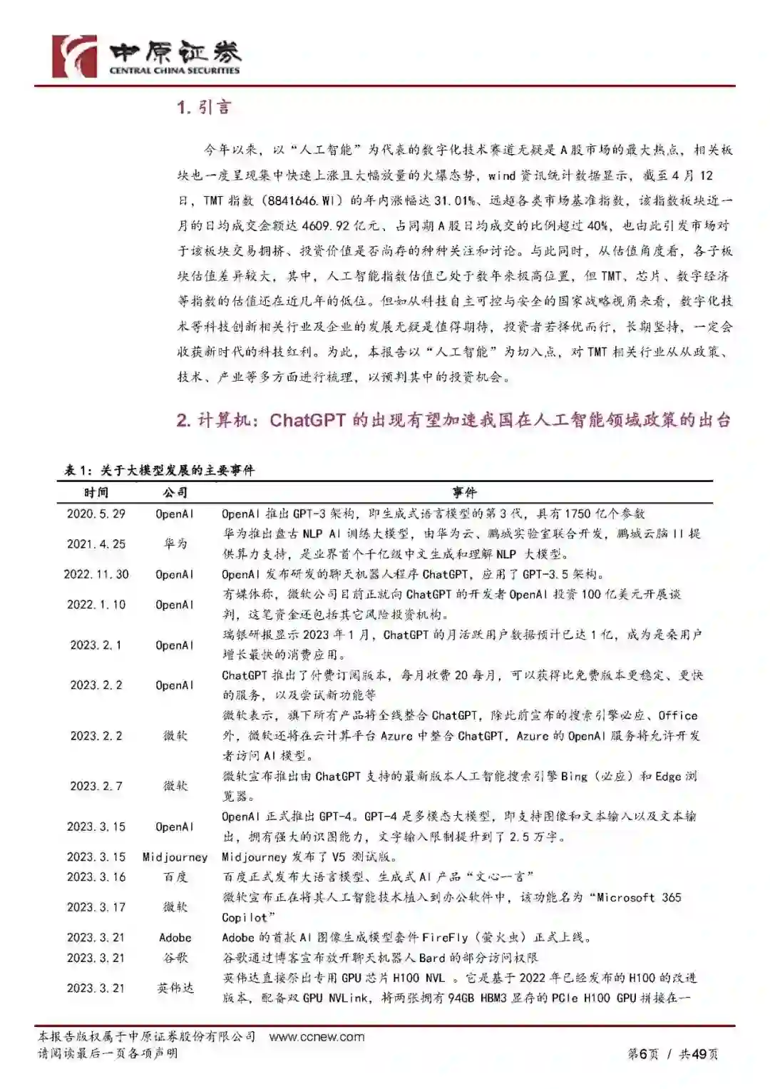
  计算机:2017年7月国务院出台《新一代人工智能发展规划》,提出三步走战略目标,成为了人工智能领域最重要的一份整体发展规划,也为后续政策出台提供了重要的依据。同年AlphaGo战胜世界第一的围棋选手柯洁,技术和政策的双向推动下,多项人工智能的推动政策密集出台。考虑到当前人工智能技术再次取得重大突破,我们认为国家有望在相关方向上出台更多推动政策,助力国内产业跟随国际先进水平。     通信:作为发挥数据生产要素价值的关键驱动力,算力对经济增长的拉动具有长期性和倍增效应。数字中国建设和人工智能产业的发展对算力要求将为云计算基础设施带来较大增量。光模块作为数据中心关键零部件,行业具备新产品升级周期驱动特征。随着AI应用和云计算的高速发展以及传统企业数字化转型的需要,海量数据对网络带宽提出新的要求,有望带动配套高速光模块的需求提升。此外,受益于ChatGPT带来的算力需求激增,行业景气度提升,配置价值显现,板块迎来布局良机。运营商凭借原有网络和数据中心等基础设施优势,算力运维成本得以大幅下降。电信运营商以通信网络为基础、以数据资源为核心、以信息技术为动能,作为数字经济的中坚力量,AI时代国家队代表,算力网络建设先锋,有望充分获益。受益于AI产业和产业数字化转型,运营商以B端为主力增长点,产业数字化业务成为第二成长曲线,未来成长空间广阔。     电子:AIGC模型预训练数据量呈指数级增长,带动算力需求爆发。人工智能的各类应用场景,从云端溢出到边缘端,或下沉到效支撑,算力基础设施云、边、端AI芯片作为算力载体,将迎来高速成长期。云端AI芯片是AI服务器算力的核心组成,英伟达主导云端AI计算市场,美国限制高端GPU供应,国产GPU芯片厂商迎来黄金发展期;AI芯片专用于人工智能领域,国产AI芯片厂商迎来高速发展期。随着人工智能、5G、物联网等技术的逐渐成熟,算力需求从云端不断延伸至边缘,带动边缘计算服务器和边缘端智能芯片市场稳步增长。国内边缘端智能芯片厂商崛起,部分产品性能指标已可对标海外龙头厂商。AIGC有望加速智能在终端上的应用,终端AI芯片迎来升级与发展机遇。     传媒:目前的AI技术的应用已经从最初的数据分析突破到创意性内容的生成,优秀的内容生成能力引发了大范围的关注,GPT-4、Midjourney等AIGC类应用产品的快速迭代和更新表明了AIGC的发展已经步入快车道并正在为内容创作领域带来深刻的变革。随着算法、模型、算力的持续优化,未来的AIGC将实现更加高质量的内容产出,当前技术成熟度相对欠缺的长文本生产、视频生成以及横跨更多模态的多模态生成等方面也将逐一被突破、解决,进一步扩大AIGC技术的应用范围和普及率。短期来看,我们认为在目前的AIGC的应用场景之中,游戏行业市场规模大、商业化成熟度高,所涉及的代码、绘图、音乐、策划、测试等多个内容创作环节均能够与AI技术进行比较好的融合,将率先成为AIGC技术的核心应用场景和投资主线之一。AI技术也为游戏产业带来了更多的产品附加值,通过与前沿科技的相互融合共同发展,为游戏产业的不断注入创新发展的动力,建议密切关注“AI+游戏”的结合落地情况,由AI技术所带来的创新玩法体验以及游戏公司研发的降本增效将成为验证AI技术在游戏产业应用情况的重要指标。  

成为VIP会员查看完整内容
66

相关内容

ChatGPT(全名:Chat Generative Pre-trained Transformer),美国OpenAI 研发的聊天机器人程序 [1] ,于2022年11月30日发布 。ChatGPT是人工智能技术驱动的自然语言处理工具,它能够通过学习和理解人类的语言来进行对话,还能根据聊天的上下文进行互动,真正像人类一样来聊天交流,甚至能完成撰写邮件、视频脚本、文案、翻译、代码,写论文任务。 [1] https://openai.com/blog/chatgpt/
【ChatGPT系列报告】ChatGPT不断突破,AI驶入快车道
专知会员服务
136+阅读 · 2023年2月23日
ChatGPT与AIGC深度报告:引领AI新浪潮,AIGC商业化启程
专知会员服务
186+阅读 · 2023年2月9日
240页pdf!2023中国AIot产业全景图谱报告(附PDF下载)
专知会员服务
73+阅读 · 2023年1月13日
2022-2023中国人工智能计算力发展评估报告,32页pdf
专知会员服务
52+阅读 · 2023年1月4日
《深度学习平台发展报告(2022年)》发布, 26页pdf
专知会员服务
121+阅读 · 2022年7月29日
《2021—2022中国大数据产业发展报告》发布
专知会员服务
111+阅读 · 2022年1月23日
全球工业互联网创新发展报告
专知
1+阅读 · 2022年11月17日
算力时代网络运力研究报告(2022),30页pdf
城市数字经济发展实践(2022),77页pdf
专知
2+阅读 · 2022年7月20日
中国电力产业数字化研究报告,61页ppt
专知
5+阅读 · 2022年7月13日
“东数西算”开启算力产业的新纪元 | YEF 专题论坛
中国计算机学会
3+阅读 · 2022年6月3日
《2021—2022中国大数据产业发展报告》
专知
12+阅读 · 2022年1月23日
国家自然科学基金
5+阅读 · 2014年12月31日
国家自然科学基金
18+阅读 · 2014年12月31日
国家自然科学基金
12+阅读 · 2013年12月31日
国家自然科学基金
2+阅读 · 2013年12月31日
国家自然科学基金
5+阅读 · 2013年6月9日
国家自然科学基金
0+阅读 · 2012年12月31日
国家自然科学基金
0+阅读 · 2012年12月31日
国家自然科学基金
0+阅读 · 2012年12月31日
国家自然科学基金
1+阅读 · 2012年12月31日
Arxiv
0+阅读 · 2023年5月30日
VIP会员
相关VIP内容
【ChatGPT系列报告】ChatGPT不断突破,AI驶入快车道
专知会员服务
136+阅读 · 2023年2月23日
ChatGPT与AIGC深度报告:引领AI新浪潮,AIGC商业化启程
专知会员服务
186+阅读 · 2023年2月9日
240页pdf!2023中国AIot产业全景图谱报告(附PDF下载)
专知会员服务
73+阅读 · 2023年1月13日
2022-2023中国人工智能计算力发展评估报告,32页pdf
专知会员服务
52+阅读 · 2023年1月4日
《深度学习平台发展报告(2022年)》发布, 26页pdf
专知会员服务
121+阅读 · 2022年7月29日
《2021—2022中国大数据产业发展报告》发布
专知会员服务
111+阅读 · 2022年1月23日
相关基金
国家自然科学基金
5+阅读 · 2014年12月31日
国家自然科学基金
18+阅读 · 2014年12月31日
国家自然科学基金
12+阅读 · 2013年12月31日
国家自然科学基金
2+阅读 · 2013年12月31日
国家自然科学基金
5+阅读 · 2013年6月9日
国家自然科学基金
0+阅读 · 2012年12月31日
国家自然科学基金
0+阅读 · 2012年12月31日
国家自然科学基金
0+阅读 · 2012年12月31日
国家自然科学基金
1+阅读 · 2012年12月31日
微信扫码咨询专知VIP会员