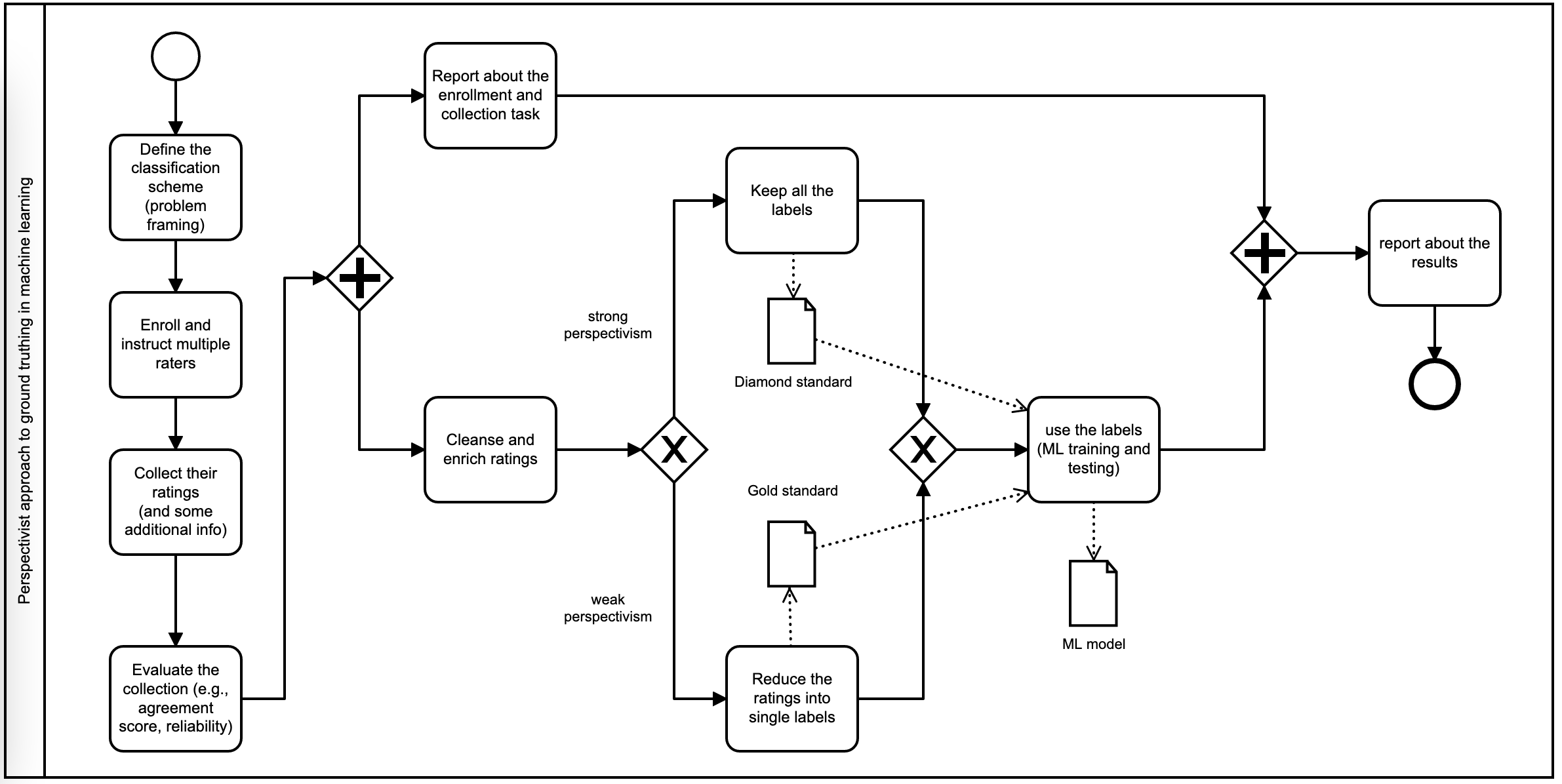
Most Artificial Intelligence applications are based on supervised machine learning (ML), which ultimately grounds on manually annotated data. The annotation process is often performed in terms of a majority vote and this has been proved to be often problematic, as highlighted by recent studies on the evaluation of ML models. In this article we describe and advocate for a different paradigm, which we call data perspectivism, which moves away from traditional gold standard datasets, towards the adoption of methods that integrate the opinions and perspectives of the human subjects involved in the knowledge representation step of ML processes. Drawing on previous works which inspired our proposal we describe the potential of our proposal for not only the more subjective tasks (e.g. those related to human language) but also to tasks commonly understood as objective (e.g. medical decision making), and present the main advantages of adopting a perspectivist stance in ML, as well as possible disadvantages, and various ways in which such a stance can be implemented in practice. Finally, we share a set of recommendations and outline a research agenda to advance the perspectivist stance in ML.


翻译:多数人工智能应用都基于监督的机器学习(ML),这最终是以人工附加说明的数据为依据的。说明过程往往以多数投票方式进行,而且正如最近对ML模型的评估研究所强调的那样,这往往证明是有问题的。在本条中,我们描述并倡导一种不同的模式,我们称之为数据透视主义,从传统的黄金标准数据集转向采用将参与ML过程知识代表步骤的人类主体的观点和观点综合起来的方法。我们借鉴了以前启发我们提出建议的著作,我们描述了我们提案的潜力,不仅涉及更主观的任务(例如与人类语言有关的任务),而且涉及通常被视为客观的任务(例如医疗决策),并介绍了在ML采取透视主义立场的主要优势,以及可能存在的不利之处,以及在实践中可以落实这种立场的各种方法。我们分享了一套建议,并概述了一项研究议程,以推进ML的透视主义立场。

0
下载
关闭预览

相关内容

【MIT干货书】机器学习算法视角,126页pdf
专知会员服务
78+阅读 · 2021年1月25日
【干货书】真实机器学习,264页pdf,Real-World Machine Learning
强化学习最新教程,17页pdf
专知会员服务
182+阅读 · 2019年10月11日
[综述]深度学习下的场景文本检测与识别
专知会员服务
78+阅读 · 2019年10月10日
机器学习入门的经验与建议
专知会员服务
94+阅读 · 2019年10月10日
【哈佛大学商学院课程Fall 2019】机器学习可解释性
专知会员服务
105+阅读 · 2019年10月9日
计算机 | 中低难度国际会议信息8条
Call4Papers
9+阅读 · 2019年6月19日
Hierarchically Structured Meta-learning
CreateAMind
27+阅读 · 2019年5月22日
Transferring Knowledge across Learning Processes
CreateAMind
29+阅读 · 2019年5月18日
人工智能 | SCI期刊专刊/国际会议信息7条
Call4Papers
7+阅读 · 2019年3月12日
IEEE | DSC 2019诚邀稿件 (EI检索)
Call4Papers
10+阅读 · 2019年2月25日
人工智能 | SCI期刊专刊信息3条
Call4Papers
5+阅读 · 2019年1月10日
A Technical Overview of AI & ML in 2018 & Trends for 2019
待字闺中
18+阅读 · 2018年12月24日
人工智能 | 国际会议截稿信息9条
Call4Papers
4+阅读 · 2018年3月13日
人工智能 | 国际会议/SCI期刊约稿信息9条
Call4Papers
3+阅读 · 2018年1月12日
人工智能 | 国际会议截稿信息5条
Call4Papers
6+阅读 · 2017年11月22日
Arxiv
0+阅读 · 2021年10月28日
Arxiv
0+阅读 · 2021年10月28日
Arxiv
37+阅读 · 2021年8月2日
The Measure of Intelligence
Arxiv
8+阅读 · 2019年11月5日
Arxiv
4+阅读 · 2018年4月11日
VIP会员
相关VIP内容
【MIT干货书】机器学习算法视角,126页pdf
专知会员服务
78+阅读 · 2021年1月25日
【干货书】真实机器学习,264页pdf,Real-World Machine Learning
强化学习最新教程,17页pdf
专知会员服务
182+阅读 · 2019年10月11日
[综述]深度学习下的场景文本检测与识别
专知会员服务
78+阅读 · 2019年10月10日
机器学习入门的经验与建议
专知会员服务
94+阅读 · 2019年10月10日
【哈佛大学商学院课程Fall 2019】机器学习可解释性
专知会员服务
105+阅读 · 2019年10月9日
相关资讯
计算机 | 中低难度国际会议信息8条
Call4Papers
9+阅读 · 2019年6月19日
Hierarchically Structured Meta-learning
CreateAMind
27+阅读 · 2019年5月22日
Transferring Knowledge across Learning Processes
CreateAMind
29+阅读 · 2019年5月18日
人工智能 | SCI期刊专刊/国际会议信息7条
Call4Papers
7+阅读 · 2019年3月12日
IEEE | DSC 2019诚邀稿件 (EI检索)
Call4Papers
10+阅读 · 2019年2月25日
人工智能 | SCI期刊专刊信息3条
Call4Papers
5+阅读 · 2019年1月10日
A Technical Overview of AI & ML in 2018 & Trends for 2019
待字闺中
18+阅读 · 2018年12月24日
人工智能 | 国际会议截稿信息9条
Call4Papers
4+阅读 · 2018年3月13日
人工智能 | 国际会议/SCI期刊约稿信息9条
Call4Papers
3+阅读 · 2018年1月12日
人工智能 | 国际会议截稿信息5条
Call4Papers
6+阅读 · 2017年11月22日
相关论文
Arxiv
0+阅读 · 2021年10月28日
Arxiv
0+阅读 · 2021年10月28日
Arxiv
37+阅读 · 2021年8月2日
The Measure of Intelligence
Arxiv
8+阅读 · 2019年11月5日
Arxiv
4+阅读 · 2018年4月11日
Top
微信扫码咨询专知VIP会员