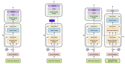
The human driver is no longer the only one concerned with the complexity of the driving scenarios. Autonomous vehicles (AV) are similarly becoming involved in the process. Nowadays, the development of AV in urban places underpins essential safety concerns for vulnerable road users (VRUs) such as pedestrians. Therefore, to make the roads safer, it is critical to classify and predict their future behavior. In this paper, we present a framework based on multiple variations of the Transformer models to reason attentively about the dynamic evolution of the pedestrians' past trajectory and predict its future actions of crossing or not crossing the street. We proved that using only bounding boxes as input to our model can outperform the previous state-of-the-art models and reach a prediction accuracy of 91% and an F1-score of 0.83 on the PIE dataset up to two seconds ahead in the future. In addition, we introduced a large-size simulated dataset (CP2A) using CARLA for action prediction. Our model has similarly reached high accuracy (91%) and F1-score (0.91) on this dataset. Interestingly, we showed that pre-training our Transformer model on the simulated dataset and then fine-tuning it on the real dataset can be very effective for the action prediction task. Finally, we created the "human attention to bounding boxes" experiment that equally proved the ability of humans to predict the future sufficiently by only giving attention to the bounding boxes without the need for environmental context.


翻译:人类司机不再是唯一关注驾驶方案复杂性的驱动器。 自治车辆( AV) 正在同样地参与这一进程。 如今, 城市地区的AV在城市发展是行人等弱势道路使用者(VRUs)基本安全关切的基础。 因此, 为使道路更加安全, 关键是要对道路进行分类和预测其未来行为。 在本文件中, 我们提出了一个基于变异器模型多种变异的框架, 以关注行人过去轨迹的动态演进, 并预测行人今后跨越或跨越街道的行动。 我们证明, 仅使用装装箱作为模型的输入, 能够超越我们以前最先进的模型, 并达到91% 和 F1 的预测准确度。 因此, 在未来两秒钟内, 要使 PIE 数据集更加安全, 我们推出一个大型的模拟数据集( CP2A ), 以便使用 CARLA 来进行行动预测。 我们的模型同样达到了很高的准确性( 91% ) 和 F1 - core ( 0.91) ) 。 我们证明, 在这个精细的数据集中, 我们最后展示了“ 之前的模型能模拟的模型, 校验定的模型, 使人类变形的模型能数据 成为我们之前的模拟的模拟的模拟的模拟的模拟的模拟数据 成为了人类变形变形的模型, 。

0
下载
关闭预览

相关内容

专知会员服务
90+阅读 · 2021年6月29日
专知会员服务
32+阅读 · 2021年6月12日
专知会员服务
60+阅读 · 2021年4月11日
100+篇《自监督学习(Self-Supervised Learning)》论文最新合集
专知会员服务
167+阅读 · 2020年3月18日
Stabilizing Transformers for Reinforcement Learning
专知会员服务
60+阅读 · 2019年10月17日
ExBert — 可视化分析Transformer学到的表示
专知会员服务
32+阅读 · 2019年10月16日
Keras François Chollet 《Deep Learning with Python 》, 386页pdf
专知会员服务
163+阅读 · 2019年10月12日
[综述]深度学习下的场景文本检测与识别
专知会员服务
78+阅读 · 2019年10月10日
无人机视觉挑战赛 | ICCV 2019 Workshop—VisDrone2019
PaperWeekly
7+阅读 · 2019年5月5日
A Technical Overview of AI & ML in 2018 & Trends for 2019
待字闺中
18+阅读 · 2018年12月24日
【推荐】深度学习时序处理文献列表
机器学习研究会
7+阅读 · 2017年11月29日
计算机视觉近一年进展综述
机器学习研究会
9+阅读 · 2017年11月25日
【推荐】YOLO实时目标检测(6fps)
机器学习研究会
20+阅读 · 2017年11月5日
【推荐】视频目标分割基础
机器学习研究会
9+阅读 · 2017年9月19日
【推荐】深度学习目标检测全面综述
机器学习研究会
21+阅读 · 2017年9月13日
论文共读 | Attention is All You Need
黑龙江大学自然语言处理实验室
15+阅读 · 2017年9月7日
【推荐】深度学习目标检测概览
机器学习研究会
10+阅读 · 2017年9月1日
【音乐】Attention
英语演讲视频每日一推
3+阅读 · 2017年8月22日
Arxiv
27+阅读 · 2017年12月6日
VIP会员
相关VIP内容
专知会员服务
90+阅读 · 2021年6月29日
专知会员服务
32+阅读 · 2021年6月12日
专知会员服务
60+阅读 · 2021年4月11日
100+篇《自监督学习(Self-Supervised Learning)》论文最新合集
专知会员服务
167+阅读 · 2020年3月18日
Stabilizing Transformers for Reinforcement Learning
专知会员服务
60+阅读 · 2019年10月17日
ExBert — 可视化分析Transformer学到的表示
专知会员服务
32+阅读 · 2019年10月16日
Keras François Chollet 《Deep Learning with Python 》, 386页pdf
专知会员服务
163+阅读 · 2019年10月12日
[综述]深度学习下的场景文本检测与识别
专知会员服务
78+阅读 · 2019年10月10日
相关资讯
无人机视觉挑战赛 | ICCV 2019 Workshop—VisDrone2019
PaperWeekly
7+阅读 · 2019年5月5日
A Technical Overview of AI & ML in 2018 & Trends for 2019
待字闺中
18+阅读 · 2018年12月24日
【推荐】深度学习时序处理文献列表
机器学习研究会
7+阅读 · 2017年11月29日
计算机视觉近一年进展综述
机器学习研究会
9+阅读 · 2017年11月25日
【推荐】YOLO实时目标检测(6fps)
机器学习研究会
20+阅读 · 2017年11月5日
【推荐】视频目标分割基础
机器学习研究会
9+阅读 · 2017年9月19日
【推荐】深度学习目标检测全面综述
机器学习研究会
21+阅读 · 2017年9月13日
论文共读 | Attention is All You Need
黑龙江大学自然语言处理实验室
15+阅读 · 2017年9月7日
【推荐】深度学习目标检测概览
机器学习研究会
10+阅读 · 2017年9月1日
【音乐】Attention
英语演讲视频每日一推
3+阅读 · 2017年8月22日
Top
微信扫码咨询专知VIP会员