新瓶装旧酒:知识图谱基础之RDF,RDFS与OWL

2020 年 7 月 12 日 AINLP



看过之前两篇文章([1](为什么需要知识图谱?什么是知识图谱?——KG的前世今生), [2](语义网络,语义网,链接数据和知识图谱))的读者应该对RDF有了一个大致的认识和理解。本文将结合实例,对RDF和RDFS/OWL,这两种知识图谱基础技术作进一步的介绍。其实,RDF、RDFS/OWL是类语义网概念背后通用的基本技术,而知识图谱是其中最广为人知的概念。


  一、知识图谱的基石:  

RDF表现形式



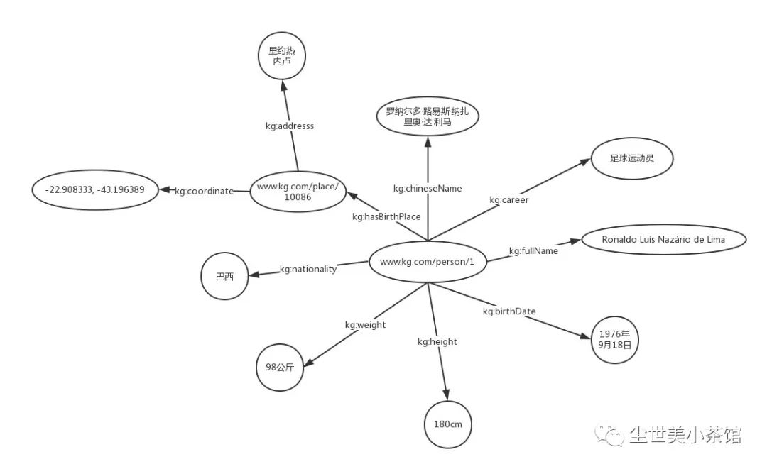
RDF(Resource Description Framework),即资源描述框架,其本质是一个数据模型(Data Model)。它提供了一个统一的标准,用于描述实体/资源。简单来说,就是表示事物的一种方法和手段。RDF形式上表示为SPO三元组,有时候也称为一条语句(statement),知识图谱中我们也称其为一条知识,如下图。








RDF由节点和边组成,节点表示实体/资源、属性,边则表示了实体和实体之间的关系以及实体和属性的关系。在第一篇文章中(为什么需要知识图谱?什么是知识图谱?——KG的前世今生),我们结合罗纳尔多的例子,介绍了RDF节点和边的类型约束,这里不再赘述。对RDF不熟悉的读者,可以参考第一篇文章,里面有更直观的描述和解释。

RDF序列化方法



RDF的表示形式和类型有了,那我们如何创建RDF数据集,将其序列化(Serialization)呢?换句话说,就是我们怎么存储和传输RDF数据。目前,RDF序列化的方式主要有:RDF/XML,N-Triples,Turtle,RDFa,JSON-LD等几种。

  • RDF/XML,顾名思义,就是用XML的格式来表示RDF数据。之所以提出这个方法,是因为XML的技术比较成熟,有许多现成的工具来存储和解析XML。然而,对于RDF来说,XML的格式太冗长,也不便于阅读,通常我们不会使用这种方式来处理RDF数据。

  • N-Triples,即用多个三元组来表示RDF数据集,是最直观的表示方法。在文件中,每一行表示一个三元组,方便机器解析和处理。开放领域知识图谱DBpedia通常是用这种格式来发布数据的。

  • Turtle, 应该是使用得最多的一种RDF序列化方式了。它比RDF/XML紧凑,且可读性比N-Triples好。

  • RDFa, 即“The Resource Description Framework in Attributes”,是HTML5的一个扩展,在不改变任何显示效果的情况下,让网站构建者能够在页面中标记实体,像人物、地点、时间、评论等等。也就是说,将RDF数据嵌入到网页中,搜索引擎能够更好的解析非结构化页面,获取一些有用的结构化信息。读者可以去这个页面感受一下RDFa,其直观展示了普通用户看到的页面,浏览器看到的页面和搜索引擎解析出来的结构化信息。

  • JSON-LD,即“JSON for Linking Data”,用键值对的方式来存储RDF数据。感兴趣的读者可以参考https://json-ld.org/。


下面,我们结合第一篇文章中罗纳尔多知识图的例子,给出其N-Triples和Turtle的具体表示。








Example1 N-Triples:
<http://www.kg.com/person/1> <http://www.kg.com/ontology/chineseName> "罗纳尔多·路易斯·纳萨里奥·德·利马"^^string.<http://www.kg.com/person/1> <http://www.kg.com/ontology/career> "足球运动员"^^string.<http://www.kg.com/person/1> <http://www.kg.com/ontology/fullName> "Ronaldo Luís Nazário de Lima"^^string.<http://www.kg.com/person/1> <http://www.kg.com/ontology/birthDate> "1976-09-18"^^date.<http://www.kg.com/person/1> <http://www.kg.com/ontology/height> "180"^^int.<http://www.kg.com/person/1> <http://www.kg.com/ontology/weight> "98"^^int.<http://www.kg.com/person/1> <http://www.kg.com/ontology/nationality> "巴西"^^string.<http://www.kg.com/person/1> <http://www.kg.com/ontology/hasBirthPlace> <http://www.kg.com/place/10086>.<http://www.kg.com/place/10086> <http://www.kg.com/ontology/address> "里约热内卢"^^string.<http://www.kg.com/place/10086> <http://www.kg.com/ontology/coordinate> "-22.908333, -43.196389"^^string.


用Turtle表示的时候我们会加上前缀(Prefix)对RDF的IRI进行缩写。

Example2 Turtle:
@prefix person: <http://www.kg.com/person/> .@prefix place: <http://www.kg.com/place/> .@prefix : <http://www.kg.com/ontology/> .
person:1 :chineseName "罗纳尔多·路易斯·纳萨里奥·德·利马"^^string.person:1 :career "足球运动员"^^string.person:1 :fullName "Ronaldo Luís Nazário de Lima"^^string.person:1 :birthDate "1976-09-18"^^date.person:1 :height "180"^^int. person:1 :weight "98"^^int.person:1 :nationality "巴西"^^string. person:1 :hasBirthPlace place:10086.place:10086 :address "里约热内卢"^^string.place:10086 :coordinate "-22.908333, -43.196389"^^string.

同一个实体拥有多个属性(数据属性)或关系(对象属性),我们可以只用一个subject来表示,使其更紧凑。我们可以将上面的Turtle改为:

Example3 Turtle:
@prefix person: <http://www.kg.com/person/> .@prefix place: <http://www.kg.com/place/> .@prefix : <http://www.kg.com/ontology/> .
person:1 :chineseName "罗纳尔多·路易斯·纳萨里奥·德·利马"^^string; :career "足球运动员"^^string; :fullName "Ronaldo Luís Nazário de Lima"^^string; :birthDate "1976-09-18"^^date; :height "180"^^int; :weight "98"^^int; :nationality "巴西"^^string; :hasBirthPlace place:10086.place:10086 :address "里约热内卢"^^string; :coordinate "-22.908333, -43.196389"^^string.

即,将一个实体用一个句子表示(这里的句子指的是一个英文句号“.”)而不是多个句子,属性间用分号隔开。

RDF的表达能力



在第二篇文章(语义网络,语义网,链接数据和知识图谱)中我们提到,RDF的表达能力有限,无法区分类和对象,也无法定义和描述类的关系/属性。我的理解是,RDF是对具体事物的描述,缺乏抽象能力,无法对同一个类别的事物进行定义和描述。就以罗纳尔多这个知识图为例,RDF能够表达罗纳尔多和里约热内卢这两个实体具有哪些属性,以及它们之间的关系。但如果我们想定义罗纳尔多是人,里约热内卢是地点,并且人具有哪些属性,地点具有哪些属性,人和地点之间存在哪些关系,这个时候RDF就表示无能为力了。不论是在智能的概念上,还是在现实的应用当中,这种泛化抽象能力都是相当重要的;同时,这也是知识图谱本身十分强调的。RDFS和OWL这两种技术或者说模式语言/本体语言(schema/ontology language)解决了RDF表达能力有限的困境。


  二、RDF的“衣服”——RDFS/OWL  


之所以说RDFS/OWL是RDF的“衣服”,因为它们都是用来描述RDF数据的。为了不显得这么抽象,我们可以用关系数据库中的概念进行类比。用过Mysql的读者应该知道,其database也被称作schema。这个schema和我们这里提到的schema language十分类似。我们可以认为数据库中的每一张表都是一个类(Class),表中的每一行都是该类的一个实例或者对象(学过java等面向对象的编程语言的读者很容易理解)。表中的每一列就是这个类所包含的属性。如果我们是在数据库中来表示人和地点这两个类别,那么为他们分别建一张表就行了;再用另外一张表来表示人和地点之间的关系。RDFS/OWL本质上是一些预定义词汇(vocabulary)构成的集合,用于对RDF进行类似的类定义及其属性的定义。


RDFS/OWL序列化方式和RDF没什么不同,其实在表现形式上,它们就是RDF。其常用的方式主要是RDF/XML,Turtle。另外,通常我们用小写开头的单词或词组来表示属性,大写开头的表示类。数据属性(data property,实体和literal字面量的关系)通常由名词组成,而对象数据(object property,实体和实体之间的关系)通常由动词(has,is之类的)加名词组成。剩下的部分符合驼峰命名法。为了将它们表示得更清楚,避免读者混淆,之后我们都会默认这种命名方式。读者实践过程中命名方式没有强制要求,但最好保持一致。



轻量级的模式语言——RDFS



RDFS,即“Resource Description Framework Schema”,是最基础的模式语言。还是以罗纳尔多知识图为例,我们在概念、抽象层面对RDF数据进行定义。下面的RDFS定义了人和地点这两个类,及每个类包含的属性。

@prefix rdfs: <http://www.w3.org/2000/01/rdf-schema#> .@prefix rdf: <http://www.w3.org/1999/02/22-rdf-syntax-ns#> .@prefix : <http://www.kg.com/ontology/> .
### 这里我们用词汇rdfs:Class定义了“人”和“地点”这两个类。:Person rdf:type rdfs:Class.:Place rdf:type rdfs:Class.
### rdfs当中不区分数据属性和对象属性,词汇rdf:Property定义了属性,即RDF的“边”。:chineseName rdf:type rdf:Property; rdfs:domain :Person; rdfs:range xsd:string .
:career rdf:type rdf:Property; rdfs:domain :Person; rdfs:range xsd:string . :fullName rdf:type rdf:Property; rdfs:domain :Person; rdfs:range xsd:string . :birthDate rdf:type rdf:Property; rdfs:domain :Person; rdfs:range xsd:date .
:height rdf:type rdf:Property; rdfs:domain :Person; rdfs:range xsd:int . :weight rdf:type rdf:Property; rdfs:domain :Person; rdfs:range xsd:int . :nationality rdf:type rdf:Property; rdfs:domain :Person; rdfs:range xsd:string . :hasBirthPlace rdf:type rdf:Property; rdfs:domain :Person; rdfs:range :Place . :address rdf:type rdf:Property; rdfs:domain :Place; rdfs:range xsd:string . :coordinate rdf:type rdf:Property; rdfs:domain :Place; rdfs:range xsd:string .


我们这里只介绍RDFS几个比较重要,常用的词汇:


  1. rdfs:Class. 用于定义类。

  2. rdfs:domain. 用于表示该属性属于哪个类别。

  3. rdfs:range. 用于描述该属性的取值类型。

  4. rdfs:subClassOf. 用于描述该类的父类。比如,我们可以定义一个运动员类,声明该类是人的子类。

  5. rdfs:subProperty. 用于描述该属性的父属性。比如,我们可以定义一个名称属性,声明中文名称和全名是名称的子类。


其实rdf:Property和rdf:type也是RDFS的词汇,因为RDFS本质上就是RDF词汇的一个扩展。我们在这里不罗列进去,是不希望读者混淆。RDFS其他的词汇及其用法请参考W3C官方文档(https://www.w3.org/TR/rdf-schema)。


为了让读者更直观地理解RDF和RDFS/OWL在知识图谱中所代表的层面,我们用下面的图来表示例子中的数据层和模式层。








Data层是我们用RDF对罗纳尔多知识图的具体描述,Vocabulary是我们自己定义的一些词汇(类别,属性),RDF(S)则是预定义词汇。从下到上是一个具体到抽象的过程。图中我们用红色圆角矩形表示类,绿色字体表示rdf:type,rdfs:domain,rdfs:range三种预定义词汇,虚线表示rdf:type这种所属关系。另外,为了减少图中连线的交叉,我们只保留了career这一个属性的rdf:type所属关系,省略了其他属性的此关系。

RDFS的扩展——OWL



上面我们提到,RDFS本质上是RDF词汇的一个扩展。后来人们发现RDFS的表达能力还是相当有限,因此提出了OWL。我们也可以把OWL当做是RDFS的一个扩展,其添加了额外的预定义词汇。


OWL,即“Web Ontology Language”,语义网技术栈的核心之一。OWL有两个主要的功能:

  1. 提供快速、灵活的数据建模能力。

  2. 高效的自动推理。


我们先谈如何利用OWL进行数据建模。用OWL对罗纳尔多知识图进行语义层的描述:

@prefix rdfs: <http://www.w3.org/2000/01/rdf-schema#> .@prefix rdf: <http://www.w3.org/1999/02/22-rdf-syntax-ns#> .@prefix : <http://www.kg.com/ontology/> .@prefix owl: <http://www.w3.org/2002/07/owl#> .
### 这里我们用词汇owl:Class定义了“人”和“地点”这两个类。:Person rdf:type owl:Class.:Place rdf:type owl:Class.
### owl区分数据属性和对象属性(对象属性表示实体和实体之间的关系)。词汇owl:DatatypeProperty定义了数据属性,owl:ObjectProperty定义了对象属性。:chineseName rdf:type owl:DatatypeProperty; rdfs:domain :Person; rdfs:range xsd:string .
:career rdf:type owl:DatatypeProperty; rdfs:domain :Person; rdfs:range xsd:string . :fullName rdf:type owl:DatatypeProperty; rdfs:domain :Person; rdfs:range xsd:string . :birthDate rdf:type owl:DatatypeProperty; rdfs:domain :Person; rdfs:range xsd:date .
:height rdf:type owl:DatatypeProperty; rdfs:domain :Person; rdfs:range xsd:int . :weight rdf:type owl:DatatypeProperty; rdfs:domain :Person; rdfs:range xsd:int . :nationality rdf:type owl:DatatypeProperty; rdfs:domain :Person; rdfs:range xsd:string . :hasBirthPlace rdf:type owl:ObjectProperty; rdfs:domain :Person; rdfs:range :Place . :address rdf:type owl:DatatypeProperty; rdfs:domain :Place; rdfs:range xsd:string . :coordinate rdf:type owl:DatatypeProperty; rdfs:domain :Place; rdfs:range xsd:string .


schema层的描述语言换为OWL后,层次图表示为:








数据属性用青色表示,对象属性由蓝色表示。


罗纳尔多这个例子不能展现OWL丰富的表达能力,我们这里简单介绍一下常用的词汇:


描述属性特征的词汇

  1. owl:TransitiveProperty. 表示该属性具有传递性质。例如,我们定义“位于”是具有传递性的属性,若A位于B,B位于C,那么A肯定位于C。

  2. owl:SymmetricProperty. 表示该属性具有对称性。例如,我们定义“认识”是具有对称性的属性,若A认识B,那么B肯定认识A。

  3. owl:FunctionalProperty. 表示该属性取值的唯一性。例如,我们定义“母亲”是具有唯一性的属性,若A的母亲是B,在其他地方我们得知A的母亲是C,那么B和C指的是同一个人。

  4. owl:inverseOf. 定义某个属性的相反关系。例如,定义“父母”的相反关系是“子女”,若A是B的父母,那么B肯定是A的子女。


本体映射词汇(Ontology Mapping)

  1. owl:equivalentClass. 表示某个类和另一个类是相同的。

  2. owl:equivalentProperty. 表示某个属性和另一个属性是相同的。

  3. owl:sameAs. 表示两个实体是同一个实体。


本体映射主要用在融合多个独立的Ontology(Schema)。举个例子,张三自己构建了一个本体结构,其中定义了Person这样一个类来表示人;李四则在自己构建的本体中定义Human这个类来表示人。当我们融合这两个本体的时候,就可以用到OWL的本体映射词汇。回想我们在第二篇文章中提到的Linked Open Data,如果没有OWL,我们将无法融合这些知识图谱。

<http://www.zhangsan.com/ontology/Person> rdf:type owl:Class .<http://www.lisi.com/ontology/Human> rdf:type owl:Class .<http://www.zhangsan.com/ontology/Person> owl:equivalentClass <http://www.lisi.com/ontology/Human> .

更多的OWL词汇和特性请参考W3C官网文档(OWL Web Ontology Language Overview,https://www.w3.org/TR/2004/REC-owl-features-20040210/)。


接下来我们谈一下OWL在推理方面的能力。知识图谱的推理主要分为两类:基于本体的推理和基于规则的推理。


我们这里谈的是基于本体的推理。读者应该发现,上面所介绍的属性特征词汇其实就创造了对RDF数据进行推理的前提。此时,我们加入支持OWL推理的推理机(reasoner),就能够执行基于本体的推理了。RDFS同样支持推理,由于缺乏丰富的表达能力,推理能力也不强。举个例子,我们用RDFS定义人和动物两个类,另外,定义人是动物的一个子类。此时推理机能够推断出一个实体若是人,那么它也是动物。OWL当然支持这种基本的推理,除此之外,凭借其强大的表达能力,我们能进行更有实际意义的推理。想象一个场景,我们有一个庞大数据库存储人物的亲属关系。里面很多关系都是单向的,比如,其只保存了A的父亲(母亲)是B,但B的子女字段里面没有A,如下表。








如果在只有单个关系,数据量不多的情况下,我们尚能人工的去补全这种关系。如果在关系种类上百,人物上亿的情况下,我们如何处理?当进行关系修改,添加,删除等操作的时候,该怎么处理?这种场景想想就会让人崩溃。如果我们用inversOf来表示hasParent和hasChild互为逆关系,上面的数据可以表示为:








绿色的关系表示是我们RDF数据中真实存在的,红色的关系是推理得到的。通过这个例子,相信读者应该初步了解了OWL的推理功能和能力。


目前,OWL的最新版本是OWL 2,在兼容OWL的基础上添加了新的功能,有兴趣的读者可以查阅W3C文档(https://www.w3.org/TR/owl2-overview/)。另外,OWL 2包含了三个标准,或者三种配置(Profile),它们是OWL 2完整标准(OWL 2/Full)的一个子集。读者目前不用考虑它们之间的差别,只有当我们要用到OWL自动推理功能的时候才需要考虑到底使用哪一种配置。且在大多数情况下,我们需要知道哪种配置才是最合适的。下面简单说说它们使用的场景:

  1. OWL 2/EL 使用场景:本体结构中有大量相互链接的类和属性,设计者想用自动推理机得到里面复杂的关系。

  2. OWL 2/QL 使用场景:有大量的实例数据。OWL 2 QL本体可以被改写为SQL查询,适用于使用OBDA(ontology based data access)的方式来访问关系数据库。也就是说我们不用显式地把关系数据库中的数据转为RDF,而是通过映射的方式,将数据库转为虚拟RDF图进行访问。

  3. OWL 2/RL 使用场景:需要结合基于规则的推理引擎(rule-based reasoning engine)的场合。


  三、总结  


本文主要介绍了RDF的序列化方式,如何利用RDFS/OWL进行schema层的建模,和OWL的推理功能。接下来我们将介绍如何根据现有的关系数据库,利用protege自顶向下地构建自己的本体结构。


参考资料:

1. Learn RDF - Cambridge Semantics

2. Learn OWL and RDFS - Cambridge Semantics

3. RDF Schema 1.1

4. OWL Web Ontology Language Overview

5. OWL 2 Web Ontology Language Document Overview (Second Edition)

6. Exploiting Linked Data and Knowledge Graphs in Large Organisations


推荐阅读

这个NLP工具,玩得根本停不下来

从数据到模型,你可能需要1篇详实的pytorch踩坑指南

如何让Bert在finetune小数据集时更“稳”一点

模型压缩实践系列之——bert-of-theseus,一个非常亲民的bert压缩方法

征稿启示| 200元稿费+5000DBC(价值20个小时GPU算力)

文本自动摘要任务的“不完全”心得总结番外篇——submodular函数优化

Node2Vec 论文+代码笔记

模型压缩实践收尾篇——模型蒸馏以及其他一些技巧实践小结

中文命名实体识别工具(NER)哪家强?

学自然语言处理,其实更应该学好英语

斯坦福大学NLP组Python深度学习自然语言处理工具Stanza试用

关于AINLP

AINLP 是一个有趣有AI的自然语言处理社区,专注于 AI、NLP、机器学习、深度学习、推荐算法等相关技术的分享,主题包括文本摘要、智能问答、聊天机器人、机器翻译、自动生成、知识图谱、预训练模型、推荐系统、计算广告、招聘信息、求职经验分享等,欢迎关注!加技术交流群请添加AINLPer(id:ainlper),备注工作/研究方向+加群目的。


阅读至此了,分享、点赞、在看三选一吧🙏

登录查看更多
3

相关内容

资源描述框架(英语:Resource Description Framework,缩写为RDF),是万维网联盟(W3C)提出的一组标记语言的技术规范,以便更为丰富地描述和表达网络资源的内容与结构。
【天津大学】知识图谱划分算法研究综述
专知会员服务
111+阅读 · 2020年4月27日
【SIGMOD2020-腾讯】Web规模本体可扩展构建
专知会员服务
31+阅读 · 2020年4月12日
【AAAI2020知识图谱论文概述】Knowledge Graphs @ AAAI 2020
专知会员服务
134+阅读 · 2020年2月13日
中文知识图谱构建技术以及应用的综述
专知会员服务
317+阅读 · 2019年10月19日
知识图谱本体结构构建论文合集
专知会员服务
110+阅读 · 2019年10月9日
知识图谱的自动构建
DataFunTalk
57+阅读 · 2019年12月9日
知识图谱系列 | 知识图谱的前世今生与RDF的实践
人工智能头条
6+阅读 · 2018年7月27日
领域应用 | CCKS-2017 行业知识图谱构建与应用-下篇
开放知识图谱
12+阅读 · 2017年9月21日
【知识图谱】如何构建知识图谱
产业智能官
135+阅读 · 2017年9月19日
项目实战:如何构建知识图谱
PaperWeekly
30+阅读 · 2017年9月14日
徐波 | 百科知识图谱构建
开放知识图谱
13+阅读 · 2017年9月11日
【知识图谱】CCKS-2017 行业知识图谱构建与应用-下篇
领域应用 | CCKS-2017 行业知识图谱构建与应用-上篇
开放知识图谱
18+阅读 · 2017年9月4日
知识图谱之语义网络篇
炼数成金订阅号
7+阅读 · 2017年8月16日
Arxiv
102+阅读 · 2020年3月4日
Arxiv
15+阅读 · 2019年9月11日
Logic Rules Powered Knowledge Graph Embedding
Arxiv
7+阅读 · 2019年3月9日
Arxiv
7+阅读 · 2018年3月21日
VIP会员
相关VIP内容
【天津大学】知识图谱划分算法研究综述
专知会员服务
111+阅读 · 2020年4月27日
【SIGMOD2020-腾讯】Web规模本体可扩展构建
专知会员服务
31+阅读 · 2020年4月12日
【AAAI2020知识图谱论文概述】Knowledge Graphs @ AAAI 2020
专知会员服务
134+阅读 · 2020年2月13日
中文知识图谱构建技术以及应用的综述
专知会员服务
317+阅读 · 2019年10月19日
知识图谱本体结构构建论文合集
专知会员服务
110+阅读 · 2019年10月9日
相关资讯
知识图谱的自动构建
DataFunTalk
57+阅读 · 2019年12月9日
知识图谱系列 | 知识图谱的前世今生与RDF的实践
人工智能头条
6+阅读 · 2018年7月27日
领域应用 | CCKS-2017 行业知识图谱构建与应用-下篇
开放知识图谱
12+阅读 · 2017年9月21日
【知识图谱】如何构建知识图谱
产业智能官
135+阅读 · 2017年9月19日
项目实战:如何构建知识图谱
PaperWeekly
30+阅读 · 2017年9月14日
徐波 | 百科知识图谱构建
开放知识图谱
13+阅读 · 2017年9月11日
【知识图谱】CCKS-2017 行业知识图谱构建与应用-下篇
领域应用 | CCKS-2017 行业知识图谱构建与应用-上篇
开放知识图谱
18+阅读 · 2017年9月4日
知识图谱之语义网络篇
炼数成金订阅号
7+阅读 · 2017年8月16日
相关论文
Top
微信扫码咨询专知VIP会员