【下载】 TensorFlow:实战Google深度学习框架

2017 年 12 月 23 日 专知 专知内容组(编)

【导读】“深度学习”这个词在过去的一年之中已经轰炸了媒体、技术博客甚至到朋友圈。这也许正是你会读到本书的原因之一。数十年来,人工智能技术虽不断发展,但像深度学习这样在学术界和工业界皆具颠覆性的技术着实十年难遇。可惜的是,理解和灵活运用深度学习并不容易,尤其是其复杂的数学模型,让不少感兴趣的同学“从入门到放弃”。更糟糕的是,因为深度学习技术的飞速发展,而写书、出版的过程又非常复杂,不论是英文还是中文,都很难找到从实战出发的深度学习参考书。Tensorflow 实战Google深度学习框架这本书一经推出,干货比较多,作者本人作为一枚标准码农、创业党,希望这本书能够帮助码农和准码农们绕过深度学习复杂的数据公式,通过本书的大量样例代码快速上手深度学习,解决工作、学习中的实际问题。


请关注专知公众号(扫一扫最下面专知二维码,或者点击上方蓝色专知),

  • 后台回复“DLT” 就可以获取Tensorflow 实战Google深度学习框架 pdf下载~




图书介绍




关于该书

TensorFlow是谷歌2015年开源的主流深度学习框架,目前已在谷歌、优步(Uber)、京东、小米等科技公司广泛应用。《TensorFlow:实战Google深度学习框架》为使用TensorFlow深度学习框架的入门参考书,旨在帮助读者以更快、更有效的方式上手TensorFlow和深度学习。书中省略了深度学习繁琐的数学模型推导,从实际应用问题出发,通过具体的TensorFlow样例程序介绍如何使用深度学习解决这些问题。《TensorFlow:实战Google深度学习框架》包含了深度学习的入门知识和大量实践经验,是走进这个更新、更火的人工智能领域的推荐参考书。


关于读者

主要为数据科学家和机器学习专业人员,软件开发人员,研究生和开源爱好者。


关于作者

郑泽宇,现为才云科技(Caicloud.io)联合创始人、首席大数据科学家。针对分布式TensorFlow上手难、管理难、监控难、上线难等问题,他带领团队成功开发了国内成熟的分布式TensorFlow深度学习平台(TensorFlow as a Service)先河。基于此平台,才云大数据团队为安防、电商、金融、物流等多个行业提供有针对性的人工智能解决方案。归国创业之前,郑泽宇曾任美国谷歌高级工程师。从2013 年加入谷歌,郑泽宇作为主要技术人员参与并领导了多个大数据项目。由他提出并主导的产品聚类项目用于衔接谷歌购物和谷歌知识图谱(knowledge graph)数据,使得知识卡片形式的广告逐步取代传统的产品列表广告,开启了谷歌购物广告在搜索页面投递的新纪元。郑泽宇于2011年5月获得北京大学计算机学士学位,并荣获北京大学信息科学技术学院十佳优秀毕业论文、北京大学优秀毕业生。2013年5月获得美国 Carnegie Mellon University(CMU)大学计算机硕士学位,并获得西贝尔奖学金 (Siebel Scholarship)。郑泽宇在机器学习、人工智能领域有多年研究经验,并在SIGIR、SIGKDD、ACL、ICDM、ICWSM等国际会议上发表多篇学术论文。


▌详细目录




▌第一部分 深度学习简介





▌第二部分 TensorFlow环境搭建





▌第三部分 TensorFlow入门





▌第四部分 深层神经网络




▌第五部分 MINIST数字识别问题




▌第六部分 图像识别与卷积神经网络





▌第七部分 图像数据处理




▌第八部分 循环神经网络




▌第九部分 TensorFlow可视化




▌第十部分 TensorFlow计算加速




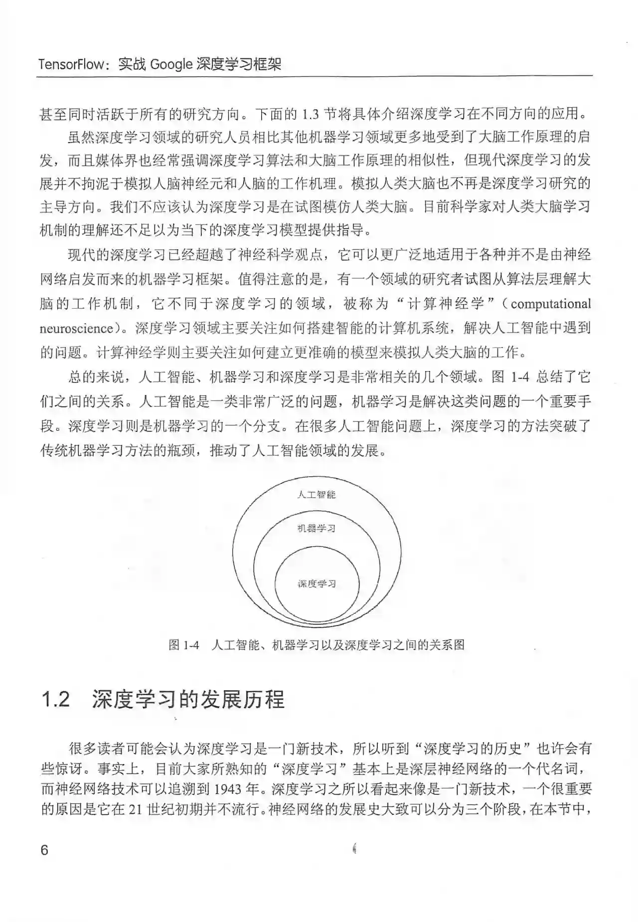
▌第一章详细内容




-END-

专 · 知


人工智能领域主题知识资料查看获取【专知荟萃】人工智能领域25个主题知识资料全集(入门/进阶/论文/综述/视频/专家等)

同时欢迎各位用户进行专知投稿,详情请点击

诚邀】专知诚挚邀请各位专业者加入AI创作者计划了解使用专知!

请PC登录www.zhuanzhi.ai或者点击阅读原文,注册登录专知,获取更多AI知识资料

请扫一扫如下二维码关注我们的公众号,获取人工智能的专业知识!

请加专知小助手微信(Rancho_Fang),加入专知主题人工智能群交流!

点击“阅读原文”,使用专知

登录查看更多
16

相关内容

《强化学习—使用 Open AI、TensorFlow和Keras实现》174页pdf
专知会员服务
139+阅读 · 2020年3月1日
谷歌机器学习速成课程中文版pdf
专知会员服务
147+阅读 · 2019年12月4日
【书籍】深度学习框架:PyTorch入门与实践(附代码)
专知会员服务
167+阅读 · 2019年10月28日
如何快速入门TensorFlow ?丨极客时间
InfoQ
4+阅读 · 2019年1月8日
资源 | 《Tensorflow:实战Google深度学习框架》
AI研习社
9+阅读 · 2018年8月21日
基于TensorFlow的深度学习实战
七月在线实验室
9+阅读 · 2018年4月25日
Arxiv
35+阅读 · 2020年1月2日
Tutorial on NLP-Inspired Network Embedding
Arxiv
7+阅读 · 2019年10月16日
Domain Representation for Knowledge Graph Embedding
Arxiv
14+阅读 · 2019年9月11日
Nocaps: novel object captioning at scale
Arxiv
6+阅读 · 2018年12月20日
Logically-Constrained Reinforcement Learning
Arxiv
3+阅读 · 2018年12月6日
Arxiv
4+阅读 · 2018年3月30日
VIP会员
相关论文
Arxiv
35+阅读 · 2020年1月2日
Tutorial on NLP-Inspired Network Embedding
Arxiv
7+阅读 · 2019年10月16日
Domain Representation for Knowledge Graph Embedding
Arxiv
14+阅读 · 2019年9月11日
Nocaps: novel object captioning at scale
Arxiv
6+阅读 · 2018年12月20日
Logically-Constrained Reinforcement Learning
Arxiv
3+阅读 · 2018年12月6日
Arxiv
4+阅读 · 2018年3月30日
Top
微信扫码咨询专知VIP会员