一份五年产品经理的转正述职报告

2020 年 10 月 13 日 人人都是产品经理

关注并将「人人都是产品经理」设为星标

每天早 07 : 45 按时送达

今天,本文作者分享了一份五年产品经理的转正述职报告,主要从工作回顾、自我分析、个人感悟以及目标展望四个方面进行了总结。


全文共 3902 字,阅读需要 8 分钟

—————— BEGIN ——————

时光荏苒,自己也已经是一位年满五岁的产品经理了。

两年的时间,我改变了许多,工作环境变了,业务方向变了,我的个人经历和认知也丰富了许多;但我所选择的职场道路没有变,我所坚持的一些思维方式没有变!

又一次做述职,正好值此之际对自己总结反思一下,形成此报告,献给在职场中努力前行的每一位小伙伴~

本次述职汇报,主要包含四部分内容:工作回顾、自我分析、个人感悟以及目标展望。

工作回顾

入职三个月以来,我将个人成长划分为了三个阶段,分别是熟悉业务,协同工作以及独立负责,其中每一个阶段也都有着标示性的里程碑事件:

  • 熟悉业务阶段主要整理了销售工具包的v0.1版本;

  • 协同工作阶段主要是和我的导师一起完成了A高速的路政和养护两个系统,其中我协同负责了需求沟通和产品设计两个方面;

  • 独立负责阶段主要是对于B高速的智慧路政以及C高速的智慧服务区,这两个项目是由我独立承担的。

下面我们来具体看一下这些里程碑事件:

销售工具包之所以称之为v0.1版本,就是因为这是在我们咨询公司的老师介入之前的第一版雏形,也是完全根据我个人理解进行整理的。

在我看来,我们的销售人员拿着销售工具包跟客户进行初次沟通的时候,推销的思维是走不到客户心里或者是有可能让客户产生厌恶情绪的。

我们应该重点描述场景,让客户能够感同身受。而场景的核心就是用户故事,包含who、what、value三个方面。

也就是销售工具包中要重点突出,我们的产品有哪些用户角色使用,他们使用产品都需要做一些什么事情,使用之后能够对他们产品一些什么价值。把这些描述清楚,就足以跟我们的意向客户建立初步联系了。

这个销售工具包的整理,对我个人最大的意义在于,能够从整体的层面了解我们公司目前在做一些什么样的业务,但也只是限于熟悉,并不能够很深入。

在销售工具包整理完以后,就由我的导师带着我一块出去见客户,了解需求了。当时一起调研的是A高速,我这边主要做了需求的细化以及原型的设计两大方面工作。

这里想补充两方面的内容,自己之前做产品经理的时候,总结过原型的设计规范,以及原型的设计技巧,这些在我来的时候也都跟同事们分享过。在后面的过程中,我也会跟大家陆续分享自己总结的一些经验,来帮助大家提升工作效率。

* 注:这张PPT展示过后,可以切换展示一下自己设计的原型以及自己积累的组件。

经过导师一段时间的指导之后,我也逐渐地能够自己独立承担起项目了。

第三个阶段,自己独立负责了B高速的智慧路政以及C高速的智慧服务区。

其中值得一提的是,在B高速项目的过程中,由于今年疫情原因,客户方预算有限,我这边提炼了产品的核心价值,和客户一同去交通厅成功争取到了30W的预算。

对于C高速,也是在客户那边待了将近一个月的时间,进行了需求的探讨沟通,与产品的设计,为智慧服务区“1+8”、一个平台、八个功能模块的成功落地奠定了基础。

对我而言,我认为个人价值最大的体现就在于——获得了两个高速客户的一致好评。我觉得这个评价,真的比公司内部的评优评先还要有价值,毕竟我们公司一直尊崇着客户至上的原则。

不管是团队于我,还是我于团队,我们彼此都是新的,中间避免不了磨合的过程。

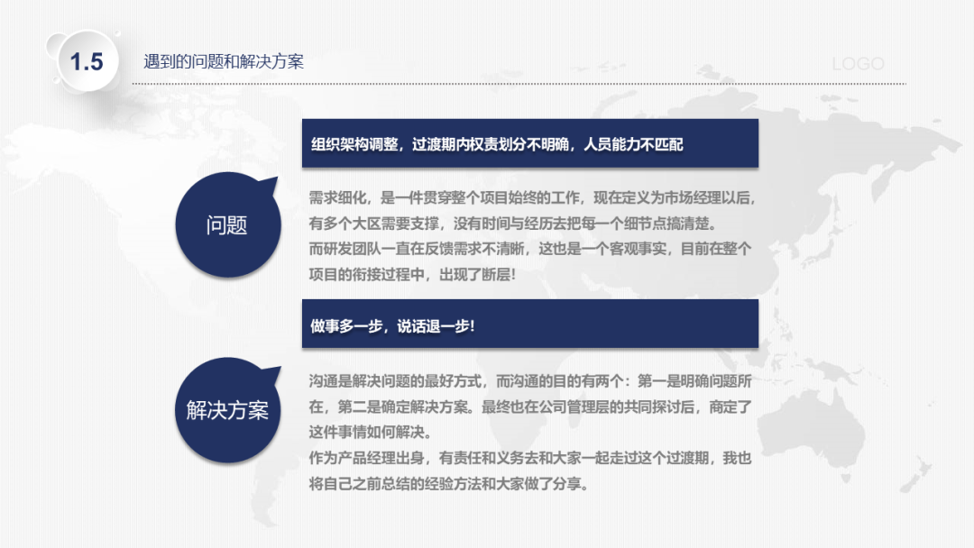
而咨询公司介入进来之后,又正好处在了一个过渡期。由于组织架构调整,从前期的需求调研到后期的需求细化中间出现了断层。

我这边的定位是需要支撑多个大区,确实没有时间和经历持续跟进同一个项目,而研发团队又认为需求只有大的框架,细节点不清晰。

面对这种问题,首先就是找各方面的人员进行沟通,我跟领导层以及研发团队相关人员,甚至是HRBP都有沟通过,最终也是在大家的共同商讨下,确定了解决方案。

作为专业产品经理出身的我这边,自然要做事多一步,前期多付出一些,带领着大家也能够逐渐承担起这一块的职责。

至于说话退一步,这里也想请大家多多包涵,有时候确实事情比较急,说话没注意,给大家造成了不好的印象。

我也确实认为,情商很重要。我印象很深的一个例子就是,我有一次下楼碰见我们的人力总监,我就随口问了一下,我说部长,现在是不是公司最忙的时候,部长回了一句,现在是公司最好的时候。

同一件事情,不同的表达方式,真的会有着完全不同的效果。

从这一件事情上,我也对照着咱们的企业文化进行了反思,这个不仅仅是对于我,也对于整个团队,我觉得从这件事情上,反应出来了这四个方面。

对于这四个方面,我有做的好的地方,也有不足之处,在以后的工作过程中,我也会更加深入地理解企业文化,相信也会践行的更好。

自我分析

这一页是一张自我分析的PPT,入职了一家公司,不仅是公司要对员工进行评价,我觉得员工也很有必要对自己以及自己选择的道路进行反思。

我借鉴了“SWOT”分析法:

首先反思了一下“strength”:我对自己这方面的评价是“实实在在“,老老实实做事,踏踏实实做人,不浮夸,不造作,我欣然接受自己的不足,我会不断地努力改进,但是我也会自己认为不合理的事情提出质疑。

再说一下“weakness”:我近些年来的岗位,都是产品经理,而且是一个技术出身的产品经理。

但入职了咱们公司一段时间以后,title变成了市场经理,不过我觉得这对我来说并不影响,在我的一个理念里面,设计产品一定是要接触客户的,不然一直在公司的那种产品经理,只是一个作图仔。

市场经理的title对我来说是个挑战,毕竟市场经理会更加集中于整个项目的“前端”部分,要求也会更高;但同时也是一个机遇,因为只有越接近于“前端”的部分,就越接近于“领路人”这样的角色。

最后再说一下”threat”方面:这个我思考了一下,还是团队协作体质的问题,不过这个问题已经得到了初步的解决,相信不管是我,还是研发团队,经历过一个阵痛期以后,后面会越来越好!

个人感悟

* 注:个人感悟这两个方面,也是我坚持不变的思维方式。

“二八原则”大家应该都听过,我觉得市场/产品经理应该也有自己的“二八原则”,80%的时间思考,20%的时间实现。

市场/产品经理这个岗位的核心,我觉得在于分析和设计,大到一套方案,小到一个流程。这些事情只有先想清楚了,才能够开始做,不然一次次的变更,一次次的返工,不仅浪费了时间和精力,更打磨了自己的积极性。

这是自己的第一条感悟,作为一个合格的市场/产品经理,应该勤于思考,而不是只知道“埋头苦干”。其中有一句话对我的影响也是特别深刻:“战术上的勤奋,不能够掩盖战略上的懒惰!”

我觉得我们做任何一件事情,都应该明确其目的和意义,而不是单纯地去为了完成上级交代的任务而去开展工作。

说起这个话题,我想起去年年终比较火的一首歌,就是新东方年会的那首,有句歌词印象特别深刻:“不想努力干活,只想应付考核”。

所以在这个地方,两个方面吧:一方面是我们自身一定要有这个意识,多去了解多去问我们做事情的意义在哪里,我们做的事情能够创造什么价值;另一方面,也希望领导们多给我们讲一些这方面的内容,我们还是很愿意去了解的。

另外补充一点自己对于“价值”的理解:

这几年来,一直秉持的一个原则就是,自己能够得到多少回报,前提一定是自己能够为对方创造多少价值。包括跟客户谈合同,合同的金额,一定是以自己为客户创造多少价值为依据的;当然也包括跟企业谈薪资——自己能够为企业创造价值,这才是谈薪资的基础。

目标展望

我们所在的业务领域是智慧交通,来了以后也研究了“智慧”的意义,主要是三个方面:

  1. 资本市场喜欢新的概念,从最初的交通工程,到智能交通,再到智慧交通,有很大一方面的原因,是资本市场的需求;

  2. 智慧是技术的迭代更新,随着时代的发展,确实技术是在不断进步的,而这也正是智慧的体现;

  3. 但是智慧最核心的还是要以人为本,解决人的问题,用户感觉智慧了,那才是真正的智慧。而智慧交通所要解决的核心问题,在这些年从来都没有变过,那就是安全和效率。

经过了几个月的接触,在我的认知里面,我们的目标客户有这样两类:

  1. 一类是信息化比较薄弱的客户,这方面的客户,通常都还在使用纸质表单,比如A高速,而这类客户也比较容易满足,第一阶段能够实现纸质表单的电子化,就能够解决他们很多方面的问题;

  2. 另一类客户是具备一定信息化基础的,比如B高速,而对于这样的客户,我们的一个方向就是数据集成。

有很多人在说数据集成没有价值和意义,而我理解的,数据集成真的很有价值。这个价值体现在对于管理层来说,不用跑到不同的平台去看数据,也不需要等待人为地统计分析。

对于执行层来说,也不用各个平台去录入数据,这就大大解放了他们的劳动力。

最后再说一下自己的职业生涯规划,其实自己一直在遵循这个路线。

虽然现在的title变成了“市场经理”,不过我觉得跟自己的规划也并不冲突,因为产品总监一定是要对所在的业务领域,有自己深刻的见解,并能够带领团队实现业务目标的。

在咱们智慧交通领域的一个目标就是,用两到三年的时间,希望能够成为业务方面的专家,而落实到每一天,就需要做好每一个项目,分析好每一个需求!

结语

以上就职我转正述职汇报的全部内容啦,整体汇报下来,大概20分钟左右。不过我两次转正汇报,我的领导们好像都喜欢跟我多聊一下,加上提问以及沟通的时间,都是在将近一个小时。

另外多说一句:之前在试用期总结的,怎样在转正的时候谈薪资,这个竟然没有用上,因为公司看我表现比较好,主动给我加上了别人口中的“零头”—500块大洋,哈哈哈。

—————— / END / ——————

▼ 喜欢请分享,满意点个赞,最后点「在看」 ▼

登录查看更多
0

相关内容

产品经理(Product manager,简称为 PM)是指,定义1:在公司中,针对某一项或是某一类的产品进行规划和管理的人,主要负责产品的需求分析、研发、制造、营销、渠道等工作;定义2:是针对某个产品,贯穿其生命周期,没有行政权力的全面负责人。一般来说,产品经理是负责并保证高质量的产品按时完成和发布的专职管理人员(某些公司有专职的项目经理完成)。他的任务包括倾听用户需求;负责产品功能的定义、规划和设计;做各种复杂决策,保证开发队伍顺利开展工作及跟踪错误等,总之,产品经理全权负责产品的最终完成和后续迭代
机器直觉
专知会员服务
29+阅读 · 2020年11月22日
《2020人工智能医疗产业发展蓝皮书》发布
专知会员服务
115+阅读 · 2020年9月11日
【2020新书】高级Python编程,620页pdf
专知会员服务
240+阅读 · 2020年7月31日
2020年中国《知识图谱》行业研究报告,45页ppt
专知会员服务
240+阅读 · 2020年4月18日
德勤:2020技术趋势报告,120页pdf
专知会员服务
192+阅读 · 2020年3月31日
报告 | 2020中国5G经济报告,100页pdf
专知会员服务
98+阅读 · 2019年12月29日
【德勤】中国人工智能产业白皮书,68页pdf
专知会员服务
310+阅读 · 2019年12月23日
转岗产品经理,花了3个月都做不好需求工作
人人都是产品经理
10+阅读 · 2019年9月16日
人工智能商业化研究报告(2019)
腾讯大讲堂
15+阅读 · 2019年7月9日
阿里技术大牛:一份架构师成神路线图!
51CTO博客
31+阅读 · 2019年7月6日
硬核| 在麦肯锡,行研和数据分析要这么做!
行业研究报告
20+阅读 · 2019年3月26日
印象笔记和有道云笔记竞品分析报告
产品100干货速递
5+阅读 · 2019年3月26日
推荐几个厉害的公众号,可以让你长见识,还能赚钱
高效率工具搜罗
3+阅读 · 2019年1月3日
2018年中国供应链金融行业研究报告
艾瑞咨询
7+阅读 · 2018年11月20日
德勤:工业4.0与数字孪生(附PDF下载)
走向智能论坛
41+阅读 · 2018年9月6日
AI产品经理从业指南
产品经理读书会
5+阅读 · 2018年8月11日
产品分析 ∣ B612咔叽产品分析报告
产品100干货速递
18+阅读 · 2018年4月24日
Arxiv
6+阅读 · 2020年2月15日
Arxiv
24+阅读 · 2017年3月9日
VIP会员
相关VIP内容
机器直觉
专知会员服务
29+阅读 · 2020年11月22日
《2020人工智能医疗产业发展蓝皮书》发布
专知会员服务
115+阅读 · 2020年9月11日
【2020新书】高级Python编程,620页pdf
专知会员服务
240+阅读 · 2020年7月31日
2020年中国《知识图谱》行业研究报告,45页ppt
专知会员服务
240+阅读 · 2020年4月18日
德勤:2020技术趋势报告,120页pdf
专知会员服务
192+阅读 · 2020年3月31日
报告 | 2020中国5G经济报告,100页pdf
专知会员服务
98+阅读 · 2019年12月29日
【德勤】中国人工智能产业白皮书,68页pdf
专知会员服务
310+阅读 · 2019年12月23日
相关资讯
转岗产品经理,花了3个月都做不好需求工作
人人都是产品经理
10+阅读 · 2019年9月16日
人工智能商业化研究报告(2019)
腾讯大讲堂
15+阅读 · 2019年7月9日
阿里技术大牛:一份架构师成神路线图!
51CTO博客
31+阅读 · 2019年7月6日
硬核| 在麦肯锡,行研和数据分析要这么做!
行业研究报告
20+阅读 · 2019年3月26日
印象笔记和有道云笔记竞品分析报告
产品100干货速递
5+阅读 · 2019年3月26日
推荐几个厉害的公众号,可以让你长见识,还能赚钱
高效率工具搜罗
3+阅读 · 2019年1月3日
2018年中国供应链金融行业研究报告
艾瑞咨询
7+阅读 · 2018年11月20日
德勤:工业4.0与数字孪生(附PDF下载)
走向智能论坛
41+阅读 · 2018年9月6日
AI产品经理从业指南
产品经理读书会
5+阅读 · 2018年8月11日
产品分析 ∣ B612咔叽产品分析报告
产品100干货速递
18+阅读 · 2018年4月24日
Top
微信扫码咨询专知VIP会员