【机器人发展论坛】ABB顾纯元:未来工厂中机器人与人并肩工作

2019 年 4 月 22 日 中国自动化学会



4月19日,由中国自动化学会主办的2019国家机器人发展论坛在浙江绍兴拉开帷幕,ABB集团亚洲、中东及非洲区总裁顾纯元博士受邀出席,并发表主题演讲。他的发言聚焦人机协作,解读了协作机器人的前沿技术、应用场景和商业价值,以及人工智能与机器学习在智能协作机器人领域的发展,并进一步探讨了人机协作的安全性及技术挑战,展望其在未来工厂领域的广阔前景。




 


迈入人机协作新阶段


自工业机器人商用化以来,其与人类的关系可分为竞争、共存、协作和共事四个阶段,目前随着协作机器人的开发利用,正迈入人机协作的新阶段。与通过安全围栏与人隔离的传统工业机器人相比,协作机器人可以和人类伙伴并肩协作,高效地完成某项或多项作业。英国巴克莱银行的一份研究报告预测,协作机器人将迎来蓬勃发展的黄金时期,预计到2025年全球销量将从2018年5.8万台快速增至70万台





顾纯元博士指出,制造的三要素——信息、物流、操作都已经实现了数字化。人机协作是操作环节,机器人与人共享工作空间和时间,达到效率最优的柔性自动化。






▲ABB未来工厂


推动协作机器人市场强势增长的驱动力既有制造业的传统需求,如提高生产率、降低单位人工成本等,也有应对多品种小批量生产、实现从批量生产到大规模定制转变的新要求。由于协作机器人系统的设计、安装和调试工作比传统系统更少,且更容易部署和使用,协作机器人的推广应用将有助于降低中小型企业实现自动化的门槛。


 

人机协作加持,行业模式升级



未来,结合人机优势的这一协作模式,将在3C(电脑、通讯和消费电子)、医药、食品饮料、物流等众多行业中大有可为。在这些品类多、空间小、灵活度要求高的领域,机器人可以代替人类完成重复性的以及人类不适宜的繁重甚至危险的工作,而人类则从事自身更擅长、也是最需要柔韧性与灵巧度的工作。人机协作将帮助用户以有限的投入实现自动化升级转型,实现最佳的投资回报率。


(点击查看原图)


中国是全球最大的消费电子产品生产国、出口国和消费国,2018年中国手机、计算机和彩电产量占到全球总产量的90%、90%和70%以上,均稳居全球首位,这为协作机器人在中国市场的推广应用提供了广阔空间。


顾博士介绍:“ABB最初开发协作机器人YuMi®就是为了满足电子消费品行业对柔性和灵活制造的需求。未来也将逐渐应用于更多市场领域,支持用户提升生产柔性和效率,迈向智能、互联、协作的未来工厂。


作为全球首款真正实现人机协作的双臂机器人,YuMi®能够充分满足消费电子产品和众多行业小件装配的需求,其轻量化、软性材料包裹的双臂设计和创新的力感应技术确保人类同事的安全。




在演讲中,顾博士分享了ABB机器人YuMi®如何在生产中与工人协同工作的精彩案例(视频请戳,及其为中小型企业创造的巨大商业价值。


▲2019年汉诺威工业博览会ABB未来工厂展区中的YuMi®与工人协作的手表装配生产单元(来源:新华社)



传统与新型并存,最大满足生产需求


传统机器人系统将与协作机器人长期并行存在,适应不同生产的需求。传统工业机器人的负载大、节拍时间短,但为了安全考量,通常需要在层层防护中与工人隔离。事实上,得益于软硬件安全控制技术的发展,如ABB新一代机器人监测软件SafeMove2与各类视觉及环境监测系统的结合,许多传统机器人系统已将协作机器人的部分优势化为己有,变为“准协作型”机器人。


▲SafeMove2保护下的机器人与人共享工作空间的场景



例如在机器人最大的应用行业,传统机器人与人类同事的无缝衔接正在帮助汽车制造商实现更高的效率和产能。



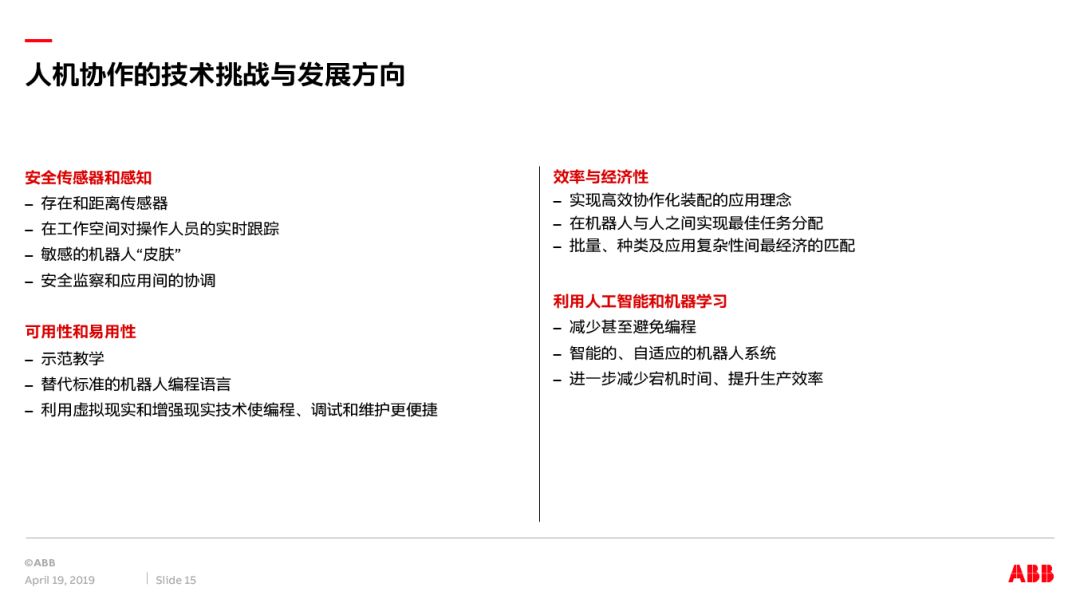
 安全+学习,机器人技术迭代方向


在谈及人机协作的未来挑战与发展方向时,顾纯元博士强调,确保安全以及提升机器学习的能力是关键技术。协作机器人相关技术的研发工作任重道远,ABB将重点关注机器人安全协作、易用性、自适性、可移动性、自我意识和环境意识等一些领域的发展。人工智能、机器视觉和ABB Ability™数字技术将被越来越多地融合到机器人解决方案中,让机器人变得更加智能,担负更加复杂的环境和更高级的工作——这也是ABB机器人团队正在努力的方向。


(点击查看原图)


ABB是工业机器人、协作机器人及先进的数字化服务的开拓者。作为全球领先的工业机器人技术提供商,ABB在53个国家、100多个地区开展业务,全球累计装机量40余万台,涉及广泛的行业和应用领域。ABB致力于帮助客户提高生产柔性、效率、安全和可靠性,助其走向互联、协作的未来工厂。


-END-

ABB(ABBN:SIX Swiss Ex)是全球技术领导企业,为数字化行业提供全面的产品、服务与解决方案。基于超过130年的创新历史,ABB成为以客户为中心的数字化行业领军者,拥有全球领先的四大业务——电气、工业自动化、运动控制、机器人及离散自动化,以及通用的ABB Ability™数字化平台。ABB领先的电网业务将于2020年转让给日立集团。ABB集团业务遍布全球100多个国家和地区,雇员达14.7万。ABB在中国拥有研发、制造、销售和工程服务等全方位的业务活动,40家本地企业,1.8万名员工遍布于142个城市,线上和线下渠道覆盖全国300多个城市。

来源:ABB中国

往期文章推荐

🔗【重要通知】关于开展2019年度中国自动化学会会士候选人提名工作的通知

🔗【CAA通知】中国自动化学会华东六省一市学术年会报名开始!

🔗【重要通知】关于2019年度CAA科学技术奖励推荐工作的通知

🔗【重要通知】关于开展第六届杨嘉墀科技奖评奖活动的通知

🔗【征文通知】关于2019首届中国机器人大会暨2019国家机器人发展论坛的通知

🔗【重要通知】关于开展第五届中国自动化学会青年科学家奖推荐工作的通知

🔗【重要通知】2019国家机器人发展论坛暨Robocup机器人世界杯中国赛展览与赞助通知

🔗【重要通知】关于2019年度CAA高等教育教学成果奖推荐工作的通知

🔗【重要通知】关于面向各分支机构、期刊编辑部征集2019中国自动化大会专题研讨会(Workshop)的预通知

🔗【重要通知】关于开展2019年CAA优秀博士学位论文奖励及推荐工作的通知

🔗【重要通知】关于召开2019国家机器人发展论坛暨Robocup机器人世界杯中国赛、2019年中国自动化产业年会的通知

🔗【CAC 2019】2019中国自动化大会征文通知

🔗【CAA】中国自动化学会选举产生第十一届理事会领导机构(内附名单)

“阅读原文”了解更多资讯
登录查看更多
0

相关内容

顾纯元,于1982年毕业于上海交通大学机械工程学院,1987年获得瑞典皇家理工学院工程博士学位。1987年到1989年,就职于瑞典皇家理工学院,从事研究员工作。989年,顾纯元加入ABB,任职瑞典研发中心高级研究员。1998年到2010 年,他历任ABB集团工程力学研发负责人、机电一体化及机器人自动化研发负责人、机器人瑞典业务部研发经理、ABB机器人自动化全球技术开发副总裁和ABB机器人业务部全球研发中心负责人等研发管理职务。2010 年,他出任上海ABB工程有限公司总经理、ABB离散自动化与运动控制业务部机器人业务单元中国及北亚区负责人。2012 年,顾纯元博士担任ABB(中国)有限公司高级副总裁、离散自动化与运动控制业务部北亚区及中国负责人。
2020年中国《知识图谱》行业研究报告,45页ppt
专知会员服务
240+阅读 · 2020年4月18日
德勤:2020技术趋势报告,120页pdf
专知会员服务
192+阅读 · 2020年3月31日
报告 | 2020中国5G经济报告,100页pdf
专知会员服务
98+阅读 · 2019年12月29日
电力人工智能发展报告,33页ppt
专知会员服务
132+阅读 · 2019年12月25日
【德勤】中国人工智能产业白皮书,68页pdf
专知会员服务
310+阅读 · 2019年12月23日
2019中国硬科技发展白皮书 193页
专知会员服务
86+阅读 · 2019年12月13日
2019年人工智能行业现状与发展趋势报告,52页ppt
专知会员服务
124+阅读 · 2019年10月10日
机器人4.0白皮书(附下载)
人工智能学家
16+阅读 · 2019年7月2日
2018年氢燃料电池行业研究报告
行业研究报告
5+阅读 · 2019年5月6日
【物联网】物联网产业现状与技术发展
产业智能官
15+阅读 · 2018年12月17日
2018年德国汽车产业研究报告
行业研究报告
16+阅读 · 2018年12月1日
2018-2020年中国服务机器人行业深度研究报告
机器人大讲堂
5+阅读 · 2018年1月30日
Learning in the Frequency Domain
Arxiv
11+阅读 · 2020年3月12日
Arxiv
24+阅读 · 2018年10月24日
Arxiv
5+阅读 · 2018年5月1日
VIP会员
相关VIP内容
2020年中国《知识图谱》行业研究报告,45页ppt
专知会员服务
240+阅读 · 2020年4月18日
德勤:2020技术趋势报告,120页pdf
专知会员服务
192+阅读 · 2020年3月31日
报告 | 2020中国5G经济报告,100页pdf
专知会员服务
98+阅读 · 2019年12月29日
电力人工智能发展报告,33页ppt
专知会员服务
132+阅读 · 2019年12月25日
【德勤】中国人工智能产业白皮书,68页pdf
专知会员服务
310+阅读 · 2019年12月23日
2019中国硬科技发展白皮书 193页
专知会员服务
86+阅读 · 2019年12月13日
2019年人工智能行业现状与发展趋势报告,52页ppt
专知会员服务
124+阅读 · 2019年10月10日
相关资讯
机器人4.0白皮书(附下载)
人工智能学家
16+阅读 · 2019年7月2日
2018年氢燃料电池行业研究报告
行业研究报告
5+阅读 · 2019年5月6日
【物联网】物联网产业现状与技术发展
产业智能官
15+阅读 · 2018年12月17日
2018年德国汽车产业研究报告
行业研究报告
16+阅读 · 2018年12月1日
2018-2020年中国服务机器人行业深度研究报告
机器人大讲堂
5+阅读 · 2018年1月30日
Top
微信扫码咨询专知VIP会员