为了搞懂神经元如何精准连接,科学家解剖了9000多个果蝇大脑 | 斯坦福大学

2022 年 7 月 9 日 量子位
白交 发自 凹非寺
量子位 | 公众号 QbitAI

为了搞懂神经元之间如何连接,科学家们竟然解剖了9000多个果蝇大脑?!

斯坦福大学神经生物学的大牛骆利群团队,真就干了这件事儿,其研究成果刊登在《Neuron》。

人的大脑就像是个极其精密复杂的通信网络。它拥有近860亿个神经元,他们之间有近一百万亿个连接(10的14次方)

神经元之间的精准连接,是所有神经系统功能的基础。人类也得以通过这些连接感知外部世界,并采取相应的行动。

但要是中间出现差错,大脑就会宕机出bug,严重者还会导致智力障碍、自闭症等疾病。

于是乎,为了搞懂背后的机制,这个团队前后花了20多年,还解剖了9000多个果蝇大脑。

解剖9000多个果蝇大脑

前面提到,神经系统异常复杂。一个成年人的大脑会形成一百万亿次神经元连接;即便像果蝇这种简单的生物体,它的大脑中也有近20万神经元,形成一千万个连接。

时至今日,大脑主要蛋白质结构和突触连接机制已经揭示,主要发现了两种指导神经元布线的分子——

转录因子和细胞表面蛋白(CSP) 

转录因子,作为指挥官,位于细胞核内,决定着细胞的形态和功能;而CSP,则是通过与细胞环境相互作用来执行指令。

于是乎,科学家就推测,转录因子通过调节CSP表达来控制神经元的布线,即神经元之间的精准连接

但过去,这种因果关系仅在少数孤立的案例中得到验证。

而且据科学网报道,本次研究共同一作谢琦婧还表示, 也不清楚转录因子是通过调节哪些细胞的表面蛋白来发号施令。

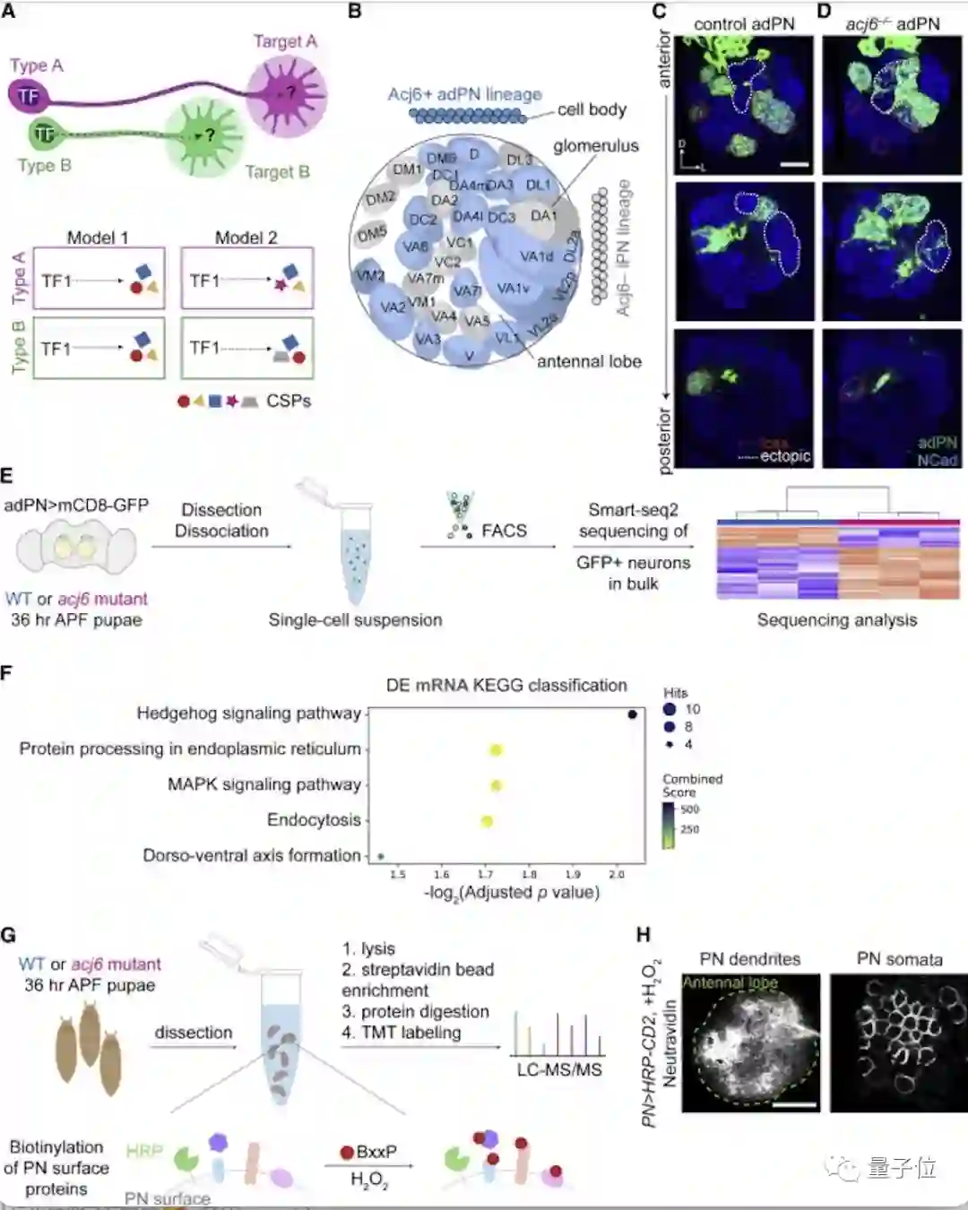
早在20年前,该团队就发现有种转录因子——嗅觉感知因子Acj6,可以控制一部分触觉投射神经元的精准连接,但缺少直接测定蛋白表达的方法。

而又在两年前,另一位共同一作李介夫解决了这一难题,他们开发了一种可标记细胞蛋白的方法,用定量质谱策略来鉴定蛋白质。

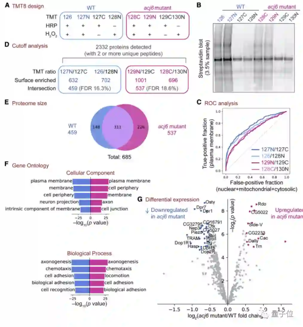
基于这种方法,以Acj6为对象,团队这次终于搞清楚了它是如何通过调节CSP的表达,来控制果蝇嗅觉投射神经元(PNs)的精确树突靶向的。

首先,他们首先在野生型和突变型中在PNs进行了细胞表面蛋白组定量分析。

并通过蛋白组信息遗传筛选,确定了许多执行Acj6连接指示的PN表面蛋白。

这些蛋白包括了典型的细胞粘附分子,以及以前没被发现有关的蛋白,如机械敏感离子通道Piezo。

综合遗传分析显示,Acj6在不同类型的PN中采用了独特的细胞表面蛋白集进行树突定向,而Acj6联合表达可以拯救Acj6突变体的表型,其效力和广度高于单个执行器的表达。

换言之, Acj6通过表面蛋白的不同组合表达来控制不同神经元类型的布线特异性。

值得一提的是,据科学网报道,谢琦婧透露,为了得到足够多的样品,她在团队帮助下耗费数月时间,解剖了不下9000只果蝇的大脑。

除此之外,他们还展示了神经元表面蛋白间的遗传相互作用模式。

骆利群团队

这篇论文来自是斯坦福大学神经生物学骆利群实验室

共同一作分别两位博士谢琦婧和李介夫,唯一通讯作者为骆利群。

他15岁考入中科大少年班,毕业时以获得了郭沫若奖学金。

毕业后他前往美国布兰迪斯大学生物系攻读博士,并在UCS做博士后研究。

1996年,他在斯坦福生物系开设了实验室,研究成年人的神经回路是如何组织起来执行特定功能的,以及发育过程如何组装。

2012年,他被双双评为美国国家科学院院士、美国艺术与科学院院士。

他撰写的《神经生物学原理》被广泛用于世界各地的本科和研究生课程。

他曾担任Neuron、eLife、Annual Review of Neuroscience、Cell、PNAS等多个科学期刊的编委。

对于本次研究的意义,作者表示,为接下来研究转录因子功能与机理提出一个新策略和方法。

一方面,可以更好了解人类以及其他动物大脑,如何生长发育;另一方面,也帮助人们了解哪些基因突变会带来疾病,从而进行预防和治疗。

论文链接:
https://www.cell.com/neuron/fulltext/S0896-6273(22)00403-2?_returnURL=https%3A%2F%2Flinkinghub.elsevier.com%2Fretrieve%2Fpii%2FS0896627322004032%3Fshowall%3Dtrue#00403-2?_returnURL=https%3A%2F%2Flinkinghub.elsevier.com%2Fretrieve%2Fpii%2FS0896627322004032%3Fshowall%3Dtrue#)

参考链接:
[1]https://news.sciencenet.cn/htmlnews/2022/6/481723.shtm

[2]https://profiles.stanford.edu/liqun-luo
[3]http://alumni.cas.cn/hwyy/202010/t20201022_4558612.html

「人工智能」、「智能汽车」微信社群邀你加入!

欢迎关注人工智能、智能汽车的小伙伴们加入我们,与AI从业者交流、切磋,不错过最新行业发展&技术进展。

ps.加好友请务必备注您的姓名-公司-职位哦~


点这里👇关注我,记得标星哦~

一键三连「分享」、「点赞」和「在看」

科技前沿进展日日相见~


登录查看更多
0

相关内容

蛋白质深度神经网络能量函数的构建
专知会员服务
15+阅读 · 2022年8月28日
连接人类与机器:士兵们可利用思维控制防御系统
专知会员服务
25+阅读 · 2022年4月24日
神经网络的基础数学
专知会员服务
207+阅读 · 2022年1月23日
CVPR 2020 最佳论文与最佳学生论文!
专知会员服务
36+阅读 · 2020年6月17日
SNN,像你的大脑一样工作
中国科学院自动化研究所
80+阅读 · 2018年11月7日
国家自然科学基金
0+阅读 · 2015年12月31日
国家自然科学基金
0+阅读 · 2015年12月31日
国家自然科学基金
0+阅读 · 2013年12月31日
国家自然科学基金
0+阅读 · 2011年12月31日
国家自然科学基金
0+阅读 · 2011年12月31日
Arxiv
0+阅读 · 2022年9月15日
Arxiv
19+阅读 · 2018年6月27日
VIP会员
相关基金
Top
微信扫码咨询专知VIP会员