从“边缘性参与者”到“充分参与者”的工匠工作场所学习研究

2019 年 5 月 6 日 MOOC

| 全文共13749字,建议阅读时长13分钟 |

本文由《现代远程教育研究》授权发布

作者:何爱霞 乐传永

摘要

近年来,我国有关工匠的研究呈几何级数增长,但已有成果多偏重于职前的工匠知识和技能培育,而较少关注工匠的职后学习及由此实现的整体素质提升。事实上,伴随着工作场所学习在个体和组织发展中的价值愈益凸显,工匠的工作场所学习应该成为学界的重要关注点。中央电视台推出的《大国工匠》纪录片讲述了来自不同岗位的大国工匠的成长故事,从转录文本和相关报道分析发现,工匠的工作场所学习类型可以分为累积学习、同化顺应学习和拓展性学习。工匠的工作场所学习策略则主要包括向师傅学习、从经验中学习和在共同体中合作学习。为切实推动个体实现从学徒到工匠、从“边缘性参与者”到“充分参与者”的身份建构和变革,工匠工作场所学习开发还需精准匹配内容,避免“错误学习”;激发学习动机,克服“学习防御”;强化学习互动,突破“学习孤岛”。

关键词:大国工匠;工作场所学习;学习类型;学习策略;深度开发


2016年,李克强总理在《政府工作报告》中首次提出“培育精益求精的工匠精神”。2017年,李克强总理在《政府工作报告》中再次提出“要大力弘扬工匠精神,培育众多‘中国工匠’”。“工匠”已成为我国学界关注的热点,相关研究也在短期内呈几何级数增长。但综览已有研究成果,却多偏重“职前”而较少涉及“职后”,多侧重“培育”而较少关注“学习”,多集中于“工匠精神”而较少分析工匠的“整体素质”。另一方面,随着经济社会快速发展和终身教育体系渐趋完善,工作场所学习在个体和组织发展中的价值愈益凸显:优秀的专业工作者很大程度上是通过在工作场所学习成长的(魏戈,2017)。最好的学习和能力发展正是在这些能力需要被运用的地方发生,即发生在工作场所之中(克努兹·伊列雷斯,2014)。政策制定者全神贯注于加强教育系统与经济间的联系,他们越来越关注工作场所学习,并把它作为一种提高组织绩效和从全局角度上振兴国家经济的途径(海伦·瑞恩博德等,2011)。鉴于此,本研究拟聚焦工匠的工作场所学习,以2015年中央电视台推出的《大国工匠》纪录片和相关报道为资料来源,透视徐立平等24位工匠的成长轨迹,探究工作场所学习推动个体实现从学徒到工匠、从“边缘性参与者”到“充分参与者”的身份建构和变革过程,以期能为更多工匠型人才的职业发展提供启迪。


一、工匠工作场所学习的类型考察


历史上,学者们曾从不同视角出发,把学习分为不同的类型。代表性的有:奥苏贝尔根据符号所代表的新知识与学习者认知结构中原有观念的联系,把学习分为机械学习和有意义学习,又根据学习进行的方式,把学习分为接受学习和发现学习(陈琦等,1997);皮亚杰将学习分为同化和顺应两种基本类型(陈琦等,1997);鲁姆哈特和诺曼把学习过程划分为累积、结构化与调整(Norman,1982);伊列雷斯在皮亚杰研究的基础上,将学习分为累积学习、同化学习、顺应学习和转换学习(克努兹·伊列雷斯,2014)。根据上述研究成果和对大国工匠工作场所学习的现实考察,本研究认为,工匠工作场所学习主要包括累积学习、同化顺应学习和拓展性学习三种类型。


1.累积学习


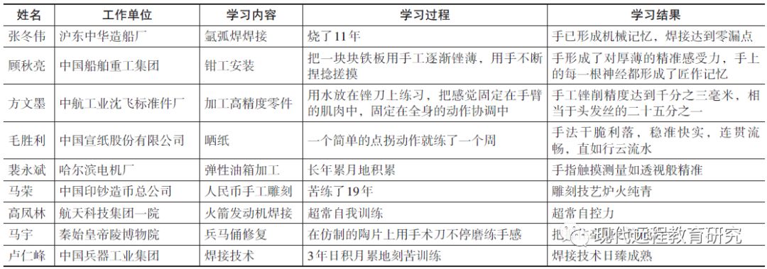
累积学习发生于学习者未拥有任何已发展的心智图式可供来自环境的印象加以关联,即学习者要建立一个新图式中的第一个元素(克努兹·伊列雷斯,2014)。累积学习作为个体学习的开端,往往发生于个体发展的早期阶段,但对成人而言,在面对无任何基础可以链接、迁移的新知识技能时,也同样需要累积学习。尤其是在个体职业发展初期,职业知识技能的掌握常有赖于累积学习。通过累积学习,限定性的、重复导向的知识得以发展,它们以明确无误的方式,可被运用在与学习情境相同的情境之中(克努兹·伊列雷斯,2014)。从《大国工匠》纪录片所讲述的24位工匠来看,其所拥有的精湛技艺多数是在长期的累积学习中练就的(见表1)。譬如,多年的练习积累让张冬伟的手都形成了机械而精准的记忆:“我烧这个氩弧焊已经11年了,手已经有一种机械的记忆了,就像闹钟一样。”为了练习基本功,顾秋亮曾连续把10多块10 公分大小的方铁,锉成每块只有0.5 公分厚薄的铁板,锉刀都被他用断了几十把。方文墨在讲述自己练习钳工技艺时说:“钳工主要是靠双手,用水放在锉刀上练习,把这个感觉固定在手臂的肌肉当中,固定在全身的动作协调当中,这样才能做出一个比较精美的艺术品。”裴永斌也认为:“其实感觉是最灵敏的,我摸完之后跟用千分尺测量的基本差不多,因为长年累月地就这么积累。”综上,工匠们经年累月淬炼而成的高超焊接技术、钳工技术,主要源自于累积学习,也正是这种初始、长期、程序化的累积学习,使工匠的知识技能得以巩固强化,工作效率和质量也显著提升。总体而言,工匠们的累积学习呈现出初始性、重复性和精准性等特点:其最初的职业知识技能通常是经由累积学习获得的,而且是一种重复性的累积学习,学习的结果是操作技能可以达到不亚于甚至超过机器操作的精准度。


表1    部分大国工匠累积学习情况


2.同化顺应学习


皮亚杰等人把同化顺应视为学习的基本过程,其中,同化学习是指把新的知识技能合并、吸收到已有的知识技能之中,从而使先前学习所构建的心智图式加以丰富和扩展。而当新的知识技能无法链接到已有图式中时,个体就需要重组和改造已建立的图式,从而形成新的知识技能,这一过程就是顺应学习。比耶格等人用波状模型描述了理想状态中的同化和顺应学习之间的互动(见图1)。该模型表明了一个学习程序如何从(主要是)同化的过程,经由批判的情境转向(主要是)顺应的过程,经由一体化的情境回到(主要是)同化的过程。该模型还揭示了哪些时间点分别对于活动水平的教育观察和状态改变的观察是比较理想的。由于同化顺应被认为是在一个鲜活的认知过程中同时发生、不可分离的,“纯粹”的顺应和“纯粹”的同化在认知生活中是无处可寻的(克努兹·伊列雷斯,2014),现实中,工匠们的同化学习和顺应学习边界也比较模糊,故而本研究将二者并称为同化顺应学习,即既包括新知识技能被合并、吸收到已有知识技能之中,也包括重组、改造已有知识技能以适应客观环境的变化。只是,同化顺应学习有时主要侧重同化学习,有时主要侧重顺应学习,二者所占比重有所差异。此外,顺应学习相比同化学习通常更为复杂、难度更大。


图1 同化与顺应学习之间的互动


同化顺应学习是大国工匠们常见的一种学习类型,这种学习能有效扩展、更新工匠的知识技能。以方文墨为例,从沈飞民品公司调入沈飞军品厂这一心目中的技术胜地之后,他开始拜师学艺,集纳各家之长,努力继承优点,想办法改正缺点,他的技术在短时间内有了质的飞跃。方文墨的这一学习过程就同时包含了同化和顺应,兼有量的扩展和质的提升。在古法造船基础上学习现代造船知识的张兴华经历的也是同化顺应学习交融、互动的过程:痴迷于造船的张兴华不满足于古法造船,他希望掌握现代造船知识,毕业于大连海洋大学船舶制造专业的女儿成了他最好的老师。之前张兴华用手画图纸,误差最大时达10毫米,学会用电脑设计图样之后,他画图纸的精确度能达到1毫米。基于比耶格等人的同化顺应学习模型,张兴华的同化顺应学习可以简化为图2所示的模型。该模型既演示了同化顺应的学习过程,也含纳了最终学习结果。


图2 张兴华的同化顺应学习


马荣对数字雕刻的学习则相对侧重顺应过程。在传统手工雕刻成了制约印钞行业发展的瓶颈时,人过中年、手工雕刻技艺已进入巅峰期的马荣最终下决心学习数字雕刻技术。由于没有计算机基础,她曾经一坐在电脑前就心生畏惧。但经过近两年的勤学苦练,马荣最终掌握了数字雕刻技术,并革命性地激发了她的雕刻创作。因为可能要放弃原有的知识技能,突破自己的“舒适区”,真正的顺应学习过程对于个体来说是一种紧张状态,表现的特征有焦虑、慌张和困惑,要求某种程度的力量(克努兹·伊列雷斯,2014),所以,学习者勇于抛却业已建立的图式,愿意付出努力应对挑战,是顺应学习的重要前提条件。也正因此,顺应学习的成果一般更具变革性、超越性和持久性。


3.拓展性学习


在当今不断变化的世界中,关于教育和学习的讨论应超越关系习得、认证和运用知识的过程,还必须解决创造知识和控制知识等根本性问题(联合国教科文组织,2017)。在新一轮科技革命和产业变革与我国加快转变经济发展方式形成历史性交汇的时代,大国工匠所面对的更多是前所未有的新境况,工作中遇到的一些问题已无法依靠先前获得的知识技能解决,在此背景下,其学习就转向基于知识创造的拓展性学习。


拓展性学习(Expansive Learning)又被译为扩展学习、展化学习,是由芬兰学者恩格斯托姆于1987年提出的一种新的学习隐喻。拓展性学习主要是从文化创新与变革的视角看待学习。换言之,与传统学习不同,拓展性学习的目的不是为了获取已经存在的知识技能,而是为了建构新的客体和活动系统。对于大国工匠们来说,社会快速变革的要求和自身作为职业领军人的使命,都使拓展性学习成为其职业生涯高峰期的必然选择。恩格斯托姆用拓展周期描述了拓展性学习的典型步骤(见图3):(1)质疑:个体对现有的实践或经验进行批判或怀疑;(2)情境分析:分析产生质疑的原因,包括实践情境的变化,以便找出问题的解释机制;(3)构建新模型:通过将公共认知中的最新解释关系做成简洁模型;(4)检验模型:通过对模型的试用把握其动态性、潜在性与局限性;(5)实施新模型:通过实际应用,进一步丰富、细化模型以使之完善;(6)反思:反馈和评价整个拓展的过程;(7)固化:将模型的试验结果变成一个新的、稳定的实践形式(吴刚等,2016)。


图3 拓展性学习的周期


大国工匠们所经历的拓展性学习也是大致按照拓展周期框架进行的,这从多位工匠的成长经历中都能看出。除此之外,工匠们在工作场所中的拓展性学习也呈现出一些具体、鲜明的特点。


其一,拓展性学习并不是线性、断裂的过程,而是循环往复、螺旋上升的闭合系统,即从质疑开始,经过分析、构建、检验、实施、反思等环节,到达固化阶段。之后,随着环境的变化,又可能产生新的质疑,开启新一轮的拓展性学习。此外,在工匠们的工作实践中,拓展性学习往往简化为以下步骤:环境的变化引发新的质疑或挑战→对新的质疑或挑战进行分析→构建新的解决方案→试用新方案→调整、细化新方案→固化为新的实践活动。比如,高凤林的拓展性学习经历了如下程序:第一,质疑。用胶粘技术连接火箭发动机头部稳定装置的传统做法。第二,分析。胶粘技术存在很大弊端,容易老化。第三,构建新方案。决定改用焊接方式解决这一难题。第四,试用新方案。进行了无数次分析试验,努力寻找新的焊接材料和技术。第五,调整新方案。不断调整焊接材料和技术。第六,固化。解决了火箭发动机头部稳定装置的焊接难题,火箭发动机头部稳定装置从胶粘改为焊接。裴永斌也经历了基本相同的拓展性学习过程:第一,挑战。尽管工作计划表上已排满弹性油箱的生产任务,但仍无法满足国内外众多水电站的需求。第二,分析。按照正常的套路难以完成工作任务。第三,构建新方案。彻底改变现有生产方式,从手工操作换为数控机床。第四,试用、调整新方案。反复琢磨、反复修改,经过三个月的艰苦攻关,为数控机床自制了个性化刀具,完成了数控机床的数据编程。第五,固化。使用数控机床加工弹性油箱成为一种新的生产方式。而对王进来说,面对660千伏超高压电网带电检修的挑战,他和他的团队经历了无数次的试验、摸索,最终选择了“秋千法”这一可行性最高的检修方法,并顺利通过了实践检验。但要求更严、难度更大的1000千伏特高压带电作业的挑战随之而来,王进和工友们又经过反复训练和调整,对先前创新的“秋千法”再次加以改进提高。两次的创新改进,充分诠释了拓展性学习循环往复和螺旋上升的特点。因此,本研究将大国工匠的拓展性学习模型调整为图4所示的6个步骤,之所以去掉“反思”环节,是因为反思贯穿于试用、调整乃至整个拓展性学习流程之中,而非仅是其中的一个独立步骤。


图4 大国工匠的拓展性学习周期


其二,拓展性学习主要关注的不是知识传递,而是学习的过程,尤其关注新概念、新知识、新活动在工作场所中由集体创造的过程(吴刚等,2014)。也就是说,拓展性学习实质是一种在工作实践中的创造性学习。这一点在大国工匠们的拓展性学习上展现尤为明显,“创造”“创新”“独创”“突破”“超越”“革新”等成为其拓展性学习的显著“标签”。从第一次接触弹性油箱加工到使用数控机床加工弹性油箱,裴永斌一直充满创新精神,不断突破各种技艺瓶颈,也实现着自我的一次次超越。裴永斌自言:“我师傅那代从技术引进到消化吸收,到我这代,就是不断地提高生产效率,不断地进行技术革新。这也是一种超越。正是几代人在不同的超越中我们才在发展,才在前进。”方文墨的整个工作历程几乎都是在不间断的自我超越中走过的。在参加工作不到13年的时间里,他改进60多项工艺方法,自制100多件新型工具。中国马蹄形盾构机的整体创新要求中国工匠必须改变全世界同行都未曾撼动过的“祖宗之制”,李刚为此进行的技术改进有着巨大风险,其所要求的精细、精准、精微、精妙,几乎都挑战着人类操作的极限。最终,经过58天的殚精竭虑,他成功设计出了与马蹄形盾构机相适应的新型脑神经系统。综上,拓展性学习通常发生在工作面临挑战、现有方法无法解决,而需要寻求新的方案、创造新的实践活动之时,在这种创造性实践活动亦即创造性学习过程中,工匠们实现了创造新知识、新活动与自我成长提升的交融统一。




其三,恩格斯托姆认为拓展性学习是一种集体性学习,强调学习的主体是集体而不是个体,解决问题更多要依靠集体的能力而非个体的能力。基于大国工匠的案例分析,本研究认为,拓展性学习通常是一种集体性活动,其结果也指向集体概念的形成与发展。例如,王进及其团队对于带电检修的改进创新,王亚蓉和她的团队一起复织周锦唐罗,周永和及其同事探索拼就世界最大“天眼”。但是,高凤林设法用焊接技术克服传统胶粘技术的弊端、裴永斌为数控机床自制个性化刀具和进行数据编程、方文墨探索解决零件加工中的铜屑残留、张兴华钻研改进“水密隔舱”技术并被业界广泛推广等多个实例证明,拓展性学习也可以是个体创造新知识、新技术,进而成为一种集体行为或制度的过程。因此,“集体性”并非拓展性学习的本质特征,拓展性学习不应简单地排斥或否定个体学习。


二、工匠工作场所学习的策略透视


个体职业发展过程中需要合理地使用各种学习策略,满足职业专长开发的需要(欧阳忠明等,2017)。学习策略是学习理论研究和实践探索的重点,从《大国工匠》纪录片转录文本和相关报道中可以归纳出,工匠在工作场所中学习的策略主要包括向师傅学习、从经验中学习和在共同体中合作学习。


1.向师傅学习


在近代学校教育出现之前,学徒制是人类技艺传承的主要手段。在手工作坊或店铺等真实的工作场所中,师徒共同劳动,徒弟在师傅指导下学习知识和技能。直至今天,学徒制依然是技能人才培养的重要形式。在《大国工匠》8集纪录片的转录文本中,“师傅”作为高频词出现达30次,其他报道中也多次涉及这一话题,因而,向师傅学习是多数大国工匠工作场所学习原初而基本的路径,这对走上工作岗位之前未在技校等机构接受过职业技能教育的工匠而言更是如此(见表2)。


表2 部分大国工匠向师傅学习情况


向师傅学习既来自于师傅的言传,亦来自于师傅的身教。从表2可以看出,工匠们从师傅处所习得的,一方面是精湛娴熟的工匠技艺,另一方面是精益求精、敬业奉献、专注执着、勇于创新的工匠精神,后者的影响往往是潜移默化却又刻骨铭心的。刚参加工作时,师傅教导高凤林“要尊重你的工作对象”,这句话让高凤林终身难忘,他也用实际行动将自己的职业态度和工匠精神传递给徒弟们。高凤林最希望徒弟们从他身上学到的是对做人的理解,以及对事业的专注、投入、执着,还有时刻准备吃苦的精神(种宫,2016)。师傅们的工作精神和焊接技术也深深影响着未晓朋等年轻一代核电站管道电焊工。此外,工匠们向师傅所学习的,通常是波兰尼所说的默会知识(Tacit Knowledge),这种知识更多地以诀窍、个人特技、习惯、信念等形式呈现。有学者指出,一般来讲,Tacit Knowledge难以通过正规的学校教育形式传递,一些“行家绝技”只能通过学徒制来获得(余文森,2010)。本研究更倾向于认为,因为默会知识更多内隐于个体的实践活动之中,往往在具体的行动中才得以展现,进而被觉察和意会,因此,相对于学校场域而言,工作场域中师傅带徒弟的学徒制更有利于传递这些“真传”“绝招”“绝技”“心法”。故宫文保科技部钟表修复室的修复师王津于1977年进入钟表室做学徒,他默默地追随在师傅身旁学习,师傅的真传慢慢地内化于心。对王津的徒弟而言亦是如此:“这都是从王师傅一言一行之中能感受到的,这是用语言无法形容的,我觉得只要师傅在,自己心里就踏实。”张冬伟跟在师傅身后仔细观察和学习他的每一个焊接手势,连最小的细节都不放过。如前所述,方文墨通过学习师傅的绝招使自己的技艺突飞猛进。而且,学有所成的大国工匠们,也大多升格做了师傅。王津的徒弟说:“都是老师傅带着徒弟,一步一步这么传承下来的。”张冬伟也认为:“我自己带徒弟的时候就是这个心态,我希望我带的徒弟在技术方面可以超过我,如果人人都能上一个台阶的话,我们国家技术方面的人才,肯定是后继有人了。”顾秋亮也努力把所掌握的经验传递给自己的徒弟,从而为国家的深海事业做出贡献。可见,向师傅学习也呈现出明显的代际传递性,工匠们从师傅那里所习得的职业技能和工匠精神,也通过学徒制向自己的徒弟传承。


只有在继续保持学校职业教育人才培养优势的同时,在企业内部重建师徒关系,全面恢复学徒制,并使二者有机地结合起来,才有可能实现我国发展现代学徒制的真正战略目的,才有可能满足未来我国产业发展对具有工匠精神的技术技能人才的殷切需求(祁占勇等,2018)。时至今日,向师傅学习依然是工匠型人才培养的有效路径,只不过这种学习是建基于新型师徒学习方式和学校职业教育相结合的现代学徒制之上。当然,从大国工匠的职业发展历程审视,如何跳出相对狭窄的学校职业教育窠臼,而立足于更宽广的终身教育视野,将更多企业员工纳入其中,是我国现代学徒制试点需要突破的重要问题,也是推行终身职业技能培训制度的应然之举。


2.从经验中学习


“教育是属于经验、为了经验和通过经验的过程。”“学习的目的在于未来,学习的材料则必须从学生现有的经验中寻求,而学习材料所取得的成效,也在一定程度上取决于当前的经验向后延伸的程度”(约翰·杜威,2009)。诺尔斯则指出,成人积累了大量的经验,这些经验日益成为他们丰富的学习资源(马尔科姆·诺尔斯,1980)。林德曼就成人学习理论所提出的四个主要假设之一即“成人教育最有价值的资源是学习者的经验”(雪伦·B·梅里安等,2011)。大国工匠们的成长历程显示,从经验中学习是其重要的工作场所学习策略。



关于经验学习的具体样态,库伯在“经验学习圈”中给予了详细说明。库伯指出,学习是一个从经验中衍生概念并不断修正概念的过程。如图5所示,经验学习包含具体经验(Concrete Experience)、反思观察(Reflective Observation)、抽象概念化(Abstract Conceptualization)和积极实验(Active Experimentation)四个阶段(Kolb,1984)。从具体经验起步,经反思观察、抽象概念化与积极实验再到具体经验,工匠此时的经验已大不同于前一次的经验,也即是说,每一次的经验都是一次新的学习过程。而且,对大国工匠们来说,工作时间越长,积累的经验的价值和质量也就越高,其从经验中习得的知识技能就越丰富和深刻。例如,张兴华随时随地仔细观察和造船修船有关的各种现象,不间断地记录自己的观察心得和实践体会。手边的烟盒、船上的纸盒都是他随手抓到的“笔记本”。他经常跟随渔民一起乘船出海,亲身体验航行中的木船会面临怎样的质量风险,不断的实地观察让他发现,木船行驶时间长了,船的水密隔舱板容易漏水,如何解决这一问题,就成了张兴华苦心钻研的方向。张兴华说:“我就想能做出更好的来。每一条船在制造过程中,都(可能)发现一些小小的毛病。每次都不断地改进,做一条船长一回经验。把我的能力和大家的能力都发挥出来,把船做到更好,做出经典来。”同样,国家非物质文化遗产汝瓷烧制技艺传承人、中国陶瓷艺术大师朱文立在烧制汝瓷的8个小时里,都一直守在窑边,观察火照,整个过程的掌控就是依据他的烧制经验体悟。


图5    库伯的经验学习圈


徐立平将自己实际操作中积累的经验都融入于操作细则中,并且要求团队的每一个人都严格执行。裴永斌也把练就的精准手感和经验转化成详尽的数据,输入生产弹性油箱的数控机床之中。张兴华的技艺被收入《国家木质渔船捻缝检验规则》和《木质渔业船舶木捻工技术培训教材》。这些事例表明,大国工匠们从经验中习得的知识,不仅为自己享用,也能从波兰尼所说的个人知识中的默会知识转化为可以清晰表达和高效转移的外显知识(Explicit Knowledge),乃至转化为罗素所言的更为公开化的社会知识,为更多人知晓和运用,从而有效地扩展、提升了经验学习的价值。


3.在共同体中合作学习


“共同体”一词最早由德国社会学家滕尼斯提出,意指建立在自然情感的意志基础上、联系紧密的、排他的社会联系或共同生活方式,强调人与人之间的紧密关系、共同的精神意识及对共同体的归属感和认同感(叶海龙,2011)。合作学习则是指学习者为了完成共同的任务,有明确责任分工的互助性学习。成人教育是一个看重经验与合作学习的领域,除向师傅学习和从经验中学习之外,在共同体中与同事同行合作学习是大国工匠们又一重要的工作场所学习策略。个人在共同活动中分享、合作或参与到什么程度,社会环境就有多少真正的教育效果。通过参与共同的活动,个体接受了学习活动的目的,逐渐熟悉了方法和内容,获得了所需要的技能,并且满怀激情(雪伦·B·梅里安,2006)。从工作场所学习角度,也有研究者指出,从个体学习到集体学习是工作场所学习的一个演进趋势,共同体尤其是实践共同体学习更是愈发受到关注。


关于工匠在共同体中的合作学习,未晓朋和他同事的焊接工作是典型例证:核电站主管道焊接需要在不同层面同时进行,两个焊工同时焊接同一条焊缝,每一根焊条的焊接速度、电流、时间都要绝对同步,以最大限度地减轻因焊接不同步而给管道造成的变形,这需要两个搭档的技艺同样精湛,才能真正实现同等对话。未晓朋和他的同事魏海涛就组成了这样的合作搭档,他们隔着几十毫米厚的钢板,用配合的高同步性保证焊接的高水准。如未晓朋所述:“你不能有一丝的那种私心,你必须要全部地敞开你的想法,有什么问题,必须要及时地交流沟通。”为重现中国古代丝绸的旷世经典,让中华丝绸的瑰丽永存人间,中国社会科学院高级工程师、纺织考古学家王亚蓉选择了与操作传统织机的老匠人李德喜夫妇合作。经过一年多的反复尝试和探索,他们终于复织出第一块唐风四经绞罗,取得了复原中国古代纺织技艺的重大突破。


综上,大国工匠们在共同体中的合作学习呈现出如下特点:其一,拥有共同愿景。共同的愿景使工匠们聚焦到一起,为了实现共同的目标而一致努力,这就是滕尼斯强调的“共同体”中的共同精神意识及对共同体的归属感和认同感。未晓朋和同事共同焊接管道、王亚蓉和李德喜夫妇协同复织经典,就是他们的共同愿景,也是他们共同学习的动力。进一步讲,工匠们的合作学习通常是以解决工作中的实际问题为目标,因此主要是问题解决式的合作学习。其二,共同参与活动。共同体意味着对一个活动系统的参与,其中参与者共享着理解,知道他们在干什么(J·莱夫等,2004)。本研究中的工匠们正是在共同参与实践活动之中进行学习,且有明确的任务分工。其三,开展对话交流。工匠们的合作学习是在实践、反思、对话交流中进行的,共同体中的成员通过彼此交流技术、情感和体验,进行思维的碰撞,协作完成学习任务。其四,共享学习资源。在共同体合作学习中,比如工具、语言、做事的方法等资源由成员共享,并成为共同体中的一部分。总之,学习者通过与富有经验、能够提供知识获取机会的社会伙伴及同事协作解决问题,比个体独自学习更有助于知识的获取,更有助于职业实践的发展(Biliett,2001)。


三、工匠工作场所学习的深度开发


在每个人的生命历程和发展中,总会存在不能克服和适应的障碍与阻抗,但是在另一面,它们又成为一种发展和实现生命突破的重要因素(克努兹·伊列雷斯,2014)。工匠们在职业生涯发展尤其是在工作场所学习过程中,不可避免地会遇到一些学习障碍。只有识别这些障碍并寻求有效的破解方案,才能真正实现从学徒到工匠、从“边缘性参与者”到“充分参与者”的身份建构和变革。伊列雷斯的整体性学习理论将学习分为内容、动机和互动三个维度(见图6),并分析了与之相关的学习障碍及应对之策(克努兹·伊列雷斯,2014)。工匠工作场所学习的深度开发,亦应从这三个方面着手。


图6 学习的三个维度


1.精准匹配内容,避免“错误学习”


伊列雷斯把知识、理解和技能视为学习内容维度的符号性词汇,并认为与内容相关的学习障碍主要表现为错误学习,即在学习内容上与所希望学习或交流的不对应。在本研究中,工匠工作场所学习内容方面的障碍主要表现如下:一是由于先前知识储备不充分、不系统导致学习遇阻。比如,电焊中蕴含的知识,一度让初中毕业的卢仁峰难以消化吸收;在改进工具时,王进曾因理论知识不足而无法进行数据核算;没有经历过完整系统的学习,也成为高凤林最后悔和遗憾的事情。二是学习内容不能真正满足工匠的实际工作需求。例如,为成为一名优秀的爆破工,初中毕业、半路出家的彭祥华对爆破知识如饥似渴,但却苦于没有合适的书籍供他学习。因此,学习内容系统完整且与实际工作需求精准匹配,是工匠工作场所学习深度开发的首要要求。此处所指的系统完整,既指要注重知识体系自身的系统完整性,也指学习内容应全面涉及知识、技能、态度等层面。特别是,在人工智能、大数据、区块链等技术迅猛发展的新时代,致力于全面提升工匠信息技术素养的学习内容应更受关注,敬业、专注、创新等工匠精神方面的内容也有待通过工作场所学习发展和强化。


2.激发学习动机,克服“学习防御”


学习动机维度主要包括动力、情绪和意志。学习动机是推动个体学习的内部动力,有效的学习需要适度的学习动机维系。学习动机障碍被不少研究者视为成人学习的主要障碍之一,比如对学习缺乏信心,采用拒绝、排斥、扭曲等消极防御机制。诺尔斯指出:一个阶段离开了系统教育的成人可能低估了自己的学习能力。这种缺乏信心的心理可能妨碍他们全身心地投入学习(马尔科姆·诺尔斯,1980)。如前所述,马荣在学习数字雕刻之初,就对自己缺乏信心甚至对电脑操作感到畏怯,自称经历了人生中最痛苦的一段时间,但最终,事业发展的责任感和使命感驱使她学会了计算机凹版雕刻。在改用数控机床之初,已经站在手工操作技术巅峰的裴永斌也有过心理摇摆和抵触。因此,有效激发学习动机,克服对于学习的消极防御,是工匠工作场所学习开发的重要环节。这方面的具体措施包括:确立“工作场所是一种有效的学习场所”的理念,纠正对自身学习能力不足的认知偏差,充分了解自身学习的特点和优势,树立学习的自信心,以社会责任感和使命感驱动学习。


3.强化学习互动,突破“学习孤岛”


学习互动维度主要包括活动、对话、合作等符号性词汇,与之相对应的学习障碍是对学习的阻抗。但在具体情况中,常常很难去区分对学习的阻抗和防御(克努兹·伊列雷斯,2014)。从学习互动的具体内容、工作场所学习的特点和大国工匠工作场所学习的经历考察,本研究认为,与互动相关的学习障碍是“学习孤岛”,即在学习上相对封闭、孤立,缺少与外界环境的交流合作,缺乏及时有效的帮助指导。未晓朋在学习焊接技术时,曾经独自反复进行手工操作练习,不断翻阅专业书籍,却未达到理想效果,他自己也清楚,若能得到焊接师傅的指导,一定有助于自己的成长。已有研究也表明,参与、互动是工作场所学习的显著特点。古宁汉姆认为,工作场所学习是一个人试图帮助另一个人时所发生的一系列非正式互动。比利特则认为,工作场所学习是一种在参与真实任务、并获得熟练成员直接或间接指导的活动中获得知识和技能的途径(赵蒙成,2008)。因此,就工匠工作场所学习开发而言,可以通过成立工匠工作室等方式,打造工匠实践共同体,特别是依托学徒制充分发挥师傅的传帮带作用;鼓励个体在与同事同行甚至在跨界对话、合作中学习;倡导个体在参与具体任务、解决实际问题中学习。


参考文献:

[1][丹]克努兹·伊列雷斯(2014).我们如何学习:全视角学习理论[M].孙玫璐.北京:教育科学出版社:31-250.

[2][美]J·莱夫,E·温格(2004).情境学习:合法的边缘性参与[M].王文静.上海:华东师范大学出版社:译者序.

[3][美]马尔科姆·诺尔斯(1980).现代成人教育实践[M].蔺延梓.北京:人民教育出版社:42-59.

[4][美]雪伦·B·梅里安(2006).成人学习理论的新进展[M].黄健等.北京:中国人民大学出版社:68.

[5][美]雪伦·B·梅里安,罗斯玛丽·S·凯弗瑞拉(2011).成人学习的综合研究与实践指导[M].黄健,张永,魏光丽.北京:中国人民大学出版社:203.

[6][美]约翰·杜威(2009).民主·经验·教育[M].彭正梅.上海:上海人民出版社:284-320.

[7][英]海伦·瑞恩博德,艾莉森·富勒,安妮·蒙罗(2011).情境中的工作场所学习[M].匡瑛.北京:外语教学与研究出版社:1.

[8]陈琦,刘儒德(1997).当代教育心理学[M].北京:北京师范大学出版社:31-90.

[9]联合国教科文组织(2017).反思教育:向“全球共同利益”的理念转变?[M].联合国教科文组织总部中文科.北京:教育科学出版社:71.

[10]欧阳忠明,杨亚玉(2017).新型职业农民的职业化学习图景叙事探究[J].现代远程教育研究,(4):59-69.

[11]祁占勇,任雪园(2018).扎根理论视域下工匠核心素养的理论模型与实践逻辑[J].教育研究,(3):70-76.

[12]魏戈(2017).人如何学习——解读恩格斯托姆的《拓展性学习研究》[J].北京大学教育评论,(3):169-181.

[13]吴刚,洪建中,李茂荣(2014).拓展性学习中的概念形成——基于“文化-历史”活动理论的视角[J].现代远程教育研究,(5):34-45.

[14]吴刚,马颂歌(2016).工作场所中拓展性学习的研究[M].北京:清华大学出版社:186.

[15]叶海龙(2011).“实践共同体”及其对教师专业发展的启示[J].当代教育科学,(16):24-26.

[16]余文森(2010).个体知识与公共知识——课程变革的知识基础研究[M].北京:教育科学出版社:36.

[17]赵蒙成(2008).工作场的学习:概念、认知基础与教学模式[J].比较教育研究,(1):51-56.

[18]种宫(2016).高凤林:大国工匠是这样炼成的[J].中国品牌,(5):36-37.

[19]Biliett, S.(2001). Learning in the Workplace: Strategies for Effective Practice[M]. Sydney: Allen & Unwin: 34-35.

[20]Kolb, D. A.(1984). Experiential Learning: Experience as the Source of Learning and Development[M]. Englewood Cliffs, New Jersey: Prentice-Hall: 26-43.

[21]Norman, D. A.(1982). Learning and Memory[M]. New York: W. H. Freeman and Company: 81-82.


基金项目:山东省社会科学规划研究重点项目“中华优秀传统文化继续教育的路径与机制研究”(18BJYJ03)。


引用:何爱霞,乐传永(2018).从“边缘性参与者”到“充分参与者”的工匠工作场所学习研究[J].现代远程教育研究,(6):55-63.


作者简介:何爱霞,博士,教授,曲阜师范大学职业与继续教育研究院院长(山东曲阜 273165);乐传永(通讯作者),教授,宁波大学教师教育学院成人教育研究所所长。


转载自:《现代远程教育研究》2019年 第4期

排版、插图来自公众号:MOOC(微信号:openonline)


新维空间站相关业务联系:

刘老师 13901311878

刘老师 13810520758

邓老师 17801126118


微信公众号又双叒叕改版啦

快把“MOOC”设为星标

不错过每日好文

喜欢我们就多一次点赞多一次分享吧~


有缘的人终会相聚,慕客君想了想,要是不分享出来,怕我们会擦肩而过~


《预约、体验——新维空间站》

《【会员招募】“新维空间站”1年100场活动等你来加入》

有缘的人总会相聚——MOOC公号招募长期合作者


产权及免责声明 本文系“MOOC”公号转载、编辑的文章,编辑后增加的插图均来自于互联网,对文中观点保持中立,对所包含内容的准确性、可靠性或者完整性不提供任何明示或暗示的保证,不对文章观点负责,仅作分享之用,文章版权及插图属于原作者。如果分享内容侵犯您的版权或者非授权发布,请及时与我们联系,我们会及时内审核处理。


了解在线教育,
把握MOOC国际发展前沿,请关注:

微信公号:openonline
公号昵称:MOOC

   

登录查看更多
1

相关内容

商业数据分析,39页ppt
专知会员服务
165+阅读 · 2020年6月2日
Python数据分析:过去、现在和未来,52页ppt
专知会员服务
103+阅读 · 2020年3月9日
中科大-人工智能方向专业课程2020《脑与认知科学导论》
阿里巴巴达摩院发布「2020十大科技趋势」
专知会员服务
108+阅读 · 2020年1月2日
报告 | 2020中国5G经济报告,100页pdf
专知会员服务
98+阅读 · 2019年12月29日
2019中国硬科技发展白皮书 193页
专知会员服务
86+阅读 · 2019年12月13日
事件知识图谱构建研究进展与趋势
THU数据派
99+阅读 · 2019年12月11日
陶建华、杨明浩谈多模态人机对话:交互式学习能力愈发重要
中国科学院自动化研究所
31+阅读 · 2019年7月17日
【数字化】2019年全球数字化转型现状研究报告
产业智能官
29+阅读 · 2019年7月8日
终身教育百年:从终身教育到终身学习
MOOC
21+阅读 · 2019年3月5日
【数字孪生】数字孪生的前世今生及未来之路
产业智能官
31+阅读 · 2019年1月22日
大势所趋 | 如何利用大数据做出更好的决策?
今今乐道读书会
4+阅读 · 2018年11月6日
2017年DevOps最新现状研究报告解读
CSDN云计算
5+阅读 · 2017年6月13日
A Survey on Deep Learning for Named Entity Recognition
Arxiv
26+阅读 · 2020年3月13日
Arxiv
36+阅读 · 2019年11月7日
Arxiv
15+阅读 · 2018年2月4日
VIP会员
相关VIP内容
商业数据分析,39页ppt
专知会员服务
165+阅读 · 2020年6月2日
Python数据分析:过去、现在和未来,52页ppt
专知会员服务
103+阅读 · 2020年3月9日
中科大-人工智能方向专业课程2020《脑与认知科学导论》
阿里巴巴达摩院发布「2020十大科技趋势」
专知会员服务
108+阅读 · 2020年1月2日
报告 | 2020中国5G经济报告,100页pdf
专知会员服务
98+阅读 · 2019年12月29日
2019中国硬科技发展白皮书 193页
专知会员服务
86+阅读 · 2019年12月13日
相关资讯
事件知识图谱构建研究进展与趋势
THU数据派
99+阅读 · 2019年12月11日
陶建华、杨明浩谈多模态人机对话:交互式学习能力愈发重要
中国科学院自动化研究所
31+阅读 · 2019年7月17日
【数字化】2019年全球数字化转型现状研究报告
产业智能官
29+阅读 · 2019年7月8日
终身教育百年:从终身教育到终身学习
MOOC
21+阅读 · 2019年3月5日
【数字孪生】数字孪生的前世今生及未来之路
产业智能官
31+阅读 · 2019年1月22日
大势所趋 | 如何利用大数据做出更好的决策?
今今乐道读书会
4+阅读 · 2018年11月6日
2017年DevOps最新现状研究报告解读
CSDN云计算
5+阅读 · 2017年6月13日
Top
微信扫码咨询专知VIP会员