2017年中国人工智能产业专题研究报告(完整版)

2017 年 11 月 15 日 数据科学浅谈

最佳阅读姿势:点击图片大屏翻页观看

本报告共47页,建议阅读20分钟



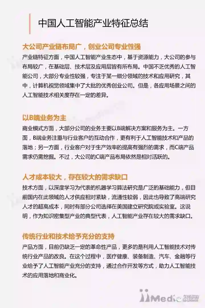
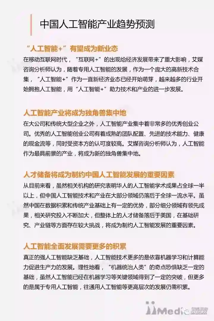
目前,中国的人工智能研究处于爆发期,行业巨头公司正逐渐完善自身在人工智能的产业链布局,而不断涌现出的创业公司将持续在垂直领域深耕深挖。从目前来看,计算机视觉技术是人工智能的核心技术之一,广泛的商业化渠道和技术基础使其最为热门。未来,“人工智能+”有望成为新业态,人工智能产业将成为独角兽集中地,而人才储备则将成为制约中国人工智能发展的重要因素。 


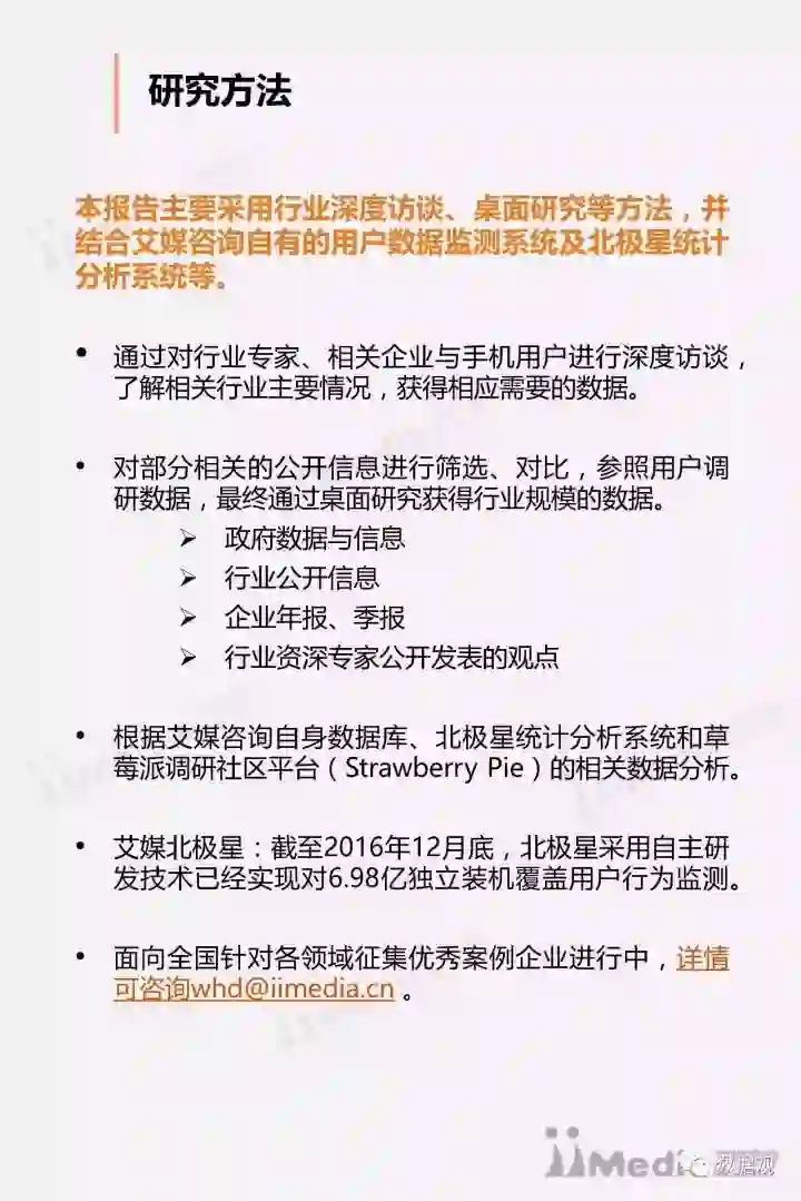
来源:数据观,艾媒咨询等



更多精彩内容请识别二维码关注微信号

登录查看更多
4

相关内容

大数据安全技术研究进展
专知会员服务
96+阅读 · 2020年5月2日
2020年中国《知识图谱》行业研究报告,45页ppt
专知会员服务
240+阅读 · 2020年4月18日
报告 | 2020中国5G经济报告,100页pdf
专知会员服务
98+阅读 · 2019年12月29日
【德勤】中国人工智能产业白皮书,68页pdf
专知会员服务
310+阅读 · 2019年12月23日
2019中国硬科技发展白皮书 193页
专知会员服务
86+阅读 · 2019年12月13日
2019年人工智能行业现状与发展趋势报告,52页ppt
专知会员服务
124+阅读 · 2019年10月10日
报告 | 2019中国人工智能产业知识产权发展白皮书
数据科学浅谈
7+阅读 · 2019年11月14日
人工智能商业化研究报告(2019)
腾讯大讲堂
15+阅读 · 2019年7月9日
解读《中国新一代人工智能发展报告2019》
走向智能论坛
32+阅读 · 2019年6月5日
2019中国养老产业发展剖析与发展趋势分析报告
行业研究报告
8+阅读 · 2019年5月18日
艾瑞咨询2019中国智慧城市发展报告,附PPT下载
智能交通技术
25+阅读 · 2019年4月18日
重磅推荐:中国人工智能趋势报告(完整版)
人工智能学家
18+阅读 · 2019年2月27日
2018年德国汽车产业研究报告
行业研究报告
16+阅读 · 2018年12月1日
《中国人工智能发展报告2018》(附PDF下载)
走向智能论坛
19+阅读 · 2018年7月17日
2018人工智能助力法律服务研究报告
行业研究报告
7+阅读 · 2018年4月3日
Arxiv
4+阅读 · 2018年9月25日
Phrase-Based & Neural Unsupervised Machine Translation
Doubly Attentive Transformer Machine Translation
Arxiv
4+阅读 · 2018年7月30日
Arxiv
3+阅读 · 2018年5月28日
Arxiv
8+阅读 · 2018年1月30日
VIP会员
相关资讯
报告 | 2019中国人工智能产业知识产权发展白皮书
数据科学浅谈
7+阅读 · 2019年11月14日
人工智能商业化研究报告(2019)
腾讯大讲堂
15+阅读 · 2019年7月9日
解读《中国新一代人工智能发展报告2019》
走向智能论坛
32+阅读 · 2019年6月5日
2019中国养老产业发展剖析与发展趋势分析报告
行业研究报告
8+阅读 · 2019年5月18日
艾瑞咨询2019中国智慧城市发展报告,附PPT下载
智能交通技术
25+阅读 · 2019年4月18日
重磅推荐:中国人工智能趋势报告(完整版)
人工智能学家
18+阅读 · 2019年2月27日
2018年德国汽车产业研究报告
行业研究报告
16+阅读 · 2018年12月1日
《中国人工智能发展报告2018》(附PDF下载)
走向智能论坛
19+阅读 · 2018年7月17日
2018人工智能助力法律服务研究报告
行业研究报告
7+阅读 · 2018年4月3日
Top
微信扫码咨询专知VIP会员