2019年物流地产概览及案例研究报告

2019 年 9 月 16 日 行业研究报告

提示点击上方"行业研究报告"关注本号。

行研君说

导语

物流地产分属工业地产,是房地产轻资产化的重要存量运营细分领域。本研究报告聚焦物流地产并以金融视角分析研究,从物流地产概述、物流地产市场概况、政策环境、投资及管理、物流地产的金融实践五个方面对相关业务的开展进行探索。

PS:我们运营的备用号 行研资本(ID:report18)为很多老朋友提供了另一处空间,欢迎大家同时关注!


来源:王正钧 尚信资本(ID:SunshareCapital)


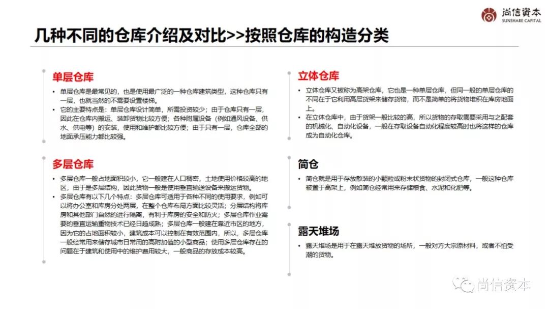
       物流地产分属工业地产,是房地产轻资产化的重要存量运营细分领域。由普洛斯公司于上世纪80年代率先提出并实践,指经营专业现代化的物流设施的不动产载体,服务于第三方生产经营活动,包括园区管理、仓储租赁、配送分拨、信息培训、基金运营等一系列增值项目。

       现代物流地产以物流园区为核心载体,建设、运营与管理物流仓库、配送中心、分拨中心等专用物流设施,并与制造企业、物流企业、零售企业等供应链环节上的客户建立合作关系,提供包括园区租赁、园区运营、配送服务等在内的增值服务。物流地产主要经营环节包括选址拿地、开发建设、运营管理以及基金运作等。

时间 政策 发布机构 内容
2004/08 《关于促进我国现代物流业发展的意见》  发改委商务部等九部委  促进现代物流业发展是一项跨行业、跨地区、跨部门的综合性工作,涉及面广、政策性强,需各地政府和各部门协同配合。
2005/12 《全国工业用地出让最低价标准》 国土资源部 工业用地须采用招标拍卖挂牌方式出让,工业项目必须依法申请使用城市建设用地范围内的国有用地,低于法定最高出让年期、价格和年租金按照还原利率修正到法定最高价格。
2008/11 《国务院关于加强土地调控有关问题的通知》  国务院 明确土地管理和耕地保护的责任;建立工业用地出让最低价标准统一公布制度;禁止擅自将农用地转为建设用地。
2009/03 《物流业调整和振兴规划》  国务院 各地区按照《规划》确定的目标、任务和政策措施,结合当地实际抓紧制定具体工作方案,切实组织实施,取得实效。 
2011/06 《国务院“推动物流业发展措施(国八条)”》 国务院 从税收、土地政策、降低过路过桥收费和加大物流业投入等方面着手,研究部署促进物流业健康发展工作,推出了推动物流业发展的8项配套措施:一要切实减轻物流企业税收负担;二要加大对物流业的土地政策支持力度;三要促进物流车辆便利通行;四要改进对物流企业的管理;五要鼓励整合物流设施资源;六要推进物流技术创新和应用;七要加大对物流业的投入;八要促进农产品物流业发展。
2011/08 《关于促进物流业健康发展政策措施的意见》 国务院 《意见》提出了促进物流业发展的九条措施:切实减轻物流企业税收负担;加大对物流业的土地政策支持力度;促进物流车辆便利通行;加快物流管理体制改革;鼓励整合物流设施资源;推进物流技术创新和应用;加大对物流业的投入;优先发展农产品物流业;加强组织协调。
2012/02 《关于物流企业大宗商品仓储设施用地城镇土地使用税政策的通知》  财务部国税局 自2012年1月1日起至2014年12月31日止,对物流企业自有的(包括自用和出租)大宗商品仓储设施用地,减按所属土地等级适用税额标准的50%计征城镇土地使用税。
2012/06 《关于推进现代物流技术应用和共同配送工作的指导意见》  商务部 开展现代物流技术应用和配送工作,促进大中城市合理规划和布局城市物流节点、优化物流配送组织方式,形成布局合理、运行高效、通行有序、绿色环保的城市配送网络体系。 
2012/08 《关于深化流通体制改革加快物流产业发展的意见》  国务院 2020年我国流通产业发展总体目标:建立起统一开放、竞争有序、安全高效、城乡一体的现代流通体系,流通产业现代化水平大幅提升,对国民经济社会发展的贡献进一步增强。 完善财政金融支持政策,拓宽流通企业融资渠道,支持符合条件的大型流通企业上市融资;加大流通业用地支持力度;减轻流通产业税收负担,在一定期限内免征农产品批发市场、农贸市场城镇土地使用税和房产税;降低流通环节费用等手段;制定完善流通网络规划。
2013/01 《关于促进仓储业转型升级的指导意见》  商务部 促进仓储业转型升级,引导仓储企业由传统仓储中心向多功能、一体化的综合物流服务商转型。 
2013/01 《关于推进物流信息化工作的指导意见》  工信部 主要任务:提高全社会物流信息资源开发利用水平,提高政府部门物流服务和监管的信息化水平,提高物流行业和物流企业的信息化水平,提高企业物流信息化和供应链管理水平,加快物流信息化标准规范体系建设,加快物流信息化军民结合体系建设,推进物流相关信息服务业和信息技术创新与发展。
2013/10 《全国物流园区发展规划(2013-2020)》  发改委 到2015年,基本建立物流园区建设管理的制度,优化布局,改善设施,初步建成一批示范园区。到2020年,基本形成全国物流园区网络体系。园区布局城市可根据需要建设货运枢纽、商贸服务、生产服务、口岸服务、综合服务等类型园区;着重物流基础设施的整合和建设,优化空间布局,国家级示范园区可获政策扶持。 
2014/08 《关于促进商贸物流发展的实施意见》 商务部 《意见》围绕提高物流社会化、专业化、标准化、信息化、组织化和国际化水平,部署促进商贸物流发展,降低物流成本。
2014/09 《物流业发展中长期规划(2014-2020年)》 国务院 到2020年,基本建立布局合理、技术先进、便捷高效、绿色环保、安全有序的现代物流服务体系。重点着力降低物流成本,增强物流企业竞争力。物流业发展中长期规划:着力降低物流成本;着力提升物流企业规模化、集约化水平;加强物流基础设施网络建设。
2015/05 《全国流通节点城市布局规划(2015-2020年)》 商务部 确定2015-2020年“3纵5横”全国骨干流通大通道体系,明确划分国家级、区域级和地区级流通节点城市,并提出完善流通大通道基础设施、建设公益性流通设施、提升流通节点城市信息化水平、建设商贸物流园区、完善城市共同配送网络、发展国家电子商务示范基地、提升沿边节点城市口岸功能、促进城市商业适度集聚发展、强化流通领域标准实施和推广等九项重点任务。
2015/08 《关于继续实施物流企业大宗商品存储设施用地城镇土地使用税优惠政策的通知》  财务部国税局 物流企业大宗商品仓储设施用地城镇土地使用税政策通知:  自2015年1月1日起至2016年12月31日止,对物流企业自有的(包括自用和出租)大宗商品仓储设施用地,减按所属土地等级适用税额标准的50%计征城镇土地使用税。
2015/10 《关于促进快递业发展的若干意见》 国务院 培育壮大快递企业;推进“互联网+”快递;构建完善服务网络;衔接综合交通体系;加强行业安全监管。到2020年,基本建成普惠城乡、技术先进、服务优质、安全高效、绿色节能的快递服务体系,形成覆盖全国、联通国际的服务网络。
2015/12 《国家标准化体系建设发展规划》 国务院 高度重视商贸物流工作;提高社会化水平;提高专业化水平;提高标准化水平;提高信息化水平;提高组织化水平;提高国际化水平;加强组织领导,完善保障措施8部分。
2016/07 《“互联网+”高效物流实施意见》 发改委 推动传统物流活动向信息化、数据化方向发展,构建物流信息互联共享体系;完善智能仓储配送设施网络,提升仓储配送智能化水平;依托互联网等先进信息技术,创新物流企业经营和服务模式;加大资金、土地、税收、金融等政策支持力度。
2016/09 《物流业降本增效专项行动方案(2016-2018年)》 国务院 以创新体制机制为动力,以推广应用先进技术和管理手段为支撑,以完善落实物流管理支持政策为路径,加快补齐软硬件短板,大力发展新模式新业态,优化物流资源配置,建立现代物流服务体系。到2018年,社会物流总费用占国内生产总值的比重较2015年降低1个百分点以上,工业企业和批发零售企业物流费用率明显降低。
2017/04 《关于继续实施物流企业大宗商品仓储设施用地城镇土地使用税优惠政策的通知》 财政部税务总局 自2017年1月1日起至2019年12月31日止,对物流企业自有的(包括自用和出租)大宗商品仓储设施用地,减按所属土地等级适用税额标准的50%计征城镇土地使用税。
2017/08 《国务院办公厅关于进一步推进物流降本增效促进实体经济发展的意见》  国务院  推动物流降本增效对促进产业结构调整和区域协调发展、培育经济发展新动能、提升国民经济整体运行效率具有重要意义。要进一步推进物流降本增效,着力营造物流业良好发展环境,提升物流业发展水平,促进实体经济健康发展。 
2018/05 国务院常务会议 国务院 从2018年5月1日至2019年12月31日,对物流企业承租的大宗商品仓储设施用地减半征收城镇土地使用税。提出推动取消高速公路省界收费站,简化物流企业分支机构设立手续,积极发展公路、铁路、水运多式联运。
2018/06 《关于开展2018年流通领域现代供应链体系建设的通知》  商务部财政部 强化物流基础设施建设,夯实供应链发展基础。发展单元化流通,促进供应链标准化。加强信息化建设,发展智慧供应链。聚焦重点行业领域,提高供应链协同化,推广绿色技术模式。
2018/12 《国家物流枢纽布局和建设规划》  发改委交通部 目标到2020年布局建设30个左右辐射带动能力较强、现代化运作水平较高、互联衔接紧密的国家物流枢纽;到2025年,布局建设150个左右国家物流枢纽。部分物流仓储建设用地经审批可使用预留国家计划;在物流用地上,鼓励“先租后让”、“租让结合”等多种方式供应土地。提出引导冷链物流设施向国家物流枢纽集聚,促进冷链物流规模化发展。


      物流项目选址,不仅是投资建设以及运营管理全过程的起始环节,更是决定项目成败的关键因素。物流地产商通常需要考察项目所处区域是否符合当地的产业发展规律,以此预判客户对仓储的需求。

      我们通过对国内市场份额前十物流地产商进行分析发现,一线城市周边卫星城以及一带一路沿线城市是其首选。一线城市拿地成本居高不下、物流用地供给短缺,而其周边城市在土地供给、地价以及用工成本上均有较高的性价比,且租金未必低,利于承接核心城市外溢需求,因此大多物流地产商将“立足二线,服务一线”。

      拥有便利的交通作为重要支撑的城市也是重要考量因素。便利的交通如紧临港口、交通主干道枢纽、铁路以及机场等。

      在进行城市选择时,通常以下城市会蕴含较多机会:一线城市的卫星城,如京津冀的廊坊、珠三角的佛山、长三角的无锡等;一带一路起点的西安;处于交通大动脉且人均可支配收入较高的成都、南京、沈阳、杭州等。这些城市往往处于“八纵八横”大通道、港口等交通便利之地,且处于消费聚集地,对于物流地产商来说无疑是最佳之选。

       基础资产层面,普洛斯投资向借款人合计发放金额为15.015 亿元的关联方借款,并作为委托人委托中建投信托以该特定债权为信托财产设立中建投信托·普洛斯仓储物流1 期财产权信托,普洛斯投资与债务人以及受让人中建投信托签署《债权转让与确认协议》,将其对债务人享有的特定债权分别转让给中建投信托,普洛斯投资成为信托受益人享有该信托的信托受益权。借款人以其合法享有的标的物业于特定期间内产生的未来租金收入作为财产权信托的主要还款来源。为保证标的物业的持续经营,普洛斯投资作为流动性支持机构,承诺将向项目公司提供流动性支持资金,以满足项目公司日常经营的需要。同时,抵押人分别将其持有的标的物业为《信托合同》以及其各自签署的《债权转让与确认协议》项下全部债务提供抵押担保;同时受托人与出质人共同签署《应收账款质押合同》,出质人将依据租赁合同自基准日(含该日)起对承租人享有的租金及物业管理服务费等应收账款债权和其他权利为上述债务提供质押担保。普洛斯投资作为差额补足承诺人,为《信托合同》以及其各自签署的《债权转让与确认协议》项下全部债务提供差额补足承诺;同时,普洛斯中国作为担保人,对普洛斯投资在《差额补足协议》项下的差额补足义务提供连带保证责任担保。

       专项计划层面,若普洛斯投资未按照《回售和赎回协议》履行赎回义务,担保人普洛斯中国将保证代为履行约定的款项支付义务。

       本专项计划总发行规模15.015 亿元,包括优先级资产支持证券和次级资产支持证券,其中优先级资产支持证券规模为15.00 亿元,次级资产支持证券规模为0.015 亿元。专项计划层面,优先级资产支持证券每半年付息,同时每半年固定还本。优先级资产支持证券的预期收益支付完毕后支付优先级资产支持证券的应付本金;优先级资产支持证券的全部未偿本金支付完毕后剩余资金支付给次级资产支持证券持有人。

      此外,本专项计划于设立日起每满3个计划年度末, 设票面利率调整权及开放退出机制,18GLP1A 可提前结束。






报告索要、咨询请加行研君微信:report80,欢迎来撩


——END——

推荐阅读

《雄安新区》

《腾讯报告》

《上市公司》


登录查看更多
4

相关内容

关乎渠道,用户,数据,商务和活动的各种思考和求索。 运筹于帷幄之中,决胜于千里之外。学习运营: 运营、产品运营(互联网运营)
2020年中国《知识图谱》行业研究报告,45页ppt
专知会员服务
240+阅读 · 2020年4月18日
报告 | 2020中国5G经济报告,100页pdf
专知会员服务
98+阅读 · 2019年12月29日
【德勤】中国人工智能产业白皮书,68页pdf
专知会员服务
309+阅读 · 2019年12月23日
【大数据白皮书 2019】中国信息通信研究院
专知会员服务
138+阅读 · 2019年12月12日
2019年人工智能行业现状与发展趋势报告,52页ppt
专知会员服务
124+阅读 · 2019年10月10日
2018-2019年国内化妆品行业研究报告
行业研究报告
15+阅读 · 2019年9月28日
2019年药品零售行业全景图
行业研究报告
31+阅读 · 2019年9月18日
医药零售行业报告
医谷
9+阅读 · 2019年7月8日
艾瑞发现:小黑鱼企业案例研究报告
艾瑞咨询
4+阅读 · 2019年5月31日
2019社交行业研究报告
行业研究报告
5+阅读 · 2019年5月30日
2019中国养老产业发展剖析与发展趋势分析报告
行业研究报告
8+阅读 · 2019年5月18日
2018年中国供应链金融行业研究报告
艾瑞咨询
7+阅读 · 2018年11月20日
【行业报告】2018年中国人工智能行业研究报告
互联网金融
5+阅读 · 2018年4月7日
智慧停车行业深度研究与分析报告
智能交通技术
4+阅读 · 2018年3月20日
Arxiv
3+阅读 · 2019年3月29日
Arxiv
23+阅读 · 2018年8月3日
Two Stream 3D Semantic Scene Completion
Arxiv
4+阅读 · 2018年7月16日
VIP会员
相关VIP内容
相关资讯
2018-2019年国内化妆品行业研究报告
行业研究报告
15+阅读 · 2019年9月28日
2019年药品零售行业全景图
行业研究报告
31+阅读 · 2019年9月18日
医药零售行业报告
医谷
9+阅读 · 2019年7月8日
艾瑞发现:小黑鱼企业案例研究报告
艾瑞咨询
4+阅读 · 2019年5月31日
2019社交行业研究报告
行业研究报告
5+阅读 · 2019年5月30日
2019中国养老产业发展剖析与发展趋势分析报告
行业研究报告
8+阅读 · 2019年5月18日
2018年中国供应链金融行业研究报告
艾瑞咨询
7+阅读 · 2018年11月20日
【行业报告】2018年中国人工智能行业研究报告
互联网金融
5+阅读 · 2018年4月7日
智慧停车行业深度研究与分析报告
智能交通技术
4+阅读 · 2018年3月20日
Top
微信扫码咨询专知VIP会员