简单粗暴 TensorFlow Eager 教程

2018 年 9 月 13 日 专知

【导读】TensorFlow 的 Eager 版本,一直令人心驰神往。今日,专知小编跟大家分享一本小册子:《简单粗暴TensorFlow》,致力于让读者简单粗暴的了解 TensorFlow Eager,并精通它的使用。


书名 |《简单粗暴TensorFlow》

作者 | Xihan Li (snowkylin)

英文版译者 |  Zida Jin, Ming, Ji-An Li, Xihan Li

github | https://github.com/snowkylin/TensorFlow-cn


简介:

《简单粗暴 TensorFlow》一书,是基于Eager Execution(动态图)模式的,精简的TensorFlow入门指导,力图让具备一定机器学习及Python基础的开发者们快速上手TensorFlow。它的目录如下:


请关注专知公众号(扫一扫最下面专知二维码,或者点击上方蓝色专知),

  • 后台回复“TF” 就可以获取该书的中文、英文双语 PDF 下载链接~ 


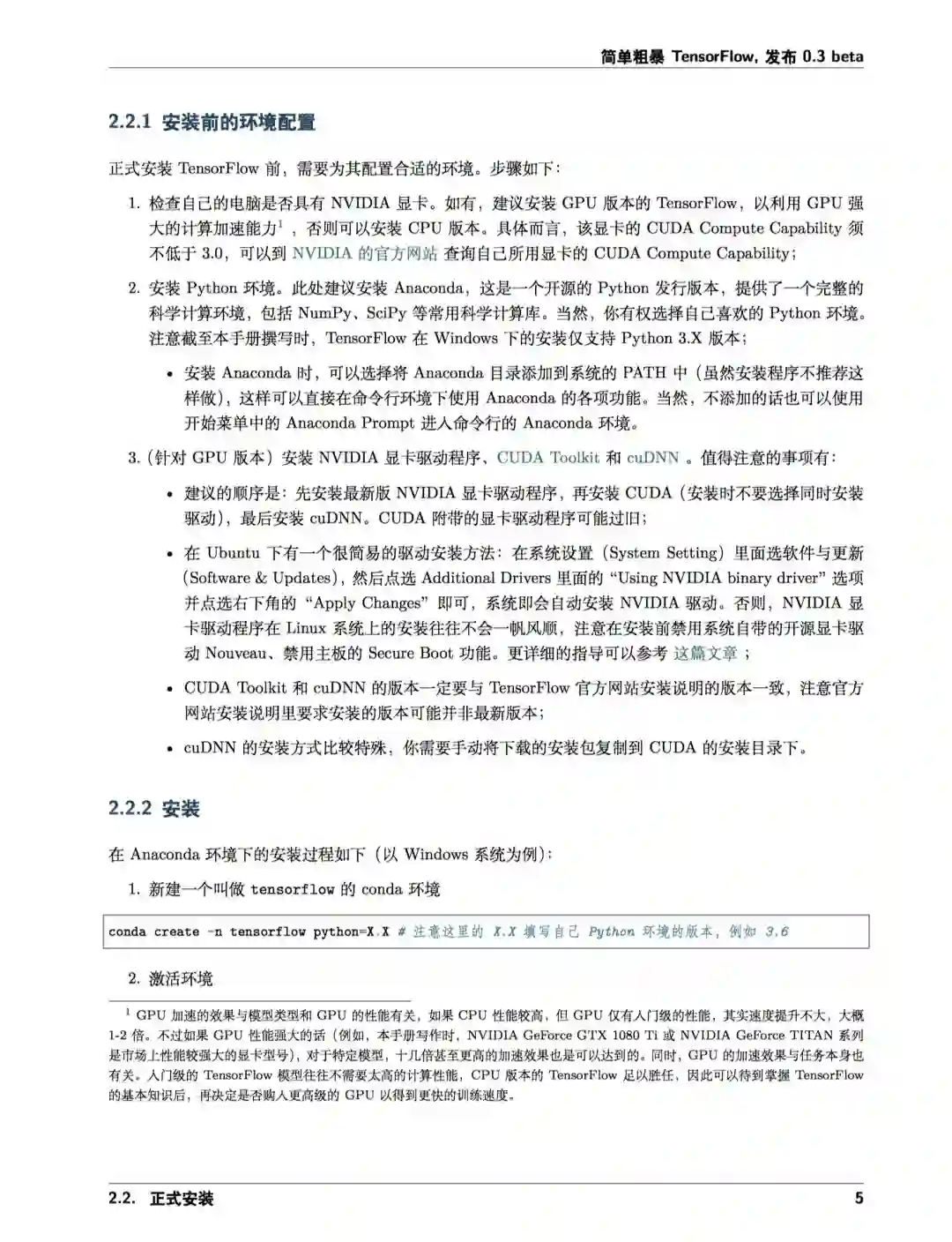
附中文版部分页面:

-END-

专 · 知


人工智能领域26个主题知识资料全集获取与加入专知人工智能服务群: 欢迎微信扫一扫加入专知人工智能知识星球群,获取专业知识教程视频资料和与专家交流咨询!



请PC登录www.zhuanzhi.ai或者点击阅读原文,注册登录专知,获取更多AI知识资料!


请加专知小助手微信(扫一扫如下二维码添加),加入专知主题群(请备注主题类型:AI、NLP、CV、 KG等)交流~

 AI 项目技术 & 商务合作:bd@zhuanzhi.ai, 或扫描上面二维码联系!

请关注专知公众号,获取人工智能的专业知识!

点击“阅读原文”,使用专知

登录查看更多
5

相关内容

Google发布的第二代深度学习系统TensorFlow
模型优化基础,Sayak Paul,67页ppt
专知会员服务
77+阅读 · 2020年6月8日
一份循环神经网络RNNs简明教程,37页ppt
专知会员服务
173+阅读 · 2020年5月6日
简明扼要!Python教程手册,206页pdf
专知会员服务
48+阅读 · 2020年3月24日
Sklearn 与 TensorFlow 机器学习实用指南,385页pdf
专知会员服务
131+阅读 · 2020年3月15日
【干货】谷歌Joshua Gordon 《TensorFlow 2.0讲解》,63页PPT
专知会员服务
28+阅读 · 2019年11月2日
【书籍】深度学习框架:PyTorch入门与实践(附代码)
专知会员服务
167+阅读 · 2019年10月28日
TensorFlow 2.0 学习资源汇总
专知会员服务
67+阅读 · 2019年10月9日
TensorFlow 2.0如何在Colab中使用TensorBoard
专知
17+阅读 · 2019年3月15日
简单粗暴TensorFlow学习教程(PDF)
专知
8+阅读 · 2018年11月18日
机器学习数学基础【附PPT下载】
专知
46+阅读 · 2018年9月17日
深度学习TensorFlow实现集合
专知
10+阅读 · 2018年9月8日
181页机器学习Python介绍书籍pdf下载
专知
18+阅读 · 2018年8月11日
【下载】TensorFlow机器学习教程手把手书谱
专知
38+阅读 · 2017年12月22日
Deformable Style Transfer
Arxiv
14+阅读 · 2020年3月24日
Tutorial on NLP-Inspired Network Embedding
Arxiv
7+阅读 · 2019年10月16日
Mesh R-CNN
Arxiv
4+阅读 · 2019年6月6日
Arxiv
7+阅读 · 2018年6月8日
Arxiv
3+阅读 · 2018年4月10日
VIP会员
相关VIP内容
模型优化基础,Sayak Paul,67页ppt
专知会员服务
77+阅读 · 2020年6月8日
一份循环神经网络RNNs简明教程,37页ppt
专知会员服务
173+阅读 · 2020年5月6日
简明扼要!Python教程手册,206页pdf
专知会员服务
48+阅读 · 2020年3月24日
Sklearn 与 TensorFlow 机器学习实用指南,385页pdf
专知会员服务
131+阅读 · 2020年3月15日
【干货】谷歌Joshua Gordon 《TensorFlow 2.0讲解》,63页PPT
专知会员服务
28+阅读 · 2019年11月2日
【书籍】深度学习框架:PyTorch入门与实践(附代码)
专知会员服务
167+阅读 · 2019年10月28日
TensorFlow 2.0 学习资源汇总
专知会员服务
67+阅读 · 2019年10月9日
相关资讯
TensorFlow 2.0如何在Colab中使用TensorBoard
专知
17+阅读 · 2019年3月15日
简单粗暴TensorFlow学习教程(PDF)
专知
8+阅读 · 2018年11月18日
机器学习数学基础【附PPT下载】
专知
46+阅读 · 2018年9月17日
深度学习TensorFlow实现集合
专知
10+阅读 · 2018年9月8日
181页机器学习Python介绍书籍pdf下载
专知
18+阅读 · 2018年8月11日
【下载】TensorFlow机器学习教程手把手书谱
专知
38+阅读 · 2017年12月22日
相关论文
Deformable Style Transfer
Arxiv
14+阅读 · 2020年3月24日
Tutorial on NLP-Inspired Network Embedding
Arxiv
7+阅读 · 2019年10月16日
Mesh R-CNN
Arxiv
4+阅读 · 2019年6月6日
Arxiv
7+阅读 · 2018年6月8日
Arxiv
3+阅读 · 2018年4月10日
Top
微信扫码咨询专知VIP会员