【GAN】别人家的高中生:入大学前,Ta详细梳理了GAN的发展脉络

2019 年 11 月 14 日 产业智能官

机器之心报道

参与:张倩、一鸣


有人「高考」完还在学习,说出来你可能不信。


昨天,reddit 上出现了一个关于梳理 GAN 发展脉络的博客,作者在博客中详细梳理了过去几年的 GAN 发展历程,包含众多 SOTA 论文及其代码和对应的学习资源。难能可贵的是,博客作者三月份才刚高中毕业,然后利用上大学之前的时间完成了这篇文章。


目前,作者已被伊利诺伊大学香槟分校(University of Illinois at Urbana-Champaign)录取并将于今年秋天入学。


如果你是一名 GAN 的入门学习者,那么这份材料可以帮你迅速理 GAN 发布以来的研究进展。


博客地址:https://blog.floydhub.com/gans-story-so-far/


作者在梳理过程中发现,GAN 的确是一个发展迅速的领域,短短五年就从模糊的灰度像素阵列发展到高度逼真的生成图像,让人无法一眼识别是真是假。


但领域越火,「水」论文的人可能就越多,因此从众多所谓「SOTA」论文中挑出真正做出实质性改进的「SOTA」就显得非常有必要。


一位读者在看完博客后表示,「比起那些最新 SOTA 文章,我更欣赏这种回顾性质的 SOTA 梳理……经常有人抱怨说,有些人只是对 GAN 进行了微小的调整,在 SOTA 基础上前进了一小步,然后就把论文发出去了,并声称『这是最新的 SOTA!』。这其实只是对别人研究的一种重复。因此,如果有更多这种 SOTA 的回顾性文章,就可以过滤掉那些水论文。通过这种回顾可以更加容易地评价那些新出现的研究。」


从 GAN 到 StyleGAN


首先,作者以发展路线图的形式梳理了这几年出现的比较有影响力的 GAN,从最初的 Goodfellow 版 GAN 到近来大火的 BigGAN、StyleGAN 等,博客的后续内容也是按照这张图的顺序进行的。


GAN 路线图。


Goodfellow 版 GAN


GAN 是由 Goodfellow 等人于 2014 年提出的(目前公认的说法)。其基本思想可以概括为:


GAN 包含两个神经网络,一个神经网络尝试生成真实的数据(主要是图片,也可能是其他数据的分布),而另一个网络尝试判别真实的和生成的数据。


标准的生成对抗网络结构。


这场「猫捉老鼠」的游戏会一直继续下去,直到系统达到所谓的「平衡」,即生成器生成的数据以假乱真到判别器无法判别。


Goodfellow 等人 2014 年提出的 GAN 生成的图像。


  • 论文地址:https://arxiv.org/abs/1406.2661

  • 代码实现地址:https://github.com/goodfeli/adversarial

  • 其他资源:https://arxiv.org/abs/1701.00160


DCGAN: 深度卷积生成对抗网络


DCGAN 的思路可以简单概括为:


  • 卷积神经网络=处理图像效果好

  • 生成对抗网络=生成数据效果好

  • ⟹卷积神经网络+生成对抗网络=生成图像效果好


标准的 GAN 使用多层感知机作为网络结构。但是考虑到卷积神经网络在获取图像特征方面的效果,DCGAN 采用了它作为主要网络结构。同时,DCGAN 稍微做了一些调整,使用了转置卷积操作(transposed convolution operation),它的另一个名字是 Deconvolution。转置卷积帮助图像从低清晰度向高清晰度转换,同样的,采用多层转置卷积可以使图像变得生动多彩。


卷积核的工作原理。通过卷积方式将稀疏的图像矩阵转换为密集矩阵。



DCGAN 生成的图片。较 GAN 更清晰,有更多色彩。


  • 论文地址:https://arxiv.org/abs/1511.06434

  • 代码实现地址:https://github.com/floydhub/dcgan

  • 其他资源:https://towardsdatascience.com/up-sampling-with-transposed-convolution-9ae4f2df52d0


CGAN: 条件生成对抗网络


原始的 GAN 从噪声中生成图片。因此,如果训练的是一类图(例如,狗),其能生成这一类图片。但是,如果训练中同时有很多类(例如,狗和猫都有)图片,则生成的图片是这些图片模糊的混合。而 CGAN 可以让用户指定生成的图片分类。


具体的,CGAN 将 one-hot 向量 y 和随机噪声向量 z 拼接,组成如下的结构:


使用 CGAN 可以生成指定的 MNIST 数字。


  • 论文地址:https://arxiv.org/abs/1411.1784 (https://arxiv.org/abs/1511.06434)

  • 代码实现地址:https://github.com/PacktPublishing/Advanced-Deep-Learning-with-Keras (https://github.com/floydhub/dcgan)

  • 其他资源:https://wiseodd.github.io/techblog/2016/12/24/conditional-gan-tensorflow/


CycleGAN


利用 GAN 变体 CycleGAN 进行风格迁移。


GAN 不仅可以用来生成图像,还可以创造「马+斑马」这种叠加效果的图像,CycleGAN 解决的就是这种问题,即图像到图像的转换。


CycleGAN 包含两个生成器(G 和 F)和两个判别器(D_X 和 D_Y)。G 从 X 中得到一张图像,并尝试将其映射到 Y 中的某个图像。判别器 D_Y 预测一张图像究竟是由 G 生成的还是 Y 中的真实图像。


F 也进行类似的操作,即从 Y 中得到一张图像,并尝试将其映射到 X 中的某个图像。判别器 D_X 预测一张图像究竟是由 F 生成的还是 X 中的真实图像。


所有四个网络都是用普通 GAN 的方式训练的,直到得到强大的生成器 G 和 F,生成的图像分别骗过 D_X 和 D_Y。


CycleGAN 的结构。


利用 CycleGAN 将画家的画风移植到照片上。


  • 论文地址:https://arxiv.org/abs/1703.10593v6

  • 代码实现地址:https://github.com/junyanz/CycleGAN


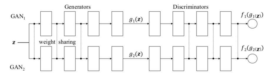
CoGAN:成对(Coupled)生成对抗网络


想要更好的结果?为什么不试试两个 GAN?


CoGAN 的原作者这样解释:


「在这个系统中,有两个队伍,每个队伍有两个队员。生成模型是其中一个队,生成一个不属于一类图片的图片对来迷惑判别器队。判别器队尝试将图片的类,以及是否是训练数据或生成数据都判别出来。两个队伍共享权重。」


CoGAN 的结构。


CoGAN 的效果。相比 DCGAN 清晰度更高,更为真实。


  • 论文地址:https://arxiv.org/abs/1606.07536

  • 代码实现地址:https://github.com/mingyuliutw/CoGAN

  • 其他资源:https://wiseodd.github.io/techblog/2017/02/18/coupled_gan/ 


ProGAN


训练 GAN 有很多问题,其中最大的问题是训练的不稳定性。


有时候,判别器和生成器无法从彼此学习数据。有时候,生成的图片变得非常奇怪。


ProGAN 可以通过逐层提高生成图片的分辨率来用来稳定 GAN 的训练。


这一逻辑是:生成 4x4 的图片比生成 1024x1024 图片要更简单。同时,从 16x16 的图片映射到 32x32 比从 2x2 的图片映射更容易。


因此 ProGAN 首先训练一个 4x4 的生成器和一个 4x4 的判别器,并在训练进程中逐渐增加层数,提高分辨率。


ProGAN 逐渐加深训练的过程。随着网络层数变深,图像越来越清晰。


  • 论文地址:https://arxiv.org/abs/1710.10196

  • 代码实现地址:https://github.com/tkarras/progressive_growing_of_gans


WGAN:Wasserstein 生成对抗网络


WGAN 中的「W」指的是 Wasserstein。WGAN 提出了一种新的代价函数。


过去 GAN 的 minimax 目标函数



而 WGAN 使用:



GAN 的判别器和 WGAN 的判别器在学习区分高斯分布数据的情况。GAN 可能会出现梯度消失,但 WGAN 在空间内始终保持稳健的梯度变化。



新的代价函数在数学上可以防止梯度消失的情况,因此具有更好的训练稳定性。


WGAN(左)和 DCGAN(右)生成房子图片的效果对比。WGAN 更稳健,出错更少。


  • 论文地址:https://arxiv.org/abs/1701.07875v3

  • 代码实现地址:https://github.com/eriklindernoren/Keras-GAN


SAGAN:自注意力生成对抗网络


虽然使用转置卷积的 GAN 可以「扫描」图片的特征映射,但是其只能获得附近的信息。


SAGAN 使用自注意力机制,在全局图像中关注需要注意的特征信息。


SAGAN 使用注意力机制,高亮部位为注意力机制关注的位置。


  • 论文地址:https://arxiv.org/abs/1805.08318v1

  • 代码实现地址:https://github.com/heykeetae/Self-Attention-GAN


BigGAN:大型生成对抗网络


BigGAN 由 DeepMind 提出,由于生成效果高度逼真而被誉为「史上最强 GAN 图像生成器」。


DeepMind 在研究 GAN 时尝试了前无古人的事情。他们用强大的深度学习技术训练 GAN 的网络。



首先,DeepMind 使用 SAGAN 作为基线,并添加了光谱特征作为输入。其次,他们将批大小提升了 50%,通道数提升了 20%。同时,研究人员使用了截断方法来提升样本的质量。最终,他们在新的数据集 JFT-300 上进行训练,这是一个类似于 ImageNet 的数据集,但是有 3 亿张图片。


BigGAN 生成的高清晰图片,包含各种类别。


  • 论文地址:https://arxiv.org/abs/1809.11096v2

  • 代码实现地址:https://github.com/huggingface/pytorch-pretrained-BigGAN


StyleGAN:基于风格的生成对抗网络


StyleGAN 来自英伟达的一项研究,关注的是损失函数、稳定性、架构等。


因此,StyleGAN 没有专注于生成更加逼真的图像,而是致力于提高 GAN 对生成图像的精确控制能力。


为了达到图像风格级别的控制,StyleGAN 使用了适应实例归一化(Adaptive instance normalization)、潜在向量映射网络、不断学习的输入等已有技术。


英伟达 StyleGAN 生成的图像。


  • 论文地址:https://arxiv.org/abs/1812.04948

  • 代码实现地址:https://github.com/NVlabs/stylegan




先进制造业+工业互联网




产业智能官  AI-CPS


加入知识星球“产业智能研究院”:先进制造业OT(自动化+机器人+工艺+精益)技术和工业互联网IT技术(云计算+大数据+物联网+区块链+人工智能)深度融合,在场景中构建“状态感知-实时分析-自主决策-精准执行-学习提升”的机器智能、认知计算系统;实现产业转型升级、DT驱动业务、价值创新创造的产业互联生态链。


云、大、物、链、智等工业互联网IT技术分支用来的今天,制造业者必须了解如何将“技术”全面渗入整个公司、产品、业务等商业场景中, 利用工业互联网形成数字化、网络化和智能化力量,实现行业的重新布局、企业的重新构建和焕然新生。

深度融合的先进OT技术和工业互联网IT技术作为第四次工业革命的核心驱动力,将进一步释放历次科技革命和产业变革积蓄的巨大能量,并创造新的强大引擎。 重构生产、分配、交换、消费等经济活动各环节,形成从宏观到微观各领域的智能化新需求,催生新技术、新产品、新产业、新业态、新模式。引发经济结构重大变革,深刻改变人类生产生活方式和思维模式,实现社会生产力的整体跃升。


版权声明产业智能官(ID:AI-CPS推荐的文章,除非确实无法确认,我们都会注明作者和来源,涉权烦请联系协商解决,联系、投稿邮箱:erp_vip@hotmail.com。




登录查看更多
1

相关内容

GAN:生成性对抗网,深度学习模型的一种,在神经网络模型中引入竞争机制,非常流行。
最新《生成式对抗网络》简介,25页ppt
专知会员服务
176+阅读 · 2020年6月28日
专知会员服务
109+阅读 · 2020年5月21日
2020图机器学习GNN的四大研究趋势,21篇论文下载
专知会员服务
136+阅读 · 2020年2月10日
最新!Yann Lecun 纽约大学Spring2020深度学习课程,附PPT下载
GANs最新综述论文: 生成式对抗网络及其变种如何有用
专知会员服务
72+阅读 · 2019年10月19日
一文看懂GAN演进图谱
AINLP
8+阅读 · 2019年6月23日
GAN毕业手册:从零到一构建自己的GAN模型
AI前线
14+阅读 · 2019年5月15日
万字综述之生成对抗网络(GAN)
PaperWeekly
43+阅读 · 2019年3月19日
【GAN】2018最佳生成性对抗网络GAN论文回顾与挑战
产业智能官
11+阅读 · 2019年1月21日
2018 年最棒的三篇 GAN 论文
AI科技评论
4+阅读 · 2019年1月14日
【GAN】生成式对抗网络GAN的研究进展与展望
产业智能官
12+阅读 · 2017年8月31日
王飞跃:生成式对抗网络GAN的研究进展与展望
机器学习研究会
7+阅读 · 2017年8月26日
GAN | GAN介绍(1)
中国科学院网络数据重点实验室
17+阅读 · 2017年7月26日
GAN猫的脸
机械鸡
11+阅读 · 2017年7月8日
GAN | GAN介绍(2)
KingsGarden
27+阅读 · 2017年3月14日
Arxiv
4+阅读 · 2018年9月25日
Video-to-Video Synthesis
Arxiv
9+阅读 · 2018年8月20日
Arxiv
5+阅读 · 2018年5月21日
VIP会员
相关资讯
一文看懂GAN演进图谱
AINLP
8+阅读 · 2019年6月23日
GAN毕业手册:从零到一构建自己的GAN模型
AI前线
14+阅读 · 2019年5月15日
万字综述之生成对抗网络(GAN)
PaperWeekly
43+阅读 · 2019年3月19日
【GAN】2018最佳生成性对抗网络GAN论文回顾与挑战
产业智能官
11+阅读 · 2019年1月21日
2018 年最棒的三篇 GAN 论文
AI科技评论
4+阅读 · 2019年1月14日
【GAN】生成式对抗网络GAN的研究进展与展望
产业智能官
12+阅读 · 2017年8月31日
王飞跃:生成式对抗网络GAN的研究进展与展望
机器学习研究会
7+阅读 · 2017年8月26日
GAN | GAN介绍(1)
中国科学院网络数据重点实验室
17+阅读 · 2017年7月26日
GAN猫的脸
机械鸡
11+阅读 · 2017年7月8日
GAN | GAN介绍(2)
KingsGarden
27+阅读 · 2017年3月14日
Top
微信扫码咨询专知VIP会员