来对答案了!2022年阿里全球数学竞赛预赛答案公布,00后选手占40%

2022 年 5 月 25 日 机器之心

机器之心报道

编辑:陈萍、杜伟

今年的阿里全球数学竞赛预选赛,你参加了吗?


5 月 23 日,2022 年阿里巴巴全球数学竞赛于达摩院官网公布预选赛赛题及答案。


在今年的国际数学日即 3 月 14 日,阿里巴巴全球数学竞赛报名正式启动。今年是阿里巴巴首次公开征集选题,人人皆可出题,人人皆可答题。首次公开征集选题后,各行各业的数学爱好者踊跃出题,赛题组共收到 145 道大众选题。出题人从 14 岁的少年到 83 岁的老人,来自亚洲、欧洲、非洲等多个大洲。假如明年还是公开征集选题的话,今年没赶上的小伙伴,明年可以试一试,说不定自己的题目就入选了。

预选赛的题目类型包括选择题、解答题、证明题。预选赛为开卷考试,允许查阅、参考线上 / 线下资料,允许使用编程软件答题。禁止与他人讨论、外传赛题以及其他一切形式的作弊行为。

今年共有来自 6 个大洲的 5 万人参与比赛,参赛者年龄跨越不同年龄段,甚至能见到 400 多名博士和 30 名小学生同台竞争,00 后选手占比高达 40%,只要热爱数学,都可以参与。根据往年经验,将有 1% 的参赛者进入决赛。

今年的奖金也很可观,根据官网显示:金奖奖金为 4 万美元,银奖为 2 万美元,铜奖为 1 万美元,优秀奖为 5000 美元。


本次预选赛成绩以及晋级决赛名单将于 6 月 8 日公布,决赛将于 6 月 18 日开启。

题目难度到底如何,我们看看试卷就知道了。

预选赛试题与答案

2022 阿里巴巴全球数学竞赛预选赛共有 8 大道题,分为 3 道单选题、2 道证明题和 3 道解答题。

第 1 道单选题关于磁性几何魔方。


答案如下:


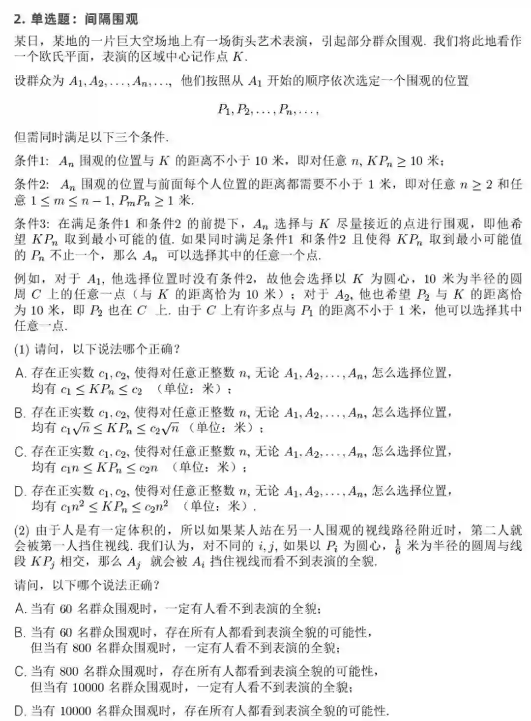
第 2 道单选题关于间隔围观,分为两小问。


小问(1)答案如下:


小问(2)答案如下:


第 3 道单选题关于「虎虎生威」盲盒概率分布,也分为两小问。


小问(1)答案如下:


小问(2)答案如下:


第 4 道证明题,求证函数左一致等价于右一致。


答案如下:


第 5 道证明题。


答案如下:


第 6 道解答题关于「忙碌的快递员」。


答案如下:


第 7 道解答题有 3 小证明。


证明(1)答案如下:


证明(2)答案如下:


证明(3)答案如下:


第 8 道解答题关于「开幕式的节目设计」,涉及到无人机的绕圈滑行等。该解答题也分为两小问。


小问(1)答案如下:


小问(2)答案如下:


你答对了几题?

参考链接:
https://damo.alibaba.com/events/140
https://weibo.com/u/1897953162


© THE END 

转载请联系本公众号获得授权

投稿或寻求报道:content@jiqizhixin.com

登录查看更多
0

相关内容

数学是关于数量、结构、变化等主题的探索。
Leetcode 高频题 2021 版
专知会员服务
57+阅读 · 2022年2月5日
ICLR 2022 评审出炉!来看看得分最高8份的31篇论文是什么!
ICLR 2021 评审出炉!来看看得分最高的50篇论文是什么!
专知会员服务
41+阅读 · 2020年11月13日
专知会员服务
114+阅读 · 2020年10月8日
最新算法大赛,超420万总奖金!
夕小瑶的卖萌屋
1+阅读 · 2022年7月6日
校招|2022暑期实习问卷&笔试又将来袭!
微软招聘
0+阅读 · 2022年2月24日
国家自然科学基金
0+阅读 · 2015年12月31日
国家自然科学基金
0+阅读 · 2014年12月31日
国家自然科学基金
0+阅读 · 2014年12月31日
国家自然科学基金
0+阅读 · 2013年12月31日
国家自然科学基金
0+阅读 · 2012年12月31日
国家自然科学基金
0+阅读 · 2012年12月31日
国家自然科学基金
1+阅读 · 2012年9月30日
国家自然科学基金
0+阅读 · 2011年12月31日
国家自然科学基金
4+阅读 · 2011年8月31日
国家自然科学基金
0+阅读 · 2008年12月31日
Arxiv
0+阅读 · 2022年7月26日
Arxiv
0+阅读 · 2022年6月29日
Disentangled Information Bottleneck
Arxiv
12+阅读 · 2020年12月22日
VIP会员
相关基金
国家自然科学基金
0+阅读 · 2015年12月31日
国家自然科学基金
0+阅读 · 2014年12月31日
国家自然科学基金
0+阅读 · 2014年12月31日
国家自然科学基金
0+阅读 · 2013年12月31日
国家自然科学基金
0+阅读 · 2012年12月31日
国家自然科学基金
0+阅读 · 2012年12月31日
国家自然科学基金
1+阅读 · 2012年9月30日
国家自然科学基金
0+阅读 · 2011年12月31日
国家自然科学基金
4+阅读 · 2011年8月31日
国家自然科学基金
0+阅读 · 2008年12月31日
Top
微信扫码咨询专知VIP会员