云平台 Linux 服务器问题场景分析思路及工具箱

2019 年 5 月 7 日 高效开发运维
作者 | 谢英豪
作者整理了云平台 Linux 服务器(下文中区分了物理机及虚拟机)运维中的常见问题场景、分析工具箱及判别思路,主要针对中高级 linux 服务器运维人员。
   前言   

本文主要结合笔者在苏宁云平台支撑工作中的实践,以基于经验切实有效的判定分析方式贯穿, 整理了云平台 Linux 服务器(下文中区分了物理机及虚拟机)运维中的常见问题场景、分析工具箱及判别思路。主要包含以下三部分:

1. Linux 服务器 CPU、I/O、内存性能异常的常用工具、判定标准、以及分析思路。
2. Linux 服务器异常宕机的故障可能的原因、定位方法与常规分析思路。
3. Linux 服务器丢包的问题可能的原因、定位方法与常规分析思路。

读者范围:中高级 linux 服务器运维人员

注:本文结合问题图景枚举了各个 tool 与分析关联较大的参数及用法,以起到一个示例说明,各工具的详细用法需要自行阅读研习 man 手册。

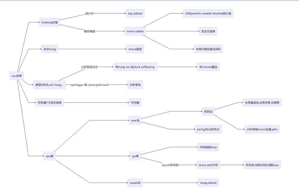
CPU 异常

top
top -H -d 1 -c

高亮列及运行进程 z x y
选择 shift+L/Rarrow
pidstat

-d 磁盘读写报告 I/O 统计
-r 内存使用及缺页
-u CPU
-l 展示命令行及参数
-w switch
-t 显示线程的统计
-T

每秒展示活动进程的 CPU 使用率
pidstat -u 1
按线程组关系聚合展示 CPU 消耗时间,帮助找出 busy 线程
pidstat -t 1 -T ALL
sar

-b 块统计
-B 页面
-r 页面使用统计
-R 页面回收统计
-d 磁盘使用统计
-q 调度统计
-S swap
-m 运行频率
-v 文件 inode dentry 活动统计
-w 调度 switch
-W 换入换出统计
-n 网络 DEV, EDEV, NFS, NFSD, SOCK, IP, EIP, ICMP, EICMP, TCP, ETCP, UDP, SOCK6, IP6, EIP6, ICMP6, EICMP6 and UDP6
-s 00:00:00 -e 00:21:00 指明要查看的开始结束时间

iotop
iostat
Nmon 分析 NMON Visulizar

NMON Visulizar 是来自于 IBM 的 Nmon 可视化分析工具

sysrq
开启开关
echo 1 > /proc/sys/kernel/sysrq
打印进程堆栈
echo t > /proc/sysrq-trigger
eg. 如果已经 softlockup 且业务影响已然明显, 停业务后用下面命令产生一个 vmcore
echo c > /proc/sysrq-trigger
strace

-c 统计系统调用次数及时间
-f 也 trace 子进程调用
-e 指明关心的调用 eg. -e open,write

eg:

命令执行时挂起,了解进程挂在哪个 syscall
strace cmd arg
进程系统调用开销较大,获取 syscall 统计
strace -p PID -c
gdb

bt 查看执行堆栈
frame 切换工作帧

用户进程的 cpu 消耗影响系统整体使用,配合 debuginfo 及代码可大致梳理出占用逻辑,attach 后,进程会 STOP
gdb -p PID
perf

perf top 在线采样及展示:

-e 指明事件,默认是 cycle,全部时间可 perf list 查询
-G 调用图
-F 采样频率
-d 刷新间隔
-p 特定进程
-C 特定核

perf top -d1 -G -F 99 -z
shift + e 可展开堆栈视图
shift + c 可折叠堆栈视图

perf record/report

record 输出采样文件 perf.data 文件
report 解析

perf record -F 99 -a -g -p PID -C 6 sleep 5
perf report
内存异常

一般检查
free

cat /proc/self/status
cat /proc/self/smaps

numastat -m

numactl --hardware

cat /proc/meminfo
zoneinfo
cat /proc/zoneinfo |egrep "zone|min|low|high|free|present"
....
Node 0, zone Normal
pages free 3195167
min 13740
low 17175
high 20610
present 3361280
nr_free_pages 3195167
high: 186
high: 186
三条水线

sysctl -a|grep extra_free_kbytes min_free_kbytes extra_free_kbytes 的组合值构成三个水线。

1. 直接回收线 MIN min_free_kbytes
2. 后台回收线 LOW 5/4* min_free_kbytes + extra_free_kbytes
3. 后台回收停止 HIGH 3/2* min_free_kbytes + extra_free_kbytes

物理页面情况
cat /proc/buddyinfo

Node 0, zone DMA 2 2 1 1 1 0 1 0 1 1 3
Node 0, zone DMA32 730 596 414 339 277 214 159 127 85 68 557
Node 0, zone Normal 447 558 348 166 72 45 1021 888 607 252 2661
内核结构缓冲
slabtop
了解当前内核数据结构内存消耗
I/O 异常

io scheduler

cfq deadline noop

blktrace & blkparser

当意外的 I/O 延迟发生,需要深入了解 I/O 延迟分布,需要使用 blktrace & blkparser 工具进行细致分析。

dd

学会合理使用 oflag 标志 sync 同步刷出数据 direct 绕过 pagecache。

fio

用来标定系统 I/O 能力的便捷工具:

fio -filename=/dev/mapper/vg_os-testlv  -direct=1 -iodepth 1 -thread -rw=randwrite -ioengine=psync -bs=8k -size=100G -numjobs=96 -runtime=60 -group_reporting -name=mytest
du & df

面向块占用及文件系统占用的查询分析:strace 可以看出两个命令原理的差异:df 读取文件系统信息,du stat 各个文件然后累加。

两者出入较大需进一步考察:
是否存在空洞?
是否一个文件用户已经看不到但是文件系统还没有真正删除?(就是打开文件被删除的情况 lsof +L1)
是否被某些挂载点隐藏了之前的目录文件?
df 显示错误的话怀疑是否 fs 损坏?
网络异常场景

ethtool
ethtool -S
关注 drop error
tc 统计检查
tc -s -d qd
关注包 drop 情况
ss netstat iftop
常用连接查看
netstat -ntp
netstat -ntpl
ss -ie
tcpdump

-i 待抓取的网口名字
-w 抓包文件,可以是时间格式化串
-G 回滚时长,单位秒
-c 抓取多少个包后退出
-s 抓取部分报文,单位字节
-r 读取抓包文件离线分析
-z 调用 gzip 等工具做压缩
-Z 切换 user 运行,默认是 tcpdump
-B 设置 buf 大小,不然抓不全单位 KB 10240

eg.

tcpdump tcp port 80 and host
tcpdump -s0 -w %m_%d_%H_%M_%S.pcap -G 5 -z gzip -Z root -c 100000 -i any
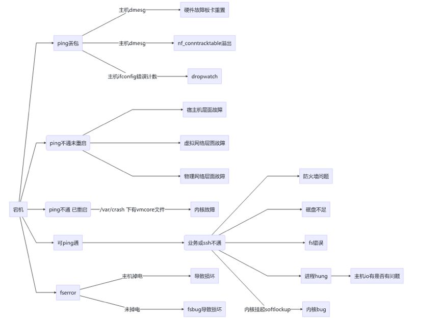
宕机场景分析

dropwatch
crash 工具

log 查看宕机关联日志
bt 查看宕机位置
sys 查看基本信息

crash  vmcore  vmlinux
vmlinux 来自于 kernel debuginfo 包,是带调试信息的二进制内核镜像

如果系统未正确生成 vmcore, 需检查 /etc/kdump.conf 配置及其中的设定 vmcore 路径
此处讨论已开始涉及内核态问题,常见异常分析领域不再展开
   总结   

本文场景化地总结了云平台几类常见的 Linux 服务器异常分析思路及 toolset, 篇幅所限无法面面俱到,但如开篇提到,真正的快速有效的问题判别定位离不开对系统领域的熟悉与细致缜密的判断,以场景化方式灵活地运用好工具箱,达到由表及里、由浅入深的理解系统,快速高效解决线上问题。


作者简介

谢英豪,苏宁科技集团云平台中心高级工程师,长期耕耘于 Linux 内核及操作系统的支撑领域,保障苏宁云环境线上海量 KVM Server Farm 的稳定高效运行。


活动推荐

QCon 广州站日程上线,部分精彩内容提前剧透:

百万级复杂业务 Ops 系统建设——基于事件的智能运维体系

9102 年的微服务

微博 Service Mesh 实践

美团一站式业务稳定性保障平台的 AIOps 实践

更多架构设计、微服务、DevOps 等相关实践领域尽在 QCon 广州 2019,感兴趣的同学抓紧时间向 Boss 申请报名,有任何问题请联系小助手鱼丸,电话:13269078023 (微信同)。扫描下方二维码或点击阅读原文,提前 get 干货信息!


登录查看更多
0

相关内容

Python导论,476页pdf,现代Python计算
专知会员服务
264+阅读 · 2020年5月17日
【北京大学】面向5G的命名数据网络物联网研究综述
专知会员服务
38+阅读 · 2020年4月26日
【实用书】流数据处理,Streaming Data,219页pdf
专知会员服务
78+阅读 · 2020年4月24日
【新书】Java企业微服务,Enterprise Java Microservices,272页pdf
TensorFlow Lite指南实战《TensorFlow Lite A primer》,附48页PPT
专知会员服务
70+阅读 · 2020年1月17日
【干货】大数据入门指南:Hadoop、Hive、Spark、 Storm等
专知会员服务
98+阅读 · 2019年12月4日
【电子书】C++ Primer Plus 第6版,附PDF
专知会员服务
88+阅读 · 2019年11月25日
在K8S上运行Kafka合适吗?会遇到哪些陷阱?
DBAplus社群
9+阅读 · 2019年9月4日
Kali Linux 渗透测试:密码攻击
计算机与网络安全
18+阅读 · 2019年5月13日
浅谈 Kubernetes 在生产环境中的架构
DevOps时代
11+阅读 · 2019年5月8日
一个牛逼的 Python 调试工具
机器学习算法与Python学习
15+阅读 · 2019年4月30日
Pupy – 全平台远程控制工具
黑白之道
43+阅读 · 2019年4月26日
Linux挖矿病毒的清除与分析
FreeBuf
14+阅读 · 2019年4月15日
Kong 1.1 带来声明式配置与无数据库部署模式
开源中国
8+阅读 · 2019年3月28日
34个最优秀好用的Python开源框架
专知
9+阅读 · 2019年3月1日
手把手教你安装深度学习软件环境(附代码)
数据派THU
4+阅读 · 2017年10月4日
Teacher-Student Training for Robust Tacotron-based TTS
Arxiv
3+阅读 · 2018年3月22日
VIP会员
相关资讯
在K8S上运行Kafka合适吗?会遇到哪些陷阱?
DBAplus社群
9+阅读 · 2019年9月4日
Kali Linux 渗透测试:密码攻击
计算机与网络安全
18+阅读 · 2019年5月13日
浅谈 Kubernetes 在生产环境中的架构
DevOps时代
11+阅读 · 2019年5月8日
一个牛逼的 Python 调试工具
机器学习算法与Python学习
15+阅读 · 2019年4月30日
Pupy – 全平台远程控制工具
黑白之道
43+阅读 · 2019年4月26日
Linux挖矿病毒的清除与分析
FreeBuf
14+阅读 · 2019年4月15日
Kong 1.1 带来声明式配置与无数据库部署模式
开源中国
8+阅读 · 2019年3月28日
34个最优秀好用的Python开源框架
专知
9+阅读 · 2019年3月1日
手把手教你安装深度学习软件环境(附代码)
数据派THU
4+阅读 · 2017年10月4日
Top
微信扫码咨询专知VIP会员