实时性语义分割算法大盘点

2020 年 10 月 31 日 极市平台
↑ 点击 蓝字  关注极市平台

作者 丨明泽Danny
来源丨 3D视觉工坊
编辑丨极市平台

极市导读

 

语义图像分割是计算机视觉中发展最快的领域之一,有着广泛的应用。本文以24篇相关论文作为切入点,总结汇总了多种实时性语义分割的算法,非常值得分享收藏。>>加入极市CV技术交流群,走在计算机视觉的最前沿


语义分割论文

语义图像分割是计算机视觉中发展最快的领域之一,有着广泛的应用。在许多领域,如机器人和自动驾驶汽车,语义图像分割是至关重要的,因为它提供了必要的上下文,以采取行动,基于对场景的理解在像素级。
对于图像的理解有一下几个层次:
  1. 分类,即将图像中最具代表性的物体归为某一个类;
  2. 带有定位的分类,对分类任务的一个扩展,使用边界框将对象框起来在分类;
  3. 目标检测,对多个不同类型的对象进行分类和定位;
  4. 语义分割,是对图像中的每个像素进行分类和定位;
  5. 实例分割,是语义分割的扩展,在实例分割中,相同类型的不同对象被视为不同的对象;
  6. 全景分割,结合语义分割和实例分割,所有像素被分配一个类标签,所有对象实例都被独立分割

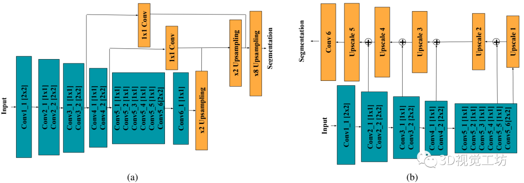
【1】自主驾驶车辆实时语义分割的比较研究

《A Comparative Study of Real-time Semantic Segmentation for Autonomous Driving》
链接:
https://openaccess.thecvf.com/content_cvpr_2018_workshops/papers/w12/Siam_A_Comparative_Study_CVPR_2018_paper.pdf
该文构建了一个实时语义分割框架,通过不同的编码解码框架,提供了几个例子编码器,包括VGG16, Resnet18, MobileNet,和ShuffleNet和解码器,包括SkipNet, UNet和膨胀前端。该框架是可扩展的,可以添加新的编码器和解码器。
语义分割方法的分类:

【2】高效的语义分割CNN设计技术分析

《Analysis of efficient CNN design techniques for semantic segmentation》
链接:
https://openaccess.thecvf.com/content_cvpr_2018_workshops/papers/w12/Briot_Analysis_of_Efficient_CVPR_2018_paper.pdf
与上一个一样都是编码解码结构:
简单的编码器:
Handling scale of objects
a)Cross channel filters
b)Cross layer connections
c)Wider bank of filters
d)Split branching and summation joining

量化:
使用tensorflow或Nvidia TensorRT将神经网络的float32类型计算量化为int8类型的计算,实现加速,直接用int8类型计算对神经网络进行训练
高效结构设计原则
1.通过约束结构超参数平衡模型大小和准确率:增加网络深度,减少每一个卷积层输入的通道数,减小输入图片的分辨率
2.减少冗余的卷积核:卷积核分解(一个7x7卷积层分解为3个3x3卷积层, kxk卷积层分解为1xk卷积层和kx1卷积层)
3.通过激活函数校准卷积核(CReLU)
使用对称性校准卷积核(G-CNN)
卷积设计
  1. 1x1卷积降维,减少卷积的输入通道数
  2. Group convolution
  3. Depth-wise Separable convolution
实验结果:

【3】基于空间稀疏性的实时语义图像分割

《Real-time Semantic Image Segmentation via Spatial Sparsity》
链接: https://arxiv.org/pdf/1712.00213.pdf
对于一个典型的两输入的全卷积网络引入了空间稀疏性,展示了在提高Inference速度的同时并没有随时太多精度;
展示了使用空间稀疏性,使用in-column和cross-column的链接、移除残差单元,能够25倍的缩小计算开销,丢掉一点精度。
三种典型方法:
下面是该问提出的框架:
实验结果:

【4】ENet:一种用于实时语义分割的深度神经网络架构

《ENet: A Deep Neural Network Architecture for Real-Time Semantic Segmentation》
链接: https://arxiv.org/abs/1606.02147
ENet是为移动端开发而设计的分割框架,其主要结构为如下图中的bottleneck模块
其模型架构如下:
1.为了减少内核调用和内存操作,没有在任何投影中使用bias,因为cuDNN会使用单独的内核进行卷积和bias相加。这种方式对准确性没有任何影响。
2.在每个卷积层和随后的非线性层之间,使用BN
3.在解码器中,用max unpooling代替max pooling,用无bias的spatial convolution代替padding
4.在最后一个上采样模块中没有使用池化索引,因为initial初始块是在输入图的3个通道上进行的操作,而最终的输出具有C个特征图(分割对象类别的数量)。

【5】ICNet用于高分辨率图像的实时语义分割

《ICNet for Real-Time Semantic Segmentation on High-Resolution Images》
链接: https://arxiv.org/abs/1704.08545
ICNet使用了级联的图像输入(即低、中、高分辨率图像),采用了级联的特征融合单元,训练时使用了级联的标签监督。

ICNet包括三个分支:
1.低分辨率分支来获取语义信息,将原图1/4大小的图像输入到PSPNet中,降采样率为8,产生了原图1/32的特征图。
2.中分辨率和高分辨率的分支进行粗糙预测的恢复和细化,图2中部和底部分支,获得高质量的分割。
3.高分辨率分支采用轻加权的CNNs(绿色虚线框,底部分支和中部分支);不同分支输出的特征图采用级联特征融合单元进行融合,训练时接受梯级标签监督。
级联特征融合:

【6】加速自动驾驶的语义分割

《Speeding up Semantic Segmentation for Autonomous Driving》
链接: https://openreview.net/pdf?id=S1uHiFyyg
该架构包括ELU激活功能、一个类似挤压式的编码器、随后的并行扩展卷积以及一个具有类似于sharpmask的细分模块的解码器
译文:该编码器是一个改进的SqueezeNet 架构,它被设计为一个低延迟的网络,用于图像识别,同时保持AlexNet的准确性。
实验结果:

【7】高效卷积网络用于实时语义分割

实时语义分割的《Efficient ConvNet for Real-time Semantic Segmentation》
链接:
http://www.robesafe.uah.es/personal/eduardo.romera/pdfs/Romera17iv.pdf
Efficient ConvNet模型整体结构遵循编码-解码结构,
详细构造如下表:
整个模型包含23层,其中1-16层为Encoder,17-23层为Decoder。
编码部分包含1、2、8层的下采样过程,以及余下层的Non-bt-1D提取特征。其中Non-bt-1D、Downsample构造如下:
实验结果:

【8】ERFNet:用于实时语义分割的高效残差分解卷积网络

《ERFNet: Efficient Residual Factorized ConvNet for Real-time Semantic Segmentation》
链接:
http://www.robesafe.es/personal/eduardo.romera/pdfs/Romera17tits.pdf
REFNet沿用了编码-解码结构,其详细结构如表所示。
整个网络包含23层,其中1-16层为Encoder, 17-23层为Decoder。
Downsampler block受另一个实时语义分割网络Enet的设计,其实本文不少灵感也来自于Enet:
例如在初始图像输入1024X512X3,左边经过3X3卷积,步长strides = 2,得到16 channels,
右边经过MaxPooling 得到3 channels,经过concat操作后得到16channels,最终图像变为 512X256X16,然后使用Relu函数激活传入下一层。
优点在于从输入图像一开始就进行了减少输入图像尺寸的操作,本身视觉信息就存在大量冗余,这样节省了大量的计算。

【9】EDANet:用于实时语义分割的高效的非对称卷积密集模块

《Efficient Dense Modules of Asymmetric Convolution for Real-Time Semantic Segmentation》
链接: https://github.com/shaoyuanlo/EDANet
模型框架如下:

主要分为这么几个模块,Downsampling Block和EDA Block和最后的Projection Layer。其中的EDA Block又包括多个EDA module。其中EDA module的结构如下所示:
其中有两组asymmetric conv,前一组是正常的conv,后一组是dilated conv,这种asymmetic conv可以减少33%的计算量,并且只会带来少量的性能下降。

对于网络结构的设计,使用了ENet的initial block作为downsampling block,并且分成了两种模式,其表示如下:
这样的downsampling block可以让网络具有更大的感知野,用于收集上下文信息,在最后,相对于全解析度的输入图片,特征尺寸变为了1/8,而其他的网络比如SegNet特征尺寸则变为了1/32。

【10】ESPNet:扩展卷积的高效空间金字塔语义分割

《ESPNet: Efficient Spatial Pyramid of Dilated Convolutions for Semantic Segmentation》
链接: https://arxiv.org/pdf/1803.06815.pdf
原理:ESP Module基于卷积分解原理,将标准卷积分解为两个步骤:
1)point-wise convolutions 逐点卷积
2)spatial pyramid of dilated convolutions 空间金字塔型膨胀卷积
ESP运算高效,并且可以用在CNNs的不同空间级别上(主要是相对ASP而言)
理论上,ESP模块比Inception 和 ResNext的模块更高效。另外的试验结果表明,在相同硬件和计算条件下,ESP模块也优于现有表现最佳的MobileNet 和 ShuffleNet
ESP模块:

因为使用了大感受野的膨胀卷积,导致了gridding artifacts现象,如下图所示。本文提出了使用HFF方法来解决该问题,具体做法就是从最小的膨胀卷积核输出的那张feature map开始,逐级叠加。这样的做法并没有引入任何新的参数,同时计算量上也没有增加太多,但却有效地改善了网格效应。

【11】ESPNetv2:一个轻量级、高效、通用的卷积神经网络

《ESPNetv2: A Light-weight, Power Efficient, and General Purpose Convolutional Neural Network》
链接: https://arxiv.org/pdf/1811.11431.pdf
与第一版本相比,其特点如下:
1)将原来ESPNet的point-wise convolutions替换为group point-wise convolutions;
2)将原来ESPNet的dilated convolutions替换为depth-wise dilated convolution;
3)HFF加在depth-wise dilated separable convolutions和point-wise (or 1 × 1)卷积之间,去除gridding artifacts;
4)使用group point-wise convolution 替换K个point-wise convolutions;
5)加入平均池化(average pooling ),将输入图片信息加入EESP中;
6)使用级联(concatenation)取代对应元素加法操作(element-wise addition operation );
其总体框架如图所示:

【12】轻量级语义分段的集中综合卷积

《Concentrated-Comprehensive Convolutions for lightweight semantic segmentation》
链接: https://arxiv.org/pdf/1812.04920v1.pdf
第一阶段对来自邻近像素的压缩信息使用两个深度上的不对称卷积。第二阶段利用与第一阶段特征图在深度上可分离的扩张卷积来增加感受野。通过用提议的CCC模块替换传统ESP模块,在不降低Cityscapes数据集精度的情况下,与速度最快的模型之一ESPnet相比,减少一半的参数数量和35%的失败数量。
带孔卷积中的定位信息缺失
集中综合卷积(CCC)块的结构如下:

CCC模块由信息集中阶段和综合卷积阶段组成。信息集中阶段使用简单的卷积核聚合局部特征信息。综合卷积阶段是通过放大看到较大的感受野,然后是混合信道信息的点卷积。将深度卷积应用于扩张的卷积,以进一步减小参数的大小。
ESP模型结构如下:




【13】用于实时语义分割的双向分割网络

《BiSeNet: Bilateral Segmentation Network for Real-time Semantic Segmentation》

链接:https://arxiv.org/pdf/1808.00897.pdf

本文的出发点是因为以往的工作中的1.感受野太小 2.空间信息的损失


关于空间信息

空间信息(Spatial information)主要指的是图像的局部细节信息,尤其是对于边缘丰富的图像。由于卷积网络规模大,一般要求输入图像尺寸较小,需要对原始图像进行Crop或者Resize,这个过程会损失细节的空间信息。通过设置只包含3个网络的Spacial Path,可保留丰富的空间信息,进而将低纬度的空间细节信息与高纬度的信息整合。


网络框架:

右边为特征融合模块(FFM):

Spatial Path 捕获的空间信息编码了绝大多数的丰富细节信息,Context Path 的输出特征主要编码语境信息。两路网络的特征并不相同,因此不能简单地加权两种特征,要用一个独特的特征融合模块以融合这些特征。

实验结果:


【14】用于实时语义分割的轻量级精细网

《Light-Weight RefineNet for Real-Time Semantic Segmentation》

链接:https://arxiv.org/pdf/1810.03272v1.pdf


论文提出了RefineNet 的轻量化版本Light-Weight RefineNet ,针对实时分割任务,将速度从20FPS提升到了55FPS(GPU,512*512输入,Mean IOU 81.1%,PASCAL VOC测试集)。

网络结构:



RefineNet 的总体网络结构,分为下采样的encoder部分和上采样的decoder部分。网络主要包含4个模块,RCU,CRP,FUSION,CLF。为了轻量化该网络,分别使用RCU-LW,CRP-LW。


FUSION-LW替换了原始网络的RCU,CRP,FUSION。通过后续的实验作者又发现RCU对于网络的精度提升效果微弱,因此将RCU模块也去掉了。

为什么去掉RCU模块,网络精度影响很小?

因为:

(1)虽然RCU模块中的3*3卷积使得网络具有更大的感受野,但是通过shortcut结构,底层特征和高层特征也可以共享。

(2)CRP模块也可以获得上下文的信息。


可以从下图看出,RCU模块对精度提升微弱,而CRP模块对精度提升明显。

模型参数比较:


基于ResNet101的基础结构的RefineNet,第一个为传统的RefineNet,第二个为带RCU的RefineNet,第三个为不带RCU的RefineNet。可见RefineNet-101-LW相比RefineNet-101将参数量和运算量都大大降低。


【15】ShelfNet用于实时语义分割

《ShelfNet for Real-time Semantic Segmentation》

链接:https://arxiv.org/pdf/1811.11254v1.pdf


  1. 该文章提出了一种全新的架构——ShelfNet,利用多个编码-解码结构对 来改善网络中的信息流动。

  2. 同一个残差块的两个卷积层贡献权重,在不影响精度的条件下,减少参数量;

  3. 在多个Benckmark上得到验证


模型结构:

ShelfNet可以看作是FCNs的集合。一些信息流路径的例子用不同的颜色标记。每个路径相当于一个FCN(除了在ResNet主干中有池化层)。与FCN集合的等价性使ShelfNet能够用一个小的神经网络来执行精确的分割。


【16】LadderNet:用于医学图像分割的基于U-NET的多路径网络

《LadderNet: MULTI-PATH NETWORKS BASED ON U-NET FOR MEDICAL IMAGE SEGMENTATION》

链接:https://arxiv.org/pdf/1810.07810.pdf


模型结构:


1、3是编码器分支,2、4是解码器分支,A-E是不同级的特征。整个模型没有使用池化层,用的是一个步长为2的卷积层代替,通道数在编码器部分逐级翻倍。

可以看出这是两个U-Net相连,有两个U形(12, 34),而这两个U形之间的A-D级采用跳接连接起来。U-Net网络是,跳接用的是融合,也就是通道数相加,但是这里用的直接求和的模式(要求通道数必须一样)。


但增加更多的encoder-decoder分支会导致参数增加,训练变得困难,所以作者又采用了Shared-weights residual block(参数共享残差块),如下图所示。



【17】ShuffleSeg实时语义分割网络

《SHUFFLESEG: REAL-TIME SEMANTIC SEGMENTATION NETWORK》

链接:https://arxiv.org/pdf/1803.03816.pdf


嗯。。。这篇文章没深刻说的,哈哈。

该架构将分成两个主要模块进行解释:负责提取特征的编码模块,负责在网络中进行上采样以计算最终类别的概率图的解码模块。

1)基于ShuffleNet (Shufflenet: An extremely efficient convolutional neural network for mobile devices) 提出的分割网络

2)编码器使用ShuffleNet 单元,解码器综合了 UNet、FCN8s 和 Dilation Frontend 的结构;速度快,没有什么创新。。。。


【18】RTSeg:实时语义分割比较研究

《RTSeg: REAL-TIME SEMANTIC SEGMENTATION COMPARATIVE STUDY》

链接:https://arxiv.org/pdf/1803.02758.pdf


提供特征提取和解码方法,称为元架构;

给出了计算精度和计算效率之间的权衡;

Shufflenet比segment减少了143x gflops;


模型结构:




使用空洞卷积代替下采样的feature map,空洞卷积确保网络维持足够的感受野而不需要通过pooling和stride conv来破坏像素结构;

Meta-Architectures

1)SkipNet meta-architecture;

2)U-Net meta-architecture;

3)Dilation Frontend meta-architecture;


【19】ContextNet:实时为语义分割探索上下文和细节

《ContextNet: Exploring Context and Detail for Semantic Segmentation in Real-time》

链接:https://arxiv.org/pdf/1805.04554.pdf


模型结构:


ContextNet利用更深层的网络,增加的层数有助于学习更复杂和抽象的特征,从而提高准确性,但也增加了运行时间。聚合来自多个分辨率的上下文信息是有益的,结合了多个级别的信息以提高性能。


Depth-wise Convolution to Improve Run-time:

深度可分离卷积将标准卷积(Conv2d)分解为深度上的卷积(DWConv),也称为空间或通道上的卷积,然后是1×1的点卷积层。因此,跨通道和空间相关性的计算是独立的,这大大减少了参数的数量,导致更少的浮点运算和快速的执行时间。

ContextNet利用了DWConv,输入下采样的子网使用了DWConv的瓶颈残差块。


Capturing Global and Local Context:

ContextNet有两个分支,一个是全分辨率(h×w),另一个是低分辨率(如h/4 w/4),输入图像高度h,宽度w。每个分支都有不同的职责;后者捕捉图像的全局上下文,前者为更高分辨率的分割提供细节信息。

  1. 为了快速提取特征,语义丰富的特征只从最低可能的分辨率提取;

  2. 局部上下文的特征通过一个非常浅的分支从全分辨率输入中分离出来,然后与低分辨率的结果相结合。


【20】CGNet:一个轻量级的上下文引导的语义分割网络

《CGNet: A Light-weight Context Guided Network for Semantic Segmentation》

链接:https://arxiv.org/pdf/1811.08201.pdf


该文分析了语义分割的内在特性,提出了学习局部特征和周围上下文的联合特征,并进一步改进全局上下文的联合特征的CG块。有效的利用 local feature, surrounding context and global context。其中的CG块,在各个阶段有效地捕获上下文信息。CGNet的主干是专门为提高分割精度而定制的,以减少参数的数量和节省内存占用。在相同数量的参数下,提出的CGNet显著优于现有的分割网络(如ENet和ESPNet)。


模型结构:


在CG block引入残差学习,两种方式:local residual learning (LRL) 和global residual learning (GRL),如下图所示:



由CG block定义CGNet:较少的卷积层和较少的通道数,从而减少参数量。


个人观点:

1)CGNet进一步拓展了non-local的概念,从local,surrounding和global三个层次获取空间特征间的关联。

2)在CGNet的stage2和stage3都使用GC block,区别于non-local中只有resnet部分stage和部分blcok之间引入non-local机制。


【21】用于自动驾驶的实时语义分割解码器的设计

《Design of Real-time Semantic Segmentation Decoder for Automated Driving》

链接:https://arxiv.org/pdf/1901.06580.pdf


本文是采用编码解码结构,编码器是独立的10层VGG。


使用stride 2卷积后的max-pooling来减少空间问题,这样就减少了超参数的数量和运行时。显然,这是为了分割精度的权衡,但对于检测、分类等其他任务则不是这样。考虑到该编码器是功能独立的,需要在解码器方面通过广泛学习语义特征来克服空间信息探索的差距。


非瓶颈层的设计如下图所示。它同时包含1D和3D卷积核。一维核主要一次从一个方向提取信息,三维核主要从较大的接受区域收集特征。之后通过不同大小的多个kernel来寻找密集的信息,例如3×3, 5×5和1×1。接下来,融合使用不同内核提取的特征。该方法有助于总结从不同接受区域收集到的语义特征。合成的特征再一次与输入特征融合到同一个非瓶颈层。在所提出的非瓶颈层中,多个跳转连接到特征融合块,这有助于处理高梯度流,因为在反向传播时,传入的梯度分布在所有路径中。


我们知道解码器做得更宽,运行时间会大幅提高。因此,定期减少特征图的数量是负担不起的,也超出了模型的预算。


【22】DSNet:用于实时驾驶场景的语义分割

《DSNet: DSNet for Real-Time Driving Scene Semantic Segmentation》

链接:https://arxiv.org/pdf/1812.07049v1.pdf


DSNet是一种高效且强大的单元和非对称的编解码器架构。采用混合扩张卷积方案来克服网格化问题。

DSNet详细结构如下表:


参考ShuffleNet V2总结了轻量框架指导准则如下:

准则1:等信道宽度最小化内存访问成本(MAC)

准则2:过多的组卷积增加MAC

准则3:网络碎片化降低并行度

准则4:Element-wise操作不可忽略


DSNet单元模块:


采用ENet的初始单元,使用最大池和步长2的卷积对输入进行下采样。深度可分卷积替换为扩张型卷积,以扩大接收域,这对语义分割至关重要。


【23】Fast-SCNN:快速语义分割网络

《Fast-SCNN: Fast Semantic Segmentation Network》

链接:https://arxiv.org/pdf/1902.04502.pdf


我们知道在语义分割中较大的接受野对于学习目标类之间的复杂关联(即全局上下文)很重要,图像中的空间细节对于保持目标边界是必要的,需要特定的设计来平衡速度和准确性(而不是重新定位分类DCNNs)。


模型框架:

two-branch 网络,它在低分辨率位置使用一个较深的 branch 来捕捉环境信息,在高分辨率位置使用一个较浅的 branch 来学习细节信息。然后,将这二者融合起来,形成最终的语义分割结果。


本文的主要贡献:

1)提出了一个实时语义分割算法 Fast-SCNN,在高清图像上准确率为68%,速度为123.5帧每秒;

2)调整了 skip connection,提出了一个浅层的 learning to downsample 模块,可以快速而高效地通过 multi-branch 来提取低层次特征;

3)设计了low capacity Fast-SCNN,对于small capacity网络而言,多训练几个 epoch的效果和在ImageNet上进行预训练是一样的。


之前的PSPNet 中的金字塔池化模块和DeepLab中的 atrous 空间金字塔池化(ASPP)用于 encode 和利用全局信息。与目标检测类似,速度是语义分割系统设计中的一个重要因素。基于FCN,SegNet 引入了一个联合 encoder-decoder 模型,是最早的高效率分割模型之一。延续SegNet,ENet 也设计了 encoder-decoder ,层数较少,降低计算成本。然后,two-branch 和 multi-branch 系统出现了。ICNet, ContextNet, BiSeNet, GUN 通过一个较深的 branch 在低分辨率输入上学习全局信息,通过一个较浅的 branch 在高分辨率图像上学习细节信息。但是,SOTA 的语义分割仍具挑战,通常需要高性能GPU。受 two-branch 启发,Fast-SCNN 加入了一个共享的浅层网络来编码细节信息,在低分辨率输入上高效地学习全局信息。



详细网络如下表:



【24】ShuffleNet V2:语义分割的一个有效解决方案:具有可分卷积

《An efficient solution for semantic segmentation: ShuffleNet V2 with atrous separ:able convolutions》

链接:https://arxiv.org/pdf/1902.07476v1.pdf


本文设计的4个出发点:

  1. 当通道宽度不相等时,内存访问成本(MAC)就会增加,因此通道宽度应该保持相等。

  2. 在提升MAC时,应该避免过度使用组卷积。

  3. 为了保持较高的并行度,应该避免网络碎片化。

  4. 诸如ReLU、Add、AddBias等元素明智操作是不可忽略的,应该减少。


本文贡献:

在语义分割任务上使用ShuffleNetV2、DPC编码器以及一个全新的解码模块实现了SOT的计算效率,在Cityscapes测试数据集上达到了70.33%的mIoU;

所提出的模型和实现完全兼容TensorFlow Lite,能够在Android和iOS移动手机平台实时运行;

TensorFlow的网络实现以及训练模型都是开源的。


模型结构:

如上图所示,使用了ShufflenetV2框架来提取特征,然后接入DeepLabV3编码器,最后使用双线性缩放作为新的解码器来生成分割掩模。网络的设计与修改都是在ImageNet数据集上验证后作出的选择。

特征提取之后使用DPC编码器。文章提供了两种不同架构的DPC,一个是DPC基础模块,另一个是基于MobileNetV2的DPC模块,细节如下图所示:


编码器输出之后会经过1×1卷积层降维,然后紧接着Dropout层、双线性缩放和最后的分类ArgMax。其中解码部分采用的简单的双线性缩放操作将特征图缩放到原图尺寸。


模型详细结构如下表所示:



推荐阅读




添加极市小助手微信(ID : cvmart2),备注:姓名-学校/公司-研究方向-城市(如:小极-北大-目标检测-深圳),即可申请加入极市目标检测/图像分割/工业检测/人脸/医学影像/3D/SLAM/自动驾驶/超分辨率/姿态估计/ReID/GAN/图像增强/OCR/视频理解等技术交流群:月大咖直播分享、真实项目需求对接、求职内推、算法竞赛、干货资讯汇总、与 10000+来自港科大、北大、清华、中科院、CMU、腾讯、百度等名校名企视觉开发者互动交流~

△长按添加极市小助手

△长按关注极市平台,获取 最新CV干货

觉得有用麻烦给个在看啦~   
登录查看更多
4

相关内容

语义分割,在机器学习上,多指对一段文本或者一张图片,提取其中有意义的部分,我们将这些有意义的部分称为语义单元,将这些语义单元提取出来的过程,称为语义分割。
专知会员服务
74+阅读 · 2021年1月16日
专知会员服务
33+阅读 · 2020年12月25日
专知会员服务
38+阅读 · 2020年12月22日
专知会员服务
81+阅读 · 2020年12月6日
专知会员服务
84+阅读 · 2020年9月27日
【ECCV2020】EfficientFCN:语义分割中的整体引导解码器
专知会员服务
18+阅读 · 2020年8月23日
【ACM Multimedia 2020】双时间存储网络有效的视频对象分割
专知会员服务
10+阅读 · 2020年8月13日
基于深度学习的缺陷检测算法汇总
极市平台
19+阅读 · 2020年7月10日
综述 | 语义分割经典网络及轻量化模型盘点
计算机视觉life
52+阅读 · 2019年7月23日
CVPR 2019 论文大盘点—目标检测篇
极市平台
33+阅读 · 2019年7月1日
PyTorch语义分割开源库semseg
极市平台
25+阅读 · 2019年6月6日
DL | 语义分割综述
机器学习算法与Python学习
58+阅读 · 2019年3月13日
TorchSeg:基于pytorch的语义分割算法开源了
极市平台
20+阅读 · 2019年1月28日
BiSeNet:双向分割网络进行实时语义分割
统计学习与视觉计算组
22+阅读 · 2018年8月23日
语义分割和转置卷积
AI研习社
11+阅读 · 2018年6月22日
Arxiv
35+阅读 · 2020年1月2日
Arxiv
3+阅读 · 2019年9月5日
Arxiv
12+阅读 · 2019年1月24日
Arxiv
7+阅读 · 2018年12月10日
Arxiv
7+阅读 · 2018年1月24日
VIP会员
相关VIP内容
专知会员服务
74+阅读 · 2021年1月16日
专知会员服务
33+阅读 · 2020年12月25日
专知会员服务
38+阅读 · 2020年12月22日
专知会员服务
81+阅读 · 2020年12月6日
专知会员服务
84+阅读 · 2020年9月27日
【ECCV2020】EfficientFCN:语义分割中的整体引导解码器
专知会员服务
18+阅读 · 2020年8月23日
【ACM Multimedia 2020】双时间存储网络有效的视频对象分割
专知会员服务
10+阅读 · 2020年8月13日
相关资讯
基于深度学习的缺陷检测算法汇总
极市平台
19+阅读 · 2020年7月10日
综述 | 语义分割经典网络及轻量化模型盘点
计算机视觉life
52+阅读 · 2019年7月23日
CVPR 2019 论文大盘点—目标检测篇
极市平台
33+阅读 · 2019年7月1日
PyTorch语义分割开源库semseg
极市平台
25+阅读 · 2019年6月6日
DL | 语义分割综述
机器学习算法与Python学习
58+阅读 · 2019年3月13日
TorchSeg:基于pytorch的语义分割算法开源了
极市平台
20+阅读 · 2019年1月28日
BiSeNet:双向分割网络进行实时语义分割
统计学习与视觉计算组
22+阅读 · 2018年8月23日
语义分割和转置卷积
AI研习社
11+阅读 · 2018年6月22日
相关论文
Arxiv
35+阅读 · 2020年1月2日
Arxiv
3+阅读 · 2019年9月5日
Arxiv
12+阅读 · 2019年1月24日
Arxiv
7+阅读 · 2018年12月10日
Arxiv
7+阅读 · 2018年1月24日
Top
微信扫码咨询专知VIP会员