官方回应张小平离职影响登月:网传材料有夸大;子弹短信遭举报,色情内容多;腾讯回应天天快报部分人员转岗:天天快报正常运营...

2018 年 9 月 28 日 i黑马

当代青年的日常运动已变为取外卖....,朋友,你今天运动了吗?


早安,艾瑞巴蒂,一起来看今天的早报



【黑马高调早报】第1157期


文 | 静静


更多创业内容请访问www.iheima.com



头条:官方回应张小平离职影响登月:网传材料有夸大



1.官方回应张小平离职影响登月:网传材料有夸大




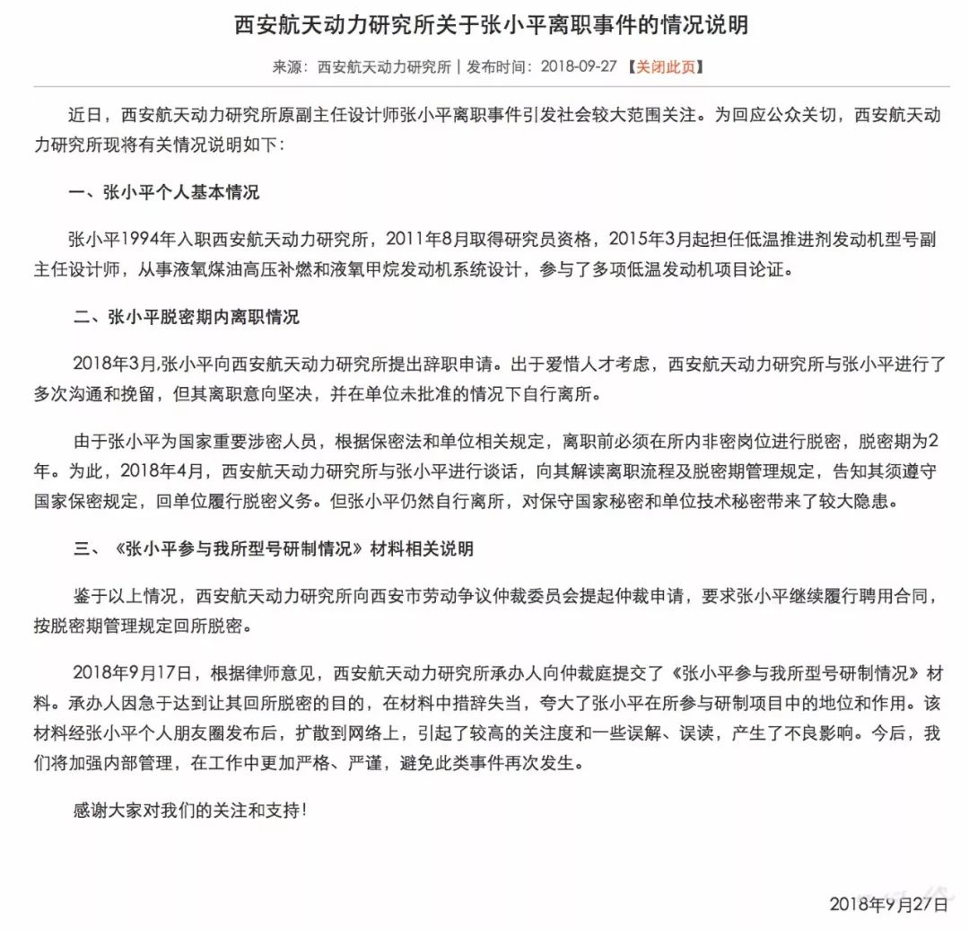
9月27日晚间消息,针对网传“张小平离职影响中国登月”一事,西安航天动力研究所发布说明称,张小平为国家重要涉密人员,根据保密法和单位相关规定,离职前必须在所内非密岗位进行脱密,脱密期为2年。说明还显示,西安航天动力研究所承办人向仲裁庭提交的《张小平参与我所型号研制情况》材料中措辞失当,夸大了张小平在所参与研制项目中的地位和作用。(新浪)


2.人民日报评“张小平离职”:这三种用人倾向要不得


昨日,一篇《离职能直接影响中国登月的人才,只配呆在国企底层》的文章刷爆朋友圈。起因是西安航天动力研究中心因副主任设计师张小平离职发出的一封公开信,信中痛陈张小平离职的巨大损失。


针对此事件,人民日报做出评价:这三种用人倾向要不得, 第一种是:日常工作中,人才得不到应有的重视; 第二种是:日常爱留不留,“发现了才追悔莫及”,又极尽可能阻止人才自由流动;第三种倾向就是,用人“情感管理”的缺失。


只有完善人才管理、使用、激励机制,真正为每一个人才提供干事创业的舞台,才能留得住人。这不仅要从根本上扭转“你不干有的是人干”的土围子思想,还要进一步推动企业管理思想的更新。不仅要推崇绩效管理,也要学会情感管理,让每一个人才都有被需要的职业尊荣感。这恰恰是国有企业的好传统!


国内新闻



3.腾讯回应天天快报部分人员转岗:天天快报正常运营


据知情人士透露,天天快报部分员工已经调整回腾讯新闻,或调岗至腾讯其他部门,所剩的团队由腾讯网络事业群(OMG)副总裁陈菊红负责。上述知情人士说:“已经到了瓶颈期,再怎么追赶也追赶不上今日头条了,现在放弃是顺水推舟的事。维持现状,不往上冲了,也不能低了。”


腾讯方面针对部分媒体报道了有关天天快报的不实消息回应:天天快报在正常运营中,部分人员调整属于公司正常调整。(腾讯&时间财经


4.子弹短信遭举报:色情信息多


记者在朋友圈看到有人晒出了其子弹短信的好友申请列表,其中未通过的好友请求全部是美女头像,添加信息也全部都是“聊骚”“观看大尺度直播”等内容。早在8月30日就曾有媒体曝光了子弹短信含有色情和违禁内容。随后,更有多位网友在社交媒体上表示,自己在群聊中常常收到别人发送的黄色信息及图片。(法制晚报)


5.软银、春华资本正洽谈投资今日头条母公司字节跳动


软银和春华资本正洽谈投资今日头条母公司字节跳动,据知情人士透露,新一轮融资可能使字节跳动的估值达到750亿美元。字节跳动正在谈判筹集约15亿美元的新股权投资,早先筹集的15亿美元债券作为交易的一部分转为股权。谈判仍在进行中,可能不会签署协议。(the information


6.滴滴回应交通部整改要求和建议:将持续加强安全运营保障工作


9月27日晚间消息,针对交通部的整改要求与意见,滴滴出行今日发布公告,表示将坚决拥护整改要求,持续加强安全运营保障工作,并对近期整改工作进展进行了说明。




7.腾讯音乐2017年息税前利润约为4亿美元


一份8月的投资者文件显示,腾讯音乐2017EBIT(息税前利润)约4亿美元,预计2018年将增长至7.64亿美元;此外2018年营收将同比增长72%31亿美元。(路透)


8.美团点评上半年营收263亿元,亏损净额增至42亿元


美团点评今日公布2018年中期报告。报告显示:美团点评上半年营收263亿元人民币,同比增长超90%,经调整亏损净额增至42亿元。


9.消息称微博将正式收购一直播


据自媒体“今日网红”消息,近日,脉脉上不断有爆料微博收购一直播的消息,预计在11月底完成。据内部知情人士确定,该事件属实。据悉,微博将于近日宣布该消息。


10.纯金版iPhone XS Max问世,售价逾1.5万美元


据外媒报道,俄罗斯奢侈配件制造商Caviar推出了豪华版iPhone XS Max系列手机。它用珍贵金属和金刚石来装点iPhone XS Max,其中一款iPhone XS Max用纯金打造,售价逾1.5万美元。(腾讯)




11.台媒:章泽天或将便宜出售刘强东所赠澳洲豪宅


据台媒,章泽天或有意卖掉刘强东送的1800万澳元(约9000万元人民币)澳洲豪宅。台媒称,章泽天此举暗示着有意斩断与刘强东3年的婚姻。据媒体报道,刘强东 在婚后曾送给章泽天一栋豪宅,据悉该豪宅共有3层楼将近600平米,价值1800万澳元。


12.小米回应“与雷总聚餐”承诺


近日,一篇名为《小米公司不守“与雷总聚餐”承诺,“米粉”起诉要求赔偿》的报道引发外界关注。今天下午,小米公司发言人在微博回应称,经公司内部调查显示,此次提起诉讼的当事人杨先生在活动期间销售数据存在明显异常,被系统提示信用警告后仍未有改善,为保证活动公平性,公司未向其发出邀请。(虎嗅)



13.流利说赴美上市,开盘上涨28%,公司更名为“LAIX”


国内在线英语教学公司流利说9月25日正式登陆纽交所,开盘报16美元,较IPO发行价12.5美元上涨28%。在上市见证会上,流利说宣布更改公司名字为“LAIX”,寓意为:“Life empowered by AI to reach (X) infinite possibilities。以人工智能赋能生活,解锁人生的无限可能。”


14.数据显示:今年以来港股破发率超过80%


万得数据显示,截至8月30日,挂牌港交所公司数量已达到143家,相较去年同期的98只新股增长45.92%。预计余下4个月,在港新股发行数量将达到约100家左右的体量。同时,港股市场将至少有5只集资在100亿港元的新股,以新经济模式经营发展的相关企业将闪亮登场。截至9月4日收盘,有118只破发,破发率高达82.52%。(新京报)


15.青果直播平台关闭,并永久停止运营



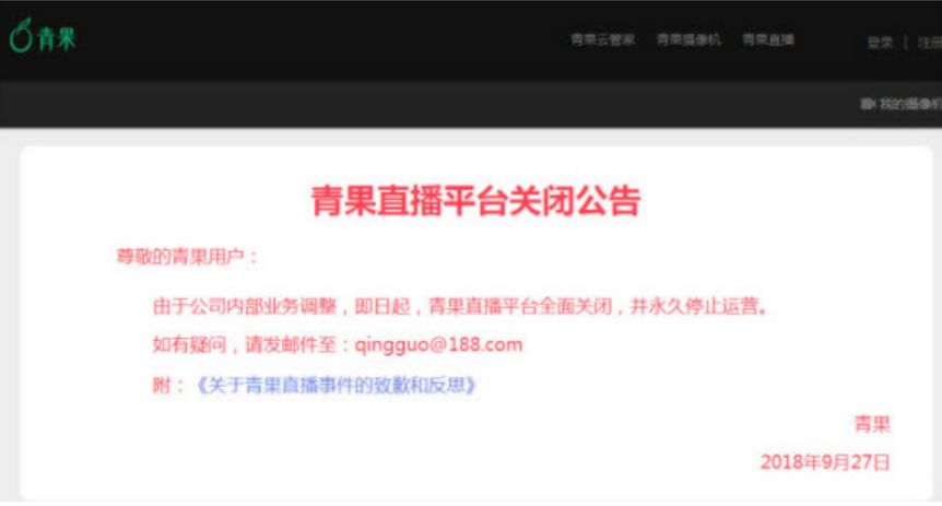
9月27日晚间,青果直播平台发布公告称,由于公司内部业务调整,即日起,青果直播平台全面关闭,并永久停止运营。并发布《关于青果直播事件的致歉和反思》,青果直播平台称收到记者反馈,有用户表示家中场景在不知情的情况下被平台直播。


16.融创已发行260亿元债券,乐视网经营不利或产生代偿风险


9月26日,上海证券交易所披露的信息显示,融创房地产集团拟发行的一笔80亿元的小公募公司债券目前状态为已回复交易所。在债券募集说明书中提到,截至目前,融创已经在上交所和深交所累计发行了260亿元的公司债券,存续期公司债券余额合计223.43亿元。值得一提的是,募集说明书中提到了乐视相关公司可能对发行人产生不利影响的风险。(澎湃)


17.苏宁红孩子计划半年再开100


苏宁零售集团副总裁卞农表示,截至921日,苏宁红孩子全国旗舰店总数已突破100家,未来180天将再造100店。到2020年底,苏宁红孩子旗舰店将超500家,直营店将超1000家。据悉,苏宁红孩子已与全国1000家母婴行业内的生态伙伴达成合作关系,建立超过2000人的育婴师团队。(新京报)


国际新闻



18.马斯克回应SEC欺诈指控:这不公正,我难过又失望




北京时间9月28日早间消息,周四提交的法庭文件显示,特斯拉CEO马斯克遭到了美国证券交易委员会的欺诈指控。针对这一指控,马斯克回应道:“这一不公正的指控让我既难过又失望,我总是本着诚实、透明的心,为投资人的利益考虑。正直是我人生最珍视的价值,我会用事实证明我从未在这一品格上妥协。”(新浪)


19.苹果加速向服务公司转型,摩根大通建议增持苹果股票


据外媒报道,摩根大通称,预计苹果服务业务将会强劲增长,给予苹果公司股票“增持”评级。苹果正在“从一家硬件公司转变为一家服务公司,这一转型速度比投资者预期的更快,这推动了该公司财务和估值的上升。”分析师查特吉表示,“我们预计,随着服务组合的增加,收入和现金流的能见度将进一步提高,增长速度也会加快。”查特吉给予苹果股票目标股价为272美元。(网易)


20.谷歌高管首次公开证实“蜻蜓计划”存在



谷歌首席隐私官基思•恩莱特周三在参议院一个委员会的听证会上回答参议员问题时表示:“‘蜻蜓计划(Project Dragonfly)’是存在的。”“我不清楚‘蜻蜓计划’包括什么,或者不包括什么,”恩莱特补充称,“我们尚未接近在中国推出搜索产品。”如果推出这一服务,恩莱特表示,他的团队将“非常积极地参与,以确保该服务经过合理的隐私评估过程”。(FT中文网)


21.美SEC起诉马斯克:禁止他在上市公司担任高管或董事


北京时间9月28日早间消息,据周四提交的法庭文件显示,特斯拉CEO马斯克遭到了美国证券交易委员会(SEC)的欺诈指控。美国证券交易委员会在指控中称,马斯克发布了“错误的和具有误导性的”声明,而且并未就重大的公司事件向监管机构发出通知。根据诉讼文件,证券交易委员会寻求禁止马斯克担任上市公司高管或董事,前提是他被判有罪。(新浪)


22.三星电子董事长因涉嫌破坏工会遭韩国检方起诉



据外媒报道,三星电子董事长李尚勋(Lee Sang-hoon)遭韩国检方起诉,罪名是涉嫌非法打击工会。据首尔检察官周四表示,他们已经指控李尚勋在2013年担任三星电子首席财务官期间,领导了一项打击三星客服部门工会的行动。(腾讯)


23.Facebook广告政策再遭质疑,用户“影子信息”也被共享


Gizmodo今日报道称,Facebook的精准广告政策再次遭到质疑。一项新的调查显示,Facebook允许部分广告主访问用户的“影子联系信息”。 所谓的“影子联系信息”,是指用户在Facebook进行安全验证时留下的联系信息。这意味着,用户用于接受打折信息、或用于私密在线购物的电子信箱等联系信息,也会被用于提供精准广告服务。(新浪)


24.法国将16家数字加密货币网站列入黑名单


法国金融市场管理局(AMF)今日宣布,已有16家数字加密货币网站被法国列入黑名单。到目前为止,其中7家仍在正常运行,其余9家已关闭或更改IP地址。据悉,这些被列入黑名单的网站私自面向公众开放,而并未按照要求在AMF注册。(新浪)


25.高盛在英国推出数字零售银行Marcus


据CNBC消息,高盛(Goldman Sachs)已在英国推出其在线零售银行产品Marcus。高盛表示,英国消费者现在可以在数字银行注册一个储蓄账户,该银行提供1.5%的储蓄利率。(新浪)



今日思想


仔细动脑筋想一想,不充钱?不充钱你会变得更强吗?


——马化腾




本文i黑马原创,整编静静,争取做创投圈最好看、最有营养的早报,欢迎关注i黑马。注:图片均来源于网络,无法联系到版权持有者。如有侵权,请与后台联系,做删除处理。


i黑马,让创业者不再孤独。

商务合作:15801105017(微信)


【马脑】是创业黑马平台十年间商业案例精选合集,融合了数万创业实践群体的智慧。点击小程序可订阅【马脑】:



登录查看更多
0

相关内容

快报在手,热点都有,见多识广,吹牛有料。 天天快报,是腾讯新闻团队倾力打造的一款兴趣阅读软件。 丰富有趣的内容,只为你私人定制;
【2020新书】实战R语言4,323页pdf
专知会员服务
102+阅读 · 2020年7月1日
【资源】100+本免费数据科学书
专知会员服务
108+阅读 · 2020年3月17日
广东疾控中心《新型冠状病毒感染防护》,65页pdf
专知会员服务
19+阅读 · 2020年1月26日
阿里巴巴达摩院发布「2020十大科技趋势」
专知会员服务
108+阅读 · 2020年1月2日
【德勤】中国人工智能产业白皮书,68页pdf
专知会员服务
310+阅读 · 2019年12月23日
2019中国硬科技发展白皮书 193页
专知会员服务
86+阅读 · 2019年12月13日
奔驰女车主同意和解,舆情分析全事件
THU数据派
10+阅读 · 2019年4月17日
ofo商业模式破产
1号机器人网
6+阅读 · 2019年1月29日
抖音完了!这次道歉也没用了
今日互联网头条
9+阅读 · 2018年7月2日
周末深夜,学妹说她想做Python数据分析师
机器学习算法与Python学习
4+阅读 · 2018年6月7日
百度一下,你就离开
凤凰科技
5+阅读 · 2018年5月19日
刘强东清明节回湖南湘潭认祖,带给乡亲100亿“小礼物”
中国企业家杂志
7+阅读 · 2018年4月7日
噩耗再次传来!华为,挺住!
FinTech前哨
4+阅读 · 2018年2月4日
贾跃亭的汽车梦,还轮不到我们嘲笑
虎嗅网
5+阅读 · 2017年7月6日
Deep Co-Training for Semi-Supervised Image Segmentation
Arxiv
9+阅读 · 2018年10月24日
Arxiv
5+阅读 · 2018年1月23日
Arxiv
5+阅读 · 2016年12月29日
VIP会员
相关VIP内容
【2020新书】实战R语言4,323页pdf
专知会员服务
102+阅读 · 2020年7月1日
【资源】100+本免费数据科学书
专知会员服务
108+阅读 · 2020年3月17日
广东疾控中心《新型冠状病毒感染防护》,65页pdf
专知会员服务
19+阅读 · 2020年1月26日
阿里巴巴达摩院发布「2020十大科技趋势」
专知会员服务
108+阅读 · 2020年1月2日
【德勤】中国人工智能产业白皮书,68页pdf
专知会员服务
310+阅读 · 2019年12月23日
2019中国硬科技发展白皮书 193页
专知会员服务
86+阅读 · 2019年12月13日
相关资讯
奔驰女车主同意和解,舆情分析全事件
THU数据派
10+阅读 · 2019年4月17日
ofo商业模式破产
1号机器人网
6+阅读 · 2019年1月29日
抖音完了!这次道歉也没用了
今日互联网头条
9+阅读 · 2018年7月2日
周末深夜,学妹说她想做Python数据分析师
机器学习算法与Python学习
4+阅读 · 2018年6月7日
百度一下,你就离开
凤凰科技
5+阅读 · 2018年5月19日
刘强东清明节回湖南湘潭认祖,带给乡亲100亿“小礼物”
中国企业家杂志
7+阅读 · 2018年4月7日
噩耗再次传来!华为,挺住!
FinTech前哨
4+阅读 · 2018年2月4日
贾跃亭的汽车梦,还轮不到我们嘲笑
虎嗅网
5+阅读 · 2017年7月6日
Top
微信扫码咨询专知VIP会员