【附源码】为了帮助程序员谈恋爱,我做了这个APP

2018 年 1 月 23 日 CocoaChina PTHFLY

作者:PTHFLY


前段时间,21岁的我第一次开启了名为『恋爱』的副本,开始打名叫『女朋友』的BOSS,深感过程艰难,整个过程仿佛0级的菜鸡进入了布满世界迷雾的地图,只能小心翼翼才能平安通过。然而在打怪升级的过程中,偶然看见有人感叹:要是谈恋爱有进度条该多好!于是基于这个idea,身为iOS开发者的我决定开发一款能够像技术手册一般的app,帮助程序员以及其他恋爱初学者入门,并且更健康的恋爱。当然,女朋友也作为顾问参与了app内容的准备,对此我是感激涕零的。


APP的思路是通过任务系统,让用户明白恋爱每个阶段要做的最基本的事情,并且通过做任务的过程来联动其他功能,最终达到能够推送关系深入的效果。


APP信息


  • 名称:恋爱进度条

  • iOS版下载地址:恋爱进度条

  • 扫码下载:



截图:



技术背景


首先介绍一下技术背景:


  1. 某渣一本大四计算机专业

  2. 还算OK的iOS开发技术,做过几个商业项目,带过技术团队

  3. 职业方向转型为产品,拿了某大厂OFFER,有能力搞定原型&UI


工具选择


  • 前期准备:金数据、墨刀

  • 开发:Leancloud、Xcode


主要功能模块


  • 任务系统:主要包含关系阶段(等级)、任务清单、已完成任务记录、单个任务完成度(即用户向功能表添加的条目)

  • 纪念:实现了计算纪念日已过天数与对应的下一个周年日的倒数天数

  • 行动:实现了记录计划的日期和行动详情

  • 记录:实现了精简版的朋友圈,包括内容、时间、tag、六宫格图片顺序存储

  • 喜好:实现了根据是否喜欢和根据场景记录对方喜好,并且可以分类显示的功能


开发相关


后端选择


虽然Python水平还可以,可以使用Django开发后端,但是为了上线速度,最后还是决定用BAAS服务做后端。之前一直使用Bmob,这回试了一下Leancloud,文档清晰,社区活跃,开发体验非常不错,就是免费额度比较低,商业版收费比较贵。


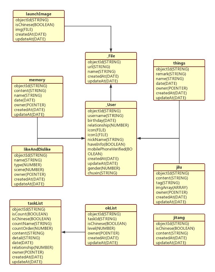
数据库设计


开发中唯一的难点是任务不分的设计,由此我的数据库的设计如下



开发


开发本身比较简单,只说一下使用的第三方库


  • MJRefresh:下拉刷新

  • WSDaePickerView:日期选择

  • MBProgressHUD:小菊花

  • SDWebImage:异步图片加载

  • ZLPhotoBrowser:图片选择器


源码


github(顺便点个赞吧)


登录查看更多
0

相关内容

程序员可以指在程序设计与互联网某个专业领域中的专业人士或是从事软件撰写,程序开发、维护的专业人员。
【2020新书】使用高级C# 提升你的编程技能,412页pdf
专知会员服务
60+阅读 · 2020年6月26日
【实用书】Python技术手册,第三版767页pdf
专知会员服务
240+阅读 · 2020年5月21日
Python导论,476页pdf,现代Python计算
专知会员服务
264+阅读 · 2020年5月17日
干净的数据:数据清洗入门与实践,204页pdf
专知会员服务
164+阅读 · 2020年5月14日
【实用书】Python爬虫Web抓取数据,第二版,306页pdf
专知会员服务
122+阅读 · 2020年5月10日
【资源】100+本免费数据科学书
专知会员服务
108+阅读 · 2020年3月17日
算法与数据结构Python,369页pdf
专知会员服务
166+阅读 · 2020年3月4日
【电子书】Flutter实战305页PDF免费下载
专知会员服务
23+阅读 · 2019年11月7日
【书籍】深度学习框架:PyTorch入门与实践(附代码)
专知会员服务
167+阅读 · 2019年10月28日
腾讯推荐引擎组员工:谈谈推荐系统架构
腾讯大讲堂
14+阅读 · 2019年10月23日
7 款实用到哭的App,只说一遍
高效率工具搜罗
84+阅读 · 2019年4月30日
如何运营15万付费用户?
三节课
6+阅读 · 2019年2月28日
这可能是学习Python最好的免费在线电子书
程序猿
56+阅读 · 2018年5月17日
Python 爬虫实践:《战狼2》豆瓣影评分析
数据库开发
5+阅读 · 2018年3月19日
嘿,这是本应属于你的“红包”!
腾讯
3+阅读 · 2017年7月13日
Factor Graph Attention
Arxiv
6+阅读 · 2019年4月11日
Semantics of Data Mining Services in Cloud Computing
Arxiv
4+阅读 · 2018年10月5日
Feature Selection Library (MATLAB Toolbox)
Arxiv
7+阅读 · 2018年8月6日
Arxiv
8+阅读 · 2018年5月21日
Arxiv
6+阅读 · 2018年2月7日
VIP会员
相关VIP内容
【2020新书】使用高级C# 提升你的编程技能,412页pdf
专知会员服务
60+阅读 · 2020年6月26日
【实用书】Python技术手册,第三版767页pdf
专知会员服务
240+阅读 · 2020年5月21日
Python导论,476页pdf,现代Python计算
专知会员服务
264+阅读 · 2020年5月17日
干净的数据:数据清洗入门与实践,204页pdf
专知会员服务
164+阅读 · 2020年5月14日
【实用书】Python爬虫Web抓取数据,第二版,306页pdf
专知会员服务
122+阅读 · 2020年5月10日
【资源】100+本免费数据科学书
专知会员服务
108+阅读 · 2020年3月17日
算法与数据结构Python,369页pdf
专知会员服务
166+阅读 · 2020年3月4日
【电子书】Flutter实战305页PDF免费下载
专知会员服务
23+阅读 · 2019年11月7日
【书籍】深度学习框架:PyTorch入门与实践(附代码)
专知会员服务
167+阅读 · 2019年10月28日
相关资讯
腾讯推荐引擎组员工:谈谈推荐系统架构
腾讯大讲堂
14+阅读 · 2019年10月23日
7 款实用到哭的App,只说一遍
高效率工具搜罗
84+阅读 · 2019年4月30日
如何运营15万付费用户?
三节课
6+阅读 · 2019年2月28日
这可能是学习Python最好的免费在线电子书
程序猿
56+阅读 · 2018年5月17日
Python 爬虫实践:《战狼2》豆瓣影评分析
数据库开发
5+阅读 · 2018年3月19日
嘿,这是本应属于你的“红包”!
腾讯
3+阅读 · 2017年7月13日
相关论文
Top
微信扫码咨询专知VIP会员