中国零售新物种研究报告(二)——泛生鲜模式分析

2018 年 5 月 8 日 艾瑞咨询 艾瑞


核心观点


  • 行业痛点而言,流通环节加价与损耗率高是生鲜行业的突出痛点,产地直采与冷链物流运用对于解决上述痛点至关重要;

  • 供应链整合与线上线下融合是泛生鲜零售升级的两大趋势,上述重塑将有效提升行业效率并降低行业成本;

  • 就门店特征而言,泛生鲜零售新物种通常具备店仓合一,业态融合、数字化应用融入等特征,在提升行业效率的同时优化购物体验。 


泛生鲜零售新物种


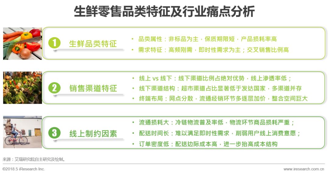
生鲜零售:品类特征与行业痛点分析


生鲜零售成为零售行业升级的首选品类,是由其独特的品类特征和渠道分布特征共同决定的。就品类特征而言,生鲜作为高频刚需的食品品类,具有保质期短、流通环节易损耗等特点,且多为非标品;上述特征很大程度上制约了其电商渗透水平;就销售渠道而言,目前我国生鲜品类以线下渠道销售为主;其中,我国超市渠道生鲜销售比例显著低于发达国家水平,市场潜力巨大;此外,生鲜零售网点布局分散,多以个体经销商为主,经销环节逐层加价,无形中抬高了成本,行业整合空间巨大。因此,供应链整合与线上线下融合是生鲜零售未来发展的重要趋势。



案例分析——7FRESH


7FRESH作为京东无界零售在生鲜品类的线下落地,依托京东生鲜积累的资源优势,为消费者提供高品质生鲜食材、食品百货及餐饮体验。


就经营模式而言,7FRESH同样支持线上加线下全渠道零售模式,以及超市+餐饮的业态融合创新。与其他泛生鲜零售新物种相比,7FRESH的核心优势主要体现在两大方面:选品及其依托的供应链优势和门店购物中的数字化体验。


就需求定位而言,7FRESH将顾客需求分为三个层次并将其作为选品规划的依据。根据需求层次划分,7FRESH的选品分为常规性产品、天然&生态产品及差异化产品三个层次。其中,常规化需求对应于大众需求,满足个阶层消费者对于食品特别是生鲜类食品的基本需求;天然&生态产品满足高于基本需求的消费升级品质化需求,对于原品风味和应季时令提出更为严格地要求;差异化产品依托独家合作资源,满足消费者个性化需求。上述选品层次分别针对不同消费者对于生鲜产品的需求特征,但就基本要求而言,均在品控方面对生鲜供应链各环节提出更高的要求。


 

就品控而言,7FRESH从源头采购到仓储物流环节均采取了多项有效措施,确保生鲜产品的高品质呈现。首先是源头品控,通过与原产地优质供应商进行深度合作,实现产地直采,减少经销环节带来的成本加价与产品损耗,保障生鲜产品的原料新鲜;其次,通过借助京东生鲜既有的仓储物流与冷链技术应用,在仓储物流环节持续保鲜;此外,通过将分拣、包装、处理环节前置,进一步降低生鲜产品损耗。



在门店管理与到店体验方面,7FRESH采用了诸多“黑科技”应用。店内黑科技的运用主要基于两类用途:门店管理、购物环节体验优化。其中门热力图分析是门店管理中最具代表性的数字化运用之一,主要解决客流时间空间分布的监测,为门店运营数据洞察提供依据;购物环节体验优化覆盖购物行进、单品消费决策、结算支付、店内候餐等环节,为顾客提供智能化购物体验。

 


案例分析——盒马鲜生


盒马鲜生作为阿里旗下的泛生鲜零售新物种,以线上线下融合和业态创新为主要经营特征。截至2018年3月,盒马在全国共有门店36家,覆盖北京、上海、深圳、杭州、苏州、宁波、成都、福州、贵阳等9个城市。2018年3月28日,盒马生鲜与13家全国性地产商签订新零售战略合作协议,作为零售新业态盘活商业地产价值的重要尝试。


就经营模式而言,盒马区别于传统生鲜零售渠道和纯线上生鲜电商;盒马生鲜采用门店(超市+餐饮)+线上模式,通过打通线上线下及业态创新融合,为消费者提供即时便捷、高品质、场景化的泛生鲜消费解决方案。以下分别从消费需求视角与零售行业视角,对盒马鲜生提供的解决方案与经营模式重塑进行分析。



案例分析——食得鲜


食得鲜成立于2014年,总部位于广州。通过移动互联网+现代化物流+大数据模式,逐步发展为华南地区领先的泛生鲜零售新物种。


食得鲜的泛生鲜零售升级实践基于对生鲜零售发展现状与行业痛点的深入洞察:高昂的市场覆盖成本&低下的行业效率与消费者消费升级需求满足间的内在矛盾。如何通过行业模式重塑,提升行业效率,降低市场覆盖成本,成为解决上述矛盾的关键。


传统生鲜零售的市场覆盖成本由租金成本、库存成本,以及门店运营成本等部分构成。上述成本结构自身暗含着低效的成分,因而行业效率的提升自然从改善原有成本结构入手。就具体措施而言,食得鲜进行了如下探索:首先,全渠道运营以及自建物流配送体系。上述举措旨在提升单位门店顾客覆盖能力,变相降低租金成本、库存成本及门店运营成本,同时有效提升动销率。其次,与上游供应商关系的改善。与多数传统零售商不同,食得鲜在采购环节采用现款现货模式,以此获得更低的购货价格,在保证销售毛利同时,以更低的定价将商品提供给消费者。



此外,以食得鲜为代表的泛生鲜零售新物种的崛起,意味着优质的区位将不再成为制约商超发展的首要因素。传统商超实体零售对于优质区位的依赖性强,线下流量水平直接决定销售额的多少。全渠道运营的零售升级背景下,那些区位次优,但品牌属性优良的零售商线下门店,甚至可以盘活原有的闲置物业,反哺商业物业,并通过线上流量的汇聚提升整体经营业绩,这对于商业物业价值的提振与线下价值重估具有重要意义。


案例分析——苏宁小店


苏宁小店定位于针对场景化需求的新型O2O便利店,是服务于“最后一公里” 的智

慧零售业态。从店面模型来看,苏宁小店主要围绕社区、CBD和大客流地段进行差异化构建。其中,社区店主要面向家庭用户,以生鲜和快消为主打品类;CBD店主要面向办公室白领,在选品结构方面主要满足的白领阶层对于工作就餐(轻餐饮)的需求;大客流店则会针对不同大客流场景配置各类商品。以下首先以社区店为例分析苏宁小店的模式创新与核心价值体现。


作为苏宁大快消战略布局的项目落地,苏宁小店社区店以“生鲜+快消”品类切入,从社区场景需求出发,通过从日常购物到便民服务的社区消费链条延伸,掌握社区场景消费的入口,这也成为苏宁小店作为泛生鲜零售新物种的核心价值所在。


与传统的便利店只注重快消品不同,苏宁小店从生鲜品类切入,以“生鲜+快消”的高频刚需品类组合,满足社区消费场景的基本需求,以此实现场景化的流量汇聚并形成用户黏性。鉴于生鲜品类固有的保质期短、易损耗等特点,冷链物流配套设施的完善尤为重要。对此,苏宁通过自建冷链仓的方式以确保其在生鲜零售领域的核心竞争力。根据规划,苏宁将新开广州、南京、上海、北京、武汉、成都、沈阳、西安八座冷链仓。新开的八座冷链仓均采用B2B店配和B2C客户包装发货模式,满足苏宁生鲜业态的冷链物流需求。


通过上述调整实现流量汇聚与用户黏性提升后,苏宁小店作为流量入口的价值通过服务延伸进一步凸显:通过线上和线下流量入口,小店可进一步为居民提供家政服务、家电维修、快递代收发、政务办理等多项虚拟服务,实现从商品销售到服务提供的延伸。就所承载的功能而言,小店成为整个社区场景下消费服务链条的入口。



就苏宁小店的整体业务模式而言,其最为突出的特征在于对传统便利店进行O2O赋能:以“双中心+三大场景定位”为内核,根据用户行为特征锁定用户所在场景,并通过供应链优势将上述场景打通。O2O模式本质上是消费升级的体现,其核心价值在于提升消费的便利程度。苏宁小店通过线上线下双中心运营模式,将线上线下渠道有机融合,并通过对用户场景的定位提供针对性解决方案,实现便利店业态功能价值的提升,更好地满足消费者需求。就三大场景定位而言,根据用户所处消费场景的不同分别提供解决方案。其中,在1公里范围外主推苏宁易购精选商品,1公里范围内主推小店商品+易购精选,店内主推小店商品。 通过苏宁供应链优势满足用户在不同场景下的需求。



案例分析——天天果园


天天果园作为泛生鲜零售新物种,成立于2009年,目前业务主要覆盖华东、华北、华南三大市场。其发展初期主要以B2C精品水果电商为业务模式,逐步建立起包含官网、独立APP以及域外线上渠道的线上渠道体系,并由此实现了线上用户群的早期积累;2014年以来,天天果园在销售品类上进行拓展,从原有的水果品类逐步拓展至泛生鲜以及熟食、速食等品类。2015年开始大力布局多渠道,由 B2C 电商逐步转型为全渠道零售商;目前,天天果园已初步建立围绕 App 、区域店(城市超市)、社区店以及智能终端(自助售货机)的“四位一体”的综合业态。


天天果园的业务发展路径,基于其对泛生鲜零售市场趋势的基本判断,具体而言包含以下三点。


首先是渠道布局。在移动互联网红利期,线上边际获客成本低,通过电商渠道获客的逻辑顺理成章;2015年以来,随着线上获客成本急剧攀升,纯电商运营模式陷入瓶颈,通过线上+线下渠道打通的全渠道运营模式成为诸多零售商转型的选择。因此,从发展趋势看,未来的泛生鲜零售是全渠道打通的,线上线下有机融合。天天果园的全渠道转型正是基于上述趋势的预判。


其次是品类延伸。生鲜属于高频刚需品类,但单一品类经营会降低购买频次,难以实现规模效应;因此销售品类延伸与SKU扩充对于泛生鲜零售而言至关重要;在核心品类聚焦的同时,还应通过多品类延伸满足消费者场景化需求。


最后是配送时效。生鲜品类特征决定了消费需求的即时性。对于线上下单周边配送的模式,配送服务时效性的达成,将成为生鲜零售商的重要核心竞争力之一。



针对上述趋势预判,天天果园的业务转型同样从上述三方面展开。


  • 全渠道多场景的综合业态模式

通过线上渠道、区域店、社区店和智能终端的“四位一体”全面布局,分别解决用户在不同场景下消费需求。通过线上线下打通,共享流量与仓储物流成本,有效改善原有模式下的成本结构。


  • 品类延伸与SKU扩充

将原有优势品类(水果)逐步扩展为泛生鲜品类,在已有供应链优势基础上持续深耕产地直采,以确保高品质与稳定的货源。此外,通过与城市超市(CITY SHOP)达成合作,共享优质生鲜供应链资源,并引入熟食、冷食、鲜切等多元化品类进一步扩充SKU,以提升消费者购买频次,实现规模效应。


  •  配送时效的提升

配送时效的提升依赖于高效的物流配送网络。就天天果园而言,其物流配送通过自建冷链物流(鲜速运)与第三方合作实现,其中在上海地区,已经实现鲜速运的全面覆盖;同时,其社区服务店具备前店后仓的功能,在承担前门店销售功能的同时作为前置仓,通过线上线下打通有效提升了周边区域覆盖能力,并为配送时效的显著提升提供了可能。


此外,为确保高效的经营效率与良好的用户体验,天天果园对于科技与研发能力持续投入,以实现业务链条各环节的数字化全覆盖。在生产流通上游,通过自动分拣生产线的应用与水果实验室的建立,强化生产流通环节品控;在流通环节中游,通过产品溯源、流通状态追踪以及产品新鲜度管理的综合运用,提升产品流通环节的信息化程度,进一步强化品控与流通效率;在商品销售环节,通过对交易数据实时分析,精确刻画消费者需求偏好变化,并为潜在需求挖掘与精准营销提供支持。



案例分析——网易味央


网易味央的业务探索始于2009年,专注提供高品质肉类生产及行业解决方案。与生鲜零售新业态有所不同,网易味央的创新之处更多体现为生鲜零售向上游生产环节延伸以实现全供应链品控覆盖;此外,其对品质生鲜(黑猪肉及其制品)品牌化与全渠道运营的创新实践,对于生鲜类产品消费升级具备重要借鉴意义。

就发展历程而言,网易味央主要经历了三个阶段。


第一阶段:模式探索期(2009-2016.12)

该阶段为网易味央产品上市前的探索阶段,以2016年12月网易味央黑猪在“黑五拍卖”后正式在网易域内电商渠道开售为界。在此期间主要完成了对网易味央养殖模式的探索,为后续项目实践与量产奠定基础。


第二阶段:创新实践期(2016.12-2017.09)

该阶段为网易味央产品上市后的创新实践阶段,以2017年9月网易味央江西高安产业园奠基为界。在此期间,网易味央进行了诸多创新探索,包括以“全民养猪众筹”为代表的线上营销活动,同时与外婆家合作开设猪爸体验店,进行线下渠道体验化探索。在此期间,网易味央还完成了1.6亿元人民币的A轮融资(美团点评、创新工场领投;京东战略投资),主要用于下一阶段的模式复制。


第三阶段:复制扩张期(2017.09-至今)

江西高安猪场奠基后,网易味央进入复制扩张期,以规模化量产与模式复制为主要特征。


就供应链而言,网易味央在猪种选育与养殖环节完全自控,以确保生产源头品质;在屠宰分割与包装加工环节,主要通过外部合作实现,但在合作方资质审核与选取标准方面严格执行,以确保中间环节全程可控;在仓储物流与渠道体系建设方面,将内部资源与外部合作相结合,充分结合网易自身与外部合作方的相对优势,以实现流通与销售环节的品控与效率提升。



就生产养殖过程而言,网易味央采用多种新技术应用,分别针对传统养殖过程中的痛点进行了改善。首先,通过电子耳标身份识别追踪解决了品质溯源问题;其次,在饲喂方面采用液态饲喂技术,在降低猪患哮喘的风险同时很大程度上改善饲养环境。此外,在粪污收集与处理方面,创新性采用猪马桶技术与“零污染”环保处理系统,从根本上改善养殖环境,进而为猪肉及其制品的品质提供保障。



作为网易旗下品牌,味央在品牌运营与互联网营销方面也具备天然优势。通过“黑五拍卖”与“全民养猪众筹”等极具互联网化特征的营销活动,提升品牌知名度与形象;还通过打造拟人化IP形象,提升网易味央在年轻消费群体中的品牌认知,对于泛生鲜品牌IP化运营具备良好的借鉴意义。



 点击文末 “阅读原文” 获取完整报告。



精彩推荐


2018年中国零售新物种研究报告(一)——新物种的产生与零售业升级现状


中国鲜花电商及用户研究报告


中国在线定制旅游行业研究报告


 2018艾瑞年度高峰会议全面启动,扫描下方二维码获取报名信息。 



如果您对我们的业务感兴趣或想进一步合作,可以直接联系我们:

 咨询电话:400-026-2099

 咨询邮箱:ask@iresearch.com.cn

 

登录查看更多
1

相关内容

天天果园,吃货必备神器!
2020年中国《知识图谱》行业研究报告,45页ppt
专知会员服务
240+阅读 · 2020年4月18日
德勤:2020技术趋势报告,120页pdf
专知会员服务
192+阅读 · 2020年3月31日
报告 | 2020中国5G经济报告,100页pdf
专知会员服务
98+阅读 · 2019年12月29日
【德勤】中国人工智能产业白皮书,68页pdf
专知会员服务
310+阅读 · 2019年12月23日
2019中国硬科技发展白皮书 193页
专知会员服务
86+阅读 · 2019年12月13日
【大数据白皮书 2019】中国信息通信研究院
专知会员服务
138+阅读 · 2019年12月12日
2018-2019年国内化妆品行业研究报告
行业研究报告
15+阅读 · 2019年9月28日
2019中国宠物医院发展报告
行业研究报告
12+阅读 · 2019年7月30日
医药零售行业报告
医谷
9+阅读 · 2019年7月8日
5G全产业链发展分析报告
行业研究报告
11+阅读 · 2019年6月7日
2019中国养老产业发展剖析与发展趋势分析报告
行业研究报告
8+阅读 · 2019年5月18日
2019中国家政服务行业发展剖析及行业投资机遇分析报告
2018年中国供应链金融行业研究报告
艾瑞咨询
7+阅读 · 2018年11月20日
智慧停车行业深度研究与分析报告
智能交通技术
4+阅读 · 2018年3月20日
【新零售】当下趋势:传统零售将变革为新零售
产业智能官
3+阅读 · 2017年11月12日
CoQA: A Conversational Question Answering Challenge
Arxiv
7+阅读 · 2018年8月21日
Arxiv
8+阅读 · 2018年1月30日
VIP会员
相关VIP内容
2020年中国《知识图谱》行业研究报告,45页ppt
专知会员服务
240+阅读 · 2020年4月18日
德勤:2020技术趋势报告,120页pdf
专知会员服务
192+阅读 · 2020年3月31日
报告 | 2020中国5G经济报告,100页pdf
专知会员服务
98+阅读 · 2019年12月29日
【德勤】中国人工智能产业白皮书,68页pdf
专知会员服务
310+阅读 · 2019年12月23日
2019中国硬科技发展白皮书 193页
专知会员服务
86+阅读 · 2019年12月13日
【大数据白皮书 2019】中国信息通信研究院
专知会员服务
138+阅读 · 2019年12月12日
相关资讯
2018-2019年国内化妆品行业研究报告
行业研究报告
15+阅读 · 2019年9月28日
2019中国宠物医院发展报告
行业研究报告
12+阅读 · 2019年7月30日
医药零售行业报告
医谷
9+阅读 · 2019年7月8日
5G全产业链发展分析报告
行业研究报告
11+阅读 · 2019年6月7日
2019中国养老产业发展剖析与发展趋势分析报告
行业研究报告
8+阅读 · 2019年5月18日
2019中国家政服务行业发展剖析及行业投资机遇分析报告
2018年中国供应链金融行业研究报告
艾瑞咨询
7+阅读 · 2018年11月20日
智慧停车行业深度研究与分析报告
智能交通技术
4+阅读 · 2018年3月20日
【新零售】当下趋势:传统零售将变革为新零售
产业智能官
3+阅读 · 2017年11月12日
Top
微信扫码咨询专知VIP会员