端侧AI及其在蚂蚁金服场景的落地

2019 年 2 月 15 日 QCon

周大江,目前在蚂蚁金服多媒体产品技术部担任高级算法专家,兼任日本法政大学客座副教授。在此之前,他分别于上海交通大学和日本早稻田大学取得硕士与博士学位,之后于早稻田大学担任助理教授一职。他的研究兴趣包括:深度学习、视频编解码、高性能计算、芯片设计等。发表论文100多篇,获得、申请专利10多项。历任A-SSCC, ASP-DAC等国际会议的程序委员会委员,为20余本SCI期刊担任审稿人,并曾主持3项日本文部省基金项目,研制了世界首款支持8K清晰度的单芯片视频解码器。他获得的奖项包括:ISSCC Takuo Sugano Award、VLSI Circuits Symposium Best Student Paper Award、早稻田大学研究奖、日本学术振兴会研究员资助、中国自费留学生奖学金等。

演讲概述

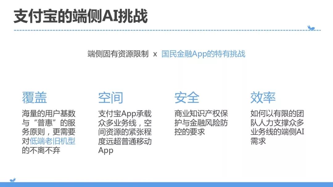
以深度学习为代表的AI技术已经在图像、语音、自然语言等领域得到了广泛的应用。部署在移动终端本地的AI算法在实时性、隐私性和成本方面都相对云侧AI有着天然的优势,在很多场景下,在端到端精度上也能形成优势。然而,受制于终端有限的资源,端侧AI在算力和存储空间上都面临着技术挑战。对于包括支付宝在内的超级App来说,由于极广的用户覆盖和业务场景,这些挑战被进一步放大,同时也对研发效率提出了更高的要求。在我们看来,极致的端侧AI能力来自于算法与工程实现的深度整合。本讲重点分享以下几个方面:

1. 算法层,深度学习模型压缩与加速技术,包括权重稀疏化与离散化、通道剪裁、卷积分组、网络结构搜索等。

2. 实现层,深度学习预测引擎的优化,包括缓存优化、多线程调度,整型计算、异构计算等。

3. 蚂蚁金服为端侧AI业务的快速落地建设的研发支撑体系,以及业务案例。

演讲视频


幻灯片


在QCon公众号后台回复“0215

即可下载完整幻灯片




以上就是周大江老师在 QCon 上海 2018 的精彩分享,更多话题探索请持续关注新一届的 QCon 大会。

目前大会8 折报名中,立减 1760 元。点击 「阅读原文」或识别二维码了解 QCon 十周年的精心策划。有任何问题欢迎联系票务小姐姐 Ring:电话 010-53935761,微信 qcon-0410。


登录查看更多
1

相关内容

浙江蚂蚁小微金融服务集团有限公司,简称蚂蚁金服,正式成立于2014年,是专注于服务小微企业与普通消费者的互联网金融服务公司。其前身是成立于2000年10月,独立于阿里巴巴集团之外的中国内资公司——浙江阿里巴巴电子商务有限公司。 维基百科
《人工智能2020:落地挑战与应对 》56页pdf
专知会员服务
197+阅读 · 2020年3月8日
阿里巴巴达摩院发布「2020十大科技趋势」
专知会员服务
108+阅读 · 2020年1月2日
【德勤】中国人工智能产业白皮书,68页pdf
专知会员服务
310+阅读 · 2019年12月23日
【阿里技术干货】知识结构化在阿里小蜜中的应用
专知会员服务
98+阅读 · 2019年12月14日
【白皮书】“物联网+区块链”应用与发展白皮书-2019
专知会员服务
94+阅读 · 2019年11月13日
爱奇艺视频人物识别技术及应用
QCon
7+阅读 · 2019年4月8日
半监督学习加速AI产业数据标注
QCon
13+阅读 · 2019年4月2日
蚂蚁金服微服务实践(附演讲PPT)
开源中国
18+阅读 · 2018年12月21日
人工智能大数据平台中Golang的应用实践
MomentaAI
5+阅读 · 2018年9月27日
大伽「趣」说AI:腾讯云在多个场景中的AI落地实践
人工智能头条
4+阅读 · 2018年8月1日
阿里搜索技术,在AI路上走了多远?
机器学习研究会
11+阅读 · 2017年12月29日
Arxiv
7+阅读 · 2018年1月31日
Arxiv
6+阅读 · 2018年1月29日
Arxiv
3+阅读 · 2017年12月23日
VIP会员
相关VIP内容
《人工智能2020:落地挑战与应对 》56页pdf
专知会员服务
197+阅读 · 2020年3月8日
阿里巴巴达摩院发布「2020十大科技趋势」
专知会员服务
108+阅读 · 2020年1月2日
【德勤】中国人工智能产业白皮书,68页pdf
专知会员服务
310+阅读 · 2019年12月23日
【阿里技术干货】知识结构化在阿里小蜜中的应用
专知会员服务
98+阅读 · 2019年12月14日
【白皮书】“物联网+区块链”应用与发展白皮书-2019
专知会员服务
94+阅读 · 2019年11月13日
相关资讯
爱奇艺视频人物识别技术及应用
QCon
7+阅读 · 2019年4月8日
半监督学习加速AI产业数据标注
QCon
13+阅读 · 2019年4月2日
蚂蚁金服微服务实践(附演讲PPT)
开源中国
18+阅读 · 2018年12月21日
人工智能大数据平台中Golang的应用实践
MomentaAI
5+阅读 · 2018年9月27日
大伽「趣」说AI:腾讯云在多个场景中的AI落地实践
人工智能头条
4+阅读 · 2018年8月1日
阿里搜索技术,在AI路上走了多远?
机器学习研究会
11+阅读 · 2017年12月29日
Top
微信扫码咨询专知VIP会员