API管理工具Swagger介绍及Springfox原理分析

2018 年 6 月 19 日 云栖社区

云栖君导读:swagger是一个API框架,号称世界上最流行的API工具。它提供了API管理的全套解决方案,比如API在线编辑器,API UI展示界面,代码生成器等诸多功能。


如果想引入swagger进行API管理。目前 springfox 是一个很好的选择,它内部会自动解析Spring容器中Controller暴露出的接口,并且也提供了一个界面用于展示或调用这些API。下图就是简单的一个使用springfox的API展示界面。



springfox的前身是swagger-springmvc,用于springmvc与swagger的整合。


如若在springboot项目中使用springfox,需要3个步骤:


1.maven添加springfox依赖


2.启动类加上@EnableSwagger2注解


3.构造Docket bean用于展示API


配置完之后进入 http://{path}:{port}/swagger-ui.html 即可查看controller中的接口信息,并按照Docket中配置的规则进行展示。


springfox实现原理


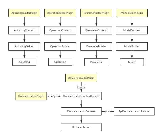
在分析springfox实现原理之前,首先看下springfox对文档Documentation的定义:



文档Documentation定义得很清晰,主要由groupName(分组名)、basePath(contextPath)、apiListings(API列表集)、resourceListing(资源列表集)等属性组成。


其中API列表被封装成ApiListing。ApiListing中又持有ApiDesciption集合引用,每个ApiDesciption都持有一个API集合的引用,Operation也就是具体的接口操作,内部包含了该接口对应的http方法、produces、consumes、协议、参数集、响应消息集等诸多元素。


springfox通过spring-plugin的方式将Plugin注册到Spring上下文中,然后使用这些plugin进行API的扫描工作,这里的扫描工作其实也就是构造Documentation的工作,把扫描出的结果封装成Documentation并放入到DocumentationCache内存缓存中,之后swagger-ui界面展示的API信息通过Swagger2Controller暴露,Swagger2Controller内部直接从DocumentationCache中寻找Documentation。


下图就是部分Plugin具体构造对应的文档信息:



代码细节方面的分析:


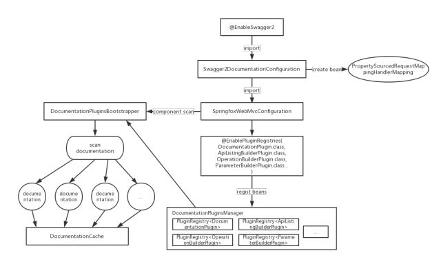
很明显,入口处在@EnableSwagger2注解上,该注解会import一个配置类

Swagger2DocumentationConfiguration。


Swagger2DocumentationConfiguration做的事情:




@EnablePluginRegistries注解是spring-plugin模块提供的一个基于Plugin类型注册PluginRegistry实例到Spring上下文的注解。


@EnablePluginRegistries注解内部使用PluginRegistriesBeanDefinitionRegistrar注册器去获取注解的value属性(类型为Plugin接口的Class数组);然后遍历这个Plugin数组,针对每个Plugin在Spring上下文中注册PluginRegistryFactoryBean,并设置相应的name和属性。


如果处理的Plugin有@Qualifier注解,那么这个要注册的PluginRegistryFactoryBean的name就是@Qualifier注解的value,否则name就是插件名首字母小写+Registry的格式(比如DocumentationPlugin对应构造的bean的name就是documentationPluginRegistry)。


PluginRegistriesBeanDefinitionRegistrar注册器处理过程:



PluginRegistryFactoryBean是一个FactoryBean,其内部真正构造的bean的类型是OrderAwarePluginRegistry。OrderAwarePluginRegistry实例化过程中会调用create静态方法,传入的plugin集合使用aop代理生成一个ArrayList,这个list中的元素就是Spring上下文中所有的类型为之前遍历的Plugin的bean。

PluginRegistryFactoryBean的getObject方法:



这里的targetSource是在PluginRegistryFactoryBean的父类AbstractTypeAwareSupport(实现了InitializingBean接口)中的afterPropertiesSet方法中初始化的(type属性在PluginRegistriesBeanDefinitionRegistrar注册器中已经设置为遍历的Plugin):



BeansOfTypeTargetSource的getTarget方法:



举个例子:比如

SpringfoxWebMvcConfiguration

中的@EnablePluginRegistries注解里的DocumentationPlugin这个Plugin,在处理过程中会找出Spring上下文中所有的Docket(Docket实现了DocumentationPlugin接口),并把该集合设置成name为documentationPluginRegistry、类型为OrderAwarePluginRegistry的bean,注册到Spring上下文中。


DocumentationPluginsManager类会在之前提到过的配置类中被扫描出来,它内部的各个pluginRegistry属性都是

@EnablePluginRegistries注解内部构造的各种pluginRegistry实例:



DocumentationPluginsBootstrapper启动类也会在之前提供的配置类中被扫描出来。它实现了SmartLifecycle接口,在start方法中,会获取之前初始化的所有documentationPlugins(也就是Spring上下文中的所有Docket)。遍历这些Docket并进行scan扫描(使用RequestMappingHandlerMapping的getHandlerMethods方法获取url与方法的所有映射关系,然后进行一系列API解析操作),扫描出来的结果封装成Documentation并添加到DocumentationCache中:



以上就是API解析、扫描的大致处理过程,整理如下:



下面分析一下HandlerMapping的处理过程。


PropertySourcedRequestMappingHandlerMapping在Swagger2DocumentationConfiguration配置类中被构造:



PropertySourcedRequestMappingHandlerMapping

初始化过程中会设置优先级为Ordered.HIGHEST_PRECEDENCE + 1000,同时还会根据Swagger2Controller得到RequestMappingInfo映射信息,并设置到handlerMethods属性中。


PropertySourcedRequestMappingHandlerMapping复写了lookupHandlerMethod方法,首先会去handlerMethods属性中查询是否存在对应的映射关系,没找到的话使用下一个HandlerMapping进行处理:



Swagger2Controller中只有一个mapping方法,默认的path值为/v2/api-docs,可以通过配置 springfox.documentation.swagger.v2.path 进行修改。所以默认情况下 /v2/api-docs?group=person-api、/v2/api-docs?group=user-api 这些地址都会被Swagger2Controller所处理。


Swagger2Controller内部获取文档信息会去DocumentationCache中查找:



引入springfox带来的影响


影响主要有2点:



  1. 应用启动速度变慢,因为额外加载了springfox中的信息,同时内存中也缓存了这些API信息


  2. 多了一个HandlerMapping,并且优先级高。以下是springboot应用DispatcherServlet的HandlerMapping集合。其中springfox构造的PropertySourcedRequestMappingHandlerMapping优先级最高。优先级最高说明第一次查询映射关系都是走

    PropertySourcedRequestMappingHandlerMapping,而程序中大部分请求都是在RequestMappingHandlerMapping中处理的



优先级问题可以使用BeanPostProcessor处理,修改优先级:




---------
IT从业者、站长 、自由职业者们看过来!阿里中间件云大使火热招募啦!
加入阿里云官方云大使,动动手指就可赚钱!高达25%现金返利,256G iPhoneX,米家扫地机器人,天猫精灵等重磅奖励等你拿!

点击左下角阅读原文,报名云大使!

end

阿里90后工程师利用ARM硬件特性开启安卓8终端“上帝模式”  

从构建分布式秒杀系统聊聊限流特技

HBase从入门到精通系列:误删数据如何抢救?      

阿里大咖带你了解技术团队效能动力模型

新增16条设计规约!阿里巴巴Java开发手册(详尽版)开放下载!

更多精彩

登录查看更多
1

相关内容

应用程序接口(简称 API),又称为应用编程接口,就是软件系统不同组成部分衔接的约定。
【2020新书】使用高级C# 提升你的编程技能,412页pdf
专知会员服务
60+阅读 · 2020年6月26日
斯坦福大学经典《自然语言处理cs224n》2020课件合集
专知会员服务
97+阅读 · 2020年5月25日
【实用书】Python爬虫Web抓取数据,第二版,306页pdf
专知会员服务
122+阅读 · 2020年5月10日
【经典书】Python数据数据分析第二版,541页pdf
专知会员服务
197+阅读 · 2020年3月12日
TensorFlow Lite指南实战《TensorFlow Lite A primer》,附48页PPT
专知会员服务
70+阅读 · 2020年1月17日
【干货】大数据入门指南:Hadoop、Hive、Spark、 Storm等
专知会员服务
98+阅读 · 2019年12月4日
【机器学习课程】Google机器学习速成课程
专知会员服务
170+阅读 · 2019年12月2日
【电子书】C++ Primer Plus 第6版,附PDF
专知会员服务
88+阅读 · 2019年11月25日
今日头条技术架构分析
互联网架构师
11+阅读 · 2019年8月19日
Kong 1.1 带来声明式配置与无数据库部署模式
开源中国
8+阅读 · 2019年3月28日
文本分析与可视化
Python程序员
9+阅读 · 2019年2月28日
百度开源项目OpenRASP快速上手指南
黑客技术与网络安全
5+阅读 · 2019年2月12日
React Native 分包哪家强?看这文就够了!
程序人生
13+阅读 · 2019年1月16日
码农日常工具推荐
架构文摘
4+阅读 · 2017年9月26日
课程 | 推荐系统资深架构师在这里等你!
AI研习社
3+阅读 · 2017年9月7日
干货|全文检索Solr集成HanLP中文分词
全球人工智能
4+阅读 · 2017年8月27日
VIP会员
相关VIP内容
【2020新书】使用高级C# 提升你的编程技能,412页pdf
专知会员服务
60+阅读 · 2020年6月26日
斯坦福大学经典《自然语言处理cs224n》2020课件合集
专知会员服务
97+阅读 · 2020年5月25日
【实用书】Python爬虫Web抓取数据,第二版,306页pdf
专知会员服务
122+阅读 · 2020年5月10日
【经典书】Python数据数据分析第二版,541页pdf
专知会员服务
197+阅读 · 2020年3月12日
TensorFlow Lite指南实战《TensorFlow Lite A primer》,附48页PPT
专知会员服务
70+阅读 · 2020年1月17日
【干货】大数据入门指南:Hadoop、Hive、Spark、 Storm等
专知会员服务
98+阅读 · 2019年12月4日
【机器学习课程】Google机器学习速成课程
专知会员服务
170+阅读 · 2019年12月2日
【电子书】C++ Primer Plus 第6版,附PDF
专知会员服务
88+阅读 · 2019年11月25日
相关资讯
今日头条技术架构分析
互联网架构师
11+阅读 · 2019年8月19日
Kong 1.1 带来声明式配置与无数据库部署模式
开源中国
8+阅读 · 2019年3月28日
文本分析与可视化
Python程序员
9+阅读 · 2019年2月28日
百度开源项目OpenRASP快速上手指南
黑客技术与网络安全
5+阅读 · 2019年2月12日
React Native 分包哪家强?看这文就够了!
程序人生
13+阅读 · 2019年1月16日
码农日常工具推荐
架构文摘
4+阅读 · 2017年9月26日
课程 | 推荐系统资深架构师在这里等你!
AI研习社
3+阅读 · 2017年9月7日
干货|全文检索Solr集成HanLP中文分词
全球人工智能
4+阅读 · 2017年8月27日
Top
微信扫码咨询专知VIP会员