痒了为何会挠?中国科学家发了1篇Science

2017 年 8 月 21 日 生物探索 神经科学研究所



本文转载自“中国科学院神经科学研究所”,原标题:《科学》发表中科院神经所关于痒觉传导机制的研究成果。


8月18日,《科学》杂志在线发表了中国科学院神经科学研究所、中国科学院脑科学与智能技术卓越创新中心、神经科学国家重点实验室孙衍刚研究组题为《痒觉的中枢环路》的研究论文。


该研究利用光遗传学、药理遗传学、在体光纤钙成像、脑片电生理等技术手段解析了痒觉信息传递的神经环路机制。该项研究发现痒觉经由脊髓传递到臂旁核,从而诱导抓挠行为。该研究首次揭示了痒觉从脊髓传递到大脑的一条重要环路,从而为深入揭示痒觉信息加工的脑内环路机制及探索慢性痒的治疗方案提供了重要基础。


痒是一种令人不愉快的感觉,通常引起抓挠行为。皮肤病、肝病等患者经常出现慢性瘙痒症状,并且与其相伴的难以克制的长期搔抓行为可导致严重的皮肤和组织损伤。慢性瘙痒还经常引起睡眠障碍等,严重影响患者的生活质量。


痒的机制尚不清楚,致使针对慢性痒治疗的药物开发严重滞后。因此,痒觉机制的研究已经成为目前医学与神经科学领域的热点之一。近年来,我们对脊髓水平的痒觉信息处理的分子和细胞机制已经有了较为深入的认识。然而,痒觉信息如何从脊髓传递到大脑并不清楚。这是痒觉研究领域的核心问题之一。


为解决这一核心问题,孙衍刚研究组研究了脊髓水平的痒觉细胞是如何将痒觉信息传递到大脑的。以往的研究发现脊髓中的一类痒觉细胞表达胃泌素释放肽受体(gastrin-releasing peptide receptor,GRPR)。孙衍刚研究组发现这类神经元并不直接将痒觉信息传递到大脑。


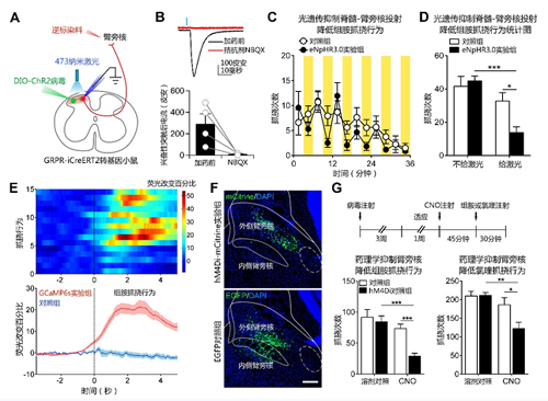
由于臂旁核在痒觉信息处理过程中被激活,他们推测,脊髓水平这些GRPR阳性的神经元可能通过与一类直接投射到臂旁核的神经元形成突触联系,从而间接地将痒觉信息传递到大脑。为了验证这一假说,他们构建了GRPR神经元转基因小鼠,并表达光敏感通道。光激活脊髓中的GRPR阳性神经元可以在投射到臂旁核的细胞中诱导产生兴奋性突触后电流(图1A,B)。这提示脊髓水平GRPR阳性神经元可以通过激活投射到臂旁核的神经元间接地向臂旁核传递痒觉信息。


那么脊髓到臂旁核的通路是否真正参与痒觉信息处理呢?通过光遗传学技术操控脊髓到臂旁核环路的活性,他们发现抑制该环路可以减少痒觉诱发的抓挠行为(图1 C,D)。孙衍刚研究组进一步研究了臂旁核在痒觉信息处理中的作用。通过在体光纤钙成像、胞外电生理记录等技术,他们发现臂旁核细胞的活性在痒觉诱发抓挠行为的过程中显著升高(图1E)。此外,他们也从行为学水平证实了抑制臂旁核同样可以减少痒觉抓挠行为(图1F,G)。这说明臂旁核的确对痒觉诱发抓挠行为是必要的。


该项研究工作首次揭示了一条从脊髓向大脑传递痒觉信息的长程神经环路(图2),证明了臂旁核是痒觉信息处理环路中的关键节点,并且进一步阐明了该脑区在慢性痒和过敏性痒中的重要作用。该研究为深入解析痒觉信息在大脑中如何进行加工处理奠定了基础,并为寻找潜在治疗靶点提供了新的方向。


该项工作主要由博士研究生穆迪和邓娟在孙衍刚研究员指导下完成,课题组的其他成员积极参与,并得到了第四军医大学李辉教授的大力协助。本工作得到中国科学院战略性先导科技专项(XDB02010000)、国家自然科学基金(31371122, 31371211, 81322015)、青年千人计划和中科院百人计划的支持和资助。



图1 脊髓-臂旁核环路参与痒觉信息传递。(A)脊髓电生理记录示意图。(B)电生理记录显示光诱发的兴奋性突触后电流,上图黑色为加药前,红色为加入拮抗剂后电流减小,下图为统计图。(C, D)光遗传学抑制脊髓到臂旁核投射降低组胺引起抓挠行为。C图为36分钟抓挠行为,黄色区域数据点为给予黄色激光抑制的抓挠行为,eNpHR3.0实验组明显低于对照组,D图为统计结果。(E)在组胺模型中,光纤钙成像记录臂旁核神经元的兴奋性与抓挠行为有相关性。(F)在臂旁核中注射实验组与对照组腺相关病毒的表达情况。(G)药理遗传学抑制臂旁核对痒觉诱发的抓挠行为的影响。上图为实验流程图,下图为抑制臂旁核明显降低组胺与氯喹诱发的抓挠行为。



图2 痒觉信息从脊髓到大脑传递通路示意图。脊髓中介导痒觉信息的GRPR神经元通过兴奋性突触将痒觉信息传递给脊髓投射神经元,再由这些兴奋性投射神经元传递到臂旁核脑区。

End


登录查看更多
0

相关内容

中国科学院于 1999 年 11 月 27 日成立了神经科学研究所。神经科学研究所将致力于神经科学基础研究的各个领域,包括分子、细胞和发育神经生物学、系统和计算神经科学、以及认知和行为神经科学。研究所的宗旨是建立一个现代化研究所的机制,提供一个有助于严谨科研工作,高效科研产出,良性科研合作的环境,实现以业绩为准的激励和资助评估系统,以及为研究生和博士后提供高质量的专业训练。
【实用书】数据科学基础,484页pdf,Foundations of Data Science
专知会员服务
122+阅读 · 2020年5月28日
【ICMR2020】持续健康状态接口事件检索
专知会员服务
18+阅读 · 2020年4月18日
新时期我国信息技术产业的发展
专知会员服务
71+阅读 · 2020年1月18日
2019中国硬科技发展白皮书 193页
专知会员服务
86+阅读 · 2019年12月13日
【CAAI 2019】自然语言与理解,苏州大学| 周国栋教授
专知会员服务
63+阅读 · 2019年12月1日
Nature 一周论文导读 | 2019 年 5 月 30 日
科研圈
15+阅读 · 2019年6月9日
Science 一周论文导读 | 2019年4月26日
科研圈
3+阅读 · 2019年5月5日
《科学》(20190426出版)一周论文导读
科学网
5+阅读 · 2019年4月27日
Nature 一周论文导读 | 2019 年 4 月 4 日
科研圈
7+阅读 · 2019年4月14日
Nature 一周论文导读 | 2019 年 2 月 28 日
科研圈
13+阅读 · 2019年3月10日
Science:脂肪细胞外泌体对巨噬细胞发挥调节功能
外泌体之家
19+阅读 · 2019年3月7日
外泌体相比干细胞的优势是什么?
外泌体之家
43+阅读 · 2018年11月15日
Arxiv
112+阅读 · 2020年2月5日
Inferred successor maps for better transfer learning
Arxiv
7+阅读 · 2018年11月1日
Arxiv
3+阅读 · 2018年6月19日
VIP会员
相关资讯
Nature 一周论文导读 | 2019 年 5 月 30 日
科研圈
15+阅读 · 2019年6月9日
Science 一周论文导读 | 2019年4月26日
科研圈
3+阅读 · 2019年5月5日
《科学》(20190426出版)一周论文导读
科学网
5+阅读 · 2019年4月27日
Nature 一周论文导读 | 2019 年 4 月 4 日
科研圈
7+阅读 · 2019年4月14日
Nature 一周论文导读 | 2019 年 2 月 28 日
科研圈
13+阅读 · 2019年3月10日
Science:脂肪细胞外泌体对巨噬细胞发挥调节功能
外泌体之家
19+阅读 · 2019年3月7日
外泌体相比干细胞的优势是什么?
外泌体之家
43+阅读 · 2018年11月15日
Top
微信扫码咨询专知VIP会员