【干货】消费贷款信用保证保险市场全景报告(附产品大全)

2019 年 5 月 9 日 互联网金融

作者:黄彦

来源:麻袋研究院


消费信贷的迅猛增长,成为信用保证保险市场扩张的催化剂。

2018年9月20日,国务院发布《关于完善促进消费体制机制 进一步激发居民消费潜力的若干意见》,提出“鼓励保险公司在风险可控的前提下,为消费信贷提供融资增信支持”。目前国内大部分财险公司都已布局信用保证保险业务,从银保监会的批复文件来看,已备案或报批贷款信用保证保险产品的保险公司超20家。

在政府大力发展消费金融、推进普惠金融的背景下,消费贷款信用保证保险市场的现状如何,未来又将迎来怎样的发展?

本文介绍了消费贷款信用保证保险面临的监管环境,并重点分析该险种的市场现状及主要业务开展模式,最后对未来市场规模及可能存在的风险进行展望预测。

01
整体概况


——消费贷款信用保证保险的定义及分类


信用保证保险是以信用风险为保险标的的保险,分为信用保险(出口信用保险除外)和保证保险。信用保险的投保人和被保险人均为权利人,保证保险的投保人为义务人、被保险人为权利人。在适用范围上,信用保险的应用领域(一般适用于信用借贷和信用买卖)要小于保证保险(适用于一切债务履行)。

图表1:信用保证保险分类

资料来源:麻袋研究院

消费贷款信用保证保险具体运用于消费贷款场景中,帮助投保人在征信资质不足的情况下获得贷款:投保人与保险人约定,当借款人不能按时履行与被保险人签订的个人消费贷款合同的约定还款义务时,由保险人负责向被保险人赔偿未偿还的贷款本金及利息。两者的主要区别是消费贷款信用保险的投保人和被保险人均为放贷机构,消费贷款保证保险的投保人为借款人、被保险人为放贷机构。


02
监管解读


——消费贷款信用保证保险面临的外部监管环境


2.1  监管态度

监管鼓励支持个人消费贷款信用保证保险的发展,以促进居民消费。2014年8月10日,国务院发布《关于加快发展现代保险服务业的若干意见》提出“积极发展个人消费贷款保证保险,释放居民消费潜力。并且在2018年9月20日,国务院发布《关于完善促进消费体制机制进一步激发居民消费潜力的若干意见》,提出“鼓励保险公司在风险可控的前提下,为消费信贷提供融资增信支持”。

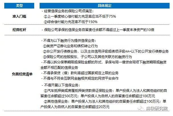
2.2  业务规范制度

为进一步规范信用保证保险业务的发展,保监会(现“银保监会”)于2017年7月11日发布了《信用保证保险业务监管暂行办法》,主要内容如下:

图表2:信用保证保险业务规范

资料来源:《信用保证保险业务监管暂行办法》


03
模式分析


——消费贷款信用保证保险的业务开展模式

消费贷款信用保证保险的业务开展方式包括线下和线上。线下的消费贷款信用保证保险销售渠道主要是银行,随着互联网技术的发展、消费贷款客群的线上化,消费贷款信用保证保险业务的开展模式逐渐由线下转为线上,具体包括保险机构自营网络平台以及第三方网络平台。但是,根据《互联网保险业务监管暂行办法》,可以开展互联网保险业务的保险机构并不包括保险兼业代理机构。[1]

图表3:业务开展模式图


资料来源:麻袋研究院

其中,无保险经营资质的第三方网络平台与保险公司合作信用保证保险业务,是目前市场上大部分助贷机构参与信用保证保险业务的方式,也是其与银行合作联合放款业务时的主要增信方式。如平安产险与平安普惠合作个人借款保证保险、阳光信保与维信金科合作个人贷款保证保险。

在保险机构与第三方网络平台的合作中,第三方网络平台提供网络技术支持辅助服务,即负责客户的导流;保险机构负责进行互联网保险业务的销售、承保、理赔、退保、投诉处理及客户服务等保险经营行为,第三方网络平台经营开展上述保险业务的,应取得保险业务经营资格,否则将受到监管处罚。今年5月6日,第三方网络平台——杭州心有灵犀互联网金融股份有限公司就因“未取得经营保险经纪业务许可证从事保险经纪业务”被中国银保监会浙江监管局处以“没收违法所得61.03万元,并处罚款61.03万元”的行政处罚。

同时在信息披露方面,根据《互联网保险业务监管暂行办法》(保监发〔2015〕69号),第三方网络平台须在醒目位置披露合作保险机构信息及平台备案信息,并提示保险业务由保险机构提供;保险机构须在官方网站建立互联网保险信息披露专栏。


04
市场现状


4.1  信用保证保险保费收入快速增长

我国信用保证保险市场起步较晚,近年来迎来快速发展阶段,信用保证保险保费收入从2010年的118.9亿元增长至2017年的593.6亿元,年均复合增长率达26%。其中,2017年保证保险的保费收入开始大幅超过信用保险,未来这一趋势将更加明显。

图表4:我国信用保证保险保费收入走势

资料来源:wind,麻袋研究院


4.2  当前消费贷款类信用保证保险的保费收入占比仍较低

最近几年随着消费金融的兴起,信用保证保险不断参与到消费信贷领域,一些起步较早的保险公司取得了不俗的成绩,比如平安产险,根据平安集团2018年财报数据,保证保险(包括个人和企业贷款保证保险)已经成为平安产险除车险外的第二大保险产品,保费收入330亿元,占公司总保费收入的13.34%,但其中针对个人消费贷款部分并未单独说明。

众安保险作为中国首家获得互联网保险专业牌照的公司,抓住了互联网消费金融兴起的浪潮,2018年消费金融类信用保证保险保费收入取得35.2亿元的成绩。

但除平安产险及众安保险外,大部分保险公司并未单独披露消费贷款信用保证保险的保费收入。从其他保险公司公开披露的信息来看,信用保证保险的保费收入占保险公司总体保费收入的比例仍较低。根据国家统计局数据,2017年全国财险公司的信用保证保险保费收入占其总保费收入的5.63%,而消费贷款信用保证保险的占比更低。

4.3  消费贷款信用保证保险市场主要参与主体及产品情况

目前市场上的个人消费贷款信用保证保险类产品比较类似。根据保监的批复文件,个人贷款保证保险月基准费率位于1.2%-2%之间,并结合贷款方信用等级情况、贷款用途、还款能力等设置调整系数,以确定最终费率。保险期间以一年期居多,最长为三年期,主要因为一年期保险产品的备案流程简单,一年以上期限保险产品的审批流程较长,需要3-6个月。

图表5:部分保险公司信保产品列表



料来源:中国银保监会,麻袋研究院


各保险公司对合作贷款产品的偏好不同。通过调研部分保险公司了解到,各保险公司对合作贷款产品的偏好不尽相同,主要以互联网模式开展业务的保险公司如众安保险,其偏好与小额、分散的线上无抵押贷款、现金分期贷款等产品进行合作,而传统类信保公司更偏好于房抵、车抵等抵押类贷款产品。



05
市场展望


——消费贷款信用保证保险未来市场预测及面临风险

5.1  未来消费贷款信用保证保险市场规模可达万亿级别

消费贷款信用保证保险的发展潜力依赖于个人消费信贷市场的发展,根据央行数据,2018年末个人消费贷款余额37.8万亿元,除个人房贷外的其他消费贷款余额12.05万亿元,且未来还将继续保持增长。同时,监管层面对消费贷款信用保证保险的发展也持鼓励态度。根据银保监会批复的信用保证保险月费率1-2%预测,未来个人消费贷款信用保证保险市场规模可达万亿级别,与当前593.6亿的规模相比,未来市场潜力无限。

图表6:我国个人消费贷款余额及增速


资料来源:央行,麻袋研究院

    

5.2   消费贷款信用保证保险快速发展的同时应关注其风险

在信用保证保险迎来快速发展的同时,监管部门高度重视其业务经营风险,2017年发生的“侨兴债”风险事件也为市场敲醒了警钟。2017年4月23日,中国保监会发布《关于进一步加强保险业风险防控工作的通知》,强调须密切跟踪关注信用保证保险、互联网保险等各类新型保险业务,要求保险公司在经营信用保证保险、互联网保险要坚持小额分散的经营原则,坚决停办底层资产复杂、风险不可控、风险敞口过大的业务。2018年10月17日,中国银保监会向全国保险公司发布了《关于开展信用保证保险业务专项自查工作的通知》,要求保险公司对照《信用保证保险业务监管暂行办法》进行信保业务专项自查工作。

麻袋研究院认为,信用保证保险是以信用风险为标的保险,具有高出险率、高赔付率的特点,而消费贷款信用保证保险兼具信用保证保险及消费信贷行业特色,易将消费信贷行业的固有风险传导至信用保证保险行业。所以,保险公司在经营过程中要加强防范业务风险,并做好存续业务风险监测和化解工作。

[1]目前银保监会正在修订新的《互联网保险业务监管暂行办法》,根据2018年10月下发的《互联网保险业务监管办法(草稿)》(征求意见稿),银行类保险兼业代理机构可在其自营网络平台开展互联网保险业务。


未央精选

行业时事

银保监会发文规范银行异地非持牌经营 权健被立案侦查

国家网信办发布《金融信息服务管理规定》

深圳互金协会发布P2P退出指引 雄安新区区块链管理平台向农民工代付工资

6项个税专项附加扣除已定 新版市场准入负面清单明确

案例分析

Airparking共享停车:盘活闲置车位 解决停车难题

大数据时代下的商业变现(三):数据的“精加工”

【保险的商业逻辑】(一)保险行业大变革

【保险的商业逻辑】(二)行业领军者“大都会人寿”

监管动态

电子商务法,将如何改变我们的生活?

P2P涉刑,股东到底会不会被追责?

网贷合规检查大限将至,各方会审暴露出哪些问题?

备付金账户没了,对支付机构有何影响?

深度观察

5.4万贝米用户,真的是被罗振宇推向的深渊吗?

科创热潮下,如何辨别伪创新公司?

立案P2P送检起诉,投资人多久才能拿回血汗钱?

ofo真的毁于股东一票否决权吗?

活动&荐书

清华五道口全球创业领袖项目2019年召集令

《全球互联网金融商业模式:格局与发展》,你拿到手了吗?

清华五道口全球金融论坛:全阵容45位嘉宾观点集锦

未央海外游学计划启动!英国金融科技之旅等你报名

清华大学五道口金融学院互联网实验室成立于2012年4月,是中国第一家专注于互联网金融领域研究的科研机构。

专业研究 | 商业模式 • 政策研究 • 行业分析

内容平台 | 未央网  "互联网金融"微信公众号iefinance

创业教育 | 清华大学中国创业者训练营 • 全球创业领袖项目(报名中!点击查看详情)

网站:未央网 http://www.weiyangx.com

免责声明:转载内容仅供读者参考。如您认为本公众号的内容对您的知识产权造成了侵权,请立即告知,我们将在第一时间核实并处理。

WeMedia(自媒体联盟)成员,其联盟关注人群超千万


登录查看更多
0

相关内容

互联网保险业务监管暂行办法》定义:互联网保险业务,是指保险机构依托互联网和移动通信等技术,通过自营网络平台、第三方网络平台等订立保险合同、提供保险服务的业务。
Python数据分析:过去、现在和未来,52页ppt
专知会员服务
103+阅读 · 2020年3月9日
广东疾控中心《新型冠状病毒感染防护》,65页pdf
专知会员服务
19+阅读 · 2020年1月26日
报告 | 2020中国5G经济报告,100页pdf
专知会员服务
98+阅读 · 2019年12月29日
【大数据白皮书 2019】中国信息通信研究院
专知会员服务
138+阅读 · 2019年12月12日
2019年人工智能行业现状与发展趋势报告,52页ppt
专知会员服务
124+阅读 · 2019年10月10日
2019年药品零售行业全景图
行业研究报告
31+阅读 · 2019年9月18日
医药零售行业报告
医谷
9+阅读 · 2019年7月8日
艾瑞发现:小黑鱼企业案例研究报告
艾瑞咨询
4+阅读 · 2019年5月31日
2018年物业管理行业深度研究报告
行业研究报告
7+阅读 · 2019年5月17日
2018年中国供应链金融行业研究报告
艾瑞咨询
7+阅读 · 2018年11月20日
中国平安股价持续大涨背后
凤凰财经
5+阅读 · 2017年9月13日
安全牛发布《威胁情报市场指南》报告
安全牛
13+阅读 · 2017年7月10日
Arxiv
7+阅读 · 2020年3月1日
Arxiv
3+阅读 · 2018年8月17日
Arxiv
3+阅读 · 2018年5月28日
Arxiv
3+阅读 · 2018年3月27日
Arxiv
7+阅读 · 2018年1月30日
VIP会员
相关资讯
2019年药品零售行业全景图
行业研究报告
31+阅读 · 2019年9月18日
医药零售行业报告
医谷
9+阅读 · 2019年7月8日
艾瑞发现:小黑鱼企业案例研究报告
艾瑞咨询
4+阅读 · 2019年5月31日
2018年物业管理行业深度研究报告
行业研究报告
7+阅读 · 2019年5月17日
2018年中国供应链金融行业研究报告
艾瑞咨询
7+阅读 · 2018年11月20日
中国平安股价持续大涨背后
凤凰财经
5+阅读 · 2017年9月13日
安全牛发布《威胁情报市场指南》报告
安全牛
13+阅读 · 2017年7月10日
Top
微信扫码咨询专知VIP会员