云计算服务安全评估申报说明

2019 年 9 月 1 日 计算机与网络安全

一次性付费进群,长期免费索取教程,没有付费教程。

微信群回复公众号:微信群QQ群460500587

 教程列表  见微信公众号底部菜单 |   本文底部有推荐书籍

根据《云计算服务安全评估办法》第六条,申请安全评估的云服务商应提交以下材料:


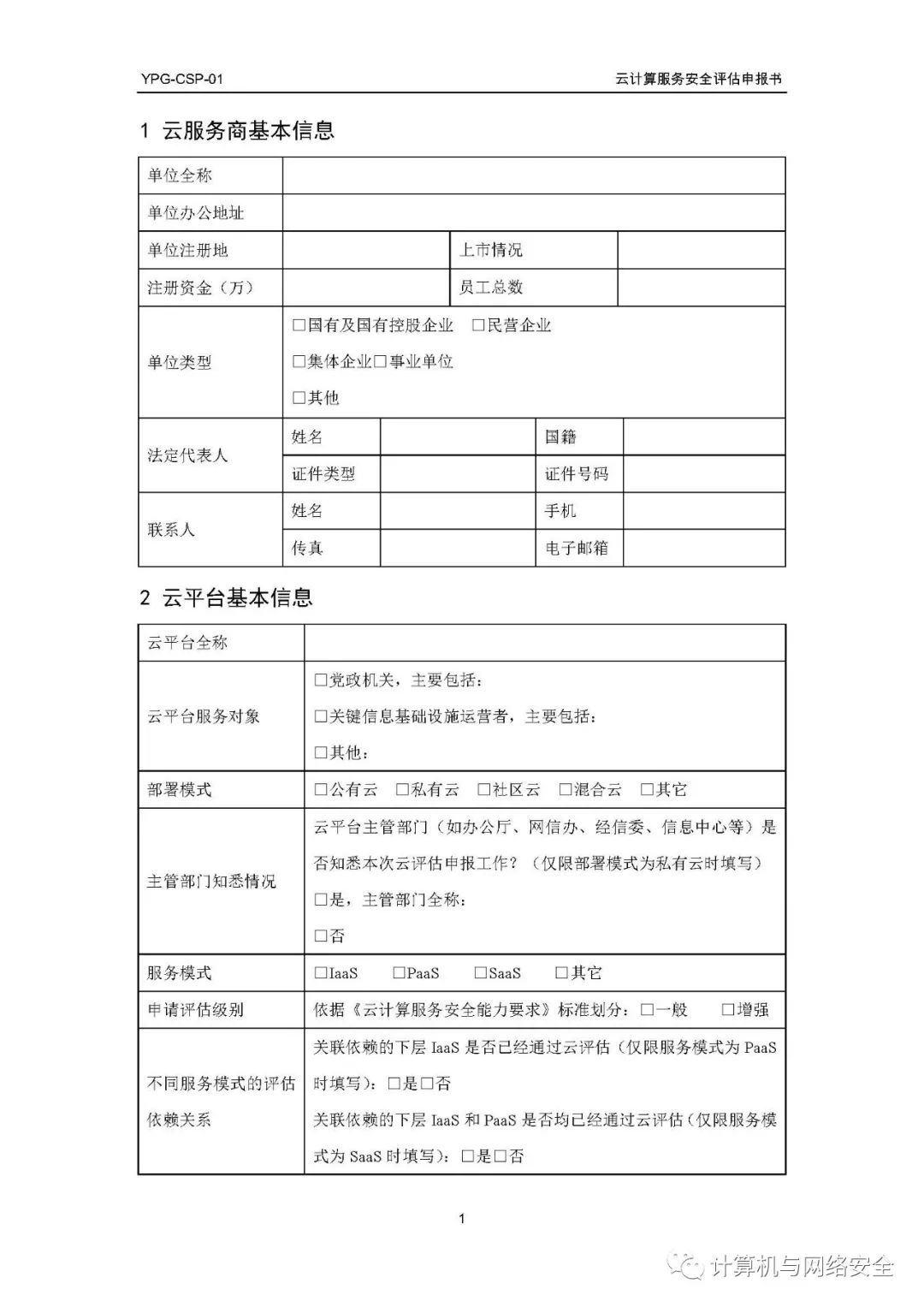
(一)申报书;

(二)云计算服务系统安全计划;

(三)业务连续性和供应链安全报告;

(四)客户数据可迁移性分析报告;

(五)安全评估工作需要的其他材料。


申请安全评估的云服务商,应如实填报申报书(模板见附件),并将盖章纸质版2份和电子版光盘1张通过中国邮政EMS快递或专人送至云计算服务安全评估工作协调机制办公室:


北京市西城区车公庄大街11号,国家互联网信息办公室网络安全协调局,010-55635247。


云计算服务安全评估工作协调机制办公室初步判断属于云计算服务安全评估对象的,将通过电子邮件(yunpinggu@cac.gov.cn)向云服务商提供《云计算服务系统安全计划》《云计算服务业务连续性和供应链安全报告》《云计算服务客户数据可迁移性分析报告》等其他申报材料模板。云服务商原则上应在收到申报材料模板后3个月内,将上述申报材料(盖章纸质版2份和电子版光盘1张,支撑证据类材料仅需提供电子版)一次性通过中国邮政EMS快递或专人送至云计算服务安全评估工作协调机制办公室。


附件:云计算服务安全评估申报书

微信公众号:计算机与网络安全

ID:Computer-network


【推荐书籍】

登录查看更多
1

相关内容

安全评估分狭义和广义二种。狭义指对一个具有特定功能的工作系统中固有的或潜在的危险及其严重程度所进行的分析与评估,并以既定指数、等级或概率值作出定量的表示,最后根据定量值的大小决定采取预防或防护对策。广义指利用系统工程原理和方法对拟建或已有工程、系统可能存在的危险性及其可能产生的后果进行综合评价和预测,并根据可能导致的事故风险的大小,提出相应的安全对策措施,以达到工程、系统安全的过程。安全评估又称风险评估、危险评估,或称安全评价、风险评价和危险评价。
广东疾控中心《新型冠状病毒感染防护》,65页pdf
专知会员服务
19+阅读 · 2020年1月26日
报告 | 2020中国5G经济报告,100页pdf
专知会员服务
98+阅读 · 2019年12月29日
《计算机研究与发展》投稿常见问题
计算机研究与发展
25+阅读 · 2019年6月13日
5G全产业链发展分析报告
行业研究报告
11+阅读 · 2019年6月7日
正式公布:2019年度博新计划名单,共400人!
材料科学与工程
21+阅读 · 2019年4月18日
泰国通过个人信息保护法
蚂蚁金服评论
16+阅读 · 2019年4月3日
网络安全态势感知
计算机与网络安全
26+阅读 · 2018年10月14日
天津市智能交通专项行动计划
智能交通技术
8+阅读 · 2018年1月18日
安全牛发布《威胁情报市场指南》报告
安全牛
13+阅读 · 2017年7月10日
UPSNet: A Unified Panoptic Segmentation Network
Arxiv
4+阅读 · 2019年1月12日
Arxiv
6+阅读 · 2018年10月3日
Arxiv
4+阅读 · 2018年3月19日
VIP会员
相关资讯
《计算机研究与发展》投稿常见问题
计算机研究与发展
25+阅读 · 2019年6月13日
5G全产业链发展分析报告
行业研究报告
11+阅读 · 2019年6月7日
正式公布:2019年度博新计划名单,共400人!
材料科学与工程
21+阅读 · 2019年4月18日
泰国通过个人信息保护法
蚂蚁金服评论
16+阅读 · 2019年4月3日
网络安全态势感知
计算机与网络安全
26+阅读 · 2018年10月14日
天津市智能交通专项行动计划
智能交通技术
8+阅读 · 2018年1月18日
安全牛发布《威胁情报市场指南》报告
安全牛
13+阅读 · 2017年7月10日
Top
微信扫码咨询专知VIP会员