网络综艺时代,内容融合赞助创造营销价值

2018 年 6 月 17 日 艾瑞咨询

导语:


从《这,就是街舞》获得6亿广告赞助,到《偶像练习生》到《创造101》网络综艺的爆发式发展,中国网络综艺的产业链趋于成熟稳定。在电视综艺及网络综艺多点开、类型多样竞争更加激烈的情况下,制作方和平台应该如何实现赞助方式的趣味性,用更好的内容吸引广告主及用户,建立更加完善的综艺商业模式商业模式?

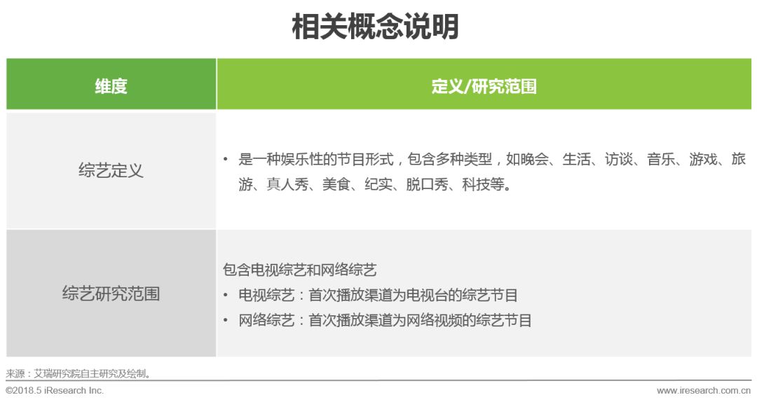
▌综艺概念定义

中国综艺发展历程与现状

发展年限长,2012年前后处于巅峰时期

伴随网络视频的崛起,2016年以后发展迅猛

中国综艺市场规模

预计2017年综艺市场规模将近三百亿 市场稳步增长

综艺作为重要的文化娱乐内容,一直是平台和制作企业生产的重点领域,互联网视频平台的崛起,在一定程度上加速了综艺市场的发展,但并不会出现爆发式增长,更多的是带来一些新的变化,如年轻用户的迁徙、网络综艺类型的细分化等。艾瑞预测,2017年中国综艺市场规模将达到270亿以上,增长速度较为平稳。

中国综艺发展动因分析

政策扶持引导、平台强输出、用户细分化和技术进步推动综艺发展

政策属于最大的影响因素,不断规范和引导产业链的参与者,推动国内综艺发展;网络视频的崛起,聚集更多的网民,分流了电视台的观众,创造了更多新机会和方向;年轻人作为综艺内容的主流人群,其喜好和行为特点备受业内企业关注;技术的发展提高了综艺的制作水平,致使越来越多的优质的综艺节目出现。

中国综艺产业链

中国综艺商业模式

以广告招商为主,不断开拓新的商业模式

现阶段,综艺的收入来源主要是广告招商,随着综艺内容品质的日益提升,以及与其他领域的融合愈加紧密,将不断推进其他商业模式的庞大和成熟。

艾瑞分析认为,随着综艺IP的发展和用户付费习惯的逐渐养成,IP衍生和用户付费将进一步焕发生命力。


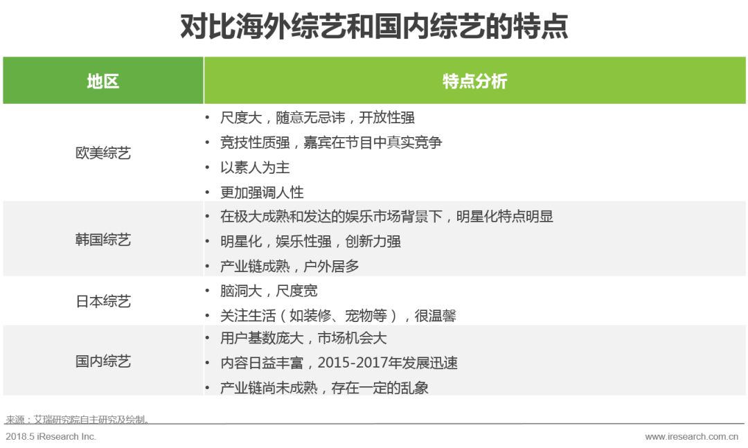
不同国家综艺的对比

海外市场成熟度高,国内综艺发展空间大

国内综艺行业处于成长期,市场规模增长空间大,产业链上,需要借鉴国外成熟的产业模式,形成完善的产业链以解决行业乱象;内容上,立足中国文化,且需丰富娱乐性、创新力和开放性。


中国电视综艺演变特点

电视综艺网状发展,娱乐互动性不断加强

内地电视综艺节目的发展,从无到有,从单一到多元,从明星表演到全民参与,经历了一个从点状到网状的过程,节目题材越来越丰富,形式越来越活泼,节目娱乐性大大增强,呈现出一派繁荣的景象。


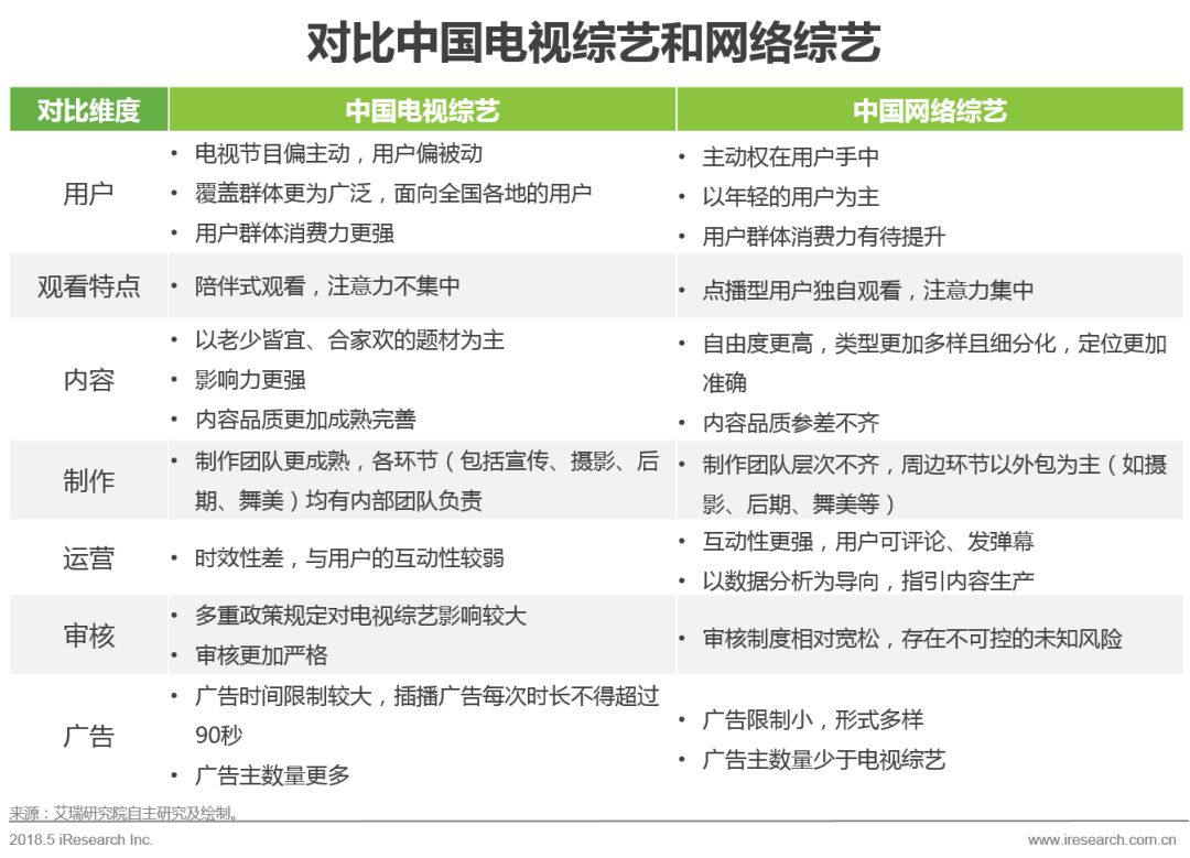
中国电视综艺与网络综艺的对比

电视综艺与网络综艺各有千秋

电视综艺制作团队成熟,品质高,广告主数量多,审核严格;网综互动性强,内容丰富,广告形式多样。随着政府对网络视频平台内容的监管加强,电视台综艺和网络综艺差异将逐渐降低。


2017Q3中国网综与品牌赞助情况总览

网络综艺赞助力度加大

根据艾瑞咨询的监测,Q3一共有36部在播纯网综艺,其中24部网综有品牌赞助,约占67%,每个节目平均赞助品牌的数量为3.2个。

与Q2相比,Q3的在播网综数有所减少,但是品牌赞助比例有一定上升,单个节目的赞助品牌数量也有了一定增长。综艺节目作为扩大品牌影响力的渠道越来越受到广告主的重视。


代表性综艺赞助案例

网络综艺赞助形式日益丰富,与内容巧妙融合

综艺市场竞争日益激烈,平台、制作方力争通过丰富有趣的赞助方式,一方面增强品牌赞助的效果,另一方面保证用户的观看体验,保留综艺内容的有趣性。不同类型的综艺内容匹配不同的品牌广告主,更为巧妙地融合方能实现多方共赢。


中国综艺未来发展趋势

内容:原创+精准定位

综艺内容的发展趋势主要从政策导向、用户需求和投资需求三个维度考虑,主要有三大趋势:

①原创和公益性,现阶段国内的综艺多半引进和借鉴国外综艺,随着国内外版权意识的强化和制度上的完善,涉嫌抄袭的综艺节目将会被淘汰;由于政策是影响综艺发展的主要因素,未来会出现纯公益性的综艺节目或越来越多的综艺节目增加公益元素。

满足精神需求和产生共鸣感,在综艺的需求方面,用户将由娱乐需求上升为精神需求,部分纯轻松娱乐的综艺面对短视频的冲击将会被淘汰,现象级综艺将会从对人性的挖掘度和共鸣感上有独特特点的综艺节目中产生。

定制化,《王者出击》是典型的定制化的综艺节目,定制化节目模式新颖且有一定的流量,未来定制化综艺节目将会层出不穷,由游戏、网文、漫画等改编甚至是为广告投资商定制等。

平台:反向输出+内容垂直化

综艺播出平台的发展趋势主要从视频平台与电视台的关系和视频平台的发展方向上考虑,主要有两大趋势:

①视频平台反向输出电视台:网络视频平台的影响力日渐增强,并且政府也在加强对视频平台的监管力度,未来综艺节目在电视平台和网络视频平台上的差异逐渐降低,网络平台的综艺节目也可能会在各大卫视播出。

②视频平台内容垂直化:现阶段视频平台制作及播放的综艺节目类型广泛,并未形成各自的特色标签,未来将会从泛娱乐化的内容转向为有深度垂直化的内容,各视频平台从自身特色考虑有选择性的播放综艺节目。

技术:人工智能+VR/AR技术

综艺节目技术的发展趋势是未来会增加AI和VR、AR等技术在综艺节目上的运用。

①AI技术:人工智能应用广泛,从之前的人工智能评委主持人到独立的综艺节目去展示AI技术,具备娱乐性和科技感以及教育意义。

②AR/VR技术:国外已经有成功运用AR和VR技术的综艺节目,从体验类的VR游戏综艺到时空变换的VR综艺,模式新颖发展空间大。

产业发展趋势:IP产业联动

从大方向上看,综艺产业未来发展趋势是会打造综艺IP,注重IP与其他产业联动。在泛娱乐日渐成熟的大背景下,随着综艺内容的精品化和综艺产业的成熟化,会不断推进综艺和其他文化领域的融合,增值综艺IP,为综艺行业开拓更广阔的商业模式。


 点击文末 “阅读原文” 获取完整报告。



精彩推荐


2018中国K12在线教育行业研究报告

2018年中国新快消品营销洞察报告


2018年在线旅游平台用户洞察研究报告



如果您对我们的业务感兴趣或想进一步合作,可以直接联系我们:

 咨询电话:400-026-2099

 咨询邮箱:ask@iresearch.com.cn


登录查看更多
0

相关内容

为实现客户价值最大化,把能使企业运行的内外各要素整合起来,形成一个完整的高效率的具有独特核心竞争力的运行系统,并通过最优实现形式满足客户需求、实现客户价值,同时使系统达成持续赢利目标的整体解决方案。商业模式是一种简化的商业逻辑,通常包含九个要素:价值主张、消费者目标群体、分销渠道、客户关系、价值配置、核心能力、合作伙伴网络、成本结构以及盈利模式。
2020年中国《知识图谱》行业研究报告,45页ppt
专知会员服务
240+阅读 · 2020年4月18日
专知会员服务
126+阅读 · 2020年3月26日
新时期我国信息技术产业的发展
专知会员服务
71+阅读 · 2020年1月18日
【德勤】中国人工智能产业白皮书,68页pdf
专知会员服务
310+阅读 · 2019年12月23日
2019中国硬科技发展白皮书 193页
专知会员服务
86+阅读 · 2019年12月13日
【大数据白皮书 2019】中国信息通信研究院
专知会员服务
138+阅读 · 2019年12月12日
2019年人工智能行业现状与发展趋势报告,52页ppt
专知会员服务
124+阅读 · 2019年10月10日
2018-2019年国内化妆品行业研究报告
行业研究报告
15+阅读 · 2019年9月28日
2019社交行业研究报告
行业研究报告
5+阅读 · 2019年5月30日
主流互联网平台广告业务对比分析
百度公共政策研究院
29+阅读 · 2019年5月20日
2019年Q1中国互联网流量季度分析报告
艾瑞咨询
5+阅读 · 2019年5月15日
2019中国家政服务行业发展剖析及行业投资机遇分析报告
2018潮流文化发展白皮书
行业研究报告
7+阅读 · 2019年4月27日
2018年中国供应链金融行业研究报告
艾瑞咨询
7+阅读 · 2018年11月20日
中国移动互联网2018上半年报告
计算机与网络安全
3+阅读 · 2018年7月22日
年度增速黑马快视频 是谁将它推向神坛
Analysys易观
4+阅读 · 2018年1月26日
CoCoNet: A Collaborative Convolutional Network
Arxiv
6+阅读 · 2019年1月28日
Arxiv
31+阅读 · 2018年11月13日
QuAC : Question Answering in Context
Arxiv
4+阅读 · 2018年8月21日
Feature Selection Library (MATLAB Toolbox)
Arxiv
7+阅读 · 2018年8月6日
Arxiv
6+阅读 · 2018年7月12日
Arxiv
10+阅读 · 2018年2月9日
VIP会员
相关VIP内容
2020年中国《知识图谱》行业研究报告,45页ppt
专知会员服务
240+阅读 · 2020年4月18日
专知会员服务
126+阅读 · 2020年3月26日
新时期我国信息技术产业的发展
专知会员服务
71+阅读 · 2020年1月18日
【德勤】中国人工智能产业白皮书,68页pdf
专知会员服务
310+阅读 · 2019年12月23日
2019中国硬科技发展白皮书 193页
专知会员服务
86+阅读 · 2019年12月13日
【大数据白皮书 2019】中国信息通信研究院
专知会员服务
138+阅读 · 2019年12月12日
2019年人工智能行业现状与发展趋势报告,52页ppt
专知会员服务
124+阅读 · 2019年10月10日
相关资讯
2018-2019年国内化妆品行业研究报告
行业研究报告
15+阅读 · 2019年9月28日
2019社交行业研究报告
行业研究报告
5+阅读 · 2019年5月30日
主流互联网平台广告业务对比分析
百度公共政策研究院
29+阅读 · 2019年5月20日
2019年Q1中国互联网流量季度分析报告
艾瑞咨询
5+阅读 · 2019年5月15日
2019中国家政服务行业发展剖析及行业投资机遇分析报告
2018潮流文化发展白皮书
行业研究报告
7+阅读 · 2019年4月27日
2018年中国供应链金融行业研究报告
艾瑞咨询
7+阅读 · 2018年11月20日
中国移动互联网2018上半年报告
计算机与网络安全
3+阅读 · 2018年7月22日
年度增速黑马快视频 是谁将它推向神坛
Analysys易观
4+阅读 · 2018年1月26日
Top
微信扫码咨询专知VIP会员