研究发现PDGFRβ细胞介导外周感染信号向中枢神经系统快速传递机制

2018 年 9 月 29 日 中国生物技术网

  9月27日,中国科学院神经科学研究所、脑科学与智能技术卓越创新中心、神经科学国家重点实验室于翔研究组在《神经元》期刊在线发表了题为《PDGFRβ细胞通过趋化因子CCL2介导了外周感染信号向中枢神经系统的快速传递》的研究性论文。该研究发现,在系统性感染早期,小鼠脑内的PDGFRβ细胞快速感应循环系统中的感染信号,并通过释放趋化因子CCL2增强多个脑区神经元的兴奋性突触传递与放电频率。PDGFRβ细胞是一种血管旁细胞,是大脑神经血管单元与血脑屏障的重要组成部分,具有维持血脑屏障、调控血管血流量等功能。

  神经系统、免疫系统与循环系统有着紧密的相互调节关系。近期的研究表明,免疫细胞与其分泌的各种因子在生理和病理条件下均可跨过血脑屏障;越来越多的经典免疫因子被发现在神经发育与突触可塑性过程中发挥重要作用;免疫系统与神经系统的细胞可以相互调控。神经系统、免疫系统与循环系统的相互调控在感染导致的疾病中尤为重要。对于五岁以下的儿童,感染是导致死亡的主要诱因。没有被有效控制的系统炎症可能导致脑炎、脑膜炎、惊厥等中枢神经系统疾病。新生儿时期的神经炎症也被报道与发育迟缓、癫痫、孤独症谱系障碍、精神分裂症等疾病的发病相关。

  前人关于神经炎症的研究主要关注炎症后期的反应,包括小胶质细胞与星形胶质细胞的激活,白细胞对脑实质的入侵,以及上述细胞分泌的相关细胞因子的作用。在感染的早期(2小时),脑脊液中即可检测到大量细胞因子(CCL2等),感染导致的病态行为(sickness behavior)在感染早期也已出现。然而,由于血脑屏障的存在,在系统性感染的早期,小胶质细胞和星形胶质细胞并未被充分激活,因此这两种细胞不是CCL2的主要来源。那么大量的细胞因子是哪类细胞产生的?是否有一种特定细胞可以迅速地感受外周感染信号并将其传递给中枢神经系统,从而影响大脑的功能呢?

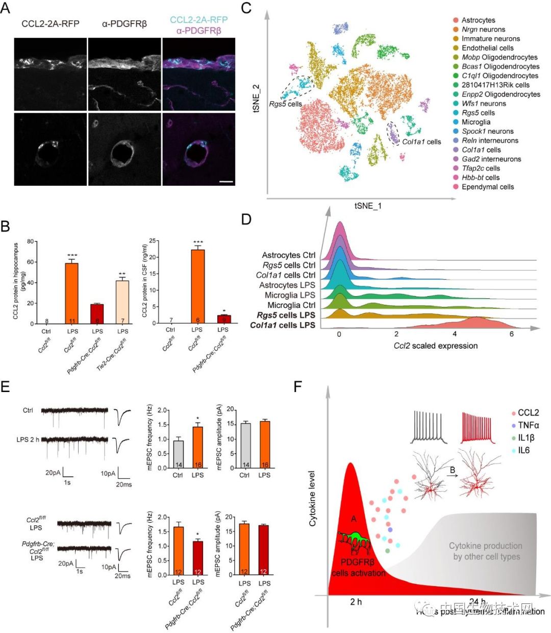
  于翔研究组的段力辉与张小荻通过建立多种模拟细菌或病毒感染的小鼠系统炎症模型,发现PDGFRβ细胞分泌的趋化因子CCL2(又名MCP-1)在炎症早期高表达。运用多种转基因小鼠模型,结合原位杂交与免疫组织化学,以及在PDGFRβ细胞中对Ccl2进行条件性敲除(Pdgfrb-Cre;Ccl2fl/fl),他们验证了该结果。通过单细胞测序进一步发现,Col1a1或Rgs5亚型的PDGFRβ细胞在炎症早期高表达Ccl2。单细胞测序的结果还表明PDGFRβ细胞亦同时表达Ccl2以外的多种细胞因子。

  PDGFRβ细胞释放的CCL2有何种生理功能?脑片电生理实验表明,CCL2可以作用于多个脑区的谷氨酸能神经元,提高其兴奋性突触传递,从而提高其整体兴奋性。培养的人脑血管周细胞可以在LPS或Poly(I:C) 的刺激下释放CCL2,用其细胞培养液孵育急性脑片也可以导致多个脑区的谷氨酸能神经元的兴奋性突触传递增强且兴奋性升高。使用Pdgfrb-Cre;Ccl2fl/fl小鼠,在PDGFRβ细胞中敲除Ccl2后,LPS注射导致的兴奋性突触传递增强与病态行为也得到了有效抑制。上述研究的主要实验在发育期的小鼠上完成,但其主要发现均可在成年与老年鼠中重复,提示上述机制具有广谱性。综上,该研究结果首次揭示了PDGFRβ细胞作为大脑对外部感染的快速反应者,可以迅速地感知外周的感染和炎症,并将该信号传递给脑实质。该工作也首次报道了PDGFRβ细胞可以调控神经元的兴奋性。

  CCL2或PDGFRβ细胞分泌的其他因子是否影响神经炎症后期小胶质细胞与星形胶质细胞的激活,有待进一步研究。作为脑内最早感受系统炎症并对其做出反应的细胞类型,PDGFRβ细胞(Col1a1 和/或Rgs5亚型)是治疗中枢神经系统感染的潜在新靶点。由于其位于脑实质与循环系统界面的特殊位置,靶向PDGFRβ细胞等血脑屏障组成细胞的药物有不需要跨过血脑屏障的优势。

  该研究由博士研究生段力辉、张小荻在研究员于翔的指导下完成,实验室成员苗婉莹等对该研究做出了重要贡献。该研究得到科技部重点研发计划 (2016YFA0501000)、国家自然科学基金 (31530030) 和上海市优秀学科带头人计划 (16XD1404800) 的资助。

 

(A) 系统感染(LPS刺激2小时)导致PDGFRβ细胞高表达CCL2。(B) 在PDGFRβ细胞中特异性敲除Ccl2的小鼠(Pdgfrb-Cre;Ccl2fl/fl),在诱导系统炎症后,其海马组织与脑脊液中CCL2的含量显著降低。(C,D) 单细胞测序表明Ccl2主要在PDGFRβ细胞的两个亚群—Col1a1细胞与Rgs5细胞—中表达。(E) LPS处理可以增强神经元兴奋性突触传递;该现象在Pdgfrb-Cre;Ccl2fl/fl-小鼠中被显著抑制。(F) 模式图。

中国生物技术网诚邀生物领域科学家在我们的平台上,发表和介绍国内外原创的科研成果。

注:国内为原创研究成果或评论、综述,国际为在线发表一个月内的最新成果或综述,字数500字以上,并请提供至少一张图片。投稿者,请将文章发送至weixin@im.ac.cn

本公众号由中国科学院微生物研究所信息中心承办

微信公众号:中国生物技术网

回复关键词热点”可阅读热点专题文章,包括“施一公”、“肠道菌群”、“肿瘤”、“免疫”和“健康”

近期热文TOP15(统计周期:2017.2.1-2017.12.20)

直接点击文字即可浏览!

1、补牙或将成为历史?

2、科学你慢慢学,中医我先治病去了

3、科学告诉你应该多久洗一次澡

4、新证据:喝咖啡能延长寿命! 

5、据说,这是生物医学硕士博士生的真实的生活写照
6、一顿早餐到底有多重要?
7、情商也是把双刃剑!高情商或让你更脆弱
8、施一公:压死骆驼的最后一根稻草,是鼓励科学家创业!
9、“科学禁食法”真能降低重大疾病风险
10、睡眠科学家揭示出8种睡好觉的秘诀

11、有志者事竟成!2型糖尿病成功被逆转

12、每周两半小时,任何形式的锻炼都可以使你更长寿

13、喝醉以后,你以为睡一觉就没事儿了?!

14、仰卧起坐等或将成为延寿运动? 

15、冥想、瑜伽、太极等不仅能够改善身心健康...



登录查看更多
0

相关内容

【ICMR2020】持续健康状态接口事件检索
专知会员服务
18+阅读 · 2020年4月18日
专知会员服务
29+阅读 · 2020年3月6日
【学科交叉】抗生素发现的深度学习方法
专知会员服务
25+阅读 · 2020年2月23日
广东疾控中心《新型冠状病毒感染防护》,65页pdf
专知会员服务
19+阅读 · 2020年1月26日
Nature 一周论文导读 | 2019 年 6 月 27 日
科研圈
8+阅读 · 2019年7月7日
Nature 一周论文导读 | 2019 年 4 月 4 日
科研圈
7+阅读 · 2019年4月14日
Nature 一周论文导读 | 2019 年 2 月 28 日
科研圈
13+阅读 · 2019年3月10日
Science:脂肪细胞外泌体对巨噬细胞发挥调节功能
外泌体之家
19+阅读 · 2019年3月7日
Nature 一周论文导读 | 2019 年 2 月 21 日
科研圈
14+阅读 · 2019年3月3日
Nature 一周论文导读 | 2018 年 3 月 29 日
科研圈
12+阅读 · 2018年4月7日
Feature Selection Library (MATLAB Toolbox)
Arxiv
7+阅读 · 2018年8月6日
W-net: Bridged U-net for 2D Medical Image Segmentation
Arxiv
20+阅读 · 2018年7月12日
Arxiv
3+阅读 · 2017年10月1日
VIP会员
Top
微信扫码咨询专知VIP会员