上海生科院发现新蛋白复合体控制异染色质化介导的RNA加工机制

2017 年 10 月 17 日 中国生物技术网 上海生科院


研究发现新的蛋白复合体控制异染色质化介导的RNA加工机制

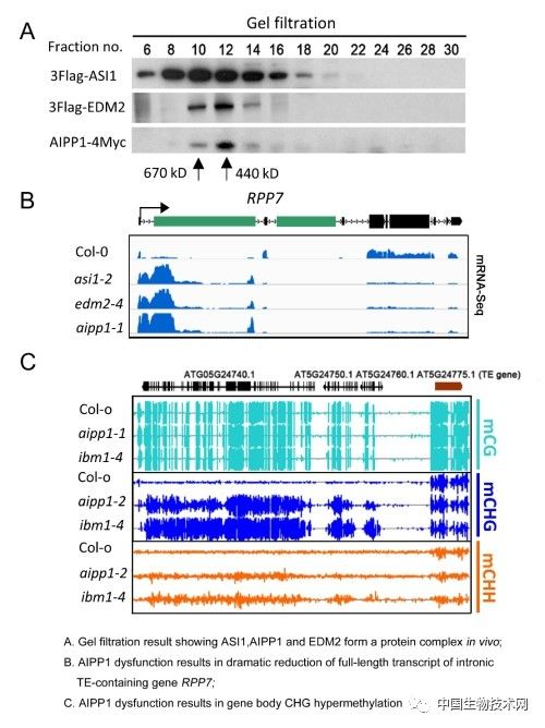
  近日,中国科学院上海植物逆境生物学研究中心朱健康研究组和段成国研究组,以A protein complex regulates RNA processing of intronic heterochromatin-containing genes in Arabidopsis为题的研究论文,在线发表在PNAS上。研究利用生物化学手段鉴定到一个染色质调控因子ASI1的互作蛋白-AIPP1(ASI1 IMMUNOPRECIPITATION PROTEIN 1),发现AIPP1可作为“桥梁”蛋白介导ASI1和EDM2在细胞内的互作,形成蛋白复合体共同在内含子含有异染色质组分基因的RNA正确加工中起作用。

  在真核生物的基因组中,转座子和重复序列(transposable and repetitive elements, TREs)占很大比例,其中很多TRE插入到基因的内含子区,如人类和小鼠基因组中60%的转座子位于内含子中,玉米超过10%的内含子含有大于1kb的转座子插入。这些内含子TRE常被DNA甲基化和组蛋白分子标记修饰而异染色质化。通常来说,异染色质化对于临近基因的表达具有抑制效应,研究发现,内含子中TRE等异染色质组分的插入并不影响所在基因的正常表达,但对于其中的机制尚不清楚。

  在此前的研究中,发现染色质调控因子ASI1 (ANTI-SILENCING 1)和组蛋白H3K9me2结合蛋白EDM2(enhanced downy mildew 2)能够与内含子中的异染色质组分互作控制所在基因在末端进行多聚腺苷酸化(polyA),从而促进全长转录本的产生,即异染色质化介导的RNA加工机制。ASI1与EDM2功能相似,但二者在RNA加工途径中的互作机制并不清楚。研究人员利用生化手段鉴定到ASI1的潜在互作蛋白:AIPP1,AIPP2,AIPP3以及CPL2。AIPP1能够作为“桥梁”蛋白介导ASI1和EDM2在细胞内的连接,并形成一个蛋白复合体—AAE复合体(ASI1-AIPP1-EDM2)。与ASI1和EDM2类似,AIPP1功能缺失突变导致大量内含子含有TRE的基因产生大量短转录本,而功能性全长转录本几乎消失,其中包括组蛋白H3K9me2去甲基化酶编码基因IBM1。IBM1能够抑制蛋白编码基因的CHG超甲基化,因此在aipp1突变体中,基因编码区发生CHG高甲基化。值得注意的是,含有PHD结构域的AIPP2,含有BAH结构域的AIPP3和CPL2三者之间也能形成一个复合体,并且其在RNA加工机制中的作用与AAE复合体之间显著不同,说明异染色质介导的RNA加工通路存在着更复杂的调控机制。该研究对理解高等真核生物中表观遗传修饰介导的异染色质沉默,与RNA加工机制之间的互作关系具有重要意义。

  该研究工作由上海植物逆境中心和普渡大学共同完成,并得到了中科院等的资助。

中国生物技术网诚邀生物领域科学家在我们的平台上,发表和介绍国内外原创的科研成果。

注:国内为原创研究成果或评论、综述,国际为在线发表一个月内的最新成果或综述,字数500字以上,并请提供至少一张图片。投稿者,请将文章发送至weixin@im.ac.cn

本公众号由中国科学院微生物研究所信息中心承办

微信公众号:中国生物技术网

回复关键词热点”可阅读热点专题文章,包括“施一公”、“肠道菌群”、“肿瘤”、“免疫”和“健康”

热文TOP10(统计周期:2016.5.1-2016.7.10)

直接点击文字即可浏览!

1、PNAS:午睡会增强记忆力

2、韩春雨:科研是一种很好的生活方式

3、减肥的终极奥义:训练大脑,而非锻炼身

4、20、30、40岁,新陈代谢如何改变? 

5、科学揭示:一杯酒下肚后...
6、体育运动如何使大脑更好地运转
7、意想不到的发现:癌细胞转移的最新观点
8、关于IQ的9个事实
9、第一个抗衰老医学试验在狗身上成功!
10、一包33岁的垃圾给我们的启示





登录查看更多
0

相关内容

朱健,博士,研究员,中国微米纳米领域著名专家,中国RFMEMS创始人之一。现任中国电子科技集团有限公司首席科学家,南京大学博士生导师,国家科学技术委员会电子领域专家委员会委员,部委第一届微电子技术专家组成员。2005-2019年连续15年担任国际 DTIP OF MEMS/MOEMS Technical Program Committee。国家自然科学基金委员会评审专家,中国微米纳米技术学会常务理事,中国半导体行业协会MEMS分会副理事长,江苏省人工智能学会常务理事, Microsystem Technologies、 Analog Integrated Circuits and signa| Processing等国际专业期刊审稿人,国内外著名期刊发表论文100余篇,出版专著《RF MEMS器件设计加工和应用》,拥有发明专利40余项。
【ICMR2020】持续健康状态接口事件检索
专知会员服务
18+阅读 · 2020年4月18日
【学科交叉】抗生素发现的深度学习方法
专知会员服务
25+阅读 · 2020年2月23日
广东疾控中心《新型冠状病毒感染防护》,65页pdf
专知会员服务
19+阅读 · 2020年1月26日
近期必读的5篇 WSDM 2020【图神经网络(GNN)】相关论文
专知会员服务
57+阅读 · 2020年1月10日
【上海交大】半监督学习理论及其研究进展概述
专知会员服务
71+阅读 · 2019年10月18日
Nature 一周论文导读 | 2019 年 4 月 4 日
科研圈
7+阅读 · 2019年4月14日
Science:脂肪细胞外泌体对巨噬细胞发挥调节功能
外泌体之家
19+阅读 · 2019年3月7日
Nature 一周论文导读 | 2019 年 2 月 21 日
科研圈
14+阅读 · 2019年3月3日
浅谈外泌体抑制剂——鞘磷脂酶抑制剂GW4869
外泌体之家
8+阅读 · 2018年12月19日
外泌体相比干细胞的优势是什么?
外泌体之家
43+阅读 · 2018年11月15日
Arxiv
9+阅读 · 2019年11月6日
Graph Analysis and Graph Pooling in the Spatial Domain
VIP会员
相关VIP内容
【ICMR2020】持续健康状态接口事件检索
专知会员服务
18+阅读 · 2020年4月18日
【学科交叉】抗生素发现的深度学习方法
专知会员服务
25+阅读 · 2020年2月23日
广东疾控中心《新型冠状病毒感染防护》,65页pdf
专知会员服务
19+阅读 · 2020年1月26日
近期必读的5篇 WSDM 2020【图神经网络(GNN)】相关论文
专知会员服务
57+阅读 · 2020年1月10日
【上海交大】半监督学习理论及其研究进展概述
专知会员服务
71+阅读 · 2019年10月18日
Top
微信扫码咨询专知VIP会员