【推荐】深度学习项目设计(吴恩达课程“Structuring Machine Learning Project”专题总结图)

2017 年 8 月 25 日 机器学习研究会


点击上方 “机器学习研究会”可以订阅
摘要
 

转自:爱可可-爱生活

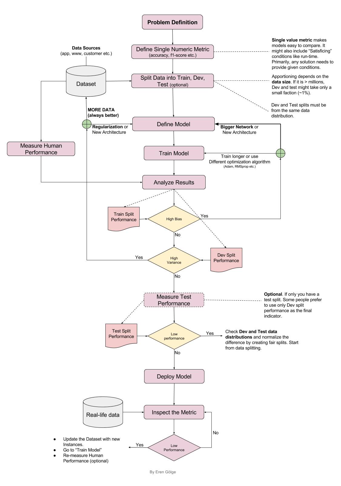
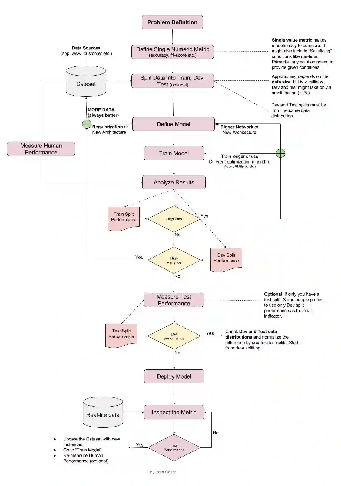
There are numerous on-line and off-line technical resources about deep learning. Everyday people publish new papers and write new things. However, it is rare to see resources teaching practical concerns for structuring a deep learning projects; from top to bottom, from problem to solution. People know fancy technicalities but even some experienced people feel lost in the details, once they need to structure their own project.

Andrew Ng’s new initiative deeplearning.ai rushes to help at this stage. deeplearning.ai is a collection of courses teaching deep learning with all the necessary details (great place to start deep learning !!) and one of the courses called “Structuring Machine Learning Project” particularly teaches the design of a deep learning solution intuitively with real-life examples. It is not possible to give a single pill ruling the all but this course establishes a good basis to think about a DL project. And apparently, I still have things to learn from Andrew Ng. after all my years of experience. Note that, I also started my ML career with his famous Coursera ML course :). Thank you Mr. Ng.

Below, I try to plot a diagram summarizing what is mentioned in the course. However be aware that it is not a verbatim depiction and probably includes some of my own measures. In the end, It was a good exercise for me, and hopefully, is a good reference for you.

Please go and check the videos, if the diagram does not make sense at all and ping me if you have something that you don’t like.


链接(需翻墙):

https://medium.com/@erogol/designing-a-deep-learning-project-9b3698aef127


原文链接:

https://m.weibo.cn/1402400261/4144536785333165

“完整内容”请点击【阅读原文】
↓↓↓
登录查看更多
0

相关内容

机器学习(Machine Learning)是一个研究计算学习方法的国际论坛。该杂志发表文章,报告广泛的学习方法应用于各种学习问题的实质性结果。该杂志的特色论文描述研究的问题和方法,应用研究和研究方法的问题。有关学习问题或方法的论文通过实证研究、理论分析或与心理现象的比较提供了坚实的支持。应用论文展示了如何应用学习方法来解决重要的应用问题。研究方法论文改进了机器学习的研究方法。所有的论文都以其他研究人员可以验证或复制的方式描述了支持证据。论文还详细说明了学习的组成部分,并讨论了关于知识表示和性能任务的假设。 官网地址:http://dblp.uni-trier.de/db/journals/ml/
【干货书】真实机器学习,264页pdf,Real-World Machine Learning
专知会员服务
119+阅读 · 2019年12月24日
吴恩达新书《Machine Learning Yearning》完整中文版
专知会员服务
147+阅读 · 2019年10月27日
Keras François Chollet 《Deep Learning with Python 》, 386页pdf
专知会员服务
160+阅读 · 2019年10月12日
开源书:PyTorch深度学习起步
专知会员服务
51+阅读 · 2019年10月11日
2019年机器学习框架回顾
专知会员服务
36+阅读 · 2019年10月11日
机器学习入门的经验与建议
专知会员服务
94+阅读 · 2019年10月10日
【哈佛大学商学院课程Fall 2019】机器学习可解释性
专知会员服务
105+阅读 · 2019年10月9日
免费自然语言处理(NLP)课程及教材分享
深度学习与NLP
29+阅读 · 2019年1月18日
A Technical Overview of AI & ML in 2018 & Trends for 2019
待字闺中
18+阅读 · 2018年12月24日
机器学习线性代数速查
机器学习研究会
19+阅读 · 2018年2月25日
【推荐】深度学习目标检测全面综述
机器学习研究会
21+阅读 · 2017年9月13日
【推荐】用Tensorflow理解LSTM
机器学习研究会
36+阅读 · 2017年9月11日
【推荐】GAN架构入门综述(资源汇总)
机器学习研究会
10+阅读 · 2017年9月3日
【推荐】SVM实例教程
机器学习研究会
17+阅读 · 2017年8月26日
【推荐】Python机器学习生态圈(Scikit-Learn相关项目)
机器学习研究会
6+阅读 · 2017年8月23日
【推荐】TensorFlow手把手CNN实践指南
机器学习研究会
5+阅读 · 2017年8月17日
A Survey on Bayesian Deep Learning
Arxiv
64+阅读 · 2020年7月2日
Arxiv
15+阅读 · 2020年2月6日
AutoML: A Survey of the State-of-the-Art
Arxiv
74+阅读 · 2019年8月14日
Arxiv
18+阅读 · 2019年1月16日
VIP会员
相关VIP内容
【干货书】真实机器学习,264页pdf,Real-World Machine Learning
专知会员服务
119+阅读 · 2019年12月24日
吴恩达新书《Machine Learning Yearning》完整中文版
专知会员服务
147+阅读 · 2019年10月27日
Keras François Chollet 《Deep Learning with Python 》, 386页pdf
专知会员服务
160+阅读 · 2019年10月12日
开源书:PyTorch深度学习起步
专知会员服务
51+阅读 · 2019年10月11日
2019年机器学习框架回顾
专知会员服务
36+阅读 · 2019年10月11日
机器学习入门的经验与建议
专知会员服务
94+阅读 · 2019年10月10日
【哈佛大学商学院课程Fall 2019】机器学习可解释性
专知会员服务
105+阅读 · 2019年10月9日
相关资讯
免费自然语言处理(NLP)课程及教材分享
深度学习与NLP
29+阅读 · 2019年1月18日
A Technical Overview of AI & ML in 2018 & Trends for 2019
待字闺中
18+阅读 · 2018年12月24日
机器学习线性代数速查
机器学习研究会
19+阅读 · 2018年2月25日
【推荐】深度学习目标检测全面综述
机器学习研究会
21+阅读 · 2017年9月13日
【推荐】用Tensorflow理解LSTM
机器学习研究会
36+阅读 · 2017年9月11日
【推荐】GAN架构入门综述(资源汇总)
机器学习研究会
10+阅读 · 2017年9月3日
【推荐】SVM实例教程
机器学习研究会
17+阅读 · 2017年8月26日
【推荐】Python机器学习生态圈(Scikit-Learn相关项目)
机器学习研究会
6+阅读 · 2017年8月23日
【推荐】TensorFlow手把手CNN实践指南
机器学习研究会
5+阅读 · 2017年8月17日
Top
微信扫码咨询专知VIP会员