廖雪峰官方大数据分析课程,第七期对外开放,前20名直降2000元!!!

2019 年 6 月 21 日 数据库开发

数据分析是程序员或者机器学习从业者最基本的一项技能,对数据进行掌握了解可以迅速抓住业务主线和数据特征!


关于数据分析的学习资料网上一抓一大把,但是一提项目实践,很多人表示手上没有数据源,不知道完整的一套数据分析流程是怎样的,分析起来更是手忙脚乱,很难独立进行一项完整的数据分析项目。


别急,开课吧邀请到技术大牛廖雪峰和竞技世界首席数据科学家巴川历时半年联手打造了一门深度对标阿里P7级别的课程《大数据分析全栈工程师》,特别适合对大数据分析感兴趣想要入门提高的人学习。


 

廖雪峰IT技术大牛

曾任职西门子、摩托罗拉、火币网等知名公司高级技术专家;畅销书《spring2.0核心技术与最佳实践》的作者,其官方网站及博客是很多技术人常用的参考教程,日访问量达5万+。


巴川:竞技世界首席数据科学家

中国计算机学会技术前线委员会(CCFTF)数据科学SIG主席;中国教育创新校企联盟首席数据科学家、专家委员会副主任;曾就职于中国搜索、搜狐畅游等一线互联网公司,TOP100全球软件案例研究峰会、A2M人工智能与机器学习创新峰会、中国数据分析师行业峰会、DTCC中国数据库技术大会等会议主要演讲嘉宾及出品人。


为什么敢说对标阿里P7?因为我们所言不虚!


廖雪峰联手首席数据科学家巴川亲手打造


两位大牛带领研发团队200多份一线互联网企业真实的用人需求中筛选高频主流技能,更是走访了多家一线大厂登门邀请CTO级别的大佬提供意见,前后调整优化了13次课程大纲,就别说课程内容的反复打磨了,针对不同公司大数据分析岗位特别定制了一套全方位、系统化的课程体系。


一线大厂实战专家授课(讲师介绍全部真实不掺水)


杨老师

在大型互联网公司从事用户行为数据挖掘工作,擅长机器学习算法理论及实战,帮助公司制定业务策略。曾负责大型电商平台开发、hadoop平台搭建及数据挖掘,曾在互联网金融公司从事风控建模,并与高校合作,主导863大数据挖掘项目。熟练掌握Hadoop、R、Python、Hive等工具。


李老师

从事9年数据分析工作,其中四年传统行业数据分析师经历,五年互联网数据分析师经历,擅长数据处理、数据可视化以及分析报告撰写。为大型互联网公司的产品、运营、高管都提供过数据决策支持。熟练掌握HIVE、EXCEL、R、TABLEAU等数据分析师常用工具。


马老师

一线大型互联网公司数据分析专家,擅长经营分析,通过挖掘数据价值,洞察公司经营中的风险和机会点,实现数据驱动战略决策的目的;主导完成公司个别业务线的经营分析报告,闭环业务运营,提升经营效率。精通HIVE、mySQL、tableau、excel、R等工具软件。


张老师

先后担任过数据分析师、挖掘工程师、数据科学家等职位。主持并实施大数据项目近10个。曾在北京润霖汽车(易车子公司),软通动力等公司担任过高级数据分析师及数据挖掘工程师。擅长数据分析,数据挖掘,数据可视化,机器学习等。


孙老师

前新东方资深大数据分析专家,10多年的数据分析管理经验,擅长Excel、数据分析、统计学算法实践、R、SPSS等数据分析工具。


助教团队:


张老师

数学与应用数学专业毕业,曾就职于国内某大型电子商务公司从事用户行为、用户画像数据挖掘、数据分析工作,具备多年一线数据分析实战经验。擅长电子商务运营分析及实战,帮助公司制定业务策略。曾负责某电商公司内部数据决策平台自动化开发、某医药平台数据可视化开发、以及某金融公司hadoop平台搭建及数据挖掘,Hbase数据库维度设计。对Hadoop、Hive、Excel、MySQL、BI可视化等工具有较深研究。


马老师

毕业于郑州大学计算机专业,从事一线大数据开发两年,项目开发核心成员,有丰富的项目实战经验。主要领域涉及电商大数据以及旅游大数据。


王老师

三年IT行业从业经验,有丰富的Python开发实战经验,擅长Python Web、Python爬虫、网络编程,工作涉及多个行业领域。热衷学习新技术,对图像处理及机器学习也小有研究。


课程设计讲究精而专,不在广而泛


本课程是注重精而专的数据分析课程,一线企业用人需求,结合真实企业项目应用实用性强,无论你分析的数据规模有多大,均可从课程中找到思路甚至可直接复用的手段覆盖面广。


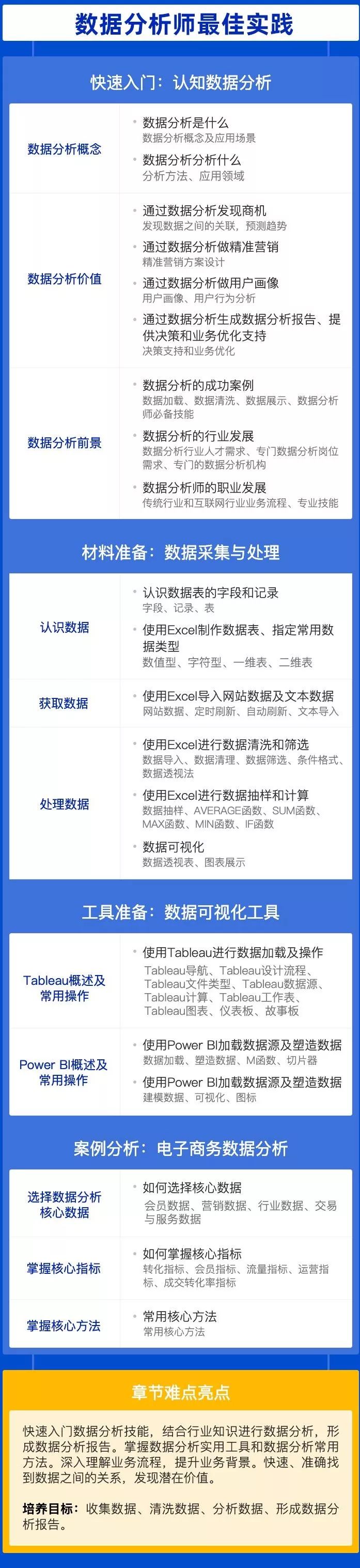
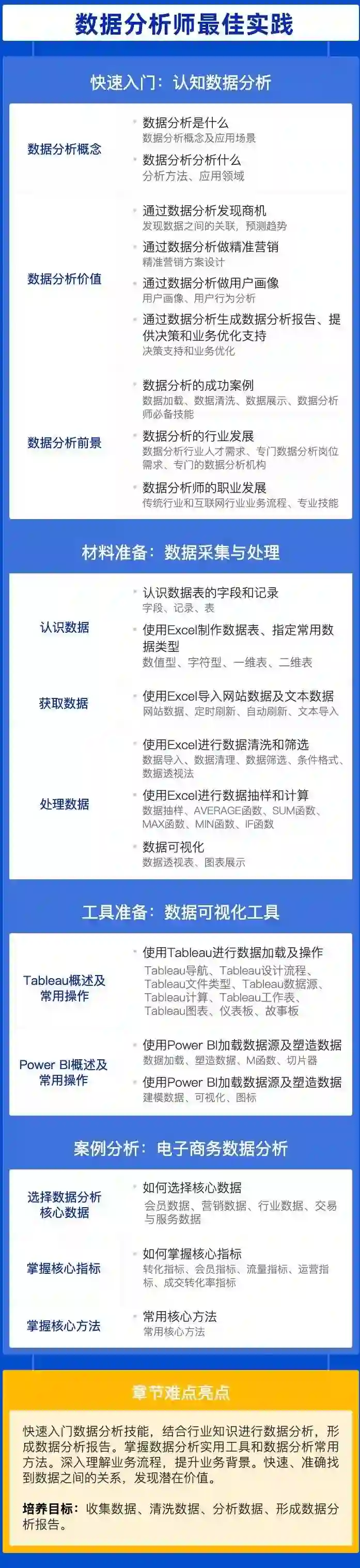
《大数据分析师》课程大纲



想要真正掌握大数据分析,你需要一只强悍的团队做守备军!!!


一线在职技术大咖亲自授课


授课老师全部均是一线大厂资深技术大牛,真实的商业实战项目训练,严格按照企业工作流程进行实践,既保证了技术的时髦性,有保证了知识体系的实用性,进入岗位更好的去落地。


课程系统化知识体系,层层递进式教学


行业专家结合行业人才画像设计课程体系,内容全面且为学员制定专业的学习路径,培养复合型专业大数据分析人才

1.多栈式技术人才培养,从数据获取,分析方法,业务流程到数据分析,业务优化,提供决策支持。

2.多层次大数据分析人才培养,从业务数据分析师,大数据分析师,首席数据分析师到数据科学家。


智慧学习平台:双轨教学


学习周期四个月 全程直播授课,能及时有效的解决学员的任何疑问。课后录播回放可以随时随地温习巩固已学知识。直播+录播完美结合,双轨教学。


周到的课程保障服务


讲师、助教、班主任、就业指导老师全程 4 对 1 贴心服务,授课、作业批改、答疑、督学一条龙。


打造属于你个人的优质人脉资源


同期班级中大多来自百度、腾讯、微软、头条、搜狐、IBM、华为、中兴、美团、工行、京东、小米等一线“明星”公司等各公司大咖,促进互相沟通交流,随时与优秀的人一起不断学习进步。也给学员提供了编织圈内优质人脉网的机会。


第七期正在火爆报名招生中,已经成功招满6期学员

开课吧首次举办618活动

前20名报名,直降2000元

活动价格:7980元 原价9980

长按扫码,添加微信报名

↓↓


你还在犹豫该不该报名学习么?听听已经学习并且已经高薪就业的前辈怎么说?


学员好评反馈

(左右滑动查看更多)


左右滑动查看更多



往期学员就业薪资部分展示




你关心的其他问题,这里都有答案:


Q1 :学习方式是什么

A: 在线直播授课,当然啦,有百分之80%的学员都是在职的,赶不上直播的话,可以随时看高清录播回放。


Q2:课程售后服务完善吗?

A:有VIP群可以随时交流,主讲老师、助教、班主任都会在群里给学员解疑释惑。


Q3:课程学习时间怎么安排?

A:这期是第7期,学习周期4个月,每周3堂课,晚上20:30—22:30。 


Q4: 学习课程后可以找什么样的工作?

A:根据自己的兴趣和擅长领域,你可以选择数据工程师,业务分析师,数据分析师,建模分析师,大数据分析师,数据科学家等岗位,越往上走,薪资越高。


Q5:报名学习有什么保障吗?

A:为了保障大家的学习权益,以及我们对课程的信心,如果上了前三次课程感到不满意,随时可以找助理沟通退款事宜,开课吧会无条件执行退款流程。


开课吧:

开课吧是互联网从业者职业成长平台,隶属慧科集团。慧科集团目前已经完成D轮融资,估值70亿人民币,是教育行业新晋独角兽


开课吧备受业界大佬好评和肯定 ↓

看到这你是否迫不及待的想了解更多课程信息?

前20名报名,直降2000元

长按扫码,添加微信报名

↓↓


登录查看更多
0

相关内容

知乎主页: 廖雪峰
商业数据分析,39页ppt
专知会员服务
165+阅读 · 2020年6月2日
【教程推荐】中科大刘淇教授-数据挖掘基础,刘 淇
专知会员服务
82+阅读 · 2020年3月4日
【大数据白皮书 2019】中国信息通信研究院
专知会员服务
138+阅读 · 2019年12月12日
谷歌机器学习速成课程中文版pdf
专知会员服务
147+阅读 · 2019年12月4日
【干货】大数据入门指南:Hadoop、Hive、Spark、 Storm等
专知会员服务
98+阅读 · 2019年12月4日
【机器学习课程】Google机器学习速成课程
专知会员服务
170+阅读 · 2019年12月2日
2019年人工智能行业现状与发展趋势报告,52页ppt
专知会员服务
124+阅读 · 2019年10月10日
Python数据分析案例实战
炼数成金订阅号
5+阅读 · 2019年5月9日
【拿不到 offer全额退款】人工智能与自然语言处理课程培训
算法与数学之美
4+阅读 · 2018年10月13日
MATLAB畅销书主编推出寒假系列课 限量优惠+送100G资料礼包!
数据挖掘入门与实战
8+阅读 · 2018年1月4日
课程 |《知识图谱》第一期
开放知识图谱
22+阅读 · 2017年10月15日
100G 的大数据人工智能学习资料包
数据挖掘入门与实战
5+阅读 · 2017年9月30日
课程 | 12个适合机器学习入门的经典案例
博士团队带您入门机器学习,课程大优惠,限额30人,赶快上车啦!!!
Heterogeneous Graph Transformer
Arxiv
27+阅读 · 2020年3月3日
Heterogeneous Deep Graph Infomax
Arxiv
12+阅读 · 2019年11月19日
Efficient and Effective $L_0$ Feature Selection
Arxiv
5+阅读 · 2018年8月7日
Arxiv
3+阅读 · 2018年5月20日
VIP会员
相关VIP内容
相关资讯
Python数据分析案例实战
炼数成金订阅号
5+阅读 · 2019年5月9日
【拿不到 offer全额退款】人工智能与自然语言处理课程培训
算法与数学之美
4+阅读 · 2018年10月13日
MATLAB畅销书主编推出寒假系列课 限量优惠+送100G资料礼包!
数据挖掘入门与实战
8+阅读 · 2018年1月4日
课程 |《知识图谱》第一期
开放知识图谱
22+阅读 · 2017年10月15日
100G 的大数据人工智能学习资料包
数据挖掘入门与实战
5+阅读 · 2017年9月30日
课程 | 12个适合机器学习入门的经典案例
博士团队带您入门机器学习,课程大优惠,限额30人,赶快上车啦!!!
Top
微信扫码咨询专知VIP会员