单元化架构,为什么要用以及我们如何做到

2017 年 6 月 24 日 架构文摘 梁宇鹏

为什么要有架构实践?


很多人喜欢的是细节,因为有句名言叫魔鬼在细节里,于是都去细节里寻找魔鬼。但是打败了魔鬼就能看到天使么?未必。细节其实是最容易掌握的部分,细节之外还有很多。就像有了水泥和沙子,你能够做出混凝土,但是离建成高楼大厦还有很长的路要走一样,你要学着去设计架构。


但是事情并没有完,就像没有唯一的真理一样,架构也并不是只有一种。你不可能一朝学会,从此天下无敌。如果要赈灾,你需要的是帐篷,如果要重建,你需要的是瓦房。不同的住所需要的是不同的架构。


不同的服务也需要不同的架构设计,这也就是我们需要架构实践的重要原因。在这之后的原因,是我们做任何服务,都要考虑服务的性能和成本。


但优化有很多方式,为什么是架构呢?诚然,从硬件到操作系统,从共享库到应用软件,从算法到架构,每一层都可以优化,但每一层所做的工作量和收益也都是不同的。架构可能是需要投入最多精力的,但在很多时候却也是很少的可以提供超过数量级的提升方式。


所以,思维方式的转变才是你最应该在意的部分,单元化只是一个例子,而粉丝服务平台只是这个例子的例子,而已。


言归正传,接下来本文将从三个问题来介绍这次实践,单元化是什么,为什么要用以及我们如何做到的。


1. 单元化是什么


单元化架构是从并行计算领域发展而来。在分布式服务设计领域,一个单元(Cell)就是满足某个分区所有业务操作的自包含的安装。而一个分区(Shard),则是整体数据集的一个子集,如果你用尾号来划分用户,那同样尾号的那部分用户就可以认为是一个分区。单元化就是将一个服务设计改造让其符合单元特征的过程。


图 1 :洋葱细胞的显微镜截图,单元化要达到的目的就是让每个单元像细胞一样独立工作


在传统的服务化架构下(如下图),服务是分层的,每一层使用不同的分区算法,每一层都有不同数量的节点,上层节点随机选择下层节点。当然这个随机是比较而言的。


图 2 :传统的服务化架构,为伸缩性设计,上层节点随机选择下层节点


与其不同的是,在单元化架构下,服务虽然分层划分,但每个单元自成一体。按照层次来讲的话,所有层使用相同的分区算法,每一层都有相同数量的节点,上层节点也会访问指定的下层节点。因为他们已经在一起。


图 3 :单元化架构,为性能和隔离性而设计,上层节点访问指定下层节点


2. 为什么要用单元化


在性能追求和成本限制的情况下,我们需要找到一种合适的方法来满足服务需求。在传统的分布式服务设计,我们考虑的更多是每个服务的可伸缩性,当各个服务独立设计时你就要在每一层进行伸缩性的考虑。这是服务化设计(SOA)流行的原因,我们需要每个服务能够单独水平扩展。


但是在摩尔定律下,随着硬件的不断升级,计算机硬件能力已经越来越强,CPU越来越快,内存越来越大,网络越来越宽。这让我们看到了在单台机器上垂直扩展的机会。尤其是当你遇到一个性能要求和容量增长可以预期的业务,单元化给我们提供另外的机会,让我们可以有效降低资源的使用,提供更高性能的服务。


总体而言,更高性能更低成本是我们的主要目标,而经过单元化改造,我们得以用更少(约二分之一)的机器,获得了比原来更高(接近百倍)的性能。性能的提升很大部分原因在于服务的本地化,而服务的集成部署又进一步降低了资源的使用。


当然除了性能收益,如果你做到了,你会发现还有很多收益,比如更好的隔离性,包括请求隔离和资源隔离,比如更友好的升级,产品可以灰度发布等。单元化改造后对高峰的应对以及扩容方式等问题,各位可以参考#微博春节技术保障系列#中的单元化架构文章,也不在此一一赘述。


3. 我们如何做到


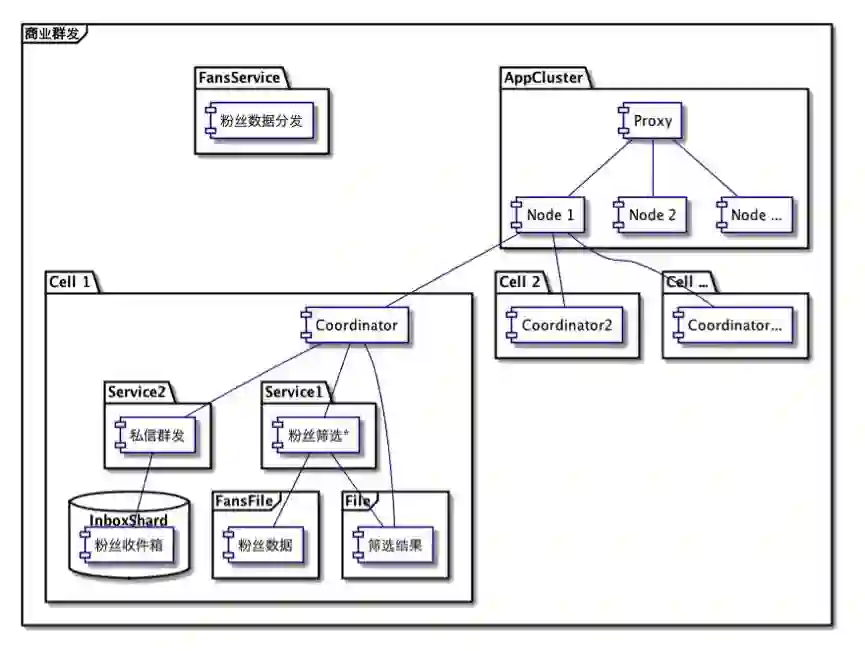
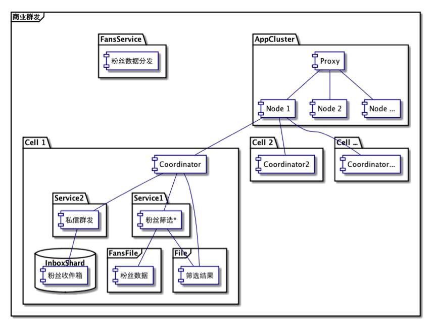
此次单元化改造基于微博现有的业务,因此这里也先行介绍一下。粉丝服务平台是微博的内容推送系统(代号Castalia),可为V用户提供向其粉丝推送高质量内容的高速通道(单元化之后已到达百万条每秒)。整个服务涉及用户筛选、发送计费、屏蔽检查、限流控制和消息群发等多个子服务。由于改造思想相通,这里以用户筛选和消息群发两个服务为例,下面两图分别为商业群发在服务化思想和单元化思想下不同的架构。


图 4: 服务化思想下的商业群发架构设计(旧版)


图 5 :商业群发在单元化思想下的架构设计(新版)


对于筛选服务,在服务化架构里,需要去粉丝服务获取粉丝关系,然后去特征服务进行用户特征筛选,最后将筛选结果传输到群发服务器上;而在单元化架构里,粉丝关系直接就在本地文件中,用户特征服务也在本地,最后的筛选结果再不需要传输。服务本地化(粉丝关系和用户特征存储)减去了网络开销,降低了服务延时,还同时提高了访问速度和稳定性,而筛选结果本地存储又进一步节省了带宽并降低了延迟。以百万粉丝为例,每次网络操作的减少节省带宽8M左右,延时也从400ms降为0。


群发服务同样如此。由于在服务化架构里,我们使用MySQL和Memcache的方案,由于关系数据库的写入性能问题,中间还有队列以及相应的队列处理机,所有四个模块都有单独的机器提供服务,而在单元化架构里,四合一之后,只需要一套机器。当然机器的配置可能会有所提升,但真正计算之后你就会发现其实影响微乎其微。原因除了前面介绍的硬件增长空间外,上架机器的基本配置变高也是一个原因。而且,在单元化方案里,当我们把缓存部署在本地之后,其性能还有了额外的20%提升。


一些业务特有问题


不过群发这个场景,我们也遇到了一些特定的问题,一是分区问题,一是作业管理。这里也与各位分享下我们的解决方法。


  • 分区问题


分区问题其实是每个服务都会遇到的,但单元化后的挑战在于让所有服务都适配同一分区算法,在我们的场景下,我们按照接收者进行了分区,即从底层往上,每一层都来适配此分区算法。


这里有特例的是用户特征和屏蔽服务,由于总体容量都很小,我们就没有对数据进行分区,所有单元内都是同一套全量数据,都是一个外部全量库的从库。不过由于本单元内的上层服务的关系,只有属于本分区的用户数据被访问到。所以,适配同一分区算法在某种程度上讲,可以兼容即可。


  • 作业管理


按照前面的分区方式,将群发服务的整体架构变成了一个类似Scatter-Gather+CQRS的方案,因为Gather不是一个请求处理的必须要素。也就是说,一个群发请求会被扩散到所有单元中,每个单元都要针对自己分区内的用户处理这个群发请求。


广播方式的引入,使得我们首先需要在前端机进行分单元作业的处理监控,我们在此增加了持久化队列来解决。同时,由于单元内每个服务也都是单独维护的,作业可能在任何时间中断,因此每个作业在单元内的状态也都是有记录的,以此来达到作业的可重入和幂等性,也就可以保证每个作业都可以在任何时间重做,但不会重复执行。


除此之外,我们还对服务器进行了更为精细的控制,使用CPU绑定提高多服务集成部署时的整体效率,使用多硬盘设计保证每个服务的IO性能,通过主从单元的读写分离来提高整体服务等等。


出处:http://www.infoq.com/cn/articles/how-weibo-do-unit-architecture


版权申明:内容来源网络,版权归原创者所有。除非无法确认,我们都会标明作者及出处,如有侵权烦请告知,我们会立即删除并表示歉意。谢谢。


-END-


架构文摘

ID:ArchDigest

互联网应用架构丨架构技术丨大型网站丨大数据丨机器学习

更多精彩文章,请点击下方:阅读原文

登录查看更多
0

相关内容

华为发布《自动驾驶网络解决方案白皮书》
专知会员服务
130+阅读 · 2020年5月22日
【论文扩展】欧洲语言网格:概述
专知会员服务
8+阅读 · 2020年3月31日
BERT技术体系综述论文:40项分析探究BERT如何work
专知会员服务
140+阅读 · 2020年3月1日
模型压缩究竟在做什么?我们真的需要模型压缩么?
专知会员服务
28+阅读 · 2020年1月16日
深度学习算法与架构回顾
专知会员服务
84+阅读 · 2019年10月20日
腾讯推荐引擎组员工:谈谈推荐系统架构
腾讯大讲堂
14+阅读 · 2019年10月23日
浅谈 Kubernetes 在生产环境中的架构
DevOps时代
11+阅读 · 2019年5月8日
一篇文章读懂阿里企业级数据库最佳实践
阿里巴巴数据库技术
5+阅读 · 2017年12月20日
为什么大家都不戳破深度学习的本质?
36大数据
4+阅读 · 2017年12月7日
【人工智能架构】深度解密京东登月平台基础架构
产业智能官
11+阅读 · 2017年9月26日
【知识图谱】如何构建知识图谱
产业智能官
135+阅读 · 2017年9月19日
Deep Co-Training for Semi-Supervised Image Segmentation
Arxiv
6+阅读 · 2019年9月25日
Arxiv
4+阅读 · 2018年10月31日
Arxiv
4+阅读 · 2018年6月1日
Arxiv
4+阅读 · 2018年4月29日
Arxiv
20+阅读 · 2018年1月17日
VIP会员
相关VIP内容
相关资讯
腾讯推荐引擎组员工:谈谈推荐系统架构
腾讯大讲堂
14+阅读 · 2019年10月23日
浅谈 Kubernetes 在生产环境中的架构
DevOps时代
11+阅读 · 2019年5月8日
一篇文章读懂阿里企业级数据库最佳实践
阿里巴巴数据库技术
5+阅读 · 2017年12月20日
为什么大家都不戳破深度学习的本质?
36大数据
4+阅读 · 2017年12月7日
【人工智能架构】深度解密京东登月平台基础架构
产业智能官
11+阅读 · 2017年9月26日
【知识图谱】如何构建知识图谱
产业智能官
135+阅读 · 2017年9月19日
Top
微信扫码咨询专知VIP会员