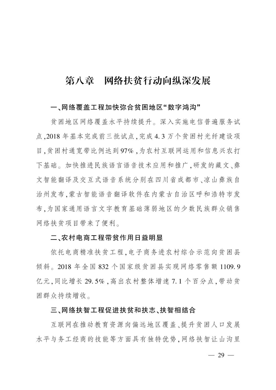
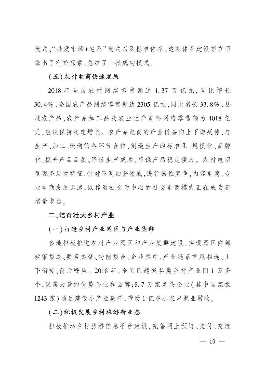
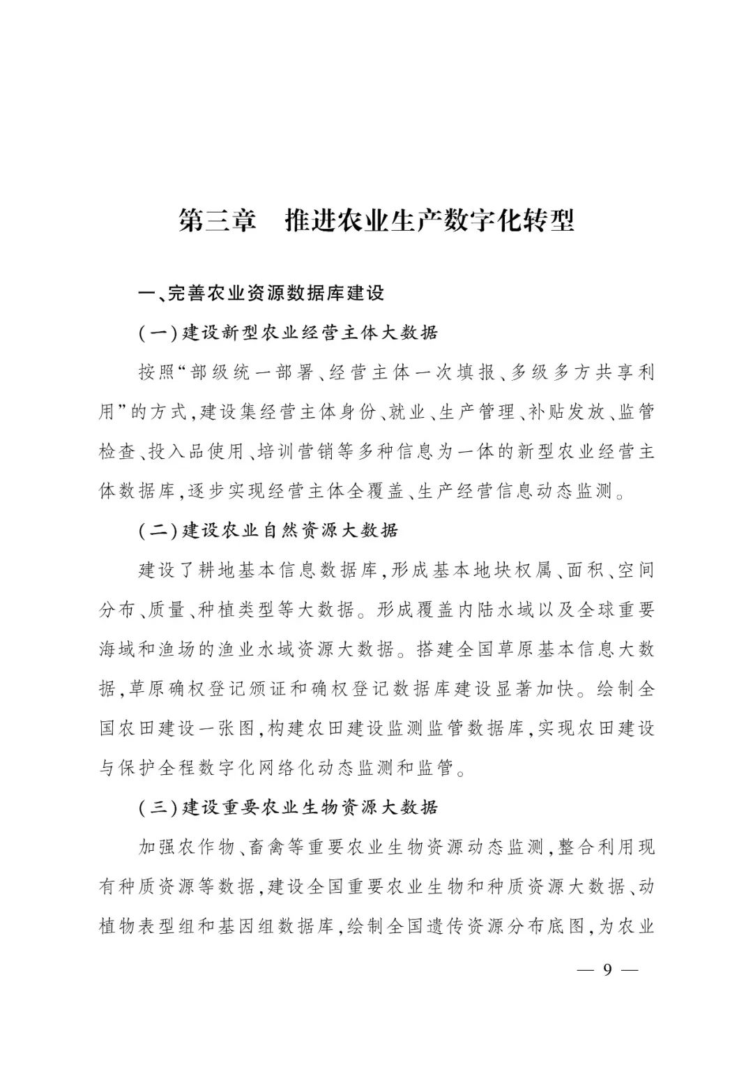
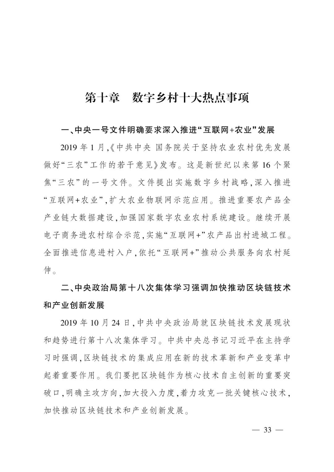
【数字化转型】《中国数字乡村发展报告》(附全文)

2019 年 12 月 8 日 产业智能官

《中国数字乡村发展报告》在2019年数字农业农村发展论坛上发布。报告在中央网信办信息化发展局、农业农村部市场与信息化司指导下,由农业农村信息化专家咨询委员会编制。


当前,新一代信息技术创新空前活跃,不断催生新产品、新模式、新业态,推动全球经济格局和产业形态深度变革,为数字乡村发展创造了前所未有的重大机遇。党的十八大以来,以习近平同志为核心的党中央作出一系列重要战略部署。


《中共中央国务院关于实施乡村振兴战略的意见》和《乡村振兴战略规划(2018-2022年)》提出,要实施数字乡村战略,大力发展数字农业。2019年5月,中共中央办公厅、国务院办公厅印发《数字乡村发展战略纲要》,明确将数字乡村作为乡村振兴的战略方向,加快信息化发展、整体带动和提升农业农村现代化发展。各地各部门坚决贯彻落实党中央、国务院部署要求,扎实推动数字乡村建设,取得了阶段性成效。


《中国数字乡村发展报告》全面总结了我国数字乡村建设的阶段性进展和经验探索,分析了当前面临的形势,展望了未来发展前景,是对当前数字乡村发展情况的集中呈现。




先进制造业+工业互联网




产业智能官  AI-CPS


加入知识星球“产业智能研究院”:先进制造业OT(自动化+机器人+工艺+精益)和工业互联网IT(云计算+大数据+物联网+区块链+人工智能)产业智能化技术深度融合,在场景中构建状态感知-实时分析-自主决策-精准执行-学习提升的产业智能化平台;实现产业转型升级、DT驱动业务、价值创新创造的产业互联生态链。


产业智能化平台作为第四次工业革命的核心驱动力,将进一步释放历次科技革命和产业变革积蓄的巨大能量,并创造新的强大引擎; 重构设计、生产、物流、服务等经济活动各环节,形成从宏观到微观各领域的智能化新需求,催生 新技术、新产品、新产业、新业态和新模式; 引发经济结构重大变革,深刻改变人类生产生活方式和思维模式,实现社会生产力的整体跃升。

产业智能化技术分支用来的今天,制造业者必须了解如何将“智能技术”全面渗入整个公司、产品、业务等商业场景中, 利用工业互联网形成数字化、网络化和智能化力量,实现行业的重新布局、企业的重新构建和焕然新生。

版权声明产业智能官(ID:AI-CPS推荐的文章,除非确实无法确认,我们都会注明作者和来源,涉权烦请联系协商解决,联系、投稿邮箱:erp_vip@hotmail.com。




登录查看更多
0

相关内容

2020年中国《知识图谱》行业研究报告,45页ppt
专知会员服务
240+阅读 · 2020年4月18日
新时期我国信息技术产业的发展
专知会员服务
71+阅读 · 2020年1月18日
报告 | 2020中国5G经济报告,100页pdf
专知会员服务
98+阅读 · 2019年12月29日
电力人工智能发展报告,33页ppt
专知会员服务
132+阅读 · 2019年12月25日
2019中国硬科技发展白皮书 193页
专知会员服务
86+阅读 · 2019年12月13日
【大数据白皮书 2019】中国信息通信研究院
专知会员服务
138+阅读 · 2019年12月12日
2019年人工智能行业现状与发展趋势报告,52页ppt
专知会员服务
124+阅读 · 2019年10月10日
【数字孪生】从CAD数据到数字孪生
产业智能官
22+阅读 · 2019年11月11日
【数字化】制造业数字化转型的实战路线图
产业智能官
40+阅读 · 2019年9月10日
【工业4.0】德国工业4.0解析
产业智能官
19+阅读 · 2019年6月16日
2019中国养老产业发展剖析与发展趋势分析报告
行业研究报告
8+阅读 · 2019年5月18日
【数字化】数字化转型正在成为制造企业核心战略
产业智能官
35+阅读 · 2019年4月22日
【智能驾驶】97页PPT,读懂自动驾驶全产业链发展!
【物联网】物联网产业现状与技术发展
产业智能官
15+阅读 · 2018年12月17日
Arxiv
11+阅读 · 2019年6月19日
How to Fine-Tune BERT for Text Classification?
Arxiv
13+阅读 · 2019年5月14日
Conditional BERT Contextual Augmentation
Arxiv
8+阅读 · 2018年12月17日
VIP会员
相关VIP内容
2020年中国《知识图谱》行业研究报告,45页ppt
专知会员服务
240+阅读 · 2020年4月18日
新时期我国信息技术产业的发展
专知会员服务
71+阅读 · 2020年1月18日
报告 | 2020中国5G经济报告,100页pdf
专知会员服务
98+阅读 · 2019年12月29日
电力人工智能发展报告,33页ppt
专知会员服务
132+阅读 · 2019年12月25日
2019中国硬科技发展白皮书 193页
专知会员服务
86+阅读 · 2019年12月13日
【大数据白皮书 2019】中国信息通信研究院
专知会员服务
138+阅读 · 2019年12月12日
2019年人工智能行业现状与发展趋势报告,52页ppt
专知会员服务
124+阅读 · 2019年10月10日
相关资讯
【数字孪生】从CAD数据到数字孪生
产业智能官
22+阅读 · 2019年11月11日
【数字化】制造业数字化转型的实战路线图
产业智能官
40+阅读 · 2019年9月10日
【工业4.0】德国工业4.0解析
产业智能官
19+阅读 · 2019年6月16日
2019中国养老产业发展剖析与发展趋势分析报告
行业研究报告
8+阅读 · 2019年5月18日
【数字化】数字化转型正在成为制造企业核心战略
产业智能官
35+阅读 · 2019年4月22日
【智能驾驶】97页PPT,读懂自动驾驶全产业链发展!
【物联网】物联网产业现状与技术发展
产业智能官
15+阅读 · 2018年12月17日
Top
微信扫码咨询专知VIP会员