国产安卓最大变革来了,再也没有流氓软件了

2017 年 12 月 11 日 科技美学

每次一提到安卓8.0或是安卓又更新了,一众手机用户都会抱怨,他们升级系统全靠厂商推送,无法自行更新系统。可是各厂商偏偏更新新系统的速度不同,有的厂商还迟迟不更新。有的厂商更新倒是勤快,就是bug特别多,比如APP闪退之类的。

每次这个时候苹果用户都会拿着瓜子可乐笑眯眯围观,并且表示他们的系统更新得可勤快了。

当然也有一部分iPhone用户表示,我真的不想升级啊。

什么时候安卓能统一时间实时更新呢?

除了无法跟随谷歌统一升级,国内安卓系统的另一大顽疾就是生态系统太过混乱,APP环境特别凶险,我们下载个软件都要提心吊胆。各种不遵循谷歌标准的安卓APP胡乱推送,私自链式启动等等,让国产手机用不了几天就开始卡顿。

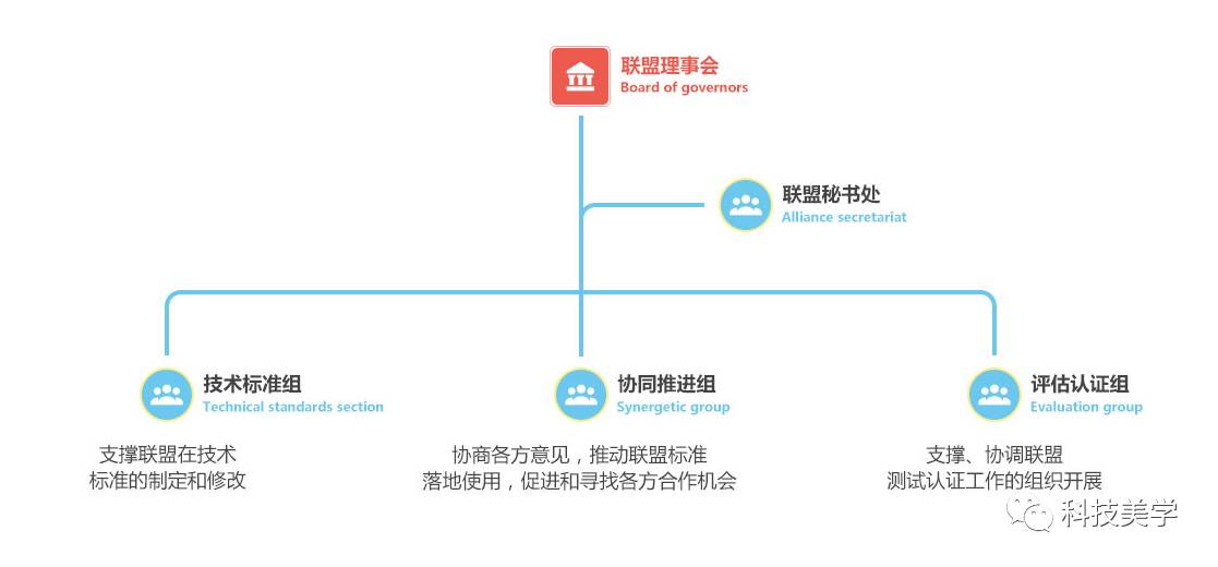
2017年10月,工信部旗下中国信息通信研究院泰尔终端实验室倡导成立了“安卓统一推送联盟”,意在联合国内各路厂商,制定安卓统一推送服务(UPS)技术标准,结束混乱状态。

今天,统一推送联盟官方网站正式上线了

统一推送联盟挂靠单位是电信终端产业协会(TAF),接受工信部业务指导,总部设在北京。

有同学会问了:这个中国信息通信研究院到底是个啥地方?

中国信息通信研究院(工信部电信研究院),前身为邮电部邮电科学研究院(始建于1957年),1994年正式组院,现为工业和信息化部直属科研事业单位,是国家在信息通信领域(ICT)最重要的支撑单位以及工业和信息化部综合政策领域主要依托单位。

以上资料来自百度百科,我们只是信息的搬运工。

总之,该联盟核心任务是:探索推送行业创新,促进终端生产厂商、应用开发厂商和第三方服务提供商等进行深入合作,整合行业资源,助推形成统一的推送体系,创造绿色环境,减少与终端用户的利益冲突,提升整体行业形象,降低整体行业的实现成本,形成自律基础上的产业链协同发展,实现产业的共同繁荣。

今天,统一推送联盟官方网站正式上线,公布了相关组织结构和联盟会员。

重点还是要看成员都有谁

  • 理事长为中国信息通信研究院

  • 副理事长包括四大手机厂商华为、小米、OPPO、vivo

  • 三大互联网厂商阿里巴巴、百度、腾讯,和安卓推送服务个推背后的浙江每日互动。

  • 理事则包括魅族、努比亚、联想、奇虎360、展讯、京东等

会员单位中还可以看到锤子、一加(万普拉斯)、金立、美图、华硕、波导、海信、格力等手机厂商,以及三大运营商、大批业内厂商。

有趣的是,Google、索尼、三星均以观察员身份在列,看来如果联盟工作做得好,不但可以得到Google的支持,还有望进军国际市场。

大家都知道管原生安卓更新的是谷歌,虽然谷歌被那啥了,但是这点并不能改变。有了这个联盟,希望以后厂家的推送起码能勤快点或者说,及时点。你别以为以后安卓的更新都由这个联盟来管,只是安卓更新变成了类似iOS更新的套路。

谷歌:我只是暗中观察,你们随意


近期文章精选:

四大旗舰对决结论:苹果三星华为小米谁最强丨科技美学

网购该给差评吗?看完这些风险,我犹豫了

新闻越短事越大,高通5G专利费收取标准公布 | 科技美学

网易小米不死心 不只和腾讯比吃鸡 还要干掉王者荣耀 | 科技美学

山寨iPhoneX流入市场,防止大家受骗,我们做了一台 | 科技美学

《时代》选出年度十大电子产品,iPhoneX排第二


商务合作  kejimeixue@163.com

留言说说,你觉得联盟能改善国内的手机生态吗?

登录查看更多
0

相关内容

Android(安卓)是一种以 Linux 为基础开发的开放源代码的操作系统,主要应用于便携设备。2005 年,Android 公司被 Google 收购,随后 Google 联合制造商组成开放手机联盟。Android 已从智能手机领域逐渐扩展到平板电脑、智能电视(及机顶盒)、游戏机、物联网、智能手表、车载系统、VR以及PC等领域。
德勤:2020技术趋势报告,120页pdf
专知会员服务
192+阅读 · 2020年3月31日
新时期我国信息技术产业的发展
专知会员服务
71+阅读 · 2020年1月18日
报告 | 2020中国5G经济报告,100页pdf
专知会员服务
98+阅读 · 2019年12月29日
电力人工智能发展报告,33页ppt
专知会员服务
132+阅读 · 2019年12月25日
【德勤】中国人工智能产业白皮书,68页pdf
专知会员服务
310+阅读 · 2019年12月23日
2019中国硬科技发展白皮书 193页
专知会员服务
86+阅读 · 2019年12月13日
重磅推荐:中国人工智能趋势报告(完整版)
人工智能学家
18+阅读 · 2019年2月27日
噩耗再次传来!华为,挺住!
FinTech前哨
4+阅读 · 2018年2月4日
共享单车惨遭共享:一款App能骑9种车到底是啥神器?
黑客技术与网络安全
4+阅读 · 2017年7月6日
Augmentation for small object detection
Arxiv
13+阅读 · 2019年2月19日
Arxiv
5+阅读 · 2018年5月5日
VIP会员
相关VIP内容
德勤:2020技术趋势报告,120页pdf
专知会员服务
192+阅读 · 2020年3月31日
新时期我国信息技术产业的发展
专知会员服务
71+阅读 · 2020年1月18日
报告 | 2020中国5G经济报告,100页pdf
专知会员服务
98+阅读 · 2019年12月29日
电力人工智能发展报告,33页ppt
专知会员服务
132+阅读 · 2019年12月25日
【德勤】中国人工智能产业白皮书,68页pdf
专知会员服务
310+阅读 · 2019年12月23日
2019中国硬科技发展白皮书 193页
专知会员服务
86+阅读 · 2019年12月13日
Top
微信扫码咨询专知VIP会员