是谁伪造了《IT时报》公章?

2017 年 10 月 31 日 IT时报 挨踢妹


就在今天,新浪微博收到了一封“撤稿函”,上面赫然印着一个伪造的《IT时报》公章。伪造公司、企业、事业单位、人民团体印章罪是刑法规定的犯罪行为,究竟是谁有这么大的胆子!


 

今天,《IT时报》编辑部收到了新浪微博官方打来的询问电话,新浪微博相关负责人表示,他们收到了一封盖有《IT时报》印章的“撤稿函”,新浪不知真伪,所以来电求证此封“撤稿函”的真实性。


根据新浪微博发来的“撤稿函”照片,我们不用一秒钟就能分辨出这是一封拙劣的、伪造的“撤稿函”,而上面的《IT时报》印章显然存有蹊跷。



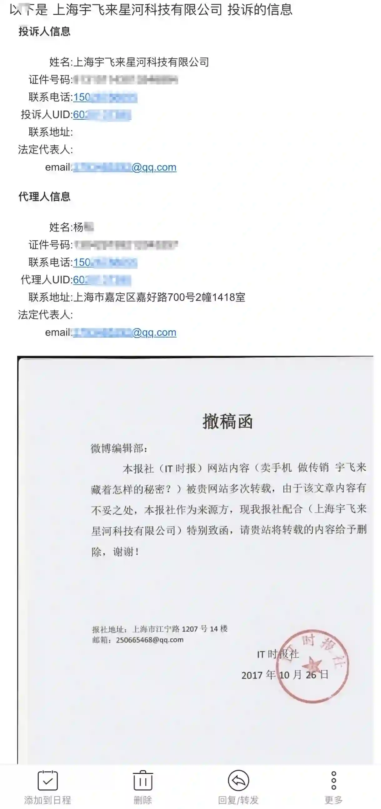
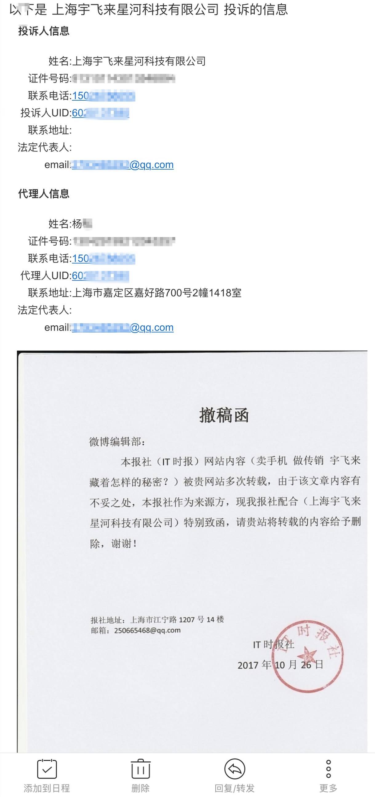
以上是新浪微博向《IT时报》求证投诉信息及撤稿函的邮件

 

这封伪“撤稿函”的内容是:本报社《IT时报》网站内容(卖手机 做传销 宇飞来藏着怎样的秘密?)被贵网站多次转载,由于该文章内容有不妥之处,本报社作为来源方,现我报社配合(上海宇飞来星河科技有限公司)特别致函,请贵站将转载的内容给予删除,谢谢!


(落款没有任何人名,只留下一个QQ邮箱)

 

哦,原来是想撤这篇稿子。既然对方那么想撤,我们就来看看这篇调查新闻到底报道了些什么?



今年8年,《IT时报》记者针对宇飞来公司的商业模式、技术真伪等进行了深入调查暗访,并做了系列报道。上述文章就是其中之一。

 

“花3999元买一台宇飞来 F9 手机即可成为公司分销商,下家卖手机,上家能获返点,层层分销模式涉嫌传销。”报道刊发之后,不断有宇飞来前代理商和代理商家属找到《IT时报》记者,讲述他们和宇飞来不得不说的故事:承诺原始股权却无任何证书,手机说是“高科技”但不知何时能实现……

 

对于《IT时报》来说,商业模式和行为未必就是非黑即白的东西,我们从没想过要证明某些所谓的绝对的对错,我们只不过希望寻找真相,停止对浮夸、混乱的追捧。

 

回到这封“撤稿函”,难道这伪造的“撤稿函”是自宇飞来之手?

 

根据新浪微博向《IT时报》提供的进一步详细信息,投诉代理人姓名为:杨X,证件号码:1304291992120XXXXX,联系电话:15026788XXX。

 

《IT时报》就此立即向宇飞来公司进行了核实,对方予以否认。否认这封伪造的“撤稿函”出自宇飞来公司的官方行为。

 

根据刑法第280条第2款的规定,伪造公司、企业、事业单位、人民团体印章的,应当立案。犯本罪的处3年以下有期徒刑、拘役、管制或者剥夺政治权利。

 

为了删除一篇新闻报道,斩断其后续影响力,不惜触犯国家法律,不知道谁是这幕后的黑手。目前,《IT时报》正积极与公安取得联系,举报该违法行为。

 

发这条微信,不是我们《IT时报》有多“事儿”,而是我们始终存有一颗“敬畏之心”。


往期精选

1

90后女黑客3分钟攻破人脸识别漏洞

2

指纹识别惊现重大漏洞:小米华为OPPO等恐中招(内有实测视频)

3

iPhone 8无线充电竟这么落后?


END

关注“IT时报”

你书读的多 我不骗你

登录查看更多
0

相关内容

新浪微博 是一个由新浪网推出的提供微型博客服务网站,是一个提供自由发布言论、图片、视频的第三方平台。
【2020新书】实战R语言4,323页pdf
专知会员服务
102+阅读 · 2020年7月1日
AI创新者:破解项目绩效的密码
专知会员服务
35+阅读 · 2020年6月21日
【WWW2020-UIUC】为新闻故事生成具有代表性的标题
专知会员服务
27+阅读 · 2020年3月18日
专知会员服务
29+阅读 · 2020年3月6日
广东疾控中心《新型冠状病毒感染防护》,65页pdf
专知会员服务
19+阅读 · 2020年1月26日
报告 | 2020中国5G经济报告,100页pdf
专知会员服务
98+阅读 · 2019年12月29日
25年,110个经典财务欺诈案例,都在这儿了
虎嗅网
70+阅读 · 2019年8月19日
奔驰女车主同意和解,舆情分析全事件
THU数据派
10+阅读 · 2019年4月17日
已删除
AI科技评论
4+阅读 · 2018年8月12日
刘强东清明节回湖南湘潭认祖,带给乡亲100亿“小礼物”
中国企业家杂志
7+阅读 · 2018年4月7日
猝不及防!刚刚,马云重大宣布,沸腾了全中国!
今日互联网头条
3+阅读 · 2017年11月23日
Arxiv
5+阅读 · 2018年4月17日
Arxiv
13+阅读 · 2018年1月11日
VIP会员
相关VIP内容
【2020新书】实战R语言4,323页pdf
专知会员服务
102+阅读 · 2020年7月1日
AI创新者:破解项目绩效的密码
专知会员服务
35+阅读 · 2020年6月21日
【WWW2020-UIUC】为新闻故事生成具有代表性的标题
专知会员服务
27+阅读 · 2020年3月18日
专知会员服务
29+阅读 · 2020年3月6日
广东疾控中心《新型冠状病毒感染防护》,65页pdf
专知会员服务
19+阅读 · 2020年1月26日
报告 | 2020中国5G经济报告,100页pdf
专知会员服务
98+阅读 · 2019年12月29日
Top
微信扫码咨询专知VIP会员