翘首以待:盐酸安罗替尼治疗晚期NSCLC专家共识发布

2018 年 11 月 30 日 肿瘤资讯
编译:肿瘤资讯编辑部
来源:肿瘤资讯

盐酸安罗替尼是我国自主研发的1.1类新药,是一类抗血管生成的新型小分子多靶点酪氨酸激酶抑制剂。ALTER 0303研究证实,安罗替尼对比安慰剂用于晚期非小细胞肺癌(NSCLC)三线或以上治疗,可以同时显著延长患者的PFS和OS。基于这一研究,2018年5月9日,国家CFDA批准其上市,安罗替尼的上市,改写了过去对于治疗靶点未明患者束手无策的历史。伴随着盐酸安罗替尼的上市,专家组制定相应临床应用共识以指导临床合理应用盐酸安罗替尼以及管理药物相关的不良反应(AE)。2018年11月27日,《盐酸安罗替尼治疗晚期非小细胞肺癌临床应用专家共识》于在中华医学杂志正式在线发表,以下介绍专家共识重要内容。

肺癌是我国第一大恶性肿瘤

肺癌是全球最常见的恶性肿瘤,也是恶性肿瘤死亡的首要原因。在中国,肺癌是发病率和死亡率最高的恶性肿瘤;2015年新发病例达到73.3万,死亡病例达到61.0万。

在组织学分类上,肺癌分为小细胞肺癌(SCLC)和非小细胞肺癌(NSCLC)。大多数的NSCLC患者在确诊时已属晚期。近年来,随着我们对NSCLC生物学机理对理解,NSCLC对治疗更为精细化,根据国内外指南,可以将NSCLC患者细分为驱动基因阳性、阴性和程序性死亡受体-配体(PD-L1)高表达者。根据患者的一般状态、驱动基因突变状态和PD-L1表达水平,晚期NSCLC一、二线治疗可选择靶向治疗、含铂两药化疗或免疫治疗等。然而,无论是哪一种类型的患者,针对三线治疗的临床研究结果较少。

盐酸安罗替尼成为标准治疗失败后晚期NSCLC的新标准

抗血管生成是晚期NSCLC治疗的重要策略。目前,抑制血管生成药物,如贝伐珠单抗和重组人血管内皮抑素已获批用于晚期NSCLC治疗。盐酸安罗替尼是我国自主研发的1.1类新药,是一种新型小分子多靶点酪氨酸激酶抑制剂,能有效抑制血管内皮细胞生长因子受体(VEGFR)、血小板衍生生长因子受体(PDGFR)、成纤维生长因子受体、干细胞生长因子受体等激酶的活性,进而发挥抗肿瘤血管生成和抑制肿瘤生长的作用。

基于ALTER 0303研究中,安罗替尼用于晚期NSCLC三线或以上治疗显示出良好的疗效和安全性,达到PFS和OS两大终点;2018年5月9日,盐酸安罗替尼获得CFDA批准上市。为更好的指导临床上合理、有效的使用盐酸安罗替尼,中国医师协会肿瘤医师分会、中国临床肿瘤学会血管靶向治疗专家委员会和中国抗癌协会肿瘤靶向治疗专业委员会共同组织专家制定了这一共识,以指导临床更合理用药,恰当管理毒副作用,保证患者更好的从盐酸安罗替尼的治疗中获益。

盐酸安罗替尼临床应用专家共识

1. 二线及以上治疗后复发或进展的晚期患者能够从盐酸安罗替尼治疗中获益;

II期临床研究ALTER 0302和III期临床研究ALTER0303结果均显示,与安慰剂相比,盐酸安罗替尼单药用于晚期NSCLC患者三线及以上治疗,患者的临床获益显著。在ALTER0303研究中,与安慰剂组相比,盐酸安罗替尼显著延长患者的PFS达4.0个月(HR =0.25;P<0.0001),显著延长OS达3.3个月(HR =0.68;P=0.001)。

2. EGFR突变阳性和野生型的患者,均能从盐酸安罗替尼治疗中获益;

ALTER0303研究亚组分析结果显示,无论是EGFR基因野生型患者还是既往接受过靶向药物治疗失败的EGFR基因敏感突变患者,盐酸安罗替尼均能带来PFS与OS的双重获益。

3. 肺腺癌及肺鳞癌患者均可从盐酸安罗替尼的治疗中获益;

ALTER0303研究根据病理亚组分析结果显示,肺腺癌和肺鳞癌患者均可从盐酸安罗替尼治疗中获益。相比于安慰剂,肺腺癌和肺鳞癌患者均观察到PFS和OS获益,疗效总结见下表(表3)。

4. ≥70岁的患者多线治疗失败后可尝试盐酸安罗替尼治疗。

在ALTER0303研究中共纳入28例≥70岁的患者,结果显示盐酸安罗替尼治疗对比安慰剂,显著改善老年患者的PFS与OS(见下表)。安全性分析结果显示老年患者接受盐酸安罗替尼治疗的主要不良反应事件(AE)为高血压、手足皮肤反应和血促甲状腺素(TSH)升高,多为1-2级,3级AE发生率较低,无≥4级AE;此外,患者的总体耐受性良好,未进行过剂量调整。

盐酸安罗替尼治疗NSCLC的安全性管理建议

(一)盐酸安罗替尼不良反应概述

ATLER0303研究中盐酸安罗替尼组主要≥3级不良反应为高血压(13.61%)、手足皮肤反应(3.74%)、甘油三酯升高(3.06%)、蛋白尿(2.38%)及咯血(3.06%)。

 (二)剂量调整的一般原则和方法

建议根据盐酸安罗替尼治疗过程中出现不良反应的成都和患者治疗获益情况进行延迟给药和(或)剂量调整。 

表5. 盐酸安罗替尼不良反应剂量调整一般原则

(三)需要特别关注的不良反应

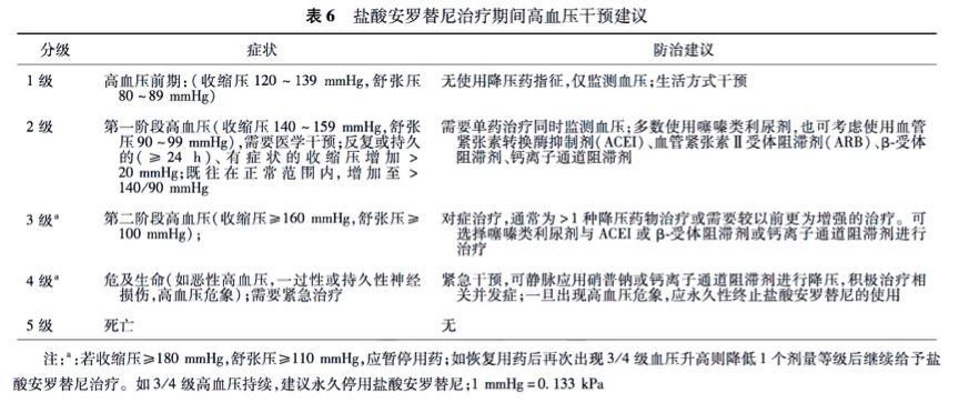
1. 高血压防治建议:2级及以上程度高血压建议进行医疗干预。

2. 手足皮肤反应防治建议:需根据其严重程度采用支持治疗或其他治疗措施积极对症治疗,见下表。

3. 出血:出血不良反应干预建议总结见下表。

4. 肝功能异常:建议在治疗开始前、每个周期后以及临床需要时监测转氨酶及胆红素等肝功能指标。 

5. 蛋白尿:建议根据不良反应严重程度采取包括暂停用药、剂量调整和永久停药等处理措施。

表9. 盐酸安罗替尼蛋白尿不良反应分级及干预建议

总结

盐酸安罗替尼在三线及以上治疗晚期NSCLC的有效性及安全性已经在临床研究中获得了肯定,为晚期NSCLC患者提供了新的治疗选择。需要指出的是,由于临床研究严格的入排标准和医学干预,相关结果并不能完全反映盐酸安罗替尼在真实世界中治疗晚期NSCLC患者的情况;有关盐酸安罗替尼治疗的优势人群、剂量调整办法、不良反应类型和程度以及相应的防治措施等,将在临床实践和后续的临床研究中进一步地探索并积累更多的经验,以便进一步保证患者的疗效和安全性。

附:盐酸安罗替尼给药方式和应用详情介绍

1.  给药方案:盐酸安罗替尼的给药方式为12mg 1次/天,早餐前口服,连续用药2周停药1周,用药期间如果出现漏服,确认距下次用药时间<12h时,不再补服。

2. 适应症:盐酸安罗替尼单药获CFDA批准适用于既往至少接受过2种系统化疗后复发或进展的局部晚期或转移性NSCLC患者。对于存在EGFR突变或ALK阳性的患者,在开始盐酸安罗替尼治疗前应接受相应的标准靶向药物治疗后进展或不可耐受、且至少接受过2种系统化疗后复发或进展。

3. 禁忌症:中央型肺鳞癌或具有大咯血风险的患者、重度肝肾功能不全患者、妊娠期以及哺乳期妇女禁用盐酸安罗替尼。

4. 合并用药及饮食注意事项:建议避免与CYP1A2和CYP3A4的抑制剂及诱导剂合用。柑橘、杨桃、葡萄柚和葡萄汁会影响细胞色素P450活性,应避免合用。

参考文献

盐酸安罗替尼治疗晚期非小细胞肺癌临床应用专家共识;中华医学杂志2018年11月27日第98卷第44期。

http://www.nmjc.net.cn/


41本肿瘤患者指南丛书

点击下方图片即可免费阅读


70个肿瘤相关临床试验招募患者


点击下方图片或识别图片二维码即可查看详情


登录查看更多
0

相关内容

【中科院信工所】视听觉深度伪造检测技术研究综述
专知会员服务
43+阅读 · 2020年4月15日
专知会员服务
29+阅读 · 2020年3月6日
电力人工智能发展报告,33页ppt
专知会员服务
132+阅读 · 2019年12月25日
Precise Detection in Densely Packed Scenes
Arxiv
3+阅读 · 2019年4月8日
Arxiv
5+阅读 · 2018年5月16日
VIP会员
相关VIP内容
【中科院信工所】视听觉深度伪造检测技术研究综述
专知会员服务
43+阅读 · 2020年4月15日
专知会员服务
29+阅读 · 2020年3月6日
电力人工智能发展报告,33页ppt
专知会员服务
132+阅读 · 2019年12月25日
Top
微信扫码咨询专知VIP会员