美团终获保险牌照 阿里腾讯等巨头早已布局多年

2018 年 2 月 25 日 雷锋网 吕倩


文 | 吕倩

来自雷锋网(leiphone-sz)的报道

美团对包括保险业务在内各类金融牌照的争取,由来已久。

2月24日,保监会批复3家保险中介机构牌照——重庆金诚互诺保险经纪有限公司、江西济民可信保险经纪有限责任公司和易保保险代理有限公司。

三家保险中介机构的名称看起来平平无奇,但雷锋网发现,重庆金诚互诺保险经纪有限公司背后的最大股东,乃是天津三快科技有限公司,持股比例高达100%,换句话说,重庆金诚互诺保险经纪有限公司取得保险牌照,也就是美团取得保险牌照。



美团保险牌照路


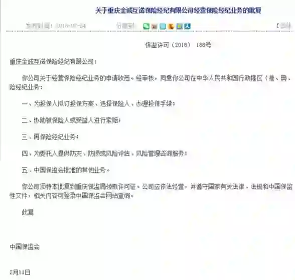
这次获取保险牌照,有些实际用处?——具体获批业务上,如上图所示,据保监会公告,保险会同意重庆金诚互诺保险经纪有限公司在中华人民共和国行政辖区(港、澳、台除外)经营下列保险经纪业务:

  • 一、为投保人拟订投保方案、选择保险人、办理投保手续;

  • 二、协助被保险人或受益人进行索赔;

  • 三、再保险经纪业务;

  • 四、为委托人提供防灾、防损或风险评估、风险管理咨询服务;

  • 五、中国保监会批准的其他业务。

实际上,据雷锋网了解,美团在保险牌照上的历程可谓崎岖。

2015年4月,美团即上线了与外卖相关的保险业务——查阅美团《准时保服务协议》可发现,若订单实际送达时间晚于预计送达时间15分钟,赔偿订单实际支付金额30%;订单实际送达时间晚于预计送达时间30分钟,赔偿订单实际支付金额70%,并且恶劣天气、夜间等全部时段均可享受保障。但仅限于美团专送,且在线支付的立即送出订单(非预订单)可购买准时保。

其后,多家媒体发文称,美团外卖“准时保”涉非法经营,未取得牌照资质。但类似的服务,顺丰保件、京东“退换无忧”、58同城“碎屏保”等,均自称为增值服务而非保险服务。一时之间,各方对于美团外卖准时保究竟是否为保险服务的争论各执一词。

此次美团终获保险牌照,不仅准时保等类保险业务的争议可搁置一旁,美团更可借此推出其他保险类业务,完善自身金融版图。



美团金融板块布局


并不仅限于保险业务,实际上,保险仅是美团于金融业务布局版图上一个分支。

据雷锋网了解,美团高管早在几年前便坚定布局金融业务,最初是通过推出美团平台的支付功能,以期与支付宝、微信支付一样,通过支付系统奠定牢固的金融筑底、打通内部生态、完善生态圈。可惜时机不对,当时的美团缺乏支付牌照,平台支付功能被监管部门禁止。

2016年2月份,昵称为“熊大律师”、实名熊万里的新浪微博用户向央行等监管部门实名举报,称美团在没有第三方支付牌照的情况下,从事第三方支付结算业务。称美团的行为已经违反了《非金融机构支付服务管理办法》的规定,甚至涉嫌构成非法经营罪。

事后,央行约谈并叫停了美团支付,美团钱包的充值功能下线。

2016年9月,美团完成对第三方支付公司钱袋宝的全资收购,并遵循合法合规经营的原则,致力于建设更加规范的系统。美团称,公司已完成与钱袋宝的系统整合。

通过全资收购钱袋宝,美团完成支付牌照的曲线获取。再之后,美团陆续获得小贷牌照、民营银行牌照,以及认购了亿联银行。

2016年12月,中国银监会同意中发金控投资管理有限公司、吉林三快科技有限公司分别认购吉林亿联银行总股本30%、28.5%股份的发起人资格。其中,吉林三快科技有限公司系美团点评旗下公司,法定代表人为王兴,监事穆荣均为美团点评副总裁。

网点天眼研究员在接受《证券日报》采访时表示,“从牌照价值来看,民营银行牌照意义最大。银行牌照集账户体系、支付、融资、理财等业务功能于一体,牌照含金量高于第三方支付、小贷牌照。而且第三方支付等牌照的业务范围被限定于普惠金融领域,与其他各类金融机构的合作受限,业务发展空间也会受限。”

多牌照加身、多资格认证,为美团在金融领域的布局提供了更为广阔的空间。2017年下半年,美团推出小贷业务——包括极速贷与经营贷,贷款额度分别为5万与50万。

从支付、贷款、到获得银行股份、获取保险牌照,美团金融在商户需求、资金、支付渠道、保险业务等环节,逐步打通整个金融链条。



互联网巨头抢攻传统保险


美团对金融版图的常年布局并非孤立,其发展脉络侧面映射的,是整个互联网企业对金融业务的执着。

2017年9月20日,腾讯布局境内券商,以28.6亿港元入股中金公司,成为其第三大股东。2017年10月11日,由腾讯持股57.8%的微民保险代理有限公司获批经营保险代理业务,此举意味着腾讯可依托微信与QQ开展保险业务。

2018年伊始,腾讯100%控股全资子公司“腾安”获得深圳市证监局批复,腾安将以腾讯理财通为基础,开展独立基金销售业务。

据雷锋网了解,理财通系腾讯官方理财平台,旗下产品包括货币基金、定期理财、保险理财、指数基金等。获取腾安牌照后,微信钱包可凭借9.8亿用户的流量优势,导流进基金销售平台。

相继拿下保险代理牌照、基金销售牌照后,腾讯征信也开启内测。目前除了微众银行外,腾讯金融主要有两块业务:

  • 一、支付业务,包括财付通底层支付平台和微信支付、QQ支付两个移动支付应用

  • 二、理财通、微黄金等产品被整合进FiT业务线下,还有微证券、保险、腾讯征信等创新金融产品。

此外,雷锋网查阅保监会官网发现,2017年前三季度共批筹了八家保险代理公司资格,其中,蚂蚁金服作为主要股东的杭州保进保险代理赫然在列。

相对而言,于互联网企业中,阿里属对保险业务与牌照布局最早的一批。

据《华夏时报》报道,早在2015年10月,蚂蚁金服即向保监会申请设立一家寿险公司。同年10月15日和10月19日,蚂蚁金服通过支付宝分别推出“扶老人险”和“农业风力指数保险”两款保险产品,保费分别为3元和1元,前者是蚂蚁金服和华安财险合作设计开发,后者则是由蚂蚁金服、网商银行联合太保旗下安信农业保险联合推出。

2016年4月,阿里健康科技(北京)即与中国太平、太平人寿、阿里巴巴(中国)技术、上海云锋、鱼跃科技及深圳百业源共同订立发起人协议,一起成立阿里健康保险股份有限公司,从事互联网健康保险相关业务。

阿里腾讯之外,百度、京东、苏宁等互联网企业均争相布局保险业,业内人士对雷锋网称,保险业务系大型金融集团必备生态业务,保险牌照更是必须取得的入场券。就其盈利能力而言,近年来保险业资产总量大幅增长,但相对于传统保险企业聚焦保费与利润,互联网企业或许更该发挥优势,聚焦场景化、碎片化、技术加持,解决消费痛点,促进消费升级。

- END -


Fintech思想盛宴,28天『AI+金融』学习特惠。跟着民生技术总监、前瑞银大牛、四大行一线操盘手们一起充电,区块链、智能投顾、CCF ADL智能商业课等都参与特惠,了解活动详情,与大咖们碰撞思维,也可咨询小艾(微信:mooccai)获更多活动细节。详情点戳阅读原文链接或长按识别上方二维码~

登录查看更多
0

相关内容

中国规模最大的独立团购网站,2011-2014年交易额分别为14.6、55、160、460亿元人民币,占据超过50%的市场份额。目前拓展了多项垂直业务,向更广阔的生活服务O2O拓展,包括猫眼电影,美团酒店,美团外卖。吃喝玩乐更便捷、更实惠。
商业数据分析,39页ppt
专知会员服务
165+阅读 · 2020年6月2日
广东疾控中心《新型冠状病毒感染防护》,65页pdf
专知会员服务
19+阅读 · 2020年1月26日
阿里巴巴达摩院发布「2020十大科技趋势」
专知会员服务
108+阅读 · 2020年1月2日
【德勤】中国人工智能产业白皮书,68页pdf
专知会员服务
310+阅读 · 2019年12月23日
重磅 | 腾讯教育业务布局首次公开
雷锋网
5+阅读 · 2019年2月14日
ofo商业模式破产
1号机器人网
6+阅读 · 2019年1月29日
一张图理清电商后台产品模块,90%的电商类产品后台都适用
人人都是产品经理
8+阅读 · 2018年12月9日
IDG资本杨飞:从价值投资谈2017中国现象
IDG资本
4+阅读 · 2017年12月22日
中国平安股价持续大涨背后
凤凰财经
5+阅读 · 2017年9月13日
UPSNet: A Unified Panoptic Segmentation Network
Arxiv
4+阅读 · 2019年1月12日
Arxiv
3+阅读 · 2018年10月25日
Arxiv
9+阅读 · 2018年4月20日
VIP会员
Top
微信扫码咨询专知VIP会员