【重磅发布】美国医疗领域人工智能应用行业报告:人工智能与医疗健康双向驱动

2017 年 12 月 15 日 中国自动化学会

硅谷人工智能 + 医疗研究报告发布!

近年来,人工智能(AI)发展迅速,从AlphaGo连败人类棋手,到商场里随处可见的智能机器人,人工智能已经从实验室走向了大众,不论是舆论关注度还是相关领域的投资,都在节节增长。

2017年第一季度及第二季度,美国VC投资AI及深度学习领域的资本数量已经达到36亿美元,超过2016年全年的投资额。

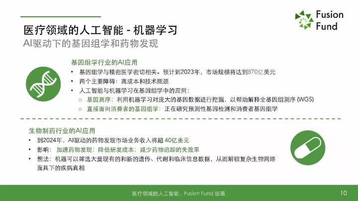
更重要的是,人工智能技术也到达到了新的阶段,在工业界、医疗、SaaS、农业等等各行各业的应用都引起了巨大的势能。这其中,应用增长率最高的当属AI在医疗领域的应用。

同时,人工智能和医疗健康的结合也是“双向驱动”的。一方面,人工智能的众多技术在医疗方面得到了优秀的商用价值体现;另一方面,创新型的AI技术也给医疗创新带来了新的机会。尤其是通过把传统的离散生理信息通过机器学习等技术整合起来,医疗领域未来的个性化和导向化趋势将更加明确和快速地到来。

作者张璐,Fusion Fund(a.k.a.NewGen Capital)创始合伙人,硅谷知名投资人,毕业于斯坦福大学材料科学工程学院。2017年入选福布斯美国30位30岁以下精英榜单,并当选投资行业年度主题人物,也是第一个当选美国版主题人物的华人,同年4月又入选福布斯亚洲榜单。张璐也是T&C 2017年度全美 top 50现代影响力女性,与奥巴马女儿一同入选,是唯一入选的华裔。同年,她入选Techcrunch女性投资人报告,带领Fusion Fund 入选美国Top15 eHealth 投资机构。



声明:本文源自“搜狐-硅谷探秘”,版权归原作者所有,如有侵权请联系我们删除!



来源:德先生

登录查看更多
0

相关内容

电力人工智能发展报告,33页ppt
专知会员服务
132+阅读 · 2019年12月25日
【德勤】中国人工智能产业白皮书,68页pdf
专知会员服务
309+阅读 · 2019年12月23日
2019中国硬科技发展白皮书 193页
专知会员服务
86+阅读 · 2019年12月13日
重磅发布|《全球机器人报告2019》出炉!附全文下载
机器人大讲堂
7+阅读 · 2019年9月28日
医药零售行业报告
医谷
9+阅读 · 2019年7月8日
解读《中国新一代人工智能发展报告2019》
走向智能论坛
32+阅读 · 2019年6月5日
2017-2018年抗肿瘤药物行业研究报告
行业研究报告
7+阅读 · 2018年11月1日
2017年计算机视觉创业投资现状及未来趋势
计算机视觉life
3+阅读 · 2018年1月25日
日媒羡慕中国或成AI领域第一大国:日本或落后一代人
人工智能机器人联盟
3+阅读 · 2018年1月21日
一张图看懂我国AI医疗及人工智能医疗公司现状
人工智能机器人联盟
7+阅读 · 2017年9月16日
人工智能与医疗,正成为人工智能时代重头戏
机器之能
6+阅读 · 2017年7月10日
CoQA: A Conversational Question Answering Challenge
Arxiv
7+阅读 · 2018年8月21日
Arxiv
6+阅读 · 2018年4月3日
VIP会员
相关VIP内容
电力人工智能发展报告,33页ppt
专知会员服务
132+阅读 · 2019年12月25日
【德勤】中国人工智能产业白皮书,68页pdf
专知会员服务
309+阅读 · 2019年12月23日
2019中国硬科技发展白皮书 193页
专知会员服务
86+阅读 · 2019年12月13日
相关资讯
重磅发布|《全球机器人报告2019》出炉!附全文下载
机器人大讲堂
7+阅读 · 2019年9月28日
医药零售行业报告
医谷
9+阅读 · 2019年7月8日
解读《中国新一代人工智能发展报告2019》
走向智能论坛
32+阅读 · 2019年6月5日
2017-2018年抗肿瘤药物行业研究报告
行业研究报告
7+阅读 · 2018年11月1日
2017年计算机视觉创业投资现状及未来趋势
计算机视觉life
3+阅读 · 2018年1月25日
日媒羡慕中国或成AI领域第一大国:日本或落后一代人
人工智能机器人联盟
3+阅读 · 2018年1月21日
一张图看懂我国AI医疗及人工智能医疗公司现状
人工智能机器人联盟
7+阅读 · 2017年9月16日
人工智能与医疗,正成为人工智能时代重头戏
机器之能
6+阅读 · 2017年7月10日
Top
微信扫码咨询专知VIP会员