科创板企业上市倒计时:云、AI、大数据等企业将获优先推荐

2019 年 3 月 4 日 云头条

新京报记者 王全浩 编辑 王宇 校对 李立军


3月3日晚间,上交所官网披露,为明确市场预期,提高科创板股票发行上市审核透明度,上交所按照“急用先行”原则,就科创企业发行条件和上市条件相关事项制定《上海证券交易所科创板股票发行上市审核问答》,一同披露的还有《上海证券交易所科创板企业上市推荐指引》(以下简称《指引》)。


上述两份文件为保荐机构详解了科创板发行细则,包括科创企业申报科创板需要重点注意的信披、财务问题,并明确了哪些属于科创企业、哪些企业获得优先推荐的标准。发行问答的发布,意味着保荐机构可以开始着手申报科创板项目,科创板距离正式上线又更进一步。


三类企业将获优先推荐


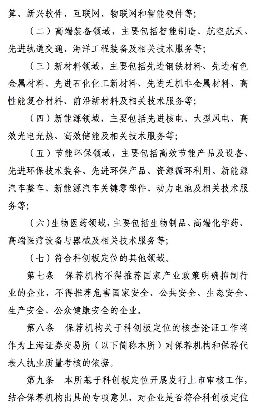
《指引》称,保荐机构应当按照《实施意见》《注册管理办法》《审核规则》明确的科创板定位要求,优先推荐下列企业:


  • 一是符合国家战略、突破关键核心技术、市场认可度高的科技创新企业;

  • 二是属于新一代信息技术、高端装备、新材料、新能源、节能环保以及生物医药等高新技术产业和战略性新兴产业的科技创新企业;

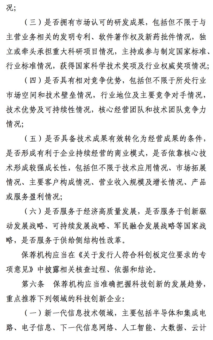
  • 三是互联网、大数据、云计算、人工智能和制造业深度融合的科技创新企业。


上交所表示,保荐机构在优先推荐前款规定企业的同时,可以按照本指引的要求,推荐其他具有较强科技创新能力的企业。


此次《指引》明确,保荐机构不得推荐国家产业政策明确抑制行业的企业, 不得推荐危害国家安全、公共安全、生态安全、生产安全、公众健康安全的企业。 


科创企业评判标准公布


核心技术人员成评定重要因素,如何把握科创企业的定位?


《上市审核规则》规定,发行人应当对其是否符合科创板定位进行审慎评估,发行人进行自我评估时,应当尊重科技创新规律、资本市场规律和企业发展规律,并结合自身和行业科技创新实际情况,准确理解、把握科创板定位。


对于企业是否具备科技创新能力,《上市推荐指引》也给出了评判标准,保荐机构可通过六个“是否”把握科技创新企业的运行特点,充分评估企业科技创新能力。具体来看:


一是是否掌握具有自主知识产权的核心技术,核心技术是否权属清晰、是否国内或国际领先、是否成熟或者存在快速迭代的风险;


二是是否拥有高效的研发体系,是否具备持续创新能力,是否具备突破关键核心技术的基础和潜力,包括但不限于研发管理情况、研发人员数量、研发团队构成及核心研发人员背景情况、研发投入情况、研发设备情况、技术储备情况;


三是是否拥有市场认可的研发成果,包括但不限于与主营业务相关的发明专利、软件著作权及新药批件情况,独立或牵头承担重大科研项目情况,主持或参与制定国家标准、行业标准情况,获得国家科学技术奖项及行业权威奖项情况;


四是是否具有相对竞争优势,包括但不限于所处行业市场空间和技术壁垒情况,行业地位及主要竞争对手情况,技术优势及可持续性情况,核心经营团队和技术团队竞争力情况;


五是是否具备技术成果有效转化为经营成果的条件,是否形成有利于企业持续经营的商业模式,是否依靠核心技术形成较强成长性,包括但不限于技术应用情况、市场拓展情况、主要客户构成情况、营业收入规模及增长情况、产品或服务盈利情况;


六是是否服务于经济高质量发展,是否服务于创新驱动发展战略、可持续发展战略、军民融合发展战略等国家战略,是否服务于供给侧结构性改革。


《上市推荐指引》指出,保荐机构关于科创板定位的核查论证工作将作为上交所对保荐机构和保荐代表人执业质量考核的依据。上交所基于科创板定位开展发行上市审核工作,结合保荐机构出具的专项意见,对企业是否符合科创板定位予以充分关注。


值得注意的是,核心技术人员成为科创企业评定重要因素。


在正式版的科创板配套细则中,监管部门缩短了科创板股票上市规则征求意见稿中的核心技术人员股份锁定期,由3年调整为1年,期满后每年可以减持25%的首发前股份;其次,优化未盈利公司股东的减持限制,对控股股东、实际控制人和董监高、核心技术人员减持作出梯度安排。市场观点认为,此举有利于调动科创企业核心技术人员的积极性。


华泰证券分析认为,科创板有望为中国技术创新提供更多的直接融资渠道,有利于推动技术创新型企业进一步加强对研发和专利、核心技术人员激励、战略型高成长领域的布局和投入。


中信建投证券策略首席分析师张玉龙表示,上交所科创板上市规则放宽了减持的时间规定。对科创板企业的股东、高管、核心人员的经济利益是进一步的保护,从而激励更多企业在科创板上市,繁荣资本市场的同时促进科技创新事业的发展。


未盈利科创企业信披有特别要求,需阐明具体原因


针对部分申请科创板上市的企业尚未盈利或最近一期存在累计未弥补亏损的情形,在信息披露方面特别要求。


具体来看,发行人信息披露要求包括了原因分析、影响分析、趋势分析、风险因素、投资者保护措施及承诺。


其中,原因分析包括尚未盈利或最近一期存在累计未弥补亏损的发行人,应结合行业特点分析并披露该等情形的成因,如:产品仍处研发阶段,未形成实际销售;产品尚处于推广阶段,未取得客户广泛认同;产品与同行业公司相比技术含量或品质仍有差距,未产生竞争优势;产品产销量较小,单位成本较高或期间费用率较高,尚未体现规模效应;产品已趋于成熟并在报告期内实现盈利,但由于前期亏损较多,导致最近一期仍存在累计未弥补亏损;其他原因。发行人还应说明尚未盈利或最近一期存在累计未弥补亏损是偶发性因素,还是经常性因素导致。


影响分析包括发行人应充分披露尚未盈利或最近一期存在累计未弥补亏损对公司现金流、业务拓展、人才吸引、团队稳定性、研发投入、战略性投入、生产经营可持续性等方面的影响。


趋势分析包括尚未盈利的发行人应当披露未来是否可实现盈利的前瞻性信息,对其产品、服务或者业务的发展趋势、研发阶段以及达到盈亏平衡状态时主要经营要素需要达到的水平进行预测,并披露相关假设基础;存在累计未弥补亏损的发行人应当分析并披露在上市后的变动趋势。披露前瞻性信息时应当声明其假设的数据基础及相关预测具有重大不确定性,提醒投资者进行投资决策时应谨慎使用。


风险因素包括尚未盈利或最近一期存在累计未弥补亏损的发行人,应充分披露相关风险因素,包括但不限于:未来一定期间无法盈利或无法进行利润分配的风险,收入无法按计划增长的风险,研发失败的风险,产品或服务无法得到客户认同的风险,资金状况、业务拓展、人才引进、团队稳定、研发投入等方面受到限制或影响的风险等。未盈利状态持续存在或累计未弥补亏损继续扩大的,应分析触发退市条件的可能性,并充分披露相关风险。


投资者保护措施及承诺包括尚未盈利或最近一期存在累计未弥补亏损的发行人,应当披露依法落实保护投资者合法权益规定的各项措施;还应披露本次发行前累计未弥补亏损是否由新老股东共同承担以及已履行的决策程序。尚未盈利企业还应披露其控股股东、实际控制人和董事、监事、高级管理人员、核心技术人员按照相关规定作出的关于减持股份的特殊安排或承诺。


《上市审核问答》要求,中介机构核查要求保荐机构及申报会计师应充分核查上述情况,对发行人尚未盈利或最近一期存在累计未弥补亏损是否影响发行人持续经营能力明确发表结论性意见。  


哪些企业具有登陆科创板潜力?


结合机构的观点来看,两类企业在登陆科创板方面最具优势,一是已进入IPO辅导备案阶段科技型企业;二是仍未上市的独角兽。


中信证券观点认为,科创板首批试点公司大概率以已进入IPO辅导阶段公司为主,初期大概率会设定高标准但灵活度更高的上市门槛,将集中分布在集成电路、人工智能、生物医药、航空航天、新能源汽车五大领域。


证监会网站1月21日公告,澜起科技股份有限公司(简称“澜起科技”)已于14日向上海证监局提交IPO辅导备案,辅导机构为中信证券。


公示资料显示,澜起科技股份有限公司成立于2004年,公司主要为云计算和人工智能领域提供以芯片为基础的解决方案,提供高性能且安全可控的服务器 CPU、内存模组以及内存接口芯片解决方案。


此前,中微半导体设备(上海)股份有限公司也提交了IPO辅导备案,辅导机构为海通证券、长江证券。中微半导体是集成电路设备领域的明星公司。


浙江证监局于1月15日公告称,虹软科技股份有限公司提交了IPO辅导备案文件。据悉,虹软成立于2003年,是计算机视觉行业领先的算法服务提供商及解决方案供应商,为三星、华为、OPPO、vivo等知名设备制造商提供个性化计算机视觉人工智能解决方案。


互联网方面,国盛证券根据实施细则相关标准和企业估值、融资轮次列出了较有可能首批登陆科创板的多家企业。国盛证券研报显示,云计算企业有阿里云、金山云、华为数据、Ucloud;人工智能领域包含商汤科技、优必选科技、云从科技、旷视科技、寒武纪科技、依图科技;企业级服务有 WeWork China优客工场、360 企业安全;智能硬件有大疆无人机、柔宇科技。


中泰证券分析称,科创板与新三板有许多相似的部分,尤其是同为中小企业募集资金,为科研成果资本化带来更多机会。该机构以新三板公司为样本,筛选了最新市值大于10亿,近三年累计研发支出占营业收入占比排名最高,且属于科技领域的企业,包括通用数据、华清飞扬等。


上海证券交易所科创板企业上市推荐指引:



登录查看更多
0

相关内容

李立军,毕业于澳大利亚墨尔本大学,高级工程师,中国电机工程学会、IEEE、CAA、IEA会员,科技部国家“智能机器人”重大专项评审专家组成员、浙江省“千人计划”评审专家组成员、浙江省智能制造专家委员会成员、浙江省首批“万人计划”科技创新领军人才、宁波市第一层次领军和拔尖人才,曾任职于浙江电力、浙江能源集团,现任慈星股份执行董事/副总裁、慈星机器人董事长,长江商学院客座教授、武汉纺织大学研究生导师、宁波大学科学技术学院兼职教授,是海内外多家人工智能和机器人企业的战略投资者。曾作为项目主要完成人获得国家科技进步二等奖、中国纺织工业联合会科技进步一等奖、浙江省科技进步二等奖。
【德勤】中国人工智能产业白皮书,68页pdf
专知会员服务
310+阅读 · 2019年12月23日
【大数据白皮书 2019】中国信息通信研究院
专知会员服务
138+阅读 · 2019年12月12日
【白皮书】“物联网+区块链”应用与发展白皮书-2019
专知会员服务
94+阅读 · 2019年11月13日
国内高校人工智能教育现状如何?
大数据技术
9+阅读 · 2018年4月24日
【工业互联网】工业互联网与工业大数据分析的应用
产业智能官
12+阅读 · 2017年12月26日
【大数据】如何用大数据构建精准用户画像?
产业智能官
12+阅读 · 2017年9月21日
安全牛发布《威胁情报市场指南》报告
安全牛
13+阅读 · 2017年7月10日
Arxiv
15+阅读 · 2020年2月6日
Neural Approaches to Conversational AI
Arxiv
8+阅读 · 2018年12月13日
Doubly Attentive Transformer Machine Translation
Arxiv
4+阅读 · 2018年7月30日
Arxiv
4+阅读 · 2018年5月10日
Arxiv
22+阅读 · 2018年2月14日
Arxiv
5+阅读 · 2017年11月13日
VIP会员
Top
微信扫码咨询专知VIP会员