2017机器人行业报告全解析

2017 年 10 月 10 日 炼数成金订阅号

随着中国人口红利消失,机器人不仅在制造业上正在替代工人,还将在军事、服务、娱乐等领域取代人类,“钢铁侠”已不仅仅存在于美国科幻电影中,而正走入我们的生活。


本篇报告对机器人行业及龙头上市公司进行分析,对比日本、美国、德国机器人行业技术路线、发展路径、下游市场分布,对国内机器人行业发展方向和空间进行预测,挖掘中国股市的tenbager。


(一)服务机器人是机器人家族中的一个年轻成员,其定位就是服务。当前世界服务机器人市场化程度仍处于起步阶段,但受简单劳动力不足及老龄化等刚性驱动和科技发展促进的影响增长很快,根据marketsandmarkets的报告,2012年全球服务机器人市场规模为207.3亿美元,预计2012-2017年年复合增长率将达到17.4%,到2017年达到461.8亿美元,行业空间巨大,中国作为后来者,增速将更快。


(二)目前世界上至少有48个国家在发展机器人,其中25个国家已涉足服务型机器人开发。在日本、北美和欧洲,迄今已有7种类型计40余款服务型机器人进入实验和半商业化应用在服务机器人领域,发展处于前列的国家中,西方国家以美国、德国和法国为代表,亚洲以日本和韩国为代表。我国2012年制定了《服务机器人科技发展“十二五”专项规划》扶持行业发展。


(三)达芬奇机器人的产生预示着第三代外科手术时代的来临,医用机器人作为单位价值较高的专业服务机器人是当前医疗行业的发展热点。全球领先的医用机器人机器人公司直觉外科公司在2013年营收达22.65亿美元,总市值达159.60亿美元。在未来的4年里,医疗机器会以每年19%的速度增长,2016年全球市场规模估计会增长到119亿美元。虽然我国医用机器人普及率低、起步晚,但目前哈工大、博实股份等企业也开始积极介入。


(四)世界经济增长引擎即将由IT进入RT时代,家庭智能机器人将成为智能物联网时代家庭的核心终端。2012年全球消费的智能家庭机器人产品总额已经达到16亿美元,龙头企业iRobot2014年上半年实现营收2.54亿美元,全球市场占有率超过60%,市值约10亿美元。IFR预测2013-2016年估计会有2200万台智能家庭机器人得到销售。虽然我国的家庭服务机器人技术相对落后,但目前相关企业做到研产结合,已经初成规模,表现良好,空间巨大。


(五)军事机器人是21世纪各国军事安全重点战略:蒂尔集团称未来10年全球无人机研发投入和采购需求将达到940亿美元。军用机器人强国包括美德英法意以日韩,这些国家不仅在技术处于研究的先列,其产品已经在军事上有了实际运用;我国与这些强国的技术差距明显,受政策支持,军事机器人相关企业发展前景明显良好,可能成为企业未来强劲的收入保证。


前言

机器人革命是英国皇家工程学院2009年8月19日发布的一份名为《自主系统》的科学报告中提出的,因人工智能机器人和计算机将越来越多地出现在生活的方方面面,2019年将迎来机器人革命。近两年,随着中国人口红利下降,劳动力价格上升,机器人不仅在制造业正在替代工人,还将在军事、侦察、服务、娱乐等领域超越人类。以Google收购的波士顿动力学公司(BostonDynamics)设计的一款机器狗LS3为例,它可以在24小时不进行补给情况下,携带181公斤负载行进32.2公里,还能在树林、岩石地、障碍物和城区等复杂地形中跟随士兵行动。另外,用于侦察的无人飞机、无人汽车,用于陪护的机器人,用于孩子教育和娱乐的机器人,用于清洁的家庭机器人,“钢铁侠”已不仅存在于科幻电影中,机器人大军正走入我们的生活。


机器人专家从机器人应用环境出发,将机器人分为两大类,即工业机器人和服务机器人。工业机器人根据用途不同,大致可以分为焊接机器人、搬运机器人、喷漆机器人、涂胶机器人、装配机器人、码垛机器人、切割机器人、自动牵引车(AGV)机器人、净室机器人等。而服务机器人则是除工业机器人之外的、用于非制造业并服务于人类的各种先进机器人,主要包括个人/家用服务机器人和专业服务机器人。其中,个人/家用机器人主要包括:家庭作业机器人、娱乐休闲机器人、残障辅助机器人、住宅安全和监视机器人等;专业服务机器人主要包括:场地机器人、专业清洁机器人、医用机器人、物流用途机器人、检查和维护保养机器人、建筑机器人、水下机器人,以及国防、营救和安全应用机器人等等。


近两年,中国机器人产业投资也是如火如荼,几十家上市公司宣布进入机器人领域,而与此同时,机器人关键技术和核心零部件尚未突破,研发人员奇缺,低端机器人产能重复建设。目前国内机器人产能是否过剩?中国机器人企业应该采取怎样的战略?中国在哪些应用领域有望实现进口替代?未来工业机器人、服务机器人、军用机器人的空间有多大?本篇报告对机器人行业及全球龙头上市公司进行分析,对比日本、美国、德国机器人行业技术路线、发展路径、下游市场分布,对国内机器人行业发展方向和空间进行预测,希望对机器人产业、一二级市场投资有所帮助,挖掘中国的tenbager。




一、服务机器人—全球PR(PersonalRobot)时代


1、定义:服务人类的非生产性机器人

根据国际机器人联盟的定义,服务机器人是一种半自主或全自主工作的机器人,它能完成有意于人类健康的服务工作,但不包括从事生产的设备。服务机器人的定位就是服务。从机器人的功能特点上来讲,它与工业机器人的一个本质区别在于,工业机器人的工作环境都是已知的,而服务机器人所面临的工作环境绝大多数都是未知的。、


2、刚性需求驱动,市场广阔

机器人在世界范围具有巨大的发展潜力,在发达的国家的服务机器人的发展更是有着广阔的市场。服务机器人的发展受以下因素驱动:


简单劳动力不足。由于发达国家的劳动力价格日趋上涨而且人们越来越不愿意从事自己不喜欢干的工作,类似于清洁、看护、保安等工作在发达国家从事的人越来越少。这种简单劳动力的不足使服务机器人有着巨大的市场。


经济水平的提高。随着经济水平的上升,人们可支配收入的增加,使得人们能够购买服务机器人来解放简单的重复劳动,获得更多的空闲时间。


科技的发展。进入互联网时代后人类的科学技术迅猛发展,得益于计算机和微芯片的发展,智能机器人更新换代的速度越来越快,成本下降,能实现的功能越来越多,实现更便捷更安全更较精确。


老龄化问题。全球人口的老龄化带来大量的问题,社会保障和服务、看护的需求更加紧迫,和医疗看护人员不足的冲突激化,服务机器人作为良好的解决方案有巨大的发展空间。


3、分类:个人/家用机器人和专业服务机器人

服务机器人是机器人家族中的一个年轻成员,与工业机器人对应,应用领域十分广泛,参照国际机器人联盟(IFR)按照应用领域划分的分类,将服务机器人分为个人/家用机器人(Personal/DomesticRobots)和专业服务机器人(ProfessionalServiceRobots)两大类。服务机器人的应用范围很广,主要从事维护保养、修理、运输、清洗、保安、救援、监护等作。其中,个人/家用机器人主要包括:家庭作业机器人、娱乐休闲机器人、残障辅助机器人、住宅安全和监视机器人等;专业服务机器人主要包括:场地机器人(Fieldrobotics)、专业清洁机器人、医用机器人、物流用途机器人、检查和维护保养机器人、建筑机器人、水下机器人,以及国防、营救和安全应用机器人等等。


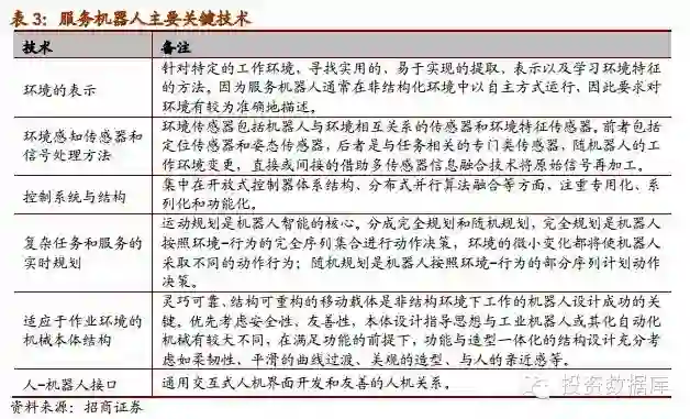
4、服务机器人关键技术:保持智能化

机器人是新型技术的融合,为了使之能够适应功能的需求及保持其智能化的稳定性,服务机器人的主要关键技术如下:



5、服务机器人产业链结构:清晰多维

服务机器人行业生产所用的主要零部件为自动焊机、电子器件、微处理器、机器人用伺服电机、高精度减速器、机加件、气动元器件、传感器、电池、单板机等,归属于标准零部件、电子设备以及电子元器件等。服务机器人产业的下游则主要是医疗、家用、农用、军事等行业和领域。



二、世界服务机器人市场化程度—处于起步发展阶段


1、服务机器人前列国家:美日韩德法

数据显示,目前世界上至少有48个国家在发展机器人,其中25个国家已涉足服务型机器人开发。在日本、北美和欧洲,迄今已有7种类型计40余款服务型机器人进入实验和半商业化应用。日前美国正在致力于将为军队伤病员开发的机器人假肢和小型无人侦察直升机等技术转为民用,欧盟最近启动全球较大民用机器人研发项目,到2020年将投入28亿欧元研发用于医疗、护理、家务、农业和运输等领域的机器人。在服务机器人领域,发展处于前列的国家中,西方国家以美国、德国和法国为代表,亚洲以日本和韩国为代表。


美国是机器人的发源地,美国的机器人技术在国际上仍一直处于领先地位,其技术全面、先进,适应性十分强,在军用、医疗、家用服务机器人产业都占有的优势,占服务机器人市场约60%的份额。


日本是机器人生产、研发和使用大国,一直以来将机器人作为一个战略产业,在发展技术和资金方面一直给予着大力支持。有报告指出日本在2006-2010年5年间为了攻克关键的服务机器人技术每年投入1000万美元用于研发服务机器人。近年来,巨大的老年护理市场需求促使企业竞相研发小型家用机器人。2013财年,日本政府拨款23.9亿日元,帮助24家企业开发和推广护理机器人。日本还计划至2020年,实现产业机器人市场规模翻番,扩大至1.2万亿日元(约合人民币732亿元),主要增量将集中在服务机器人。护理和医用机器人领域的市场规模也将达到1.2万亿日元,是现在的20倍。


韩国将服务机器人技术列为未来国家发展的10大“发动机”产业,把服务机器人作为国家的一个新的经济增长点进行重点发展,对机器人技术给予了重点扶持。


德国向来以严谨认真称世,其服务机器人的研究和应用方面在世界上处于公认的领先地位:其开发的机器人保姆Care-O-Bot3遍布全身的传感器、立体彩色照相机、激光扫描仪和三维立体摄像头,让它既能识别生活用品也能避免误伤主人;它还具有声控或手势控制有自我学习能力,还能听懂语音命令和看懂手势命令。


法国不仅在机器人拥有量上居于世界前列,而且在机器人应用水平和应用范围上处于世界先进水平。法国政府一开始就比较重视机器人技术,大力支持服务机器人研究计划,并且建立起一个完整的科学技术体系,特别是把重点放在开展机器人的应用研究上。


2、市场规模:增速快,空间广阔

(1)当前服务机器人市场销量:增速快

根据IFR2013年世界服务机器人统计报告,服务机器人2012年总销量为301.6万台,总销售额为46.2亿美元。其中个人/家用服务机器人销量为300万台,环比上升20%,总销售额为12亿美元;专业服务机器人2012年总销量为16067台,环比增长2%,销售额为34.2亿美元。


专业服务机器人:1998年至今,专业服务机器人累计销量已超过12.6万台。专业服务机器人2012年总销量为16067台,比2011年的15776台增长了2%,而2012年销售额为34.2亿美元,环比略降1%。其中军用机器人销量为6200台,约占总销量40%;场地机器人销量为5300台,占销量比例33%;医用机器人销量1308台,环比上升20%,占总销量8%;物流用途机器人1376台,环比上升11%,占专业服务机器人总量比例9%,销售额为1.96亿美元。在专业服务机器人中,医用和物流用途机器人是增长潜力较大的两类专业服务机器人。


个人/家用服务机器人:2012年销量约为300万台,环比上升20%,总销售额为12亿美元。其中家用机器人销量约196万台,销售额6.97亿美元,环比上升53%;娱乐机器人销量约为110万台,环比上升29%,销售额为524万美元;残障辅助机器人销量为159台,环比上升2%。其中家用服务机器人和娱乐机器人大致占97%的市场份额,残障辅助机器人市场份额很小,目前覆盖十分率低,但潜力大,因为当前许多国家正在运作此类项目和计划以推广残障辅助机器人的技术和使用率。根据中科院的研究分析,个人/家用服务机器人发展的三大趋势是与人合作、以手机作为处理核心以及可以接通云服务的机器人,目前四大研究热点是教育娱乐、公共安全、信息服务以及智能家居。



(2)未来预估服务机器人市场:五百亿美元级别

IFR报告预期,从2013年到2016年,全球工业机器人市场将以年均6%的速度增长,中国是这一增长趋势的领跑者,年均增长率达15%。根据marketsandmarkets的报告,2011年全球服务机器人市场规模为183.9亿美元,到2012年增长到207.3亿美元,计2012-2017年全球服务机器人市场规模复合增速将达到17.4%,到2017年达到461.8亿美元。对于专业服务机器,IFR预测2013-2016年估计有94800台专业服务机器人会得到安装使用,销售额达171亿美元。其中军用机器人销量约达28000台;场地机器人中的挤奶机器人销量估计为24500台。两者占总专业服务机器人销量55%。


对于个人/家用服务机器人,IFR预测2013-2016年估计会有220万个人/家用机器人得到销售。其中家用机器人销量估计为1550万台,销售额达56亿美元;娱乐机器人为350万台;教育类机器人300万台;残障辅助机器人估计为6400台。随着相互学习与共享知识云机器人技术获得重大突破,小型家庭用辅助机器人大幅度降低生产成本,将在2020年之前形成至少累计416亿美元的新兴市场;另一方面虽然残障辅助机器起步还是很慢,但可预测未来20年会有高速增长。



3、我国服务机器人的发展:起步慢机会大

智能服务机器人是未来各国经济发展的有力支柱之一,国家不断提高对机器人产业的重视度,我国《国家中长期科学和技术发展规划纲要(2006-2020年)》把智能服务机器人列为未来15年重点发展的前沿技术,并于2012年制定了《服务机器人科技发展“十二五”专项规划》支持行业发展。


我国的服务机器人市场从2005年前后才开始初具规模但我国在服务机器人领域的研发与日本、美国等国家相比起步较晚,与发达国家差距还比较大,但相对起工业机器人而言则差距较小。因为服务一般都要结合特定市场进行开发,本土企业更容易结合特定的环境和文化进行开发占据良好的市场定位,从而保持一定的竞争优势;另一方面,外国的服务机器人公司也属于新兴产业,大部分成立的时候还比较短,因而我国的服务机器人产业面临着比较大的机遇和可发展空间。


目前,我国的家用服务机器人主要有吸尘器机器人、教育、娱乐、保安机器人、智能轮椅机器人、智能穿戴机器人、智能玩具机器人,同时还有一批为服务机器人提供核心控制器、传感器和驱动器功能部件的企业。


4、国际服务机器人行业知名企业及我国领先科研机构

国际服务机器人行业知名企业代表列举如下:美国iRobot公司、Remotec公司、德国宇航中心、德国机器人技术商业集团、德国KUKARoboterGmbh公司等等。我国服务机器人行业领先科研机构列举如下:湖北省智能机器人重点实验室、北航机器人研究所、南开大学机器人与自动化研究所、上海交大机器人研究所和哈工大机器人实验室等等;服务机器人行业领先企业列举如下:广州中鸣数码科技有限公司、沈阳尤尼克斯机器人有限公司、沈阳新松机器人自动化股份有限公司、盟立自动化科技(上海)有限公司及上海未来伙伴机器人有限公司等。


三、医用机器人—第三代外科手术时代


1、行业概述:医疗行业的新兴增长点

从传统的开刀手术到机器人手术,人类历经了近3个世纪。18世纪80年代,维也纳外科医生Billroth首次打开病人腹腔,完成了首例外科手术。这种传统的开刀手术被称为第一代外科手术并一直沿用至今。20世纪80年代,以腹腔镜胆囊切除术为标志的微创手术取得突破性进展,在许多领域取代了传统开刀手术,称为第二代外科手术。进入21世纪,手术机器人得到开发并迅速投入临床应用,被认为是外科发展史上的一次革命,也预示着第三代外科手术时代的来临。


医用机器人是一种智能型服务机器人,它能独自编制操作计划,依据实际情况确定动作程序,然后把动作变为操作机构的运动。随着发达国家进入老龄化,医疗、护理和康复的需求增加,同时由于人们对生活品质追求的提高,使得医疗不管在质还是量都得满足更高水准的要求。另一方面,医护人力相对缺乏,医用机器人作为新兴医护手段具有巨大的发展潜力。


(1)医用机器人用途广泛,医疗卫生智能化

医用机器人集医学、生物力学、机械学、机械力学、材料学、计算机图形学、计算机视觉、数学分析、机器人等诸多学科为一体的新型交叉研究领域,在军用和民用上有着广泛的应用前景,是目前机器人领域的一个研究热点。根据IFR的分类,医用机器人归属于专业服务机器人,其自身可以分为四个类别,诊断机器人、外科手术辅助机器人、康复机器人及其它。医用机器人用途主要为用于伤病员的手术、救援、转运和康复,是医疗卫生装备信息化、智能化的重要发展方向之一。尤其是外科手术机器人,医生透过它所提供的灵巧操控、精准定位以及术前规划,可以使得病患手术伤口减小、术后迅速恢复正常生活等,达到精准性和微创性两大优点。


(2)医用机器人市场:单位价值较高的专业服务机器人

目前,全世界已有33个国家、800多家医院成功开展了60多万例机器人手术,手术种类涵盖泌尿外科、妇产科、心脏外科、胸外科、肝胆外科、胃肠外科、耳鼻喉科等学科。


根据国际机器人联盟的2013年的机器人统计报告,2012年全球医用机器人销量为1308台,同比增长20%,占全部专业服务机器人销量的8%,市场规模约为60亿美元。其中外科手术辅助机器人销量为1053台,环比上升6%,总销售额达14.95亿,占医用机器人销售额的44%。医用机器人是单位价值较高的专业服务机器人,每台医用机器人(包括附件和零部件)售价可达150万美元。


虽然当前医用机器人普及率还很低,并且安装的大部分是发达国家,但摩根的近期的一个调查研究中问及外科医生们未来他们会在自己在手术中多高频率的使用医用机器人,数据表明美国的外科医生们认为未来3-5年里医用机器人在手术中的使用率会迅速上升到一个比较高的层次,约占50%,医用机器人市场潜力巨大。IFR预测在未来的4年里,医疗机器会以每年19%的速度增长,2016年全球市场规模估计会增长到119亿美元。



2、直觉外科公司(ISRG):全球领先的医用机器人公司

直觉外科公司是全球领先的微创机器人辅助手术机器人公司,2013年营收达22.65亿美元,截止2014年第一季度达芬奇机器人累计销售数量为3039台,2014年8月总市值达159.60亿美元。


腹腔手术辅助医用机器人的领军者。直觉外科公司(达芬奇公司)(纳斯达克股票代码:ISRG),成立于1995年11月9日,是全球领先的微创机器人辅助手术机器人公司,是腹腔手术辅助医用机器人的领军者,主要负责设计、制造和销售达芬奇外科系统及相关仪器配件。公司总部设于美国加州,在美国、西欧大部分国家(西班牙,葡萄牙,意大利和希腊)、韩国、捷克共和国、斯洛伐克、匈牙利等国家都有直接销售结构。截止13年末,直觉外科公司共雇员工2792人,其中325人从事研究开发,1018人从事制造业和服务,1449人从事营销、销售和管理活动。


达芬奇机器人是目前世界上最成功的手术机器人系统,它是为外科医生手术操作中的直观的控制运动、精细组织操作和三维高清晰度视觉能力而设计的,同时允许外科医生进行微创手术,其结构包括一个外科医生的控制台,一个病人侧车和高性能视觉系统。达芬奇外科系统模仿外科医生的手部动作,用于控制台上的仪器控制,通过微小的切口控制病人体内的微小仪器。美国FDA已经批准将达芬奇机器人手术系统用于成人和儿童的普通外科、胸外科、泌尿外科、妇产科、头颈外科以及心脏手术。


主营业务:达芬奇机器人。直觉外科公司负责设计、制造和销售达芬奇机器人及相关仪器配件。



成长迅猛,市场逐步国际化。得益于世界市场对医用机器人持续认可和需求增长,直觉外科公司在过去的10年里成长迅速。达芬奇机器人使用范围复合增长16%,使用频率达52.3万次,10年里收入复合增长率达132%;2013年末收入22.65亿美元,毛利率保持持续上升的高位,2013年达70.38%;其净利润增长迅速,2013年净利润6.71亿美元,复合增长率达140%;净利率稳中有升,2013年达29.62%。截止2014年第一季度,3039台达芬奇机器人已经得到安装使用,其中美国占2116台,欧洲488台,其它地区435台。


直觉外科公司以销售其达芬奇机器人系统及其配件为主,辅之提供相应的安装和培训服务,销售机器本身贡献了大部分的收入,但近年来销售配件及提供服务在收入所占的比例越来越大,13年工具及配件收入超过达芬奇系统占比46%。


直觉外科公司的市场以美国本国市场为主,收入占比大于七成;2001年开始拓宽国际市场,2011年成功收购韩国的销售代理将触角伸及亚洲,目前,西欧大部分国家(除西班牙,葡萄牙,意大利和希腊)、韩国、捷克共和国、斯洛伐克、匈牙利等国家都有直接销售结构,2013年国际收入占比28%。



随着需求提高和营销推进市场潜力巨大。直觉外科公司是全球领先的微创机器人辅助手术机器人公司,其销售市场已经扩展到全场市场,截止2014年第一季度,3039台达芬奇机器人已经得到安装使用,其中美国占2116台,欧洲488台,其它地区435台。


目前,直觉外科公司在复杂的外科手术中机器人应用技术娴熟,美国的达芬奇机器人渗透率和使用率相对于其他地区和国家明显更高,随着更多国家对医疗机器的需求提高和直觉外科公司在国际市场的营销推进,达芬奇机器人的市场潜力巨大。



直觉外科公司微创机器人辅助手术机器人的领先者,其机器人系统在各类外科手术中的市场份额呈阶度分布,在复杂手术中的地位领先。随着直觉外科公司在科研技术方面的继续投入和发展,可预期直觉外科在相当一段时间内会保持领先的竞争优势。


营利模式稳健。直觉外科公司的营利模式以销售达芬奇机器人为依附,获得较长期稳定的重复消耗的耗材、配件工具及服务等收入。每台达芬奇机器人售价约为100-230万美元,而其耗材及配件为700-3200美元/年/台,服务为10-17万美元/年/台。2009年开始配件及服务收入超过达芬奇机器人,未来这种趋势还会持续。



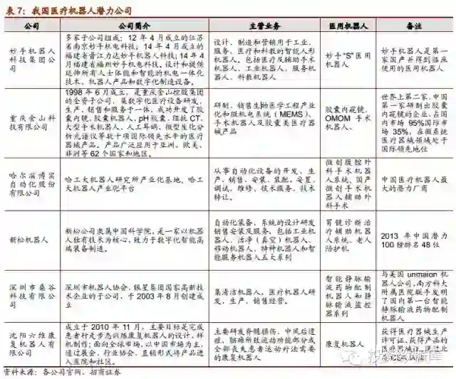
3、我国医用机器人的发展:技术有所突破,挑战与机遇并存

(1)总体水平:整体水平低,普及率低

医用机器人在我国现在还处于整体水平技术低下发展缓慢的阶段,与发达国家差距巨大,缺乏研究医用机器人的人才和技术。我国目前还没有成型的规模化医用机器人产品,中国机器人网上列出的医疗机器人除了上海硅莱实业有限公司生产的便携式牙科治疗机之外都是小型机器人部件,而便携式牙科治疗机的功能简单,价格低下。


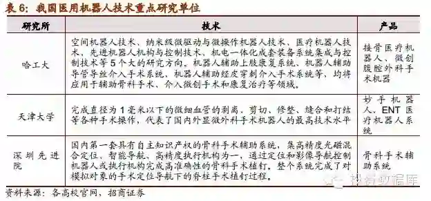
但在国家的支持下,我国的医用机器人也取得了一定的突破,2013年11月,哈工大机器人研究所研制的“微创腹腔外科手术机器人系统”,通过了国家“863”计划专家组的验收。这一手术机器人的出现意味着进口达芬奇手术机器人技术垄断的打破,我国将加快实现国产微创手术机器人辅助外科手术机器的开发。2014年3月由妙手机器人科技集团和天津大学合作研发的“S妙手”机器人首次用于临床为3位患者进行了胃穿孔修补术和阑尾切除术。与此同时,许多高校和企业也正在把医用机器人研究开发作为重点课题项目进行合作,其中,胃镜诊断治疗辅助机器人系统研制就是十二五国家科技支撑计划课题,由博实股份主导,为解决胃肠道疾病治疗过程中的及时止血难题,以提升我国先进医疗装备的创新及产业化。


目前我国医用机器人的普及率和使用率低下,截止直觉外科公司2014年第一季度的统计报告,我国只安装了25台达芬奇机器人,而台湾、韩国及日本则已经安装了20、44以及178台达芬奇机器人。而根据世界银行2014年1月公布的人口数据,大陆人口分别是台湾、韩国及日本的58倍、27倍和10倍。虽然我国目前医用机器人使用率和普及率低下,但这也反映出我国医用机器人的市场潜力巨大。许多企业比如博实、新松机器人都在公司的产品规划中加入了医疗机器人开发的战略布局,而国际企业也针对我国市场扩大产能。比如2013年安川在中国常州新建工厂进行了产能扩张并计划推出一款针对中国市场的康复机器人。


(2)我国医用机器人有其刚性驱动因素,市场规模可达亿级

医用机器人会是我国医疗工具和手段的前沿发展方向,驱动其发展的因素有:对各种疾病诊断和治疗的巨大高端技术需求、老龄化对老残辅助和护理的社会压力以及高素养医护人员的缺乏导致的供需矛盾。


医用机器人与传统人工技术相比有许多技术优势,具有精细化智能化微创化的特点,可以更较精确地诊断症状,科学分析病理,降低人工操作失误,并可以减少患者在手术过程中的痛苦,使患者恢复的速度加快。医用机器人在我国经济持续高速发展进入更高层次的时候必定替代一部分传统的人工技术。


目前我国已成为世界上人口老龄化速度最快的国家之一。2012年的数据显示,未来5年中国超过60岁的老人将达到1.49亿人,占总人口的11%,占世界老龄人口总数的五分之一,我国在可预见的未来对于养老护理的需求极大;另外,我国的残疾人总数巨大,2013年已经与德国总人口数相当,对残障机器人和康复机器人的需求总量大。


我国是一个发展中的人口大国,医生和护士人数相对于人口基数十分缺乏,根据世界银行2014年公布的数据,我国每千人的护士仅为世界人均量的0.46,占日本的0.4,占美国的0.15;我国每千人的医生人数仅为日本的0.79,仅为德国的一半。因而医护人员的不足引起的供需矛盾使得医用机器人的发展具有更多的动力。


在这些驱动因素的促进下,我国未来的医用机器人发展市场巨大,根据IFR预测,2013至2016年的4年里医疗机器人会以每年19%的速度增长,2016年全球市场规模估计会增长到119亿美元。而中国作为服务机器人的高速增长部分,按目前我国市场占外科直觉公司的销售比例估计,2016年中国的医疗机器人会达到0.97亿美元的市场规模。



(3)国内重点医用机器人公司/研究机构:医疗技术商业化有待提高

随着医用机器人技术的不断突破和发展,从2005年开始我国有一批重点高校科研医院单位及研究所在研究医用机器人系统并取得了一些小成就,比如哈工大的微创腹腔外科手术机器已经成功被专家验收,天津大学的妙手机器人在今年3月份开始临床使用;同时,随着医用机器人商业化市场化的可能性愈发明晰,已经有部分企业正在生产或者打算进军医用机器人细分行业,其中就包括机器人领先企业的博实股份和新松机器人。



四、家庭智能机器人—智能物联网时代家庭的核心终端


1、行业概述:物联网时代的家用智能机器人

随着智能技术的发展,在21世纪的头十年物联网已经开始和互联网一样引人注目。物联网这个名词最初由1999年美国麻省理工学院提出,即通过信息传感设备把用户端延伸和扩展到了任何物品与物品之间,进行信息交换和通信,以实现智能化识别、定位、跟踪、监控和管理的一种网络,被称为继计算机、互联网之后世界信息产业发展的第三次浪潮。物联网技术将会引起现有产业的大洗牌,而智能机器人正是在新一轮发展中极具前景的产业,未来一定是机器人的时代,家庭智能服务机器人就是物联网时代家庭的核心终端。


家庭智能机器人是指为人类服务的智能机器人,主要从事家庭服务,包括维护、保养、修理、运输、清洗、监护等工作,家庭智能机器人被定位为智能物联网时代中家庭物联网的核心信息中枢,具有人性化交互、运动化控制和组件化成长的特性。按照应用范围和用途的不同,家庭智能机器人分为电器机器人、娱乐机器人、厨师机器人、搬运机器人、不动机器人、移动助理机器人和类人机器人。


2、市场规模:世界经济增长引擎即将由IT进入RT时代

家用智能机器人被认为是未来最具发展潜力的新兴产业之一,美国研究公司(ABIResearch)的统计,2012年全球消费的智能家庭机器人产品总额已经达到16亿美元。IFR预测2013-2016年估计会有2200万台智能家庭机器人得到销售。其中家用机器人销量估计为155万台,销售额达56亿美元;娱乐机器人为350万台;教育类机器人300万台。随着相互学习与共享知识云机器人技术获得重大突破,小型家庭用辅助机器人大幅度降低生产成本,将在2020年之前形成至少累计416亿美元的新兴市场。世界经济增长引擎即将由IT进入RT时代(Roboticstechnology)。


日本是世界上机器人开发和研究最发达的国家之一,2010年家庭智能机器人产量为4万台,约占全世界50%;韩国也在积极开发家用机器人,2010年个人服务用机器人产值为1717亿韩元,韩国政府计划到2020年让每个韩国家庭都拥有一个能做家务的机器人。而中国家用智能机器人产业规模尚未形成,缺乏大型支柱企业,也没有形成有影响力的品牌,仅占全球机器人市场的4.5%。目前的状况是,中国家用智能机器人的电机、驱动器、减速器等关键部件主要靠进口,国产性能较差。


3、家庭清洁机器人:最成熟的智能家庭机器人

家庭清洁机器人是指能够进行家庭家务自动智能清洁的机器人,是集机械学、电子技术、传感器技术、计算机技术、控制技术、机器人技术、人工智能等诸多学科为一体的机器人。吸尘机器人是智能移动机器人实用化发展的先行者,其研究始于20世纪80年代,而德国凯驰2006年生产的Rc3000是世界上第一台能够自行完成所有家庭地面清洁工作的清洁机器人,其内置有光电传感器和芯片控制,包含四种清洁程序,当遇到障碍时,会随机改变一个角度然后继续直走,直到遇到新的障碍物,会自动回到充电站完成充电和垃圾处理的任务,同时能够根据用户设定的信息来控制机器人完成相应的操作。家庭清洁机器人目前主要分为两个分类,一种是扫地机器人,一种是拖地机器人(包括干洗和湿洗)。智能扫地器是一种配备了微电脑系统的吸尘器,是靠吸力打扫卫生的,能够按照人们的设置自动智能地清洁房间的某一特定部分或全部并完成自动充电,适合几乎所有的地面,包括地板、地砖、地毯及部分地毯;拖地机器人则在使用中会用到水,一般靠喷水后再吸水来清洁家庭清洁机器人市场发展:历史短,发展迅速。家庭清洁机器人21世纪的新产品,但在其短短十几年的历史里却有着迅猛的发展,许多国家已经涉足并开发出家庭清洁机器人,其中前沿的国家主要有美国、德国、日本、瑞典及韩国等。



智能吸尘机器人是一个巨大的市场,随着经济水平和技术的提高,扫地机器人将会替代更多的传统型扫地设备,2013年数据统计,在家庭扫地市场上,北美市场为22亿美元,机器人占18%;欧洲、中东及非洲地区(EMEA)市场达25亿美元,机器人占20%;环太平洋与日本(APAC)市场为22亿美元,其中机器人占16%。


扫地机器市场具有巨大的潜力,增长势头强劲。13年家庭扫地机器人市场规模大于12亿美元,过去三年复合增长率达21.8%。扫地机器人对传统扫地设备的替代率不断提高,13年占扫地设备市场18.1%。


4、iRobot—家用服务机器人的开启者

iRobot是家居清洁机器人的领先企业,产品战略布局以家居清洁机器人为主。2014年上半年实现营收2.54亿美元,2013年收入达4.87亿美元,全球市场占有率超过60%,2014年8月总市值为10.10亿美元。


公司简介:研制第一台真正意义上的家用服务机器人。iRobot由麻省理工的机器人专家恩盎格鲁、雷格纳和布鲁克斯联手创立,成立于1990年,2002年成功研发吸尘机器人Roomba开启家用服务机器人产品,2005年在美国纳斯达克交易所上市(交易代码IRBT),总部位于美国马萨诸塞州的贝德福德,在美国加利福尼亚、英国、中国大陆及中国香港都有办公地点,共雇员528人(13年底)。iRobot致力于生产清洁机器人(目前以扫地和拖地机器为主)以及军用机器人(执行战场侦察和炸弹处理任务),通过零售商向全球各地消费者销售产品,并向美国军队和其他政府机构出售产品。


iRobot主要生产机器人,分两大系列,家居清洁机器人和军用及工业机器人。家居清洁机器人目前以扫地和拖地机器为主,军用及工业机器人主要执行战场侦察和炸弹处理任务。目前2014年新研发了远程视频机器人,未来几年会着重发展远程视频屏幕及家居维护系列。



iRobot的产品战略布局以家居清洁机器人为主。家居清洁机器人所需投入成本较其它产品低,最早成为现金牛,为新研发的更高级产品提供资金支持。目前远程视频机器人成功研制,开始进入营销阶段。



iRobot自2003年开始实现正收入,过去的十年收入增长迅速。2014年上半年实现营收2.54亿美元,同比上涨7.35%。2013年收入达4.87亿美元,同比增长11.73%。毛利率始终保持在比较高的水平,自2009年实现稳步上升,2013年毛利率达47.37%。但利润处于比较大的波动状态,2008年和2009年利润低于350万美元,但2010年和2012年利润急增至2551万美元和4019万美元,2013年利润达2764万美元,环比增长59.8%。2013年净利润率达5.67%。


主营业务为家居机器人和军用机器人的销售,家居机器人在2011年之后成为最主要的收入来源,2013年销售占比约为88%,2014年上半年受中国市场强劲拉动销售额大涨15%达1.3亿美元;而军用机器设备因受美国财政预算收缩及以色列等地区军事需求下降的因素,2013年销售占比仅为约12%。国际销售占比逐年增长,2012年国外收入超过国内收入,2013国外收入占比达59%。



iRobot在家居清洁机器人市场上处于领先地位。2011年至2013年总清洁机器设备消费增长迅速,13年大于12亿美元,而iRobot占市场的利率也逐年上涨,2013年达18.1%。iRobot在家居机器人行业中属于龙头领先企业并已经打通了全球销售的网络,在各大市场iRobot都远远领先于其它企业。2013年iRobot扫地机器人占北美市场比例为83%,占欧洲、中东及非洲市场(EMEA)62%,占环太平洋与日本市场(APAC)67%。2014年刚公布的半年报中,iRobot预计家用机器人全年销售额同比增幅为18%-20%。


品牌忠诚度高,进军洗衣机等家用智能机器人。在同行业中,iRobot的产品机器人功能及表现更稳定和优良,而经历这些年的表现iRobot也获得非常高的品牌认可度。家居清洁维护设备是个巨大的市场,每年的市场潜力可达14亿美元,而iRobot也在2013年的年报里明确提出未来的产品会往实现更多家居功能的设备机器人发展。


5、我国清洁机器人发展:渗透率低下

(1)总体水平:渗透率低,生产规模小

从美国iRobot公司2002年成功研发吸尘机器人Roomba开启家用服务机器人时代开始,随着国内生活水平的提高,扫地机器人逐步进入中国。但扫地机器人在我国渗透率低下,有部分企业已经涉足扫地机器人的研发设计和销售,但生产规模小,市场潜力还未得到开发。


由于城市化水平还不足够高、国内收入差距巨大以及传统文化的影响,我国家庭清洁大部分还是采用传统的普通吸尘器设备或者人工清洁方式,扫地机器人渗透率十分低下。目前家庭服务机器人年销售额已经近10亿,但是沿海城市的产品渗透率刚达到5%,内地城市为0.4%,而美国家庭已经达到16%。相对比其他家用电器,洗衣机的渗透率已经几乎达到100%。扫地机器人渗透率低下的另外原因是扫地机器人价格相对而言比较昂贵,农村家庭和许多城市家庭还消费不起,但可估计,随着生活水平的继续提高,扫地机器人的渗透率会慢慢提高。


(2)我国家用机器人驱动因素:人力成本提高及收入上升

我国家用机器人发展最主要的驱动因素有劳动力价格的提高、城镇居民人均可支配收入的提高等。劳动力价格的上升使得简单劳动的设备替代率明显上升,人们一方面想从简单家务劳动中释放出来而另一方面家政服务劳力的价格越来越高,因而家务机器需求有其刚性驱动。同时,随着我国经济的高速发展,在过去的10年里城镇居民的可支配收入大致翻了三倍,人们生活水平和消费水平不断地提高,越来越多的家庭具有家用机器人的购买能力。另外,现在信息和科技传播速度飞快,各种科技产品成本在竞争中下降迅猛。iRobot2013年在中国市场的家用清洁机器人销售额增幅大于3倍,刚公布的14年上半年年报显示受中国需求的强劲拉动iRobot在亚太地区清洁机器人销售增幅高达18%。在中国这种一个高速发展的人口大国,可预计,未来我国家用智能机器人的市场规模巨大。



(3)我国清洁机器人公司:研产结合,表现良好,空间巨大

根据中国品牌网统计公布的2013年十大扫地机器人品牌排行榜,我国国产扫地机器人有6家上榜。目前为止,我国已经有一部分表现优良的企业涉足家用清洁机器人的开发和生产,都和国内高校研发机构有所合作,做到研产结合。当前机器人行业发展的宏观前景良好,市场潜力巨大,目前我国会在未来出现一批在细分行业技术领先表现良好的潜力企业。


五、军用机器人—21世纪战争的核心武器


1、发展历史:第三代智能机器人

为了军事目的而研制出来的自动机器人。军事机器人(militaryrobot)是一种用于完成以往由人员承担军事任务的自主式、半主式或人工遥控的机械电子装置。它是以完成预定的战术或战略任务为目标,以智能化信息处理技术和通信技术为核心的智能化武器装备,为了军事目的而研制出来的自动机器人。


军事机器人相比起传统的军人有着以下优点:

全方位、全天候的作战能力。军事机器人可以在毒气、冲击波、热辐射等袭击等极为恶劣的环境下继续工作,而人类有着明显承受上限。

强的战场生存能力。军事机器人不会感觉到疼痛,具有很强的战场生存能力。

服从命令听从指挥。军事机器人没有人类所特有的恐惧等心理,可以严格地服从命令听从指挥,有利于战事分局和对武力掌控。

按照使用环境和军事用途来分类,军事机器人大分类:地面军用机器人、空中机器人、水下机器人和空间机器人。



发展历史:三代演进。军事机器人从60年代开始研制,至今已经有了三代的演进。第一代的机器人是“遥控操作器”,第二代机器人是按事先编好的程序,自动重复完成某种操作,第三代机器人是智能机器人,它能利用各种传感器获取环境信息,然后利用智能技术进行识别、理解、推理并最后做出规划决策,是一种能通过自主行动实现预定目标的高级机器人。目前世界各国军用机器人已达上百种之多,主要应用于侦察、排雷、防化、进攻、防御以及保障等各个领域。无人化、机器人兵器是高技术领域中多学科交叉的技术结晶,包括微电子、光电子、纳米、微机电、计算机、新材料、新动力及航天等高新技术,集中了当今科学技术的许多尖端成果。在未来战争中,自动机器人士兵以后可能会成为对敌作战的军事行动的主力。



2、军用机器人发展强国:美德英法意以日韩

军用机器人的研制涉及到国家军事安全,属于军用设备的高端产品。军用机器人强国包括美德英法意以日韩,这些国家不仅在技术处于研究的先列,其产品已经在军事上有了实际运用。


美国目前在军用机器人技术上,无论是在基础技术、系统开发、生产配套方面,还是在技术转化和实战应用经验上都处于领先地位。美国军用机器人开发与应用涵盖陆、海、空、天等各兵种,是世界具有综合开发、试验和实战应用能力的国家。美军已经装配了超过7500架无人机和15000个地面机器人,美国国会曾批准2015年美军作战平台中无人作战系统的比例达三分之一的方案。美国在2007年12月18日发布了《无人(驾驶)系统路线图》(Unmanned Systems Road map,包括无人机系统、无人地面系统、无人水下系统。该路线图提供了全方位国防对无人系统及其相关技术的愿景。美国国防部现正在研制智能机器人的集成作战系统(FCS)的计划用于提升海陆空军事系统实力,包括四大类机器人:用于监视、勘察导弹的无人驾驶飞行器(UAV);用于深入士兵无法进入的危险领域获取信息的小型无人地面车辆(UGV);在战斗中负责补充作战物资的多功能后勤保障机器人(MULE);还有运输功能强大的武装平台和运输复杂的侦查设备的武装机器人战车(ARV)。


德国的智能地面无人作战平台的研究和应用方面在世界上处于公认的领先地位。二战中德国研制的数千辆遥控无人自爆式坦克是无人战车的最早雏形,着重研究装备方面的自主系统和图像分析系统,在20世纪80年代中期就提出了要向高级的、带感知的智能型机器人转移的目标。德国的智能机动无人系统计划(PRIMUS)是德国的重要的地面无人车辆项目,以数字化“鼬鼠Ⅱ”装甲车为试验平台,目标是开发通用的功能模块,以便根据不同的任务选择相应的基本功能模块组成各种优化系统。其次,德国在欧洲各国的反水雷战方面处于领先地位,德国的STN、HDW等公司研制用于反潜战的水下无人航行体TCM/TAU2000鱼雷对抗系统是为海军服务的,保护海上交通线及在恶劣的浅水环境中港口的畅通,在较深的海岸水域中,保护航母作战群和其他高价值的部队,准备直到拍岸浪区的两栖攻击。德国海军还有总经费为2.5亿美元的专业反水雷舰队的改造计MJ334,把扫雷舰改造成为猎雷舰尽量减少、消除水雷对人员及装备的威胁。


英国开展地面无人作战平台研制的时间较长,早在上世纪60年代末英国Hall Automation公司研制出自己的机器人RAMP。英国地面军用机器人的研究方针是:由遥控机器人走向自主机器人,包括“地雷探测、标识和处理计划”(MINDER)、“小猎犬”战斗工程牵引车(CET)和可突破壕沟、雷区等多种障碍物的未来工程坦克(FET)。而英国履带式手推车及超级手推车排爆机器人已经装备在50多个国家的军警机构。


法国是欧洲研制地面机器人的主要国家之一,不仅在地面无人作战平台拥有量上居于世界前列,在地面无人作战平台应用水平和应用范围上处于世界先进水平,计划在数年时间内研制大量警戒机器人和空军基地低空防御机器人。代表军用机器人有自主式快速运动侦察演示车(DARDS)和目标压制的无人目标捕获系统(SYRANO)。


意大利在后期也加入军用机器人的研制行列,和法国和西班牙联合开发移动式机器人“AMR”,包括野外快速巡逻机器人,运送其他机器和进行监测工作和可以在复杂堆积物地方爬行的机器人,遥控或者自主控制。


以色列也是自主研制的无人军用机器人很早的国家,其中包括用于安全任务的自主导航机器人车辆和用于支持步兵城市作战的手携式机器人等。以色列“守护者”(Guardium)军民两用全自动安全系统,可连续地对机场、港口、军事基地、重要管线以及其他有全日安全监视需求的设施执行巡逻任务。


日本是高精技术的强国,日本政府给予了财政支持自卫队的机器人野战应用可行性研究,开发探雷及排雷机器人。日本的UUV技术用于地震预报、海洋开发如水下采矿、海底石油和天然气的开发。日本的灭雷具的ROV技术国际领先,其耗资6千万美元KaikoROV可以下潜到世界上最深的海底。


韩国是亚洲机器人技术研制的强国,三星集团研发的SGR-1哨兵机器人被韩国政府部署在三八线附近。SGR-1个头与3岁孩子相当,体重17公斤,装备多种探测装备,昼夜不停地站岗,能够发现几公里外的隐秘威胁,在侦测到闯入者时会发出警报,后方的机器人管理员将通过机器人盘问闯入者,并决定是否用该机器人的5.5毫米口径机枪将其射杀。韩国联合参谋本部作战处上校崔谨孝曾经说过机器人可以使韩国军队的战斗力增强2-4倍。


3、美国主要军用机器人公司和产品介绍


4、空间估算:未来10年达940亿美元

军用机器人的研制需要大量资金。以美国为例,美军“未来战斗系统”的研究经费预计为250亿美元,每装备一个旅要花费60~80亿美元,总计1450亿美元左右,这甚至远远超出了原来预计的920亿美元。如果美国陆军全部装备“未来战斗系统”,则将耗资13000亿美元。虽然机器人造价昂贵,但可以避免因人员伤亡而造成的恐慌和巨大压力。一些军队的机器人已开始执行侦察和监视任务,替代士兵站岗放哨、排雷除爆,可降低士兵伤亡率达60%至80%。如果把土兵的工资、培训费用、退休金、福利以及伤亡补贴算到一起的话,机器人士兵也比使用合同役士兵更实惠。从美国国防部的角度看,用武装机器人替代士兵服役打仗,实现军队的机器人化,是少花钱、低风险、高效率实施未来战争的选择。加之军事防备属于一国安全问题,事关重大,虽然当前智能机器人在军事方面的应用存在着道德问题和安全风险,军用机器人大范围取代传统人力战士还有需要一段时间,但明显的,未来军用机器人的研制投入和发展空间是巨大的。


2004年美军仅有163个地面机器人。2007年则增长到5000个,至少10款智能战争机器人在伊拉克和阿富汗“服役”。而目前,一些国家正在组建机器人部队。一些军队的机器人已开始执行侦察和监视任务,替代士兵站岗放哨、排雷除爆。军机市场预测的权威机构蒂尔集团称未来10年全球无人机研发投入和采购需求将达到940亿美元,这将是一个巨大的市场。


5、我国军用机器人:技术落后,重点支持

我国在机器人核心及关键技术的原创性研究、高可靠性基础功能部件的批量生产应用等方面,同发达国家相比差距很大。但政府一直非常重视军用机器人技术的研究与开发,在《国家中长期科学和技术发展规划纲要(2006-2020)》、《国家高技术研究计划(863)“十一·五”发展纲要》、《国务院关于加快振兴装备制造业的若干意见》等有着重提出,国家863计划、国家自然科学基金、国防科工委预研项目中予以重点支持。


目前在我国,军用机器人基本没有完全自主的生产商,在军用机器人方面技术比较领先的是新松机器人自动化股份有限公司。目前新松机器人已定型八个军用机器人产品,列装两个,未来订单会稳步增长。


文章来源:招商证券

《ROS机器人操作系统实战》将由外籍老师Dr.Juan Rojas亲授,课程面向想要系统学习ROS的学生,讲授内容是从基础知识开始,再逐步到高级案例。课程将不仅仅关注ROS,还会介绍不同阶段下的机器人核心概念。教你快速上手机器人开发。点击下方二维码报名课程



登录查看更多
0

相关内容

服务机器人是机器人家族中的一个年轻成员,尚没有一个严格的定义。不同国家对服务机器人的认识不同。 可以分为专业领域服务机器人和个人/家庭服务机器人,服务机器人的应用范围很广,主要从事维护保养、修理、运输、清洗、保安、救援、监护等工作。
2020年中国《知识图谱》行业研究报告,45页ppt
专知会员服务
240+阅读 · 2020年4月18日
报告 | 2020中国5G经济报告,100页pdf
专知会员服务
98+阅读 · 2019年12月29日
【德勤】中国人工智能产业白皮书,68页pdf
专知会员服务
310+阅读 · 2019年12月23日
2019中国硬科技发展白皮书 193页
专知会员服务
86+阅读 · 2019年12月13日
2018-2019年国内化妆品行业研究报告
行业研究报告
15+阅读 · 2019年9月28日
重磅发布|《全球机器人报告2019》出炉!附全文下载
机器人大讲堂
7+阅读 · 2019年9月28日
人工智能商业化研究报告(2019)
腾讯大讲堂
15+阅读 · 2019年7月9日
医药零售行业报告
医谷
9+阅读 · 2019年7月8日
5G全产业链发展分析报告
行业研究报告
11+阅读 · 2019年6月7日
2018年物业管理行业深度研究报告
行业研究报告
7+阅读 · 2019年5月17日
2018年氢燃料电池行业研究报告
行业研究报告
5+阅读 · 2019年5月6日
2018年德国汽车产业研究报告
行业研究报告
16+阅读 · 2018年12月1日
深度|拥抱人工智能报告:中国未来就业的挑战与应对
机器人大讲堂
6+阅读 · 2018年9月24日
2018-2020年中国服务机器人行业深度研究报告
机器人大讲堂
5+阅读 · 2018年1月30日
Arxiv
6+阅读 · 2018年6月20日
Arxiv
6+阅读 · 2018年2月28日
VIP会员
相关资讯
2018-2019年国内化妆品行业研究报告
行业研究报告
15+阅读 · 2019年9月28日
重磅发布|《全球机器人报告2019》出炉!附全文下载
机器人大讲堂
7+阅读 · 2019年9月28日
人工智能商业化研究报告(2019)
腾讯大讲堂
15+阅读 · 2019年7月9日
医药零售行业报告
医谷
9+阅读 · 2019年7月8日
5G全产业链发展分析报告
行业研究报告
11+阅读 · 2019年6月7日
2018年物业管理行业深度研究报告
行业研究报告
7+阅读 · 2019年5月17日
2018年氢燃料电池行业研究报告
行业研究报告
5+阅读 · 2019年5月6日
2018年德国汽车产业研究报告
行业研究报告
16+阅读 · 2018年12月1日
深度|拥抱人工智能报告:中国未来就业的挑战与应对
机器人大讲堂
6+阅读 · 2018年9月24日
2018-2020年中国服务机器人行业深度研究报告
机器人大讲堂
5+阅读 · 2018年1月30日
Top
微信扫码咨询专知VIP会员