本文旨在通过解析俄罗斯常规陆地作战方式,深化对俄军事行为的理解。自冷战以来,俄罗斯多次运用常规军事力量,亟需对其军事行为进行解读与预判。若此失败,可能导致战事失利与局势失控。核心研究目标在于探明2007年后俄罗斯常规陆地作战方式如何从1980年代末苏联模式演变而来。分析分为三部分:首先确立1980年代苏联常规陆地作战方式作为后续分析的"基准模型";其次以该模型为参照框架,对2007年后四次俄军事行动进行案例研究;最终结合俄军事理论文献对研究结论进行综合与语境化。通过多维度视角,构建对俄常规陆地作战方式的全面阐释。

如本论文所述,俄常规陆地作战方式总体特征强调突破敌方防御体系并快速达成决定性目标。这一特征本质上是1980年代甚至更早苏联模式的延续:
• 突袭要素:通过高战备状态、战略机动性、保密与欺骗实现,旨在夺取战略主动权;

• 攻势持续性:战争初期实施积极不间断作战以保持主动权;

• 火力中心化体系:构建"侦察-打击(火力)综合体"与"火力毁伤体系"等概念,将火力运用系统化;

• 技术融合:精确打击武器、无人机与电子战等新技术支撑理论创新,逐步融入诸兵种合成作战体系。

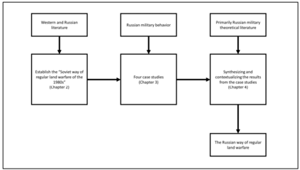
研究设计采用三阶段分析法:

第一阶段(第二章):基于西方冷战末期苏联军事研究文献,构建1980年代苏联常规陆地作战方式模型,作为后续分析基准。

第二阶段(第三章):以苏联模型为参照框架,开展四次俄军事行动案例研究。该阶段可视作假设验证过程,即以1980年代苏联作战方式为假设,检验俄军事行为演变。

第三阶段(第四章):结合俄军事理论期刊、野战条令等文献,将案例研究成果综合提炼为理论框架——俄罗斯常规陆地作战方式。通过案例发现与理论文献的三角验证,实现深度分析,形成本研究结论。

论文结构与研究设计对应:

第一章为绪论,阐述研究设计与方法论;
第二章解析1980年代苏联常规陆地作战方式,含历史背景、基本特征与模型指标;
第三章呈现四次案例研究;
第四章通过理论文献对比与语境化,提出俄常规陆地作战方式理论框架;
第五章总结核心发现,完成研究闭环。

成为VIP会员查看完整内容
23

相关内容

人工智能在军事中可用于多项任务,例如目标识别、大数据处理、作战系统、网络安全、后勤运输、战争医疗、威胁和安全监测以及战斗模拟和训练。
《俄乌战争为未来部队提供的经验教训》2024最新359页
专知会员服务
89+阅读 · 2024年7月18日
《联合作战:战争的永恒特征》53页
专知会员服务
41+阅读 · 2024年6月26日
《战术使用自主无人水面系统的作战概念》43页
专知会员服务
91+阅读 · 2024年1月3日
深度学习研究及军事应用综述
专知
28+阅读 · 2022年7月7日
国外有人/无人平台协同作战概述
无人机
118+阅读 · 2019年5月28日
国家自然科学基金
117+阅读 · 2015年12月31日
国家自然科学基金
3+阅读 · 2015年12月31日
国家自然科学基金
9+阅读 · 2015年12月31日
国家自然科学基金
63+阅读 · 2014年12月31日
国家自然科学基金
24+阅读 · 2014年12月31日
国家自然科学基金
44+阅读 · 2014年12月31日
国家自然科学基金
17+阅读 · 2013年12月31日
国家自然科学基金
15+阅读 · 2012年12月31日
国家自然科学基金
36+阅读 · 2008年12月31日
Arxiv
174+阅读 · 2023年4月20日
A Survey of Large Language Models
Arxiv
491+阅读 · 2023年3月31日
Arxiv
81+阅读 · 2023年3月26日
Arxiv
177+阅读 · 2023年3月24日
Arxiv
25+阅读 · 2023年3月17日
VIP会员
相关基金
国家自然科学基金
117+阅读 · 2015年12月31日
国家自然科学基金
3+阅读 · 2015年12月31日
国家自然科学基金
9+阅读 · 2015年12月31日
国家自然科学基金
63+阅读 · 2014年12月31日
国家自然科学基金
24+阅读 · 2014年12月31日
国家自然科学基金
44+阅读 · 2014年12月31日
国家自然科学基金
17+阅读 · 2013年12月31日
国家自然科学基金
15+阅读 · 2012年12月31日
国家自然科学基金
36+阅读 · 2008年12月31日
微信扫码咨询专知VIP会员