无人驾驶飞行器(UAV)日益频繁的使用引发了安全隐患,亟需有效的反无人机系统。本文旨在通过设计和实现仿真环境,评估反无人机防御中使用的干扰器角度分配方法,从而改进现有系统。该仿真模拟真实场景:攻击无人机被追踪后通过干扰使其失去行动能力,为特定场景下多种干扰器分配技术的效果评估提供工具。仿真基于智能体建模技术,模拟无人机与干扰器在受控环境中的行为交互。用户定制报告器将监测记录关键性能指标以评估算法性能。该工具的预期用途是增强规划者对干扰器分配机制的理解,辅助优化反无人机防御战术。

当今世界技术发展使无人机开始被用作武器,推动了对抗手段的演进。反无人机系统对关键区域和设施保护具有重要作用。这些系统专为应对无人机威胁设计,在传统防空系统基础上额外提供探测、跟踪、识别、干扰与威胁评估功能。无人机探测跟踪通过雷达和摄像系统等传感器实现。探测阶段是确保反无人机系统有效性的首要环节——未探测到的无人机无法采取预防措施。随后识别被探测目标并评定威胁等级。若判定存在危险且需采取对抗措施,即启动干扰程序。干扰无人机可分为两类:硬杀伤与软杀伤。硬杀伤旨在物理摧毁目标,通常采用激光武器或导弹系统;软杀伤则在不造成物理损伤前提下使无人机活动中止,包括信号干扰和频率干扰等电子干预手段。干扰器作为软杀伤工具,通过阻断信号阻止无人机受控。最常见的是可实现全向信号干扰的全向干扰器。但当防护区域周边存在需保留的日常通信信号时,则采用仅能在特定角度干扰信号的定向干扰器。

日常应用中,反无人机系统可由单名或多名操作员控制,亦可在无人工介入的自主模式下运行。自动模式下,算法根据雷达轨迹信息确定干扰器作用区域并自动下发指令。此类算法计算目标威胁优先级后通过干扰器执行操作,本质属于威胁评估与武器分配(TEWA)问题。决策过程需快速完成,因应对威胁的可接受响应时间通常仅为数秒。

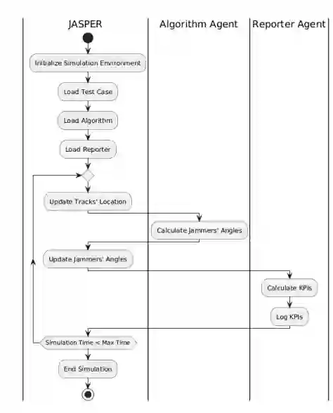
本文提出名为JASPER(干扰器分配仿真评估报告平台)的仿真方法,用于测试评估反无人机系统中的专用威胁评估与武器分配(TEWA)算法。这些算法专注于为威胁覆盖优化分配干扰器角度。不同算法在目标优先级设定、计算时长及设备交互方式上存在差异。为确定更适用算法及其效能,需进行额外测试。本研究旨在开发模块化、基于代理的测试平台以满足该需求。算法测试平台采用基于代理的仿真框架MASON搭建。MASON作为复杂系统仿真平台具备高度可定制性,基于代理的仿真方法使各代理按自有规则运行,提供更真实灵活的仿真环境。本测试平台设计用于报告特定算法在多样化场景下的性能。在此模块化测试环境中,用户可自定义测试案例及需报告的关键性能指标(KPI),支持基于不同场景的深度性能分析。这对理解算法在真实环境中的预期表现尤为重要。

论文结构如下:第二章提供测试评估仿真、威胁评估与武器分配及基于代理仿真的背景知识与文献综述;随后在该章内定义描述具体问题;第三章阐述仿真技术应用;第四章说明仿真实施细节;第五章包含研究结论与未来改进方向。

成为VIP会员查看完整内容
26

相关内容

人工智能在军事中可用于多项任务,例如目标识别、大数据处理、作战系统、网络安全、后勤运输、战争医疗、威胁和安全监测以及战斗模拟和训练。
《物联网(IoT)中的无人机通信高效控制》135页
《动态对抗环境下无人机路径规划算法》
专知会员服务
38+阅读 · 7月22日
《基于图计算的多机器人协调与协作​​》139页
专知会员服务
39+阅读 · 4月19日
《无人机群传感器覆盖算法》41页
专知会员服务
32+阅读 · 4月17日
《无人机蜂窝网络:基础、建模与分析》176页
专知会员服务
42+阅读 · 3月27日
《高超音速滑翔飞行器的天基反制措施》98页
专知会员服务
37+阅读 · 2024年7月26日
深度多模态表示学习综述论文,22页pdf
专知
33+阅读 · 2020年6月21日
国家自然科学基金
1+阅读 · 2015年12月31日
国家自然科学基金
2+阅读 · 2015年12月31日
国家自然科学基金
1+阅读 · 2015年12月31日
国家自然科学基金
0+阅读 · 2015年12月31日
国家自然科学基金
0+阅读 · 2015年12月31日
国家自然科学基金
14+阅读 · 2015年12月31日
国家自然科学基金
2+阅读 · 2015年12月31日
国家自然科学基金
0+阅读 · 2015年12月31日
国家自然科学基金
1+阅读 · 2014年12月31日
Arxiv
174+阅读 · 2023年4月20日
A Survey of Large Language Models
Arxiv
492+阅读 · 2023年3月31日
Arxiv
81+阅读 · 2023年3月26日
Arxiv
177+阅读 · 2023年3月24日
Arxiv
25+阅读 · 2023年3月17日
VIP会员
相关VIP内容
相关基金
国家自然科学基金
1+阅读 · 2015年12月31日
国家自然科学基金
2+阅读 · 2015年12月31日
国家自然科学基金
1+阅读 · 2015年12月31日
国家自然科学基金
0+阅读 · 2015年12月31日
国家自然科学基金
0+阅读 · 2015年12月31日
国家自然科学基金
14+阅读 · 2015年12月31日
国家自然科学基金
2+阅读 · 2015年12月31日
国家自然科学基金
0+阅读 · 2015年12月31日
国家自然科学基金
1+阅读 · 2014年12月31日
微信扫码咨询专知VIP会员