兵棋推演有助于战略思考和作战准备,有助于评估冲突或战场中的潜在结果。近年来,现代兵棋推演已开始转向基于技术的兵棋推演,通过开发更好的建模和模拟,运行人工智能生成的合理场景,以加强对威胁环境和作战现实的了解。本文分析了基于技术的兵棋推演的优点,并主张对印度军队的传统兵棋推演进行彻底改革。本文探讨了印度为何以及如何采用基于技术的兵棋推演,并建议印度整合人力和人工智能能力,开发出更好的生成和分析型兵棋推演基础设施。从长远来看,这有助于提高决策、培训和教育的条令、组织和行动水平。

军队和国家的作战战略旨在实现对对手的 “决策优势”。要降低个人和组织的失误概率,就必须做好充分准备,加强对威胁和可能实时出现的突发事件的认识和了解。此外,它还有助于在执行前实现思维、后勤、计划、指挥与控制、行为和限制之间的协调一致。用军事术语来说,这种准备工作的核心组成部分就是兵棋推演。

兵棋推演对军事思维有三个主要影响:兵棋推演使兵棋手能够挑战假设,并在现有知识的基础上增加新的视角;兵棋推演为专业训练和实践提供了启示,并增强了专业训练和实践的效果,从而迎合了军事准备和军事效率的要求;兵棋推演的计划部分有助于为任何可能出现的情况做好准备、分析和计划。兵棋推演方法包括六个阶段:教授;应用;实践;学习;重复;改进。演习有助于对问题进行定位,并通过促进对新出现挑战的评估、建立反馈回路、更好地判断战略环境以及关键的作战和战术细节,为决策提供框架。

兵棋推演是一项具有数百年历史的活动,经过不同阶段的演变才发展到今天的状态。根据兵棋推演对特定组织的作用、角色、功能和目标,兵棋推演有不同的概念。它被视为一种主动学习的方法,也是传递信息、培养团体凝聚力、了解实际军事行动的战略和战术动态的有效途径。它还有助于协调民族国家的军事和政治动态。

兵棋推演的起源可以追溯到中国古代的围棋,它以抽象战略的应用为基础。第一代兵棋推演主要是抽象策略游戏,它复制战争,帮助玩家预测对手的行动。1811 年,普鲁士的兵棋推演开始涉及移动、消耗和后勤的模拟,从而催生了实现战场模拟的模型开发。

19 世纪和 20 世纪,基于模拟的兵棋推演成为执行分析和训练相关任务的突出模式。第一次世界大战后,德国开始利用兵棋推演制定入侵法国和俄国的计划和条令。在世界大战期间,日本军方也利用兵棋推演来验证针对美国的战术和作战计划。

美国也将兵棋推演纳入其计划过程,兰德公司开发了一系列场景和新的兵棋推演,包括电脑游戏和模拟游戏。冷战期间,兵棋推演获得了新的意义,参与人员不仅限于军事专业人员,还扩大到文职官僚和政治领导人。在此期间,运筹学(OR)等方法也开始盛行于建模和兵棋推演。随着核武器将国际政治变成一场零和博弈,兰德公司开始应用数学方程和博弈论模型来解决国际政治中的问题。这些问题通过数据得到认可,并通过兵棋推演进行模拟和验证。兵棋推演中的纯军事模拟超越了基于政治和经济主题的模拟,涵盖了战略全局,并针对这些情况制定了政策选择。

此后,兵棋推演不断发展,包含了更复杂的方法和程序。兵棋推演过程发生了巨大变化,并实现了标准化,这反映在不同参与者的概念发展上。

兵棋推演到基于技术的兵棋推演

美国和英国等国军队已将基于技术的兵棋推演纳入其规划流程,早期成果显示出良好前景。基于技术的兵棋推演可以成为规划的试验台,以应对战场上复杂的事态发展,实现武装部队对技术的整合与吸收。

基于技术的兵棋推演也是培训和教育作战人员的有用工具,可帮助他们为战场和战役中的最坏情况做好准备。在基于技术的兵棋推演中,可以模拟实时战场环境,衡量和分析效果和效率,并通过模拟验证系统和组件。与传统兵棋推演不同,可以对系统的杀伤力、机动性、防护力和续航力等关键参数进行评估。因此,基于技术的兵棋推演为验证技术参数及其与组织指挥和控制的整合提供了一个平台。这一过程反过来又有助于兵棋推演者评估现有计划和能力的优缺点。

基于技术的兵棋推演过程与传统兵棋推演在目的上有所不同;基于技术的兵棋推演有助于使模拟更加精确,同时保持简单性,以帮助理解和学习,并确保灵活性,以便根据环境因素对游戏和具体参数进行完善和调整。最后,基于技术的兵棋推演能够结合环境参数和能力生成情景。

基于技术的兵棋推演可以通过以下方式推进和改进现有的兵棋推演能力:改进和升级建模和模拟,使其更加逼真;改进游戏的格式;使红队和对手的信息和动作更加逼真和熟悉,并通过灌输文化和行为特征来确保更实时的观察和行为,从而消除能力偏差。

这三个关键因素一旦恰当地融入兵棋推演,就会产生一种范式转变,即从基于传统兵棋推演的线性思维转向基于将战争视为复杂适应系统的强化思维。

这种教育和提升军事思维的整体训练和思维能力为在军队中建立基于技术的兵棋推演提供了理由。兵棋推演一般被视为一种智力练习,用于测试军事指挥官在面对不确定因素时的思维能力。基于技术(尤其是基于人工智能)的兵棋推演使作战人员能够超越现有知识,探索和创造属于自己的知识。

人工智能可用于兵棋推演的设计、执行、分析和后勤。通过战略、作战计划和战术的融合,兵棋推演旨在完善条令和战略,并让利益相关者做好应对突发事件的准备。基于人工智能的一项突出兵棋推演技术是使用元宇宙技术,该技术可增强兵棋推演中的建模和模拟,并促进与决策相关的复杂事项的敏捷性。兵棋推演中的另一项重要技术是使用大型语言模型(LLMs),这种模型与人工智能结合后,有助于缩短决策周期,减轻更广泛的基于人工智能的系统的局限性。大型语言模型可以通过更好的模拟来提高战略洞察力和作战准确性,从而为决策过程提供支持。如果将 LLMs 集成到 OODA(观察、定位、决策和行动)环路中,LLMs 可以帮助理解和监控变化,提高预测准确性,并提供更好的上下文驱动建议,以便在特定环境中采取行动。

人工智能与兵棋推演的融合主要有三种可能:兵棋推演与人工智能作为不同的活动;人工智能完全接管兵棋推演过程;人工智能与人类行动之间的合作方式。在人与人工智能融合过程中,通过计算机模拟兵棋推演,可以对整套兵棋推演过程进行更多创新。人工智能可以在人类的理解和偏见与原始数据之间取得平衡,从而得出更合理、更可理解的结论。

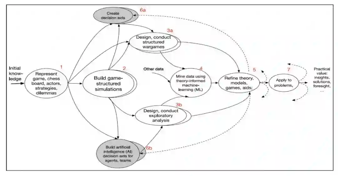
图 1:兵棋推演过程中的人工智能整合

表 1:DARPA 基于人工智能的兵棋推演项目

成为VIP会员查看完整内容
40

相关内容

人工智能在军事中可用于多项任务,例如目标识别、大数据处理、作战系统、网络安全、后勤运输、战争医疗、威胁和安全监测以及战斗模拟和训练。
《电子战概念解析》最新50页技术报告
专知会员服务
74+阅读 · 2024年12月4日
《以色列国防军加沙行动的战术教训》最新40页报告
专知会员服务
43+阅读 · 2024年7月20日
《掌握战术:探索和衡量战斗中的胜利》最新43页报告
专知会员服务
52+阅读 · 2024年1月21日
【2022新书】深度学习归一化技术,117页pdf
专知
29+阅读 · 2022年11月25日
《军事行动自动化》【译文】2022最新报告
专知
67+阅读 · 2022年11月13日
国家自然科学基金
17+阅读 · 2015年12月31日
国家自然科学基金
0+阅读 · 2015年12月31日
国家自然科学基金
2+阅读 · 2015年12月31日
国家自然科学基金
63+阅读 · 2014年12月31日
国家自然科学基金
2+阅读 · 2014年12月31日
国家自然科学基金
24+阅读 · 2014年12月31日
国家自然科学基金
8+阅读 · 2014年12月31日
国家自然科学基金
16+阅读 · 2014年12月31日
国家自然科学基金
17+阅读 · 2013年12月31日
Arxiv
174+阅读 · 2023年4月20日
A Survey of Large Language Models
Arxiv
492+阅读 · 2023年3月31日
Arxiv
81+阅读 · 2023年3月26日
Arxiv
177+阅读 · 2023年3月24日
Arxiv
25+阅读 · 2023年3月17日
VIP会员
相关基金
国家自然科学基金
17+阅读 · 2015年12月31日
国家自然科学基金
0+阅读 · 2015年12月31日
国家自然科学基金
2+阅读 · 2015年12月31日
国家自然科学基金
63+阅读 · 2014年12月31日
国家自然科学基金
2+阅读 · 2014年12月31日
国家自然科学基金
24+阅读 · 2014年12月31日
国家自然科学基金
8+阅读 · 2014年12月31日
国家自然科学基金
16+阅读 · 2014年12月31日
国家自然科学基金
17+阅读 · 2013年12月31日
微信扫码咨询专知VIP会员