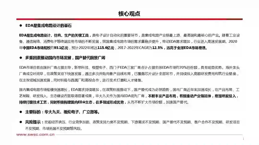
EDA是集成电路设计的基石

  EDA是集成电路设计、仿真、生产的关键工具,是电子设计自动化的重要环节,是集成电路产业链最上游、最高端和最核心的产业。随着工业设备、通信网络、消费电子等终端应用市场的不断发展,我国集成电路市场的需求量稳步提升,带动EDA需求增加,行业进入高速发展期。2020年中国EDA市场规模约93.1亿元,预计2022年将达115.6亿元,2017-2022年CAGR为12.5%,远高于全球EDA市场增速。     多重因素推动国内市场发展,国产替代前景广阔     EDA市场目前由国外厂商占据主导,新思科技、楷登电子、西门子EDA三家厂商合计占据全球EDA市场约70%的份额,具有明显优势。海外龙头厂商成立时间早,在政策支持下快速发展,通过多次并购完善产品线布局,已覆盖芯片设计全部环节,并持续投入高额研发费用构筑行业壁垒,在主攻领域加速发展,同时积极与晶圆厂和高校合作,进行技术打磨和人才储备。     国内集成电路市场规模快速增长,EDA需求持续增加,在政策积极推动下,国产替代成为必然趋势,国内厂商近年来加速成长,在产品布局、工艺制程、研发投入、生态建设方面取得显着成果,华大九天作为国内EDA领先厂商,不断丰富产品布局,积极推动产业链延伸,增加研发投入,持续打磨技术工艺,同时积极构建国内EDA生态,在多领域形成优势,从而不断扩大市场份额,加速国产替代。

成为VIP会员查看完整内容
35

相关内容

电子设计自动化(英语:Electronic design automation,缩写:EDA)是指利用计算机辅助设计(CAD)软件,来完成超大规模集成电路(VLSI)芯片的功能设计、综合、验证、物理设计(包括布局、布线、版图、设计规则检查等)等流程的设计方式。
《中国网络安全产业分析报告(2022年)》发布
专知会员服务
34+阅读 · 2022年9月8日
103页PPT!2022年中国半导体集成电路IC产业研究报告
专知会员服务
91+阅读 · 2022年9月5日
2022年中国AI工业质检行业产业链分析
专知会员服务
57+阅读 · 2022年9月2日
2022中国工业机器人市场研究报告,61页ppt
专知会员服务
57+阅读 · 2022年7月24日
2022年中国集成电路行业研究报告
专知会员服务
69+阅读 · 2022年6月22日
《中国信息消费发展态势报告》(2022年),41页pdf
专知会员服务
29+阅读 · 2022年3月20日
中国机器人产业应用创新白皮书(2021),91页pdf
专知会员服务
76+阅读 · 2022年1月9日
2021年中国线性驱动系统行业短报告
专知会员服务
18+阅读 · 2021年11月26日
【研究报告】2021年中国AI+安防行业发展研究报告
专知会员服务
62+阅读 · 2021年10月20日
2021中国工业视觉行业研究报告
专知会员服务
55+阅读 · 2021年9月22日
2022年中国氢能行业洞察报告|36氪研究院
2021中国网络安全行业创新创业研究报告
CCF计算机安全专委会
5+阅读 · 2022年4月8日
2021年中国线性驱动系统行业短报告
专知
1+阅读 · 2021年11月26日
国家自然科学基金
3+阅读 · 2014年12月31日
国家自然科学基金
0+阅读 · 2014年12月31日
国家自然科学基金
0+阅读 · 2013年12月31日
国家自然科学基金
1+阅读 · 2013年12月31日
国家自然科学基金
5+阅读 · 2013年6月9日
国家自然科学基金
4+阅读 · 2012年12月31日
国家自然科学基金
0+阅读 · 2012年12月31日
国家自然科学基金
1+阅读 · 2011年12月31日
国家自然科学基金
0+阅读 · 2011年12月31日
国家自然科学基金
0+阅读 · 2008年12月31日
Arxiv
0+阅读 · 2022年10月5日
Arxiv
0+阅读 · 2022年10月4日
Arxiv
0+阅读 · 2022年10月2日
VIP会员
相关VIP内容
《中国网络安全产业分析报告(2022年)》发布
专知会员服务
34+阅读 · 2022年9月8日
103页PPT!2022年中国半导体集成电路IC产业研究报告
专知会员服务
91+阅读 · 2022年9月5日
2022年中国AI工业质检行业产业链分析
专知会员服务
57+阅读 · 2022年9月2日
2022中国工业机器人市场研究报告,61页ppt
专知会员服务
57+阅读 · 2022年7月24日
2022年中国集成电路行业研究报告
专知会员服务
69+阅读 · 2022年6月22日
《中国信息消费发展态势报告》(2022年),41页pdf
专知会员服务
29+阅读 · 2022年3月20日
中国机器人产业应用创新白皮书(2021),91页pdf
专知会员服务
76+阅读 · 2022年1月9日
2021年中国线性驱动系统行业短报告
专知会员服务
18+阅读 · 2021年11月26日
【研究报告】2021年中国AI+安防行业发展研究报告
专知会员服务
62+阅读 · 2021年10月20日
2021中国工业视觉行业研究报告
专知会员服务
55+阅读 · 2021年9月22日
相关基金
国家自然科学基金
3+阅读 · 2014年12月31日
国家自然科学基金
0+阅读 · 2014年12月31日
国家自然科学基金
0+阅读 · 2013年12月31日
国家自然科学基金
1+阅读 · 2013年12月31日
国家自然科学基金
5+阅读 · 2013年6月9日
国家自然科学基金
4+阅读 · 2012年12月31日
国家自然科学基金
0+阅读 · 2012年12月31日
国家自然科学基金
1+阅读 · 2011年12月31日
国家自然科学基金
0+阅读 · 2011年12月31日
国家自然科学基金
0+阅读 · 2008年12月31日
微信扫码咨询专知VIP会员