📚 深圳市人工智能行业协会发布的《2024人工智能发展白皮书》全面梳理了AI的发展历程和技术演进。🔍 白皮书详细介绍了AI在各行各业的应用案例,展示了AI技术如何推动社会进步。🌟 报告对AI领域的主要企业和研究机构进行了深入分析,包括OpenAI、Meta、Google等科技巨头的最新动态。🤔 特别关注了AI伦理和法律问题,探讨了AI技术发展可能带来的社会影响和挑战。🔮 白皮书还预测了未来AI技术的发展趋势,包括AI与人类协作的新场景和新模式。📈 附录部分提供了丰富的数据图表,直观展示了AI行业的市场规模、企业数量和融资情况。

成为VIP会员查看完整内容
103

相关内容

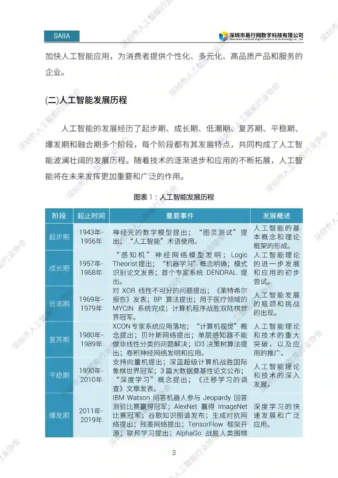
人工智能(Artificial Intelligence, AI )是研究、开发用于模拟、延伸和扩展人的智能的理论、方法、技术及应用系统的一门新的技术科学。 人工智能是计算机科学的一个分支。
全球人工智能AI行业产业研究重磅手册,258页pdf
专知会员服务
109+阅读 · 2023年7月2日
中国新一代人工智能科技产业发展(2023)
专知会员服务
94+阅读 · 2023年6月21日
2022-2023中国人工智能计算力发展评估报告,32页pdf
专知会员服务
52+阅读 · 2023年1月4日
人工智能企业技术岗位设置研究报告
专知会员服务
43+阅读 · 2022年2月26日
《利用人工智能加速能源转型》报告
专知会员服务
84+阅读 · 2022年2月23日
专知会员服务
85+阅读 · 2021年6月20日
《人工智能计算中心白皮书》,43页pdf
专知会员服务
160+阅读 · 2021年3月5日
6G全球进展与发展展望白皮书,35页pdf
专知
20+阅读 · 2021年5月8日
2019年中国人工智能基础数据服务行业白皮书
艾瑞咨询
28+阅读 · 2019年9月16日
报告|人工智能标准化白皮书(2018版)PDF下载
机器人大讲堂
90+阅读 · 2018年1月18日
国家自然科学基金
13+阅读 · 2016年12月31日
国家自然科学基金
8+阅读 · 2015年12月31日
国家自然科学基金
0+阅读 · 2015年12月31日
国家自然科学基金
0+阅读 · 2015年12月31日
国家自然科学基金
0+阅读 · 2015年4月20日
国家自然科学基金
3+阅读 · 2014年12月31日
国家自然科学基金
0+阅读 · 2014年12月31日
国家自然科学基金
0+阅读 · 2014年12月31日
国家自然科学基金
3+阅读 · 2014年12月31日
Arxiv
171+阅读 · 2023年4月20日
A Survey of Large Language Models
Arxiv
486+阅读 · 2023年3月31日
Arxiv
80+阅读 · 2023年3月26日
Arxiv
176+阅读 · 2023年3月24日
Arxiv
25+阅读 · 2023年3月17日
VIP会员
相关VIP内容
全球人工智能AI行业产业研究重磅手册,258页pdf
专知会员服务
109+阅读 · 2023年7月2日
中国新一代人工智能科技产业发展(2023)
专知会员服务
94+阅读 · 2023年6月21日
2022-2023中国人工智能计算力发展评估报告,32页pdf
专知会员服务
52+阅读 · 2023年1月4日
人工智能企业技术岗位设置研究报告
专知会员服务
43+阅读 · 2022年2月26日
《利用人工智能加速能源转型》报告
专知会员服务
84+阅读 · 2022年2月23日
专知会员服务
85+阅读 · 2021年6月20日
《人工智能计算中心白皮书》,43页pdf
专知会员服务
160+阅读 · 2021年3月5日
相关基金
国家自然科学基金
13+阅读 · 2016年12月31日
国家自然科学基金
8+阅读 · 2015年12月31日
国家自然科学基金
0+阅读 · 2015年12月31日
国家自然科学基金
0+阅读 · 2015年12月31日
国家自然科学基金
0+阅读 · 2015年4月20日
国家自然科学基金
3+阅读 · 2014年12月31日
国家自然科学基金
0+阅读 · 2014年12月31日
国家自然科学基金
0+阅读 · 2014年12月31日
国家自然科学基金
3+阅读 · 2014年12月31日
微信扫码咨询专知VIP会员