——背景——

现有的基于蛋白结构的深度学习序列设计方法,虽然在测试的计算指标上取得了很好的成果,但是还鲜有方法经过实验的考验仍然超越传统的能量函数方法。基于这一挑战,中国科学技术大学的刘海燕教授课题组,发展了名为ABACUS-R方法,相关工作名为Rotamer-free protein sequence design based on deep learning and self-consistency,于近期发表在Nature Computational Science上。

图1. ABACUS-R方法的示意图 ——方法——

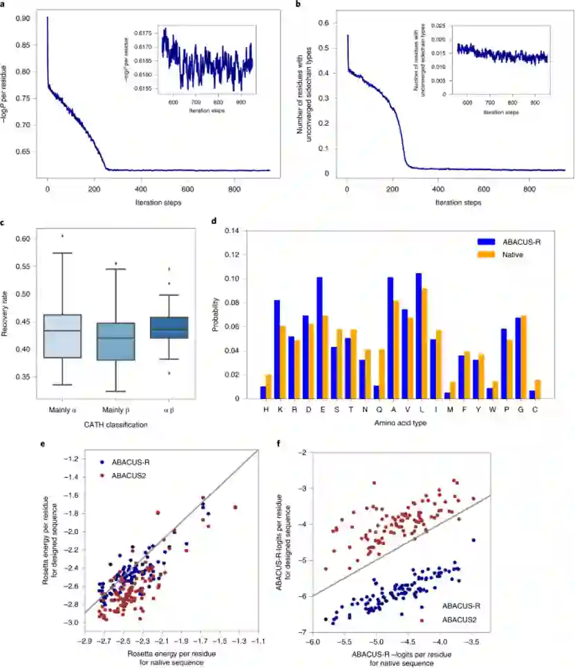
ABACUS-R方法包含两部分:(1)一个encoder-decoder网络被预训练用以推断给定骨架的局部环境时中心残基的侧链类型 (2)用该encoder-decoder网络连续更新每个残基的类型,最终收敛获得自洽(self-consistent)。网络的输入是中心残基与空间上最邻近(Cα间距离)k个残基组成的局部结构。邻近残基的特征包含空间层面的相对位置与取向信息(XSPA)、序列层面的相对位置信息(XRSP)以及邻近残基的残基类型(XAA)。第i个中心残基的特征包含全零的XSPA、被mask的XAA以及骨架上的15个ϕi−2, ψi−2, ωi−2 ⋯ ϕi+2, ψi+2, ωi+2,这些特征组合起来会被映射到与邻近残基特征相同的维度。以上模型输入的信息都是旋转平移不变的。局部结构中的所有残基的特征经过可学习的映射后融合后,得到每个残基总特征En。{En; n = 0, 1, 2, ... , k}经过基于transformer架构的encoder-decoder,预测每个中心残基的类型以及其他辅助任务。 自洽迭代设计的方法是:对序列随机初始化,第一轮随机选择80%的残基通过encoder-decoder并行预测其残基类型,以后每轮随机选择的残基数目逐渐下降。最终的设计结果会逐渐收敛。 作者将PDB中的非冗余结构按照两种不同的方式划分了95%作为训练集、5%作为测试集,第一种划分方式确保测试集的结构不会存在训练集中出现过的CATH拓扑,训练得到的模型为Modeleval;第二种划分方式时随机划分Modelfinal。Modeleval可以用来评估模型能力的无偏向性的表现,而Modelfinal使用了更丰富的数据训练表现应当更好。 ——表现评估——

Encoder-decoder的架构可以进行多任务学习,除了训练序列的恢复的任务以外,还可以预测二级结构、SASA、B-factor与侧链扭转角χ1、χ2。多个任务可以增强模型设计序列的能力(图2a),Modeleval与Modelfinal都可以在测试集上最好取得50%左右准确度。在测试集上的结果显示,虽然有些残基类型没有恢复正确,但是模型也学习到了替换为性质相似的残基(图2b)。

图2. Modeleval在不同任务类型下的表现 Decoder网络输出的是每个位置上残基类型的-logP,类似于选择不同残基对应的能量,所以作者将ProTherm数据集中蛋白突变的ΔΔG与模型计算出相应的−ΔΔlogits进行了比较,发现二者有一定的相关性(图2d),说明模型一定程度上学习到了能量。 接着,作者验证了模型的自洽性,测试集中100个蛋白属于CATH的三个大类,对其中的每个蛋白从随机序列出发设计10条序列,随着迭代的次数变多,平均-logP会趋于收敛(图3a),同时未收敛的残基比例也会收敛(图3b)。不同CATH类别的骨架上取得的序列恢复率差距不大(图3c)。同一蛋白骨架设计出的序列会有很高的相似性(0.76-0.89)。设计出的序列与天然序列相比,序列的成分高度相似(图3d),Pearson相关系数达到了0.93,但GLU、ALA与LYS出现得更频繁,而Gln、His、Met出现得更少。此外,ABACUS-R设计出的序列与ABACUS设计出的序列相比,平均每个残基的Rosetta打分更低(图3e),而平均的-logP打分却更高(图3f),这意味着ABACUS-R学习到的能量与Rosetta打分函数存在正交的部分。

图3. ABACUS-R的自洽能力、设计能力以及学习到的能量与Rosetta打分的比较 相较于其他深度学习方法在单个残基恢复任务上的表现,ABACUS-R超过了除DenseCPD外的所有方法(表1),在整条序列重设计任务上ABACUS-R在两个测试集上都取得了最好的表现(表2)。 表1. ABACUS-R相较其他深度学习方法在单个残基恢复任务上的表现

表2. ABACUS-R相较其他深度学习方法在整条序列重设计任务上的表现

——实验验证——

最后,作者在3种天然骨架(PDB ID: 1r26, 1cy5 and 1ubq)上通过实验验证了ABACUS-R的设计能力。设计的方法有两种:第一种采用迭代自洽的设计方法(生成序列的多样性低),第二种采用迭代时对decoder输出结果进行采样(生成序列的多样性高,但-logP能量也略高)。 第一种方法设计的27条序列有26条成功表达,体积排阻色谱与1H NMR实验结果显示所有的蛋白都以单体形式存在,示差扫描量热实验显示5条序列有很好的热稳定性( 97~117 ∘C )。最终,1r26的3个设计与1cy5的1个设计成功解出了晶体结构,Cα RMSD位于0.51~0.88 Å,而1ubq的1个设计虽然没有解出结构,但已有的实验结果显示它折叠成了明确的三维结构。 第二种方法对同一骨架设计的序列相似度在58%左右。30条设计的序列中,25条被成功表达,23条能被可溶地纯化。所有设计同样都是单体存在并且折叠成了明确的三维结构,5个设计有很好的热稳定性(85~118 ∘C)。最终,1r26的1个设计被成功解出了晶体结构,Cα RMSD为0.67 Å。相较方法一的自洽设计,方法二设计成功率下降,成功设计的蛋白热稳定性也略微下降,但作者认为可以接受。 最后,作者展示了所有1r26设计晶体结构核心的侧链pack(图4a,b),以及1cy5设计晶体结构的侧链的极性作用(图4c),说明了ABACUS-R学会了设计侧链的组合以pack好的结构。

图4. 晶体结构侧链的细节 ——总结——

总之,作者开发的ABACUS-R方法在不需要显示地模拟侧链,可以学习到给定结构下侧链类型的能量打分。ABACUS-R不仅取得了很好的序列恢复度,还在实验上取得了很好的成功率。 参考文献**:**

Liu, Y., et al., Rotamer-free protein sequence design based on deep learning and self-consistency.Nature Computational Science 2022.点击左下角的"阅读原文"即可查看原文章。


作者:顾仲晖审稿:刘佳乐编辑:黄志贤 GoDesignID:Molecular_Design_Lab( 扫描下方二维码可以订阅哦!) 本文为GoDesign原创编译,如需转载,请在公众号后台留言。

成为VIP会员查看完整内容
9

相关内容

医学领域的人工智能是使用机器学习模型搜索医疗数据,发现洞察,从而帮助改善健康状况和患者体验。 得益于近年来计算机科学和信息技术的发展,人工智能 (AI) 正迅速成为现代医学中不可或缺的一部分。 由人工智能支持的人工智能算法和其他应用程序正在为临床和研究领域的医学专业人员提供支持。
高精度从头设计透膜环肽分子
专知会员服务
3+阅读 · 2022年9月6日
基于几何结构预训练的蛋白质表征学习
专知会员服务
15+阅读 · 2022年8月21日
ATMOL:利用对比学习预训练模型预测分子性质
专知会员服务
12+阅读 · 2022年8月14日
MOG:利用能量模型生成数据集分布外的分子
专知会员服务
9+阅读 · 2022年7月16日
IBM | 增强配体与靶标契合的小分子图生成模型
专知会员服务
7+阅读 · 2022年7月5日
综述分享 | 深度学习在分子生成和分子性质预测中的应用
深度学习在分子生成和分子性质预测中的应用
专知会员服务
36+阅读 · 2022年6月19日
【NeurIPS2020-华为】DynaBERT:具有自适应宽度和深度的动态BERT
变分贝叶斯深度学习综述
PaperWeekly
6+阅读 · 2022年3月21日
综述:如何给模型加入先验知识
THU数据派
0+阅读 · 2021年11月9日
深度学习循环神经网络详解
七月在线实验室
16+阅读 · 2018年5月28日
国家自然科学基金
0+阅读 · 2015年12月31日
国家自然科学基金
4+阅读 · 2015年12月31日
国家自然科学基金
0+阅读 · 2013年12月31日
国家自然科学基金
0+阅读 · 2013年12月31日
国家自然科学基金
0+阅读 · 2013年12月31日
国家自然科学基金
0+阅读 · 2013年12月31日
国家自然科学基金
1+阅读 · 2013年12月31日
国家自然科学基金
0+阅读 · 2012年12月31日
国家自然科学基金
0+阅读 · 2009年12月31日
国家自然科学基金
0+阅读 · 2009年12月31日
Arxiv
0+阅读 · 2022年9月19日
Arxiv
0+阅读 · 2022年9月18日
Do RNN and LSTM have Long Memory?
Arxiv
19+阅读 · 2020年6月10日
VIP会员
相关VIP内容
高精度从头设计透膜环肽分子
专知会员服务
3+阅读 · 2022年9月6日
基于几何结构预训练的蛋白质表征学习
专知会员服务
15+阅读 · 2022年8月21日
ATMOL:利用对比学习预训练模型预测分子性质
专知会员服务
12+阅读 · 2022年8月14日
MOG:利用能量模型生成数据集分布外的分子
专知会员服务
9+阅读 · 2022年7月16日
IBM | 增强配体与靶标契合的小分子图生成模型
专知会员服务
7+阅读 · 2022年7月5日
综述分享 | 深度学习在分子生成和分子性质预测中的应用
深度学习在分子生成和分子性质预测中的应用
专知会员服务
36+阅读 · 2022年6月19日
【NeurIPS2020-华为】DynaBERT:具有自适应宽度和深度的动态BERT
相关资讯
变分贝叶斯深度学习综述
PaperWeekly
6+阅读 · 2022年3月21日
综述:如何给模型加入先验知识
THU数据派
0+阅读 · 2021年11月9日
深度学习循环神经网络详解
七月在线实验室
16+阅读 · 2018年5月28日
相关基金
国家自然科学基金
0+阅读 · 2015年12月31日
国家自然科学基金
4+阅读 · 2015年12月31日
国家自然科学基金
0+阅读 · 2013年12月31日
国家自然科学基金
0+阅读 · 2013年12月31日
国家自然科学基金
0+阅读 · 2013年12月31日
国家自然科学基金
0+阅读 · 2013年12月31日
国家自然科学基金
1+阅读 · 2013年12月31日
国家自然科学基金
0+阅读 · 2012年12月31日
国家自然科学基金
0+阅读 · 2009年12月31日
国家自然科学基金
0+阅读 · 2009年12月31日
微信扫码咨询专知VIP会员