2023年1月10日,由中国信息通信研究院(以下简称“中国信通院”)编写的《全球数字治理白皮书(2022年)》(以下简称“白皮书”) 在“2023年ICT+深度观察报告会”全球数字治理分论坛上正式发布。

随着新一轮科技革命和产业变革深入发展,数字全球化正加速到来,与此同时,也带来了新的挑战,数字治理等新课题摆在我们面前。《白皮书》指出,全球数字治理是各方为解决信息网络、数据要素、数字平台、数字技术应用等领域的全球性问题,而达成的塑造各方行为预期的规范、规则、标准、程序及执行机制的过程。在坚持经济全球化正确方向的基础上,把握好数字全球化的重大机遇,加强数字安全合作,探索治理模式创新,推动关键规则构建,共同构建发展、安全、责任、利益共同体。

《白皮书》主要就全球数字治理的背景和概念体系、全球数字治理面临的新形势、重点数字议题规则秩序酝酿、全球数字治理机制协同性、复杂性不断上升、积极合作构建公正合理的全球数字治理新秩序等五个方面进行了详细论述。

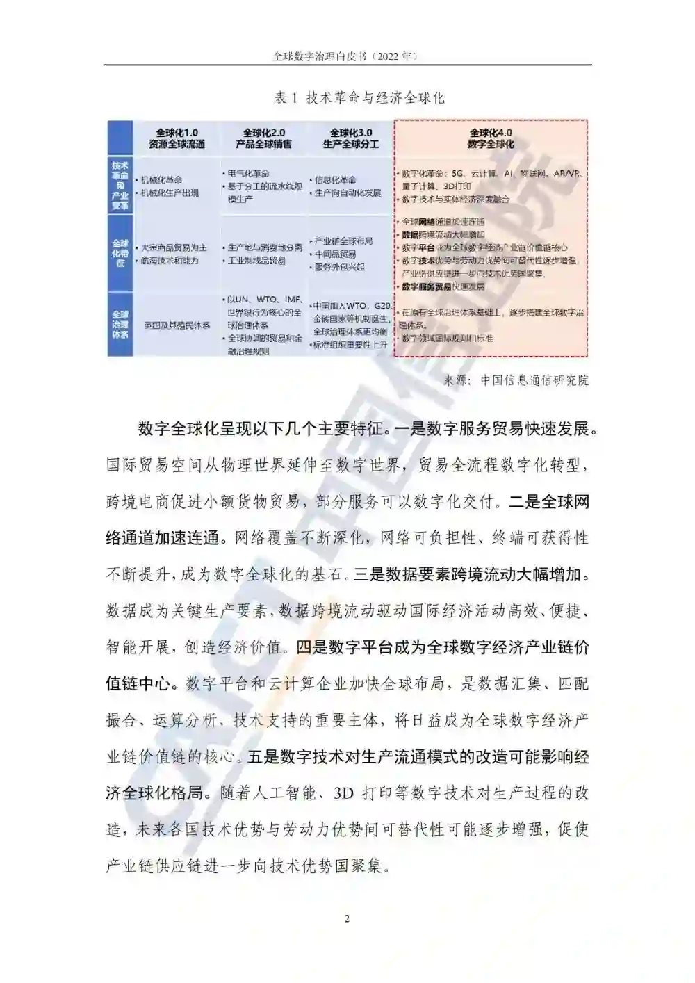
全球数字治理的背景和概念体系的介绍中,《白皮书》指出,数字全球化主要有以下五个特征,一是数字服务贸易快速发展,二是全球网络通道加速连通,三是数据要素跨境流动大幅增加,四是数字平台成为全球数字经济产业链价值链中心,五是数字技术对生产流通模式的改造可能影响经济全球化格局。

全球数字治理面临的新形势的介绍中,《白皮书》指出数字全球化深入推进,不平衡问题呼唤包容性治理;技术正负效应同步扩大,治理平衡难度加大;数字安全重要性提升,各国治理模式竞争加剧。

重点数字议题规则持续酝酿的介绍中,《白皮书》指出网络连通内涵日益丰富拓展,各方积极倡议扩大对尚未连通地区的网络连接投入,推动高质量基础设施投资;网络连通向“有意义的连通”延伸,构建数字生态系统成为重要方向;跨境数据流动讨论务实推进,多边机制推动“可信数据自由流动”讨论,互操作性成为未来主要合作方向;人工智能治理国际协调是全球数字治理的重点方向,多边机制下人工智能治理共识持续推进,未来人工智能治理将向精细化监管发展。

全球数字治理机制协同性、复杂性不断上升的介绍中,《白皮书》指出传统多边机构孕育数字治理新机遇,首个全球性、综合性数字治理框架或将诞生;全球数字治理体系联盟化态势增强;亚太区域数字经济伙伴关系网络在加速构建,主要经济体围绕亚太地区数字市场开拓、数字规制构建的政策部署加速推进;国际标准组织和产业联盟影响力持续上升,国际电联(ITU)继续发挥数字技术标准最广泛交流平台作用。

推动建构公正合理的全球数字治理新秩序的介绍中,《白皮书》指出面对共同的挑战和发展诉求,世界各国应求同存异、强化合作,加快建设全球数字治理体系步伐,构建发展、安全、责任、利益共同体,秉持共商共建共享,维护真正的多边主义,坚持数字发展优先,合作培育全球发展新动能,加强数字安全合作,持续汇聚安全可信共识,探索治理模式创新,推动关键规则构建。 部分内容如下

成为VIP会员查看完整内容
37

相关内容

数据治理是指从使用零散数据变为使用统一主数据、从具有很少或没有组织和流程治理到企业范围内的综合数据治理、从尝试处理主数据混乱状况到主数据井井有条的一个过程。数据治理是一种数据管理概念,涉及使组织能够确保在数据的整个生命周期中存在高数据质量的能力。一个数据管家是确保数据治理流程遵循,指导执行,并建议改进数据治理流程的作用。
重磅!《隐私计算白皮书(2022年)》正式发布,65页pdf
专知会员服务
85+阅读 · 2023年1月2日
重磅!《区块链白皮书(2022年)》发布,38页pdf
专知会员服务
57+阅读 · 2022年12月30日
中国金融科技生态白皮书(2022年),65页pdf
专知会员服务
38+阅读 · 2022年11月21日
重磅!《2035数字议程重大议题:数据治理》发布,34页pdf
专知会员服务
64+阅读 · 2022年10月21日
重磅!工信部《数据传输安全白皮书》发布,90页pdf
专知会员服务
87+阅读 · 2022年8月6日
重磅!《云计算白皮书(2022年)》发布,47页pdf
专知会员服务
75+阅读 · 2022年7月21日
2021年全球数字治理白皮书,36页pdf
专知会员服务
60+阅读 · 2022年1月5日
数字规则蓝皮报告(2021年)
专知会员服务
26+阅读 · 2021年12月15日
专知会员服务
132+阅读 · 2021年6月18日
重磅!AI框架发展白皮书(2022年),44页pdf
专知
28+阅读 · 2022年2月27日
国家自然科学基金
0+阅读 · 2014年12月31日
国家自然科学基金
18+阅读 · 2014年12月31日
国家自然科学基金
3+阅读 · 2013年12月31日
国家自然科学基金
1+阅读 · 2013年12月31日
国家自然科学基金
0+阅读 · 2011年12月31日
国家自然科学基金
7+阅读 · 2011年9月30日
国家自然科学基金
2+阅读 · 2011年7月31日
Arxiv
13+阅读 · 2022年8月16日
VIP会员
相关VIP内容
重磅!《隐私计算白皮书(2022年)》正式发布,65页pdf
专知会员服务
85+阅读 · 2023年1月2日
重磅!《区块链白皮书(2022年)》发布,38页pdf
专知会员服务
57+阅读 · 2022年12月30日
中国金融科技生态白皮书(2022年),65页pdf
专知会员服务
38+阅读 · 2022年11月21日
重磅!《2035数字议程重大议题:数据治理》发布,34页pdf
专知会员服务
64+阅读 · 2022年10月21日
重磅!工信部《数据传输安全白皮书》发布,90页pdf
专知会员服务
87+阅读 · 2022年8月6日
重磅!《云计算白皮书(2022年)》发布,47页pdf
专知会员服务
75+阅读 · 2022年7月21日
2021年全球数字治理白皮书,36页pdf
专知会员服务
60+阅读 · 2022年1月5日
数字规则蓝皮报告(2021年)
专知会员服务
26+阅读 · 2021年12月15日
专知会员服务
132+阅读 · 2021年6月18日
相关基金
国家自然科学基金
0+阅读 · 2014年12月31日
国家自然科学基金
18+阅读 · 2014年12月31日
国家自然科学基金
3+阅读 · 2013年12月31日
国家自然科学基金
1+阅读 · 2013年12月31日
国家自然科学基金
0+阅读 · 2011年12月31日
国家自然科学基金
7+阅读 · 2011年9月30日
国家自然科学基金
2+阅读 · 2011年7月31日
微信扫码咨询专知VIP会员